专题28 交通运输-近三年中考真题地理一轮复习专题汇编(全国通用2021)(含解析)
展开
这是一份专题28 交通运输-近三年中考真题地理一轮复习专题汇编(全国通用2021)(含解析),共19页。试卷主要包含了选择题,解答题等内容,欢迎下载使用。
专题28 交通运输
一、选择题
1.(2021·黑龙江大庆·中考真题)一吨活鱼从大庆市肇源县运往大庆市区,适宜选择( )
A.航空运输 B.管道运输 C.公路运输 D.水路运输
【答案】C
【解析】依据各种交通运输方式的特点,根据不同的运输情况选择合适的运输方式。公路运输机动灵活、可以从门口到门口,价格适中,适合短距离运输;航空运输速度快、但是运量小,价格高,适合急需情况的长途运输;铁路运输速度较快、运量较大,运价适中,适合运量较大的长途运输;水上运输运量大、运价低,但是速度慢、受地域的限制,适合两海港之间较大运量的长途运输;管道运输在地下,一般适合长距离输送石油、天然气、水,所以一吨活鱼从大庆市肇源县运往大庆市区,适宜选择灵活方便的公路运输,C对,ABD错。故选C。
2.(2021·湖北中考真题)全球抗疫期间,我国为欧美国家输送了大量急需的抗疫物质,最适合的运输方式是( )
A.铁路运输 B.公路运输 C.航空运输 D.水路运输
【答案】C
【解析】结合所学知识可知,选择运输方式要根据各种运输方式的特点和货物的性质、数量和距离远近来选择,中国和欧美国家之间距离遥远,抗疫物资又是急需的物资,所以最合理的运输方式应该是航空运输,速度快,用时短。故选C。
3.(2021·辽宁营口·中考真题)北京郊区农民将种植的果蔬运往城区销售,你认为最合适的运输方式是( )
A.铁路运输 B.公路运输 C.航空运输 D.水路运输
【答案】B
【解析】现代交通运输方式多种多样,如北京郊区的农民将种植的果蔬运往城区销售,最合适的运输方式是公路,因为两地距离短,果蔬的保鲜期又短,故选B。
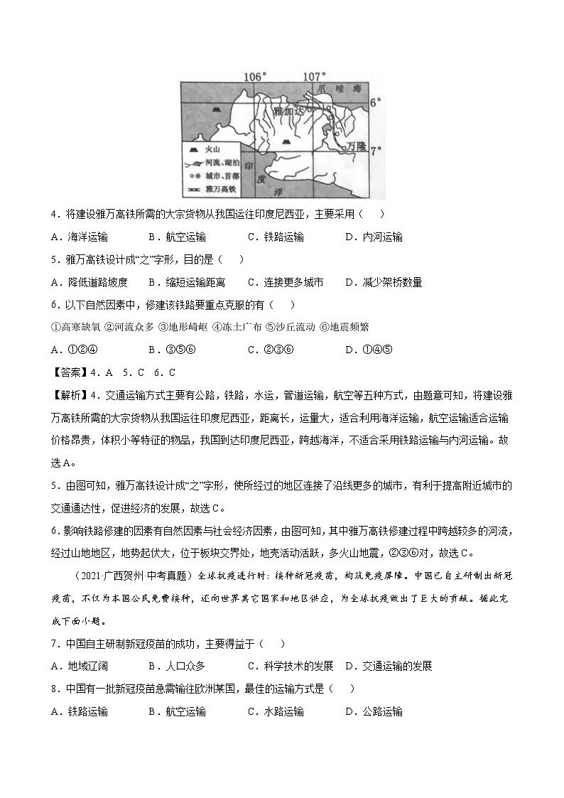
(2021·内蒙古包头·中考真题)2020年11月28日,我国高铁首次“整体出口”。印度尼西亚的雅万高铁(位置见下图)将全部采用中国装备。据此完成下面小题。
4.将建设雅万高铁所需的大宗货物从我国运往印度尼西亚,主要采用( )
A.海洋运输 B.航空运输 C.铁路运输 D.内河运输
5.雅万高铁设计成“之”字形,目的是( )
A.降低道路坡度 B.缩短运输距离 C.连接更多城市 D.减少架桥数量
6.以下自然因素中,修建该铁路要重点克服的有( )
①高寒缺氧 ②河流众多 ③地形崎岖 ④冻土广布 ⑤沙丘流动 ⑥地震频繁
A.①②④ B.③⑤⑥ C.②③⑥ D.①④⑤
【答案】4.A 5.C 6.C
【解析】4.交通运输方式主要有公路,铁路,水运,管道运输,航空等五种方式,由题意可知,将建设雅万高铁所需的大宗货物从我国运往印度尼西亚,距离长,运量大,适合利用海洋运输,航空运输适合运输价格昂贵,体积小等特征的物品,我国到达印度尼西亚,跨越海洋,不适合采用铁路运输与内河运输。故选A。
5.由图可知,雅万高铁设计成“之”字形,使所经过的地区连接了沿线更多的城市,有利于提高附近城市的交通通达性,促进经济的发展,故选C。
6.影响铁路修建的因素有自然因素与社会经济因素,由图可知,其中雅万高铁修建过程中跨越较多的河流,经过山地地区,地势起伏大,位于板块交界处,地壳活动活跃,多火山地震,②③⑥对,故选C。
(2021·广西贺州·中考真题)全球抗疫进行时:接种新冠疫苗,构筑免疫屏障。中国已自主研制出新冠疫苗,不仅为本国公民免费接种,还向世界其它国家和地区供应,为全球抗疫做出了巨大的贡献。据此完成下面小题。
7.中国自主研制新冠疫苗的成功,主要得益于( )
A.地域辽阔 B.人口众多 C.科学技术的发展 D.交通运输的发展
8.中国有一批新冠疫苗急需输往欧洲某国,最佳的运输方式是( )
A.铁路运输 B.航空运输 C.水路运输 D.公路运输
【答案】7.C 8.B
【解析】7.我国自主研制的新冠疫苗之所以如此迅速上市,主要得益于我国科技的发展,为研制提供了技术保障,故选C。
8.交通运输方式很多种,要根据实际需要选择,如我国有一批新冠疫苗急需输往欧洲某国,最佳的运输方式是航空运输,故选B。
(2021·广西贺州·中考真题)下图为“我国东部铁路线分布示意图”,读图完成下面小题。
9.铁路线①与③交会的铁路枢纽是( )
A.西安 B.郑州 C.长沙 D.南京
10.铁路线④的名称是( )
A.陇海线 B.京广线 C.京九线 D.京沪线
【答案】9.B 10.C
【解析】9.由图可知,图中铁路线①是陇海与③京广线的交汇城市是河南省的省会-郑州,故选B。
10.由图可知,图中④铁路线是连接北京和香港九龙的京九铁路,故选C。
11.(2021·黑龙江绥化·中考真题)乌鲁木齐市某公司王经理要去北京开会,最快的交通运输方式是( )
A.水路运输 B.航空运输 C.公路运输 D.铁路运输
【答案】B
【解析】水路运输运量大,运价低,但是运速慢,A错误。航空运输具有速度快、舒适、安全等优点,适宜从乌鲁木齐到北京的长距离快速运输,B正确。公路运输机动灵活,速度较快,是短途运输的主要方式,C错误。铁路运输速度较快,运量较大,运价较低,是一种适宜于长距离运送客、货的现代化运输方式。但是从速度上来说,比航空运输速度慢,D错误。故选B。
12.(2021·黑龙江中考真题)黑龙江鲜花市场货源大多来自云南省,为保证鲜花的质量,运输方式多选用( )
A.公路 B.铁路 C.航空 D.水运
【答案】C
【解析】货运要根据货物的性质、数量、运输距离、价格、时效等情况,选择运输方式。一般来说 ,贵重或急需的货物而数量又不大的,多由航空运送;容易死亡、变质的活物或鲜货,短程可由公路运送,远程而又数量大的可用铁路上的专用车;大宗笨重的货物,远距离运输,尽可能利用水运或铁路运输。所以来自云南的鲜花运到黑龙江鲜花市场,,距离较远,鲜花保质期短,最合理的交通运输方式是航空运输。故选:C。
(2021·江苏苏州·中考真题)下图所示沪昆高速铁路是一条连接上海市与云南省昆明市的高速铁路,是《中长期铁路网规划》(2016年版)中“八纵八横”高速铁路主通道之一,是中国东西向线路里程最长、速度等级最高、经过省份最多的高速铁路。据此完成下列小题。
13.沪昆高铁沿线穿越了很多隧道。根据地形推断,下列途经隧道最多的区间段是( )
A.昆明—贵阳 B.长沙—南昌 C.南昌—杭州 D.杭州—上海
14.下列景观中,乘坐沪昆高铁可观赏到的是( )
A. B.
C. D.
【答案】13.A 14.D
【解析】13.读图可知,沪昆高铁中贵阳-昆明一段位于云贵高原上,该地区地形崎岖,所以该路段穿越多条隧道,故A项正确。长沙到南昌,南昌到杭州,杭州到上海主要穿过的地形区是长江中下游平原,地势平坦开阔,不会有大量隧道,A正确,BCD错误,故选A。
14.图A为青藏高原,B为内蒙古高原,C为黄土高原,D为东南丘陵,沪昆高铁会经过东南丘陵,D正确,ABC错误,故选D。
15.(2021·四川广安·中考真题)2020年3月,中国第三批援意抗疫医疗物资急需运往意大利,当时最可能选择的交通运输方式是( )
A.铁路运输 B.公路运输 C.航空运输 D.水路运输
【答案】C
【解析】由题意可知,中国到意大利由于路途遥远,且抗疫医疗物资急需运输,铁路、公路、航空、水路四种运输方式中,航空运输适合运输急需的、昂贵的物质,故选C。
16.(2021·四川凉山·中考真题)下图是我国部分铁路干线分布示意图,下列对图中数字代表的铁路干线名称的判断确的是( )
A.①-兰新线 B.②-京九线 C.③-京广线 D.④-京沪线
【答案】D
【解析】从图中看出,从连云港经过徐州、郑州、西安到兰州的铁路干线①是陇海线,与陇海线交汇于郑州的铁路干线②是京广线,与陇海线交汇于徐州的铁路干线④是京沪线,位于京沪线与京广线之间的铁路干线③是京九线,ABC错误,D正确。故选D。
(2021·陕西中考真题)2021年我国自主研发的新冠病毒疫苗大量投产,并援助多个国家。在全球抗疫中充分展现了大国担当。据此完成下面小题。
17.新冠病毒疫苗的研发生产属于( )
A.加工制造业 B.高新技术产业 C.服务业 D.装备制造业
18.援助海外的疫苗应选择的交通运输方式是( )
A.航空运输 B.铁路运输 C.水路运输 D.公路运输
【答案】17.B 18.A
【解析】17.由所学知识可知,新冠病毒疫苗的研发生产属于生物科技,高新技术产业, B正确。ACD错误。故选B。
18.由所学知识可知,由于援助海外的疫苗属于急需的贵重物品,应选择运输速度快的航空运输,A正确。 铁路运输 、水路运输长途运输运输速度较慢,BC错误。 公路运输适合短途运输,D错误。故选A。
19.(2021·新疆中考真题)位于我国上海的某钢铁公司需要从澳大利亚进口大量铁矿石,合理的交通运输方式是( )
A.航空运输 B.铁路运输 C.公路运输 D.海洋运输
【答案】D
【解析】货运要根据货物的性质、数量、运输距离、价格、时效等情况,选择运输方式。一般来说,贵重或急需的货物而数量又不大的,多由航空运送;容易死亡、变质的活物或鲜货,短程可由公路运送,远程而又数量大的可用铁路上的专用车;大宗笨重的货物,远距离运输,尽可能利用水运或铁路运输。我国上海的某钢铁公司需要从澳大利亚进口大量铁矿石,利用的交通运输方式是海洋运输。故选D。
20.(2021·重庆垫江县·中考真题)2017年8月8日21时19分,四川省阿坝州九寨沟县发生了7.0级地震。一批急救药品由北京运往地震灾区,最佳的运输方式是
A.铁路运输 B.公路运输
C.水路运输 D.航空运输
【答案】D
【解析】2017年8月8日21时19分,四川省阿坝州九寨沟县发生了7.0级地震,一批急救药品由北京运往地震灾区,最佳的运输方式航空运输,航空运输是所有运输方式中速度最快的,选择航空运输可以在最短的时间内到达目的地,最大程度减少伤亡,故选D。
21.(2021·黑龙江齐齐哈尔·中考真题)京广线和陇海线交汇处的铁路枢纽城市是 ( )
A.兰州 B.郑州 C.徐州 D.株洲
【答案】B
【解析】京广线和陇海铁路交会处是河南省的省会郑州市,由于这两条铁路交汇,郑州成为了我国的铁交通路枢纽城市,故选B。
22.(2020·吉林中考真题)“网购”是一种新兴购物方式,最适宜送货上门的交通运输方式是( )
A.铁路 B.公路 C.航空 D.水运
【答案】B
【解析】公路运输机动灵活,速度较快,适应性强,可以满足“门对门”的服务要求,把客、货直接送达目的地,因而是短途运输的主要方式,故选B。
23.(2020·广西河池·中考真题)天峨县的小罗想把自家的5000斤珍珠李从果园运往县城销售,最合适的运输方式是( )
A.铁路运输 B.公路运输 C.水路运输 D.航空运
【答案】B
【解析】货运要根据货物的性质、数量、运输距离、价格、时效等情况,选择运输方式。一般来说,贵重或急需的货物而数量又不大的,多由航空运送,容易死亡、变质的活物或鲜货,短程可由公路运送,远程而又数量大的可用铁路上的专用车;大宗笨重的货物,远距离运输,尽可能利用水运或铁路运输,5000斤珍珠李从果园运往县城销售属于鲜货、且是短途,应该选择公路运输,B对,ACD错。故选B。。
24.(2020·新疆中考真题)被称为经济发展“先行官”的行业是( )
A.农业 B.工业 C.交通运输业 D.旅游业
【答案】C
【解析】交通运输业是指利用各种运输工具,促使客、货沿特定路线实现空间位移的生产部门。它起着联结产业之间、区域之间、城乡之间的纽带作用。在经济社会发展的过程中,交通运输业被称为“经济发展的先行官”。故选C。
(2020·山东东营·中考真题)随着人们生活水平的提高,交通运输的发展,春运发生了诸多变化。下图为2019年春运第一周统计数据。读下图完成下面小题。
25.运输人次最多的交通运输方式是( )
A.铁路运输 B.公路运输 C.航空运输 D.水路运输
26.运输人次同比增长幅度最大的交通运输方式是( )
A.铁路运输 B.公路运输 C.航空运输 D.水路运输
27.高铁建设在平原地区也多采用高架桥梁,主要是为了( )
A.减少噪音扰民 B.较少占用耕地 C.缩短运营里程 D.降低工程难度
【答案】25.B 26.C 27.B
【解析】25.读图表可得,运输人次最多的交通方式是公路运输,该运输方式具有机动灵活性,故B正确。故选B。
26.由图表提供的数据可以看出,运营人次增长幅度最大的交通运输方式是航空,是人们生活水平的提高,对出行方式的要求越来越高。故C正确,符合题意。故选C。
27.平原地区,高铁建设多采用高架桥梁,主要为了较少占用耕地,我国平原地区人口稠密,人多地少,随着城市化进程的加快,耕地越来越少。依据题意。故选B。
28.(2020·黑龙江牡丹江·中考真题)新冠肺炎疫情期间,我国为欧美国家输送了大量急需的抗疫物质,最适合的运输方式是( )
A.公路运输 B.铁路运输 C.航空运输 D.管道运输
【答案】C
【解析】选择运输方式要根据各种运输方式的特点和货物的性质、数量和距离远近来选择,中国和欧洲美洲国家之间距离遥远,抗议物资又是急需的物资,所以最合理的运输方式应该是航空运输,速度快,用时短。故选C。
29.(2020·湖南湘西·中考真题)一箱急救药品急需从北京运往长沙,你认为最适宜的运输方式是( )
A.铁路运输 B.航空运输 C.公路运输 D.水运
【答案】B
【解析】货运要根据货物的性质、数量、运输距离、价格、时效等情况,选择运输方式.一般来说,贵重或急需的货物而数量又不大的,多由航空运送;所以一箱急救药品,从北京运到湖南长沙,选择合理的运输方式是航空运输。故选B。
30.(2020·辽宁辽阳·中考真题)我国最重要的交通运输方式是( )
A.管道运输 B.铁路运输
C.航空运输 D.水路运输
【答案】B
【解析】我国幅员辽阔、人口众多,受国情的影响,铁路运输速度较快、运量较大,客货运都适宜,目前甚至是未来几十年,最重要的交通运输方式都是铁路运输,故选B。
(2020·北京中考真题) “沧桑巨变七十载,民族复兴铸辉煌”。高速铁路承担客运服务,发展迅速,已成为国家名片。图一为中国高速铁路分布图,图二为中国高铁运营里程及占比统计图。读图,完成下面小题。
31.我国高速铁路( )
A.在东北地区分布最稀疏 B.在地势第一级阶梯上集中分布
C.在平原地区分布均匀 D.稠密区与城市密集区分布一致
32.2009~2018年间,我国高铁( )
A.运营里程持续增长 B.运营里程匀速增长
C.占比2013年最低 D.占比2017年后增长最快
33.我国发展高铁可以( )
①加快矿产外运,发挥资源大国优势
②推动技术研发,促进现代制造业发展
③加强城乡联系,带动经济全面发展
④促进对外联系,加强国际交流与合作
A.①②③ B.①②④ C.①③④ D.②③④
【答案】31.D 32.A 33.D
【解析】31.读图可知:我国高速铁路在青藏地区分布最为稀疏,我国高铁分布在地势的第二、三级阶梯上,第一级阶梯尚无高铁,在平原地区分布不均匀,比如东北平原上的高速铁路较为稀疏,稠密区与城市密集区分布一致,故选D。
32.2009~2018年间,我国高铁运营里程持续增长,占比2009年最低,占比2013年后增长最快,故选A。
33.我国发展高铁可以推动技术研发,促进现代制造业发展,加强城乡联系,带动经济全面发展和促进对外联系,加强国际交流与合作,矿产资源一般不会选择高铁运输,所以我国发展高铁对矿产外运没有多大的关系,故选D。
(2020·陕西中考真题)北京的小明计划去上海旅游,在网上订票时发现,有以T开头的特快列车,还有以C开头速动车组列车。读两组列车的“客运简明时刻表”,完成下面小题。
34.T09次特快列车最可能沿哪一条铁路干线运行( )
A.京沪线 B.沪杭线 C.陇海线 D.宝成线
35.经过对比,小明选择G1次高速动车去上海其原因叙述不可信的是( )
A.高速动车速度更快 B.高速动车更为舒适
C.小明想在出发当天到达上海 D.高速动车停靠站点更多
【答案】34.A 35.D
【解析】34.读列车时刻表可知,T09次特快列车是从北京到上海,经过的是徐州、南京,由此判断该铁路线是京沪线。故选A。
35.读两车次的列车时刻表比较可知,高速动车速度更快,用时更短,停靠的站点少,当天就可以到达,所以不正确的是D。
36.(2020·山东济宁·中考真题)中欧班列是往来于中国与欧洲及“一带一路”沿线各国的集装箱国际铁路联运班列,如下图所示,中欧班列与海运、空运相比,综合优势为( )
①正点准时 ②速度较快③运价适中 ④受自然环境影响大
A.①②③ B.②③④ C.①②④ D.①③④
【答案】A
【解析】中欧班列是往来于中国与欧洲及“一带一路”沿线各国的集装箱国际铁路联运班列,与海运和空运相比,“中欧班列”海运、空运相比正点准时,速度较快,运价适中,受自然环境影响小。故选A。
37.(2020·甘肃兰州·中考真题)我国南方盛产热带、亚热带水果。若将鲜果大批量运往兰州,最适宜的交通方式是( )
A.航空运输 B.海运与河运相结合 C.公路运输 D.冷藏列车
【答案】D
【解析】运输方式的选择要根据运输方式的特点,货物的性质和需要来选择,水果常温下保质期短,由南方运往兰州运距远,所以最适宜的运输方式是冷藏列车。故选D。
38.(2020·黑龙江齐齐哈尔·中考真题)为抗击疫情,黑龙江省驰援湖北省一批急需防疫物资,最佳的运输方式是( )
A.公路运输 B.铁路运输
C.水路运输 D.航空运输
【答案】D
【解析】
在五种交通运输方式中,航空运输速度最快,铁路和水路运量大,其中水路运输运速慢,公路运输方便、快捷、运量较小,由题意可知,题目中防疫物质是急需物品,最佳运输方式是航空运输,D对,ABC错。故选D。
39.(2020·黑龙江绥化·中考真题)下列经济部门中,被形象地比喻为“经济发展先行官”的是
A.农业 B.工业 C.旅游业 D.交通运输业
【答案】D
【解析】交通运输业是指利用各种运输工具,促使客、货沿特定路线实现空间位移的生产部门,它起着联结产业之间、区域之间、城乡之间的纽带作用,在经济社会发展的过程中,交通运输业具有先行发展的特征,被形象的比喻为“经济发展先行官”,故选D。
40.(2020·黑龙江大庆·中考真题)刘晓和妈妈准备暑假从重庆到武汉沿途观赏三峡风光,请给他们推荐一种合适的运输方式( )
A.铁路 B.公路 C.水运 D.航空
【答案】C
【解析】各种不同的交通运输方式,均有各自的运输工具和线路,因而各有特点。人们出行大多希望尽快到达,所以远距离出行多乘飞机或者乘火车,近距离多乘汽车。有时为了欣赏河流两岸的风景,也有专门乘旅游船的。重庆和武汉都是长江沿岸的港口,因此从重庆到武汉沿途观赏三峡风光,应选择的交通运输方式是水运(或河运)。故选C。
41.(2020·辽宁营口·中考真题)运速最快,运费最高,受一定天气条件限制的交通运输方式是( )
A.公路运输 B.航空运输 C.水路运输 D.铁路运输
【答案】B
【解析】现代化的交通运输方式主要有铁路、公路、水路、航空和管道运输。大宗笨重的货物,长距离适宜铁路和水运运输,短途,易变质和鲜活的货物适宜公路运输,长途、运速快,运费高,受天气限制的是航空,故选B。
42.(2019·辽宁沈阳·中考真题)读晨晨网购货物运输路线图,这次网购采用的运输方式有( )
A.水路运输 公路运输 B.航空运输 公路运输
C.航空运输 铁路运输 D.水路运输 铁路运输
【答案】B
【解析】我国交通运输业发达,图中可知,晨晨网购的物件首先是航空运输,再次是经过2次公路运输,最终送到晨晨家。故B符合题意。选B。
(2019·辽宁阜新市·)伴随着京沈高铁辽宁段通车运营,疾驰的列车把阜新带入到高铁时代。据此完成下面小题。
43.高铁对比传统交通运输方式优势突出,其中正确的是
A.运量大 B.票价低 C.速度快 D.灵活性强
44.京沈高铁直接连通的两大工业区是
A.辽中南、京津唐 B.京津唐、沪宁杭
C.辽中南、沪宁杭 D.沪宁杭、珠三角
【答案】43.C 44.A
【解析】43.高铁对比传统交通运输方式优势突出,其中正确的是速度快。中国国家铁路局将高速铁路定义为:新建设计开行250公里/小时(含预留)及以上动车组列车、初期运营速度不小于200公里/小时的客运专线铁路。故选:C。
44.京沈高铁自东向西经过的我国省级行政区域分别是辽宁省、河北省、北京市。京沈高铁直接连通的两大工业区是辽中南工业基地和京津唐工业基地。故选:A。
45.(2019·湖北武汉·中考真题)当下越来越多的人选择“网购”,下面哪种交通运输方式最适合“送货上门”( )
A.公路 B.铁路 C.航空 D.水运
【答案】A
【解析】公路运输机动灵活,速度较快,适应性强,可以满足“门对门”的服务要求,把客、货直接送达目的地,因而是我国短途运输的主要方式;在缺少铁路和水运的地区,公路运输往往成为地方运输的“主力军”,故选A。
46.(2019·黑龙江齐齐哈尔·中考真题)下列运输方式选择正确的是( )
A.从拉萨护送重伤员到北京一一铁路
B.5万吨钢材由上海运往济南一一海运
C.大量货物从连云港运往兰州一一公路
D.1万吨大米从武汉运往上海一一河运
【答案】D
【解析】从拉萨护送重伤员到北京,选择航空,速度快,A错误;济南不靠海,5万吨钢材由上海运往济南,选择铁路京沪线,B错误;大量货物从连云港运往兰州,选择铁路(陇海线),C错误;1万吨大米从武汉运往上海,选择河运,都是长江沿岸港口,D正确。故选D。
47.(2019·甘肃中考真题)2017年7月,宝兰高铁正式通车,标志着天水正式迈入高铁时代。对其意义的叙述,正确的是
①加强了省区之间的联系 ②高速度、高票价既不安全,又增加乘客负担
③大大节约出行时间 ④提高了交通运输能力
⑤该铁路沿线人口稀少,经济落后,无需建设高铁
A.①②③ B.①③④ C.①④⑤ D.②③⑤
【答案】B
【解析】宝兰高速铁路的通车,加强各省区之间的联系,大大节约了出行时间,提高了交通客运与货运能力,带动了沿线省区的经济发展;依据题意。故选B。
48.(2019·甘肃兰州·中考真题)今年暑假,明明准备坐火车从兰州去新疆旅行,明明乘坐的火车经过的铁路干线是( )
A.京广线 B.陇海线 C.兰新线 D.沪昆线
【答案】C
【解析】兰新铁路,东起甘肃省兰州市,西至新疆乌鲁木齐,是新疆通往中国内地的铁路运输干线,是构成中国西北地区铁路网络的重要组成部分。故选C。
49.(2019·甘肃兰州·中考真题)天然气的运输方式主要是( )
A.铁路运输 B.管道运输 C.航空运输 D.公路运输
【答案】B
【解析】铁路运输运量大,速度快,运费较低,连续性较好;公路运输机动灵活,周转速度快,对各种自然条件适应性强,但运量较小;航空运输运速快,运输效率高,但运价高;管道运输连续性好,但投资大,只能运输液体和气体。天然气为气体,适宜管道运输,运量大,连续性强,平稳安全。故选B。
50.(2019·黑龙江大庆·中考真题)上海有一位患者需要移植骨髓。台北有位志愿者捐献了自己的骨髓。骨髓必须在24小时内从台北送到上海,请选择合适的交通运输方式( )
A.公路运输 B.铁路运输 C.水路运输 D.航空运输
【答案】D
【解析】由题目可知,上海有一位患者需要移植骨髓,台北有位志愿者捐献了自己的骨髓,骨髓必须在24小时内从台北送到上海,最合适的运输方式是航空运输,速度快、时间短,故选D。
(2019·山东潍坊·中考真题)目前,我国网络购物和网络购买服务等消费增长很快,已成为世界上电子商务交易量最大的国家。据此完成下面小题。
51.上海的一位顾客从江苏阳澄湖网购十公斤大闸蟹,快递公司选用的最佳运输方式是( )
A.公路运输 B.铁路运输 C.海洋运输 D.航空运输
52.网购的快速发展,主要得益于( )
①国家政策支持②物流业发展③生物工程技术进步④电子商务普及
A.①②③ B.②③④ C.①②④ D.①③④
【答案】51.A 52.C
【解析】51.上海的一位顾客从江苏阳澄湖网购十公斤大闸蟹,快递公司选用的最佳运输方式是公路运输,因为两地距离近,公路运输方便灵活,可实现“门对门服务”,故选A。
52.网购的快速发展,主要得益于国家政策的支持;物流业的发展以及电子商务的普及,与生物工程技术进步无关,故选C。
53.(2019·湖北宜昌市·中考真题)湖北省宜昌市兴山县有条“最美水上公路”——古昭公路(下图),它横亘蜿蜒在香溪河上,是中国第一条水上生态环保公路。古昭公路很多路段采用了造价高昂的水上架桥方案,其主要原因是
A.为了美观,吸引更多游客
B.缩短路程,更加方便快捷
C.提高知名度,彰显大国实力
D.尽量避免开山毁林,减少对环境的破坏
【答案】D
【解析】材料中可知古昭公路是中国第一条水上生态环保公路,很多路段采用了造价高昂的水上架桥方案,目的是尽量避免开山毁林,减少对环境的破坏;D符合题意。
54.(2019·新疆中考真题)世界上海拔最高、线路最长的高原铁路是( )
A.青藏铁路 B.京广铁路 C.兰新铁路 D.京包铁路
【答案】A
【解析】2005年10月,世界上海拔最高、线路及穿越冻土里程最长的高原铁路--青藏铁路全线铺通.该铁路东起西宁,经格尔木、昆仑山口、那曲、当雄等,西至拉萨,全长1 956千米.青藏铁路显著改善了青海、西藏的交通条件和投资环境,确保了国家西部大开发战略的顺利实施,故本题选A。
(2019·江苏无锡市·中考真题)“花开人来,花落人走”,蜂农为了“追花夺蜜”,往往要不停地迁徙放蜂。如图为我国广东、福建等地蜂农东线放蜂路线图。读图完成下列问题。
55.为了充分利用外地蜜源,蜂农需要灵活、频繁转场放蜂,“追花夺蜜”应选择的最佳交通运输方式是( )
A.航空运输 B.内河航运 C.铁路运输 D.公路运输
56.影响蜂农“追花夺蜜”时间的主要因素是( )
A.气温 B.降水 C.地形 D.市场
【答案】55.D 56.A
【解析】55.在五种交通运输方式中,公路运输机动灵活,速度较快,适应性强,可以满足“门对门”的服务要求,把客、货直接送达目的地,是我国短途运输的主要方式。由此可知公路运输是花农“追花夺蜜”选择的最佳交通运输方式。故选D。
56.蜜蜂需要在不同的季节采摘不同的花酿蜜,读图可知,受纬度位置的影响,不同花的花期是受气温影响的,我国气温由南向北逐渐升高,花期自南向北依次到来,使得蜂农自南向北“追花夺蜜”。故影响因素是气温。故选A。
57.(2019·新疆中考真题)运输价格最高的是( )
A.航空运输 B.水路运输 C.公路运输 D.铁路运输
【答案】A
【解析】不同的运输方式运输价格不同。运输方式中价格由高到低排列为:航空>公路>铁路>水路。B、C、D的运输价格都不是最高的,不符合题意,A为正确选项。
二、填空题
58.(2019·四川成都市·中考真题)连接成都与昆明的铁路干线名称是_______线;陇海线与兰新线交汇处的铁路交通枢纽名称是_______。
【答案】成昆 兰州
【解析】我国铁路干线纵横交错、四通八达,在主要的铁路干线交汇处形成重要的交通枢纽,连接成都与昆明的铁路线是成昆线,陇海线与兰新线交汇处的铁路交通枢纽是兰州。
三、解答题
59.(2019·广西柳州市·中考真题)阅读图文材料,完成下列问题。
材料 1:下图为我国部分高速铁路分布示图。
材料 2:京广高铁全长 2298 千米,北起北京,南至广州,经过河北、河南、湖北、湖南等省级行政中心。
(1)请根据提示,在图中用“”将京广高铁补充绘制完整。(温馨提示请在答题卡作答,在试卷上作答无效。)
(2)我国高铁的分布格局是 。(单项择)
A.东部密集、西部稀疏 B.西部密集、东部稀疏
C.山区密集、平原稀疏 D.沙漠密集、绿洲稀疏
(3)图中①省区是广西 族自治区。
(4)福州濒临的海洋的名称是 海,流经济南的大河的名称是 。
【答案】(1)
(2)A
(3)壮
(4)东 黄河
【解析】(1)京广铁路经过北京、河北省石家庄、河南省郑州、湖北省武汉、湖南省长沙和广东省广州。
(2)我国高铁的分布格局是东部密集、西部稀疏,因为东部经济发达,人口和城市密集,运输量大,故选A。
(3)由图可知,图中①省区是广西壮族自治区,既有海岸线,又有陆地疆界。
(4)福州位于福建省东北部,濒临的海洋是东海,流经济南的大河是黄河,是我国第二长河流。
相关试卷
这是一份专题30 工业-近三年中考真题地理一轮复习专题汇编(全国通用2021)(含解析),共26页。试卷主要包含了选择题,判断题,填空题,解答题等内容,欢迎下载使用。
这是一份专题29 农业-近三年中考真题地理一轮复习专题汇编(全国通用2021)(含解析),共37页。试卷主要包含了选择题,判断题,解答题等内容,欢迎下载使用。
这是一份专题08 亚洲-近三年中考真题地理一轮复习专题汇编(全国通用2021)(含解析),共19页。试卷主要包含了选择题,解答题等内容,欢迎下载使用。

