河北省唐山市遵化市2021-2022学年九年级上学期化学期末模拟题三(word版 含答案)
展开这是一份河北省唐山市遵化市2021-2022学年九年级上学期化学期末模拟题三(word版 含答案),共9页。试卷主要包含了单项选择等内容,欢迎下载使用。
2021-2022学年九年级(上)化学期末模拟试卷三
一、单项选择(每小题2分,共30分,每小题只有一个选项符合题意)
1. (2019秋•合肥期末)下列物质的用途利用其化学性质的是( )
A.石墨作铅笔芯 B.金刚石作钻头 C.用铜丝作导线 D.天然气作燃料
2. 学会用化学解决生活问题是学习化学的一项重要任务.下列物质鉴别方法错误的一组是( )
A.白酒和白醋──闻气味 B.软水和硬水──肥皂水
C.N2和CO2──燃着的木条 D.空气和氧气──带火星的木条
3. 地壳中含量最多的金属元素符号是( )
A.Si B.Fe C.Al D.Ca
4. 下列物质中含有氧分子的是( )
A.空气 B.二氧化锰
C.高锰酸钾 D.氯酸钾和二氧化锰的混合物
5. 下列操作可有效降低水的硬度的是( )
A.静置 B.煮沸 C.过滤 D.吸附
6. 用嘴吹灭蜡烛灭火原理是( )
A.消除可燃物 B.隔绝空气
C.降低温度至着火点以下 D.降低蜡烛的着火点
7. 下列气体与空气混合后遇明火不会发生爆炸的是( )
A.氢气 B.一氧化碳 C.氮气 D.甲烷
8. (2018•仙桃)在反应M+2N=R+2Q中,3.2gM与N恰好完全反应后,生成8.8gR,且反应生成的R和Q的质量比为11:9,则在此反应中N和Q的质量比是( )
A.16:11 B.16:9 C.9:16 D.4:9
9. 纯净物和混合物的主要区别是( )
A.状态不同 B.分子数量不同
C.分子种类不同 D.分子的大小不同
10. 用氯酸钾制氧气的实验中,没加二氧化锰的结果是( )
A.不影响化学反应速度
B.反应很慢
C.不能产生氧气
D.产生的氧气的量比加入二氧化锰时产生的氧气的量少
11. 根据质量守恒定律,8克白磷自燃后生成物的质量是( )
A.等于8克 B.大于8克 C.小于8克 D.无法确定
12. 常温下,将100mL的空气通过足量灼热的铜网,充分反应后,恢复到常温,余下气体的体积约为( )
A.20mL B.40mL C.60mL D.80mL
13. (2019•常德)化学反应前后,下列各项中,肯定没有变化的是( )
①原子数目 ②原子的种类 ③分子数目 ④分子的种类 ⑤元素的种类 ⑥物质的总质量 ⑦物质的种类.
A.①②⑤⑥ B.①②③⑤ C.①②⑤⑦ D.③④⑥⑦
14. 日常生活中的一些铁制品经常会被锈蚀,下列做法中不能起防锈作用的是( )
①在铁制品表面镀锌 ②在铁制品表面涂油脂 ③在铁制品表面覆盖搪瓷 ④在铁器表面刷油漆 ⑤自行车脏了用清水冲洗 ⑥用废酸液冲洗铁制污水管道 ⑦切完咸菜后,尽快将菜刀洗净擦干 ⑧保留铁件表面的铁锈作保护层.
A.①③⑦ B.②④ C.⑤⑥⑧ D.①⑦
15. 从中药杜仲中提取的绿原酸(C16H18O9)被誉为“第七类营养素”,下列有关绿原酸的说法正确的是( )
A.属于氧化物
B.分子中氢氧元素的质量比为2:1
C.燃烧后可生成CO2和H2O
D.一个分子中含有9个水分子
二.填空题(共6小题,满分25分)
16. 化学用语填空.
(1)植物光合作用得到的单质是 ;
(2)俗称干冰,通常用作人工降雨剂的是 ;
(3)形成酸雨的主要气体是 ,NO2等;
(4)标出KClO3中氯元素的化合价 ;
(5)在3Cu+8HNO3(稀)═3Cu(NO3)2+2x↑+4H2O反应中X为 .
17. 环境与能源问题是当今社会备受关注的热点.
(1)现在人类以化石燃料为主要能源,常见的化石燃料有:煤、 、天然气;天然气的主要成分是 ,燃烧的化学方程式为 .
(2)化石燃料的燃烧,会导致很多环境问题.去年我国大范围内出现了雾霾天气,PM2.5是造成这种天气的“元凶”之一.PM2.5是指大气中直径小于或等于2.5微米的颗粒物,也称可入肺颗粒物.下列行为能产生PM2.5的是 .
A.将校园的垃圾堆积起来,就地焚烧 B.为方便出行,提倡大量购买和使用私家车
C.大力发展火力发电 D.节日里燃放鞭炮
(3)化石燃料的燃烧会产生CO2,这是引发温室效应的最主要原因,自然界中消耗CO2的主要途径是 .
(4)化石燃料的燃烧对空气质量的影响很大,因此我们要注重开发和使用新能源,有待开发的新能源有 (写一种即可).
18. 水是我们生活中常见的一种物质:是我们赖以生存的物质之一.
(1)自然界里的水都是混合物,欲除去河水里的泥沙,可以采取的实验操作是 ;
含有较多可溶性钙、镁离子化合物的水,我们称之为:硬水;长期饮用硬水有害于人体健康日常生活中,将硬水转化为软水的方法是 .
(2)地球上水资源丰富,但直接可供人类饮用的淡水资源缺乏;淡水资源的污染日益严重,列举淡水资源被污染的一个因素: .所以我们应该树立水患意识,日常生活中我们该怎样节约用水; (写出一点做法).
(3)食品吸收水分时,容易腐烂,所以包装食品时通常利用生石灰作为干燥剂;这是因为 (用方程式表示).
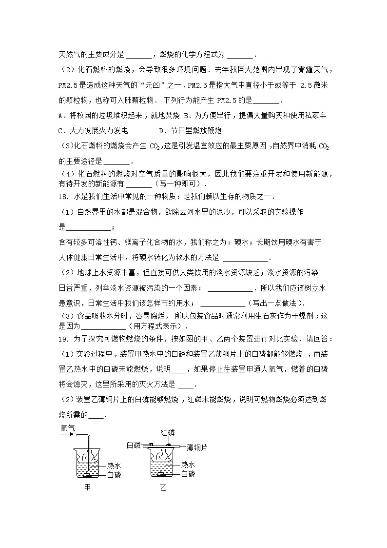
19. 为了探究可燃物燃烧的条件,按如图的甲、乙两个装置进行对比实验.请回答:
(1)实验过程中,装置甲热水中的白磷和装置乙薄铜片上的白磷都能够燃烧,而装置乙热水中的白磷未能燃烧,说明 ,如果停止往装置甲通人氧气,燃着的白磷将会熄灭,这里所采用的灭火方法是 .
(2)装置乙薄铜片上的白磷能够燃烧,红磷未能燃烧,说明可燃物燃烧必须达到燃烧所需的 .
20. 现有A、B、C、D四种物质.A是无色、无味的气体.B在A中燃烧发出明亮的蓝紫色火焰,同时生成一种无色有刺激性气味的气体C;E物质在A中剧烈燃烧,火星四射.D是一种无色的气体,把D通入澄清的石灰水中,石灰水变浑浊.试判断A、B、C、D、E各是什么物质,请将物质名称填在空格内.
A ,B ,C ,D ,E .
21. 某校化学小组在利用硫酸和氢氧化钠溶液探究酸碱中和反应时,利用数字化传感器测得烧杯中溶液pH的变化图象,如图所示.试回答:
(1)该实验是将 溶液(填“酸”或“碱”)加到另一溶液中.
(2)a点时,溶液中的溶质有 种,此时向溶液中滴加紫色石蕊溶液,溶液的颜色为 色.
(3)写出该反应的化学方程式 .
三.实验探究题(共3题,满分25分)
22. 根据下列实验装置图,回答有关问题:
(1)写出装置图中标号仪器的名称:① ,② .
(2)实验室用A装置制备氧气的化学方程式为 ;此时试管中的棉花没有发生燃烧,根据燃烧的条件分析,其主要原因是 ;可选用E装置收集氧气的原因是 .
(3)B装置长颈漏斗必须伸到液面以下的原因是 ;实验室用B装置制备二氧化碳的化学方程式为 ;某同学用碳酸钠粉末和稀盐酸反应来制取二氧化碳,为了较好地控制生成二氧化碳的体积,应选用的发生装置是 (填字母);用F装置可以测量生成二氧化碳的体积,在水面上放一层植物油的目的是 ,植物油上方原有的空气对测量结果 明显影响(选填“有”或“无”).
(4)证明制得气体是二氧化碳的方法是 (用化学方程式表示).
23. 如图是化学实验中常用的几种装置.请回答下列问题:
(1)指出有编号的仪器名称:① ,② .
(2)利用上述A、D装置的组合可以制取的一种具有助燃性的气体,该气体是 ,
实验室制取该气体的化学反应方程式是 .
(3)小红同学要制取并收集CO2应选择 和 (填字母)进行组装,反应的化学方程式为 .
24. 实验室制取气体常常用到下列装置,根据给出的装置回答下列问题:
(1)写出图中标号仪器的名称:① ;② ;③ .
(2)若该实验选择装置A来制取氧气,请写出该反应的化学方程式 .
(3)若选择高锰酸钾制取并收集较纯净的O2,则应选择装置 .该套装置有一处不足的地方,请你指出并加以改进: .
(4)用图F装置可以收集和干燥氧气:若广口瓶充满水来收集氧气,气体应从 (填“a”或“b”)端通入.
(5)某同学从上图中选用适当装置成功的制备和收集了二氧化碳.选用的装置是 (填字母).该反应的化学方程式是 ,为了进一步验证产生的气体是二氧化碳,该同学将气体通入图F装置中,则F装置中应加入的试剂为 (填主要成分的化学式),发生的化学反应的化学方程式为: .
四.计算题(1小题,共20分)
25. 实验室测定某铜锌合金样品的组成,分四次取该样品与稀盐酸反应,其实验数据记录如下表:
| 1 | 2 | 3 | 4 |
取样品质量/g | 50.0 | 50.0 | 50.0 | 50.0 |
取稀盐酸质量/g | 40.0 | 80.0 | 120.0 | 160.0 |
产生气体质量/g | 0.5 | 1.0 | m | 1.2 |
(1)上表中m的数值是 .
(2)求样品中锌的质量分数(写出计算过程).
参考答案
一. 1. D 2. C 3. C 4. A 5. B 6. C 7. C 8. B 9. C 10. B 11. B 12. D 13. A 14. C 15. C
二. 16. (1)O2;
(2)O2;
(3)SO2;
(4)KO3;
(5)NO;
17. (1)石油;甲烷;CH4+2O2CO2+2H2O;
(2)ABCD
(3)绿色植物的光合作用;
(4)太阳能
18. (1)过滤;煮沸;
(2)工业污染;洗衣水冲洗厕所;
(3)CaO+H2O=Ca(OH)2;
19. (1)可燃物燃烧需要与氧气(或空气)接触;隔绝氧气.
(2)最低温度.
20. 氧气;硫;二氧化硫;二氧化碳;铁丝;
21. (1)酸;
(2)2;蓝;
(3)2NaOH+H2SO4═Na2SO4+2H2O.
三. 22. (1)酒精灯;水槽.
(2)2KMnO4K2MnO4+MnO2+O2↑;温度没有达到着火点;氧气不易溶于水;
(3)防止产生的气体从长颈漏斗逸出;CaCO3+2HCl═CaCl2+H2O+CO2↑;C;防止二氧化碳溶于水;无;
(4)Ca(OH)2+CO2═CaCO3↓+H2O.
23. (1)铁架台;长颈漏斗;
(2)氧气;2KClO32KCl+3O2↑;
(3)B;C;CaCO3+2HCl=CaCl2+H2O+CO2↑;
24. (1)锥形瓶;集气瓶;长颈漏斗.
(2)2H2O22H2O+O2↑.
(3)BC;不足之处:试管口没有棉花;改正方法:在试管口塞一团棉花.
(4)b.
(5)AD或AF;CaCO3+2HCl═CaCl2+H2O+CO2↑;Ca(OH)2;Ca(OH)2+CO2═CaCO3↓+H20.
四:
25. 解:(1)四次反应中金属质量相等,通过前两次可以看出,氢气的质量随着盐酸质量的成倍增加而成倍增加,但是第四次盐酸质量是第一次的四倍,而氢气质量不是第一次的四倍,所以m是1.2;
(2)设黄铜中锌的质量为y,
Zn+H2SO4=ZnSO4+H2↑
65 2
y 1.2g
=
y=39g
所以样品中锌的质量分数是:×100%=78%.
故答案为:(1)1.2;
(2)样品中锌的质量分数是78%.
相关试卷
这是一份河北省唐山市遵化市2021-2022学年九年级上学期期末化学试题(word版 含答案),共11页。试卷主要包含了可能用到的相对原子质量,下列物质由离子构成的是,下列有关溶液的叙述错误的是,有道是等内容,欢迎下载使用。
这是一份河北省唐山市唐海县2021-2022学年九年级上学期化学期末模拟题三(word版 含答案),共10页。试卷主要包含了单项选择等内容,欢迎下载使用。
这是一份河北省唐山市遵化市2021-2022学年九年级上学期化学期末模拟题二(word版 含答案),共10页。试卷主要包含了单项选择等内容,欢迎下载使用。

