人教部编版七年级语文上册第一学期期末联考综合检测试题测试卷 (275)
展开
这是一份人教部编版七年级语文上册第一学期期末联考综合检测试题测试卷 (275),共12页。试卷主要包含了基础题,朝阳奥体 中心,写作,阅读题等内容,欢迎下载使用。
部编版七年级语文上学期期末综合检测试卷
一、基础题(25 分)
1.根据课文默写古诗文。(10 分)
(1)日月之行,若出其中。 , 。(曹操《观沧海》)
( 2)海日生残夜,江春入旧年。 , 。(王湾《次北固山下》)
(3) ,小桥流水人家, 。(马致远《天净沙 秋思》)
(4) 唧唧复唧唧,木兰当户织。 , 。(《木兰诗》)
(5) 《钱塘湖春行》中抒写诗人游兴未尽,对西湖美景恋恋不舍之情的诗句是: , 。2.根据拼音写出相应的词语。(4 分)
(1) 有几个园里有古老的藤萝,盘曲 lín xún 的枝干就是一幅好画
(2) 我知道事情已经无法挽回了,眼泪顺着我的 liǎn jiá流了下来。
(3) 于是,怀着一种 yǐn mì的想望,有一天我终于爬上了那个山顶。
(4) 她也笑了,坐在我身边,xù xù dāo dāo 地说着。3.下列对病句的修改不.正.确.的一项是( )(3 分)
A. 有人认为央视“开心辞典”栏目将国学娱乐化,有利于更多人研究和了解国学。(把 “研究和了解”改为“了解和研究”)
B. 由于汉字电脑录入技术的广泛运用,使人们书写汉字的机会越来越少。(删去“由于”)
C. 毕业联欢会过后,小雅那优美的舞姿,动听的歌声,时常萦绕在我的耳畔。(把“萦绕在我的耳畔”改为“浮现在我眼前”)
D. 为了防止演出期间不发生踩踏事故,主办方采取了许多有效的措施。(删去“不”)
二.阅读题(45 分)
(一)(12 分) 狼
一屠晚归,担中肉尽,止有剩骨。途中两狼,缀行甚远。屠惧,投以骨。一狼得骨止,一狼仍从。复投之,后 狼止而前狼又至。骨已尽矣,而两狼之并驱如故。
屠大窘,恐前后受其敌。顾野有麦场,场主积薪其中,苫蔽成丘。屠乃奔倚其下,弛担持刀。狼不敢前,眈眈 相向。
少时,一狼径去,其一犬坐于前。久之,目似瞑,意暇甚。屠暴起,以刀劈狼首,又数刀毙之。方欲行,转视积薪后,一狼洞其中,意将隧入以攻其后也。身已半入,止露尻尾。屠自后断其股,亦毙之。乃悟前狼假寐,盖以 诱敌。
狼亦黠矣,而顷刻两毙,禽兽之变诈几何哉?止增笑耳。6.下面选项中加点字词意思相同的是( )(3 分)
A.恐前后受其敌. 盖以诱敌. B.其一犬坐于前. 狼不敢前.
C.复投之. 又数刀毙之. D. 意.将隧入以攻其后也 意.暇甚
7. 把文中画线的句子翻译成现代汉语。(3 分) 骨已尽矣,而两狼之并驱如故。
8. 狼很狡猾,可最终还是自取灭亡,说说你从中得到的启示。(3 分)
9. 选出下列说法不正确的一项。( )(3 分)
A. 《聊斋志异》是清代蒲松龄写的一部文言文短篇小说集,“志”是记的意思,“异”是指奇异的事,多为鬼狐的故事。
B. “暴起”“劈”“转视”“断”等动词表现了屠户勇敢机智的斗争精神。
C. 本文故事情节生动曲折,语言简练传神,主要通过心理描写刻画了屠户和狼的形象,给人以深刻的启发。 D.最后一段以议论为主,点明了全文的主旨,包含着讽刺的味道。
(二)(10 分)
危害人类健康的大气污染
【环保资料】
①大气污染通常是指由于人类活动或自然过程引起某些物质进入大气中,呈现出足够的浓度,达到足够的时间, 并因此危害人体健康和自然环境的现象。
②大气污染危害人体健康的途径有三条,即吸入污染空气、表面皮肤接触污染空气和食入含大气污染物的食物。 大气污染除可引起呼吸道和肺部疾病外,还可对心血管系统、肝等产生危害,严重的可夺去人的生命。
③人类不合理的生产和生活活动,对大气造成的污染极为严重。科学家们发现,至少有一百种大气污染物对环 境造成危害,包括许多有毒、有害物质。据统计,全世界每年排放二氧化硫 1.5 亿多吨、二氧化碳 2 亿多吨、悬浮
颗粒物 23 亿多吨和氮氧化物 6900 多万吨。
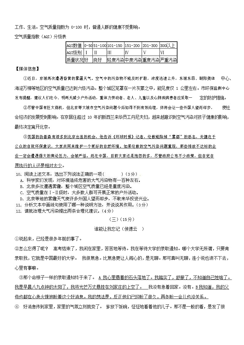
利用空气质量指数(简称AQI)可以直观地评价大气环境的质量状况,指导空气污染的控制和管理,指导人们
AQI数值
0-50
51-1 00
101-150
151-200
201-300
300以上
AQI级别
Ⅰ
Ⅱ
Ⅲ
Ⅳ
Ⅴ
Ⅵ
质量状况
好
良好
轻度污染
中度污染
重度污染
严重污染
工作、生活。空气质量指数为 0-100 时,普通人群的健康不受影响。空气质量指教(AQI)分级表
【媒体信息】
①近日,京城再次遭遇昏黄的雾霾天气。空气中的污染物不能及时扩散,浓度迅速上升,东城东四、朝阳奥体 中心、海淀万柳等地区的空气质量已达到六级污染。整个城区笼罩在一片灰蒙之中,能见度仅 1 公里左右。市环保监测中心发布提醒,建议人们在今、明两天减少户外活动,重体力劳动者、老人、儿童以及心肺疾病患者应采取一 定的防护措施。
②尽管中国有巨大商机,但北京等大城市空气污染问题今后如得不到有效治理,终将会让一些外国人望而却步, 使社会经济的发展受到影响。在京居住超过 10 年的新西兰来华员工丹尼夫妇,越来越意识到空气污染对孩子健康的影响,最终决定离开北京。
③英国的汤普森有很多到北京出差的机会,他告诉《环球时报》记者,伦敦能除掉“雾都”的恶名,关键在于
公众的自我环保意识,大家共同来维护一个更好的自然环境。如果伦敦的空气污染问题重现,那些排放不达标的企
业一定会遭遇强大的舆论压力,会被严惩。而在中国,目前大家还是抱怨的多,尽管政府公布不少政策,但自觉自
愿执行的人还是相对太少。
(三)(15 分)
谁能让我忘记(侯德云 )
①说起来,已经是很多年前的事了。
②怎么忘得了呢? 高考结束了,我闲在家里,苦苦地等待。我在等待大学的录取通知。哪个大学无所谓,只要肯录取我,它就是中国最好的大学。 我很焦急。比焦急更让人闹心的,是无聊。那可真叫无聊,连小说也读不下去, 心里有事嘛。
③那个命根子一样的录取通知终于来了。 A 我心里悬着的石头落地了。我踏实了,舒服了,不知道自己姓啥了。
我是早晨八九点钟的太阳了,我将光芒万丈悬挂在刘家庄的上空了。 我没有急着回家。没有。B 我知道,我的父
母也都在心急火燎地盼着这个好消息。我的想法是,反正他们已经盼了很久,再多盼一会儿也没关系。
④ 好消息传到家里,家里的气氛立刻就变了。 爹放下饭碗,怔怔地看着他的儿子。那不是一般的看,是发了狠
的,是用目光在拧。爹的目光把我的脸拧红了。爹自己的脸也红了,红烧肉一样闪着油光。C 他忘记了午睡的习惯,
背着手,身子一挺一挺地出了家门。 妈也放下了饭碗。她坐在炕沿上,一会儿撩起衣襟擦擦眼,一会儿又撩起衣襟擦擦眼。她说:“我的沙眼病又犯了。”
⑤D 爹把他的唾沫星子喷.遍了刘家庄的每一个角落,然后又兴高采烈地接受着每一个角落里喷向他的唾沫星子。
爹的得意忘形,让我觉得有点不自在。 也不能全怪爹。刘家庄到地球上定居了上百年,什么时候长出过大学生? E
好在,两天以后,爹就清醒过来了。
⑥爹频频地到集市上卖西瓜。爹看西瓜的眼神很慈祥,很博爱,也很无耻。那是他儿子的路费、学费和生活费,不 好好看看,行么?
⑦我跟着爹,到集市上去卖过一次西瓜。 那天很热,热得很不要脸。我的手指甲都冒汗了。集市上的人,却很少有来买西瓜的,好像吃了西瓜就会着凉似的。太可恨了。 我脸上的沮丧像汗水一样欢快地流淌着。爹看见了。他皱了皱眉头,弯下腰,从筐里挑出一只最小的西瓜,一拳砸开,递给我。 我说:“爹,你也吃。” 爹说:“我不吃。我吃这东西拉肚子。你吃你吃。叫你吃你就吃,哈。” 西瓜有点生。不甜,有一股尿臊味。我吃得很潦草, 匆匆忙忙就打发了。扔掉的瓜皮上带着厚薄不均的一层浅粉色的瓜瓤。 爹狠狠地扎了我一眼,走过去,将瓜皮一块一块捡起来。他用手指头弹弹瓜皮上的沙土,又轮流把它们压到嘴巴上,像刨子一样刨那些残留的瓜瓤。我的眼 圈红了。
⑧那些日子,妈换了一个人似的。她很少说话,她喜欢盯着鸡屁股看。不光看,还经常去抠,抠得一丝不苟。好像我要去的地方,不是大学,而是鸡屁股。 爹说:“别理她,你妈跟鸡屁股有仇。” 妈的确跟鸡屁股有仇。那一天,她又去抠芦花鸡的屁股。按她的说法,这个挨千刀的货,屁股里夹了一只蛋,两天了,还没生下来。是锈住了么? 妈很生气。她把自己的手指头变成了挖掘机,在芦花鸡的屁股上开工了。她成功地从芦花鸡的屁股里挖出了一泡黄水和几小片鸡蛋皮。
⑨我走出家门的那一天,可怜的芦花鸡死掉了。
⑩公共汽车开出很远了。我回过头。我没有看见爹妈。也没有看见刘家庄。我看见的,只是几块西瓜皮和一只死去 的芦花鸡。
(四)(8 分)
(1) 聪明人!在这漠漠的世上只能提着“自信”的灯儿进行在黑暗里。
(2) 小孩子!你可以进我的园,你不要摘我的花——看玫瑰的刺儿,刺伤了你的手。17.这两首诗歌表达的主题是什么?任选一首诗歌说说你从中得到的感悟。(4 分)
18. 第(1)首诗歌使用了哪种修辞手法?试分析其语言表达效果。(4 分) 三、写作(50 分)
19. 请以“和你在一起”为题,写一篇文章。
要求:①根据自己所写文章内容,将题目补充完整。②除诗歌外,文体不限。③书写要规范。④字数不少于 500 字。文中不得出现真实的人名、校名。
附加题(10 分)
阅读下面文言文,完成 1-4 题。
狼子野心
有富室,偶得二小狼,与家犬杂畜,亦与犬相安。稍长,亦颇驯,竟忘其为狼。一日,主人昼寝厅事,闻群犬 呜呜作怒声,惊起周视,无一人。再就枕,将寐,犬又如前。乃伪睡以俟①,则二狼伺其未觉,将啮其喉,犬阻之
不使前也。乃杀而取其革。
“狼子野心”,信不诬哉!然野心不过遁逸②耳,阳为亲昵,而阴怀不测,更不止于野心矣。兽不足道,此人何取而自贻患耶?
【注释】①俟(sì):等待。 ②遁逸:原指逃跑,这里指“隐蔽”之意。 1.解释下列句中加点的词。(2 分)
(1)伪.睡以俟 (2)阳.为亲昵
2. 把文中画线的句子翻译成现代汉语。(3 分) 二狼伺其未觉,将啮其喉,犬阻之不使前也。
3. 这两段文字写出了狼的什么特征?(2 分)
4. 请用简洁的语言说说读完本文后你的感悟。(3 分)
语文试卷答题卡
题
号
一
(25 分)
二
(45 分)
三
(50 分)
附加题
合计
(120 分)
1-5 题
6-9
题
10-12
题
13-16
题
17-18
题
作文
45 分
卷面
5 分
得
分
一、基础题(25 分)
1. 根据课文默写古诗文。(10 分)
(1) ,
(2) ,
(3) _ ,
(4) ,
(5) ,
2. 根据拼音写出相应的词语。(4 分)
(1)(
)(
)
(2)(
)(
)
(3)(
)(
)
(4)(
)(
)(
)(
)
3. 下列对病句的修改不.正.确.的一项是( )(3 分)
4.(4 分)
5.阅读下面的文字,按要求回答问题。(4 分)
(1)(2 分)
(2)(2 分)
二、阅读题(45 分)
(一)(12分) 6.下面选项中加点字词意思相同的是( )(3分)
7.(3 分)
8.(3分)
座位号
9. 选出下列说法不正确的一项( )(3分)
(二)(10 分)
10. 阅读上述文本,选出下列说法正确的一项( )(3分)
11.(3分)
12. (4分)
(三)(15分) 13.下列说法有误的一项是( )(3 分)
14.(4分)
15.(4分)
16.(4分)
(四)(8 分)
17. (4分)
18. ( 4 分 )
附加题(10 分)
1. 解释下列句中加点的词。(2分)
(1) (2)
2. 把文中画线的句子翻译成现代汉语。(3分)
3.(2分)
4.(3分)
三、写作(50 分)
19. 请以“和你在一起”为题,写一篇文章。
要求:①根据自己所写文章内容,将题目补充完整。②除诗歌外,文体不限。③书写要规范。④字数不少于 500 字。文中不得出现真实的人名、校名。
100
▲200
300
▲400
500
600
700
800
▲900
1000
语文试卷答案
二、阅读题(45 分)
(一)6、(3 分)C
7、(3 分)骨头已经扔完了,但是两只狼仍像原来一样一起追赶屠夫。
8、(3 分)这个故事告诉我们,对待像狼一样的恶势力,不能妥协退让、存有幻想,(1 分)必须敢于斗争、善于斗争,这样才能取得胜利!(2 分)
9、(3 分)C
(二)10、(3 分)C
11、(3 分)运用作比较的说明方法,(1 分)鲜明地突出了我国公众的自我环保意识薄弱,希望大家共同维护一个更好的自然环境(2 分)。
12、(4 分)示例:(1)提倡绿色出行,减少污染物排放量。(2)绿化造林,使更多植物吸收污染物,减轻大气污染程度。
【附加题】(10 分)
1.(1)假装 (2)表面上(2 分)
2. 两只狼等到他没有察觉,要咬他的喉咙,狗阻止它们不让(它们)上前。(3 分)
3. 写出狼的阴险狡诈。(2 分)
4. 示例一:凶残者本性难移,我们要警惕像狼一样阴险狠毒的人。 示例二:我们不能被表面现象所迷惑,要看清事物的实质。(3 分)
相关试卷
这是一份人教部编版九年级语文上册 第一学期期末考试复习质量综合检测试题测试卷及参考答案 (275),共9页。试卷主要包含了积累与运用,阅读理解等内容,欢迎下载使用。
这是一份人教部编版九年级语文上册 第一学期期末考试复习质量综合检测试题测试卷及答案 (275),共9页。试卷主要包含了答卷前,务必将自己的姓名,名著阅读等内容,欢迎下载使用。
这是一份人教部编版八年级语文上册 第一学期期末考试复习质量综合模拟检测试题测试卷 (275),共9页。试卷主要包含了积累运用,阅读理解,作文等内容,欢迎下载使用。

