人教版 (新课标)必修29.实验:验证机械能守恒定律教案及反思
展开九、实验:验证机械能守恒定律
授课人:林籽葵
一、教学目标
1、知识与技能
1.会用打点计时器打下的纸带计算物体运动的速度。
2.掌握验证机械能守恒定律的实验原理。
2、过程与方法
通过用纸带与打点计时器来验证机械能守恒定律,体验验证过程和物理学的研究方法。
3、情感、态度与价值观
通过实验验证,体会学习的快乐,激发学习的兴趣;通过亲身实践,树立“实践是检验真理的唯一标准”的科学观。培养学生实事求是的科学态度。
二、教学重点
掌握验证机械能守恒定律的实验原理。
三、教学难点
验证机械能守恒定律的误差分析及如何减小实验误差的方法。
四、课时安排
2课时
五、教学过程
新课导入:
上节课我们学习了机械能守恒定律,知道在只有重力或弹力做功的物体系统内,动能与势能可以相互转化,而总的机械能保持不变。那么,物体做自由落体运动中机械能是不是守恒呢?若守恒,我们可以怎样推导出机械能守恒定律在自由落体运动中的具体表达式呢?(自由落体运动中物体只受到重力作用,这个过程只有重力做功,所以机械能守恒;可以根据功能关系和动能定理推导机械能守恒定律在自由落体运动中的具体表达式)
一.理论推导
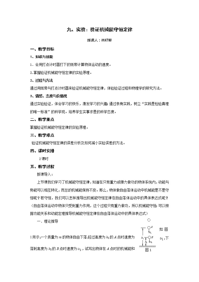
如图1所示,一个质量为m的物体自由下落,经过高度为h1的A点时速度为,下落到高度为h2的B点时速度为,试写出物体在A点时的机械能和在B点时的机械能,并找到这二个机械能之间的数量关系。
解:由于机械能等于物体的动能和势能之和
所以A点的机械能等于
B点的机械能等于
在自由落体运动中,物体只受重力的作用,据动能定理得:
由于重力对物体所做的功等于重力势能的减少,即WG= mgh1-mgh2
所以
本节课我们就是要通过实验来验证这个表达式。
二.实验方法
问题1:实验中需要用到什么仪器?装置如何?
(重物、打点计时器、纸带、复写纸、电源及导线、铁架台和铁夹、刻度尺、小夹子)装置见课本第26页图5.9-1。
问题2:打点计时器的作用是什么?
(记录在纸带上打出的点,用这些点来求出物体经过某一点的速度,从而可以确定物体运动到该点的动能)
问题3:实验中是否需要测量重物的质量?
(不需要测量重物的质量,因为这个物理量在式子两边可以约掉)
问题4:在处理数据时,是不是像以前一样每隔5个点取一个计数点呢?也就是说每0.1s为一个时间间隔呢?
(如果时间间隔是0.1s,由于自由落体加速度比较大,很容易出现纸带上的点数不够用的情况,所以时间间隔不能太长)
1.重锤的选择
选择密度比较大、质量相对比较大的重锤,可以减小因为空气阻力带来的误差。
2.纸带的选取
从打出来的纸带选取第一点和第二点距离为2mm的纸带,原因是根据。
3.速度的测量(见课本第27页“速度的测量”)
见课本第27页图5.9-2,A、B、C是纸带上相邻的三个点,由于已经知道纸带以加速度a做匀加速运动,所以A、C两点的距离可表示为
式中“2Δt”是A、C两点的时间间隔。
这样,A、C之间的平均速度可以写成
另一方面根据匀加速运动速度与时间的关系知道
所以
即:做匀变速运动的纸带上某点的瞬时速度等于相邻两点间的平均速度。
4.误差分析
重物和纸带下落过程中要克服阻力,主要是纸带和计时器之间的摩擦力;计时器平面不在竖直方向上;纸带与计时器不平行;交流电的频率不等于50Hz;测量数据时的误差等等。
三.实验步骤(参考)
1.把打点计时器安装在铁架台上,用导线将电源和打点计时器接好。
2.把纸带的一端用夹子固定在重锤上,另一端穿过打点计时器的限位孔,用手竖直提起纸带,使重锤停靠在打点计时器的附近。
3.接通电源,待计时器打点稳定后再松开纸带,让重锤自由下落,打点计时器应该在纸带上打出一系列的点。
4.重复上一步的过程,打到三到五条纸带。
5.选择一条点迹清晰且1、2点间距离接近2mm纸带,在起始点标上0,以后各点一次为1、2、3……用刻度尺测量对用下落的高度h1、h2、h3……记入表格中。
6.用公式,算出各点瞬时速度、、……并记录在表格中。
7.计算各点的重力势能的减少量mghn和动能的增加量,并进行比较,看是否相等,将数值填入表格中。
四.数据的记录(参考表格)
各计数点 | 1 | 2 | 3 | 4 | 5 | 6 |
下落高度 |
|
|
|
|
|
|
速度 |
|
|
|
|
|
|
势能 |
|
|
|
|
|
|
动能 |
|
|
|
|
|
|
结论 |
| |||||
五.学生实验过程
结论:在误差允许的范围内,物体的动能的增加量等于重力势能的减少量。
注意:在实际实验中,由于阻力的作用,使物体动能增加的慢,所以势能的变化量比动能的变化量大。
六.板书设计 九.验证机械能守恒定律
1.实验目标和方法:验证自由落体运动中机械能守恒
2.注意的问题:(1)重锤的选择
(2)纸带的选取
(3)误差分析
3.速度的测量:做匀变速运动的纸带上某点的瞬时速度等于相邻两点间的平均速度
人教版高中物理必修2《9.实验:验证机械能守恒定律》教学设计: 这是一份人教版高中物理必修2《9.实验:验证机械能守恒定律》教学设计,共3页。教案主要包含了知识与技能,过程与方法,巩固练习,课堂小结等内容,欢迎下载使用。
高中物理人教版 (2019)必修 第二册第八章 机械能守恒定律5 实验:验证机械能守恒定律教学设计及反思: 这是一份高中物理人教版 (2019)必修 第二册第八章 机械能守恒定律5 实验:验证机械能守恒定律教学设计及反思,共6页。教案主要包含了新课导入,新课内容等内容,欢迎下载使用。
人教版 (新课标)必修29.实验:验证机械能守恒定律教学设计: 这是一份人教版 (新课标)必修29.实验:验证机械能守恒定律教学设计,共4页。教案主要包含了课前导学,质疑讨论,反馈矫正,巩固迁移等内容,欢迎下载使用。

