2021-2022学年高二化学鲁科版(2019)寒假作业(15)寒假提前学:烃
展开
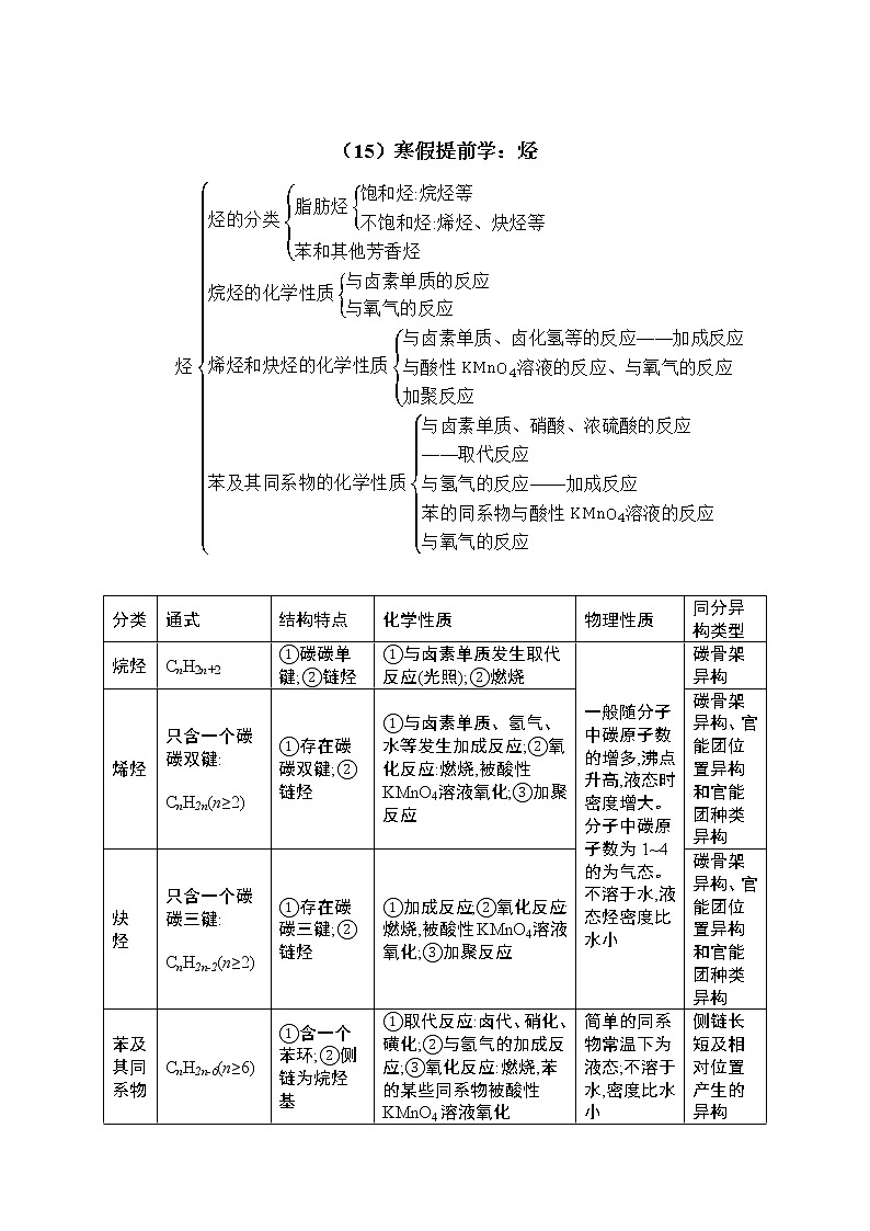
(15)寒假提前学:烃
分类 | 通式 | 结构特点 | 化学性质 | 物理性质 | 同分异构类型 |
烷烃 | CnH2n+2 | ①碳碳单键;②链烃 | ①与卤素单质发生取代反应(光照);②燃烧 | 一般随分子中碳原子数的增多,沸点升高,液态时密度增大。分子中碳原子数为1~4的为气态。不溶于水,液态烃密度比水小 | 碳骨架异构 |
烯烃 | 只含一个碳碳双键: CnH2n(n≥2) | ①存在碳碳双键;②链烃 | ①与卤素单质、氢气、水等发生加成反应;②氧化反应:燃烧,被酸性KMnO4溶液氧化;③加聚反应 | 碳骨架异构、官能团位置异构和官能团种类异构 | |
炔 烃 | 只含一个碳碳三键: CnH2n-2(n≥2) | ①存在碳碳三键;②链烃 | ①加成反应;②氧化反应:燃烧,被酸性KMnO4溶液氧化;③加聚反应 | 碳骨架异构、官能团位置异构和官能团种类异构 | |
苯及其同系物 | CnH2n-6(n≥6) | ①含一个苯环;②侧链为烷烃基 | ①取代反应:卤代、硝化、磺化;②与氢气的加成反应;③氧化反应:燃烧,苯的某些同系物被酸性KMnO4溶液氧化 | 简单的同系物常温下为液态;不溶于水,密度比水小 | 侧链长短及相对位置产生的异构 |
1.下列有机化合物命名正确的是( )
A. B.
C. D.
2.丙烯是一种常见的有机化合物。下列有关丙烯的化学用语中,不正确的是( )
A.实验式: B.结构简式:
C.球棍模型: D.聚合物的结构简式:
3.下列说法正确的是( )
A.含元素种类相同而结构不同的化合物互为同分异构体
B.烷烃、单烯烃中碳、氢两种元素的质量比均为定值
C.甲烷与氯气的混合气体在光照下反应,生成的是一氯甲烷和氯化氢
D.某有机化合物完全燃烧后生成二氧化碳和水,则该有机化合物中必定含有碳、氢两种元素
4.苯环和侧链相互影响,下列关于甲苯的实验事实中,能说明苯环对侧链有影响的是( )
A.甲苯能与浓硝酸、浓硫酸反应生成三硝基甲苯
B. 1 mol甲苯能与3 mol发生加成反应
C. 甲苯能使酸性高锰酸钾溶液褪色
D. 甲苯燃烧能产生带浓烟的火焰
5.某烃的键线式结构为,该烃与按物质的量之比为1:1加成时,所得产物有(不考虑立体异构)( )
A.2种 B.3种
C.4种 D.5种
6.已知:
下列说法不正确的是( )
A.M、N和W均能发生氧化反应、加成反应和取代反应
B. 向溴水中加入一定量M,无明显现象
C.M与足量的反应后的产物的一氯代物有4种
D.W的所有碳原子不可能在同一平面上
7.最近我国科学家研制一种具有潜力的纳米电子学材料一—石墨炔,图中丁为它的结构片段。下列有关说法中,错误的是( )
A.甲分子中的6个溴原子不可能位于同一平面上
B.丙的二氯代物有2种
C.丙能使酸性高锰酸钾溶液褪色
D.石墨炔和是碳的同素异形体
8.,如果要合成,所用的原料可以是( )
A.2-甲基-1,3-丁二烯和1-丁炔 B.1,3-戊二烯和2-丁炔
C.2,3-二甲基-1,3-戊二烯和乙炔 D.2,3-二甲基-1,3-丁二烯和丙炔
9.鉴别甲烷、乙烯、乙炔三种气体可采用的方法是( )
A.通入溴水中,观察溴水是否褪色
B.通入酸性高锰酸钾溶液中,观察颜色变化
C.点燃,检验燃烧产物
D.点燃,观察火焰明亮程度及产生黑烟量的多少
10.C是一种合成树脂,用于制备塑料和合成纤维,D是一种植物生长调节剂,用它可以催熟果实。根据以下化学反应框图填空:
(1)写出A的电子式:_________________。
(2)写出碳化钙与水反应制取A的化学方程式:____________________;B→C的化学方程式为__________________,其反应类型为_______________。
(3)D还可以用石蜡油制取,石蜡油(17个碳原子以上的液态烷烃混合物)的分解实验装置如图所示(部分仪器已省略)。在试管Ⅰ中加入石蜡油和氧化铝(催化石蜡油分解);试管Ⅱ放在冷水中,试管Ⅲ中加入溴水。
实验现象:
试管Ⅰ中加热一段时间后,可以看到试管内液体沸腾;试管Ⅱ中有少量液体凝结,闻到汽油的气味,往液体中滴加几滴酸性高锰酸钾溶液,溶液颜色褪去。
根据实验现象回答下列问题:
①装置A的作用是___________________。
②试管Ⅰ中发生的主要反应有:;。丁烷可进一步裂解,除得到甲烷和乙烷外,还可以得到另外两种有机化合物,它们的结构简式为__________和_________________,这两种有机化合物混合后在一定条件下反应,生成产物的结构可能为________________(填序号)。
A.
B.
C.
D.
③写出试管Ⅲ中反应的一个化学方程式:_________________。
答案以及解析
1.答案:D
解析:的名称为2,5-二甲基庚烷,故A错误;的名称为2-乙基-1-戌烯,故B错误;名称为苯乙烯,故C错误; 的名称为间甲基乙基苯或3-乙基甲苯,故D正确。
2.答案:D
解析:丙烯的化学式为,实验式为,故A正确;丙烯中含有一个碳碳双键,结构简式为,故B正确;丙烯中含有一个碳碳双键,球棍模型为,故C正确;聚丙烯的结构简式为,故D错误。
3.答案:D
解析:含元素种类相同的化合物不一定具有相同的分子式,如烃类都是由C、H元素组成,它们的分子组成不同,所以含元素种类相同而结构不同的化合物不一定互为同分异构体,A错误;单烯烃的通式为,单烯烃中碳、氢两种元素的质量比为6:1,为定值,而烷烃的通式为,烷烃中碳、氢两种元素的质量比为,不是定值,B错误;甲烷与氯气在光照条件下反应,产物是一氯甲烷、二氯甲烷、三氯甲烷、四氯化碳和氯化氢的混合物,C错误;有机化合物完全燃烧后生成二氧化碳和水,根据质量守恒定律,该有机化合物中必定含有碳、氢两种元素,可能含有氧元素,D正确。
4.答案:C
解析: 说明苯环对侧链的影响应该就是侧链的反应,A、B均为苯环的反应,错误;燃烧现象与含碳量有关,D错误;由于苯环的存在,侧链上的甲基才与酸性高锰酸钾溶液反应,C正确。
5.答案:D
解析:当溴与发生1,2-加成时,生成物有、、;当溴与发生1,4-加成时,生成物有、,所得产物有5种,故选D。
6.答案:BC
解析:M、N和W均可燃烧,可发生氧化反应,三者中的苯环、碳碳双键可发生加成反应,苯环、甲基可发生取代反应,A正确;甲苯不能与溴水发生化学反应,但能萃取溴水中的溴,所以会出现分层且上层呈红棕色的现象,B错误;甲苯与足量的反应后的产物为甲基环己烷,其一氯代物有5种,C错误;甲烷为正四面体结构,由于W中含有,具有甲烷的结构特点,则W的所有碳原子不可能都在同一平面上,D正确。
7.答案:AB
解析:苯环为平面结构,故甲分子中的6个溴原子位于同一平面上,A项错误;丙分子中只有6个碳碳三键端碳上的氢原子可被氯原子取代,且这6个氢原子等效,类比苯环上二氯代物有3种结构,可知丙的二氯代物有3种,B项错误;丙分子中含有碳碳三键,能使酸性高锰酸钾溶液褪色,C项正确;石墨炔和均是碳元素组成的单质,故两者互为同素异形体,D项正确。
8.答案:D
解析:要合成,可以和为原料通过题中信息反应合成,即应选择2,3-二甲基-1,3-丁二烯和丙炔。
9.答案:D
解析:乙烯、乙炔均能使溴水、酸性溶液褪色;三者点燃后均能产生和,但因含碳量不同致使火焰的明亮程度及产生黑烟量不同,所以点燃,观察火焰明亮程度及产生黑烟量的多少可以鉴别三者,甲烷在空气中燃烧产生蓝色火焰,乙烯在空气中燃烧冒黑烟,乙炔在空气中燃烧产生浓烟,且火焰明亮程度:乙炔>乙烯>甲烷,故选D。
10.答案:(1)
(2); ;加聚反应
(3)①防止试管Ⅲ中的液体倒吸到试管Ⅱ中
②;; AC
③(或)
解析:根据题给转化关系和信息推断,碳化钙与水反应生成气体A,则气体A为乙炔,乙炔与氯化氢发生加成反应生成B,B为氯化烯,氯化烯发生加聚反应生成的C是一种合成树脂,则C为聚氯乙烯;D是一种植物生长调节剂,用它可以催熟果实,则D为乙烯;苯和液溴在催化剂条件下发生取代反应生成E,则E为溴苯。
(1)A为,电子式为。
(2)碳化钙与水反应生成乙炔和氢氧化钙,化学方程式为;氯乙烯在催化剂条件下发生加聚反应生成聚氯乙烯,化学方程式为 ,其反应类型为加聚反应。
(3)①试管Ⅱ中有气体冷凝为液体,石蜡油分解产物中的烯烃与试管Ⅲ中溴水发生加成反应,造成装置内气体压强减小,会发生倒吸,故装置A的作用是防止试管Ⅲ中的液体倒吸到试管Ⅱ中。
②根据题给信息和原子守恒,可知丁烷可进一步分解,除得到乙烷和甲烷外,还可以得到乙烯和丙烯,结构简式为、。根据加聚反应的特点判断乙烯和丙烯在一定条件下发生加聚反应生成的高聚物的结构简式为、,选AC。
③试管Ⅲ中,分解产物中的乙烯、丙烯等短链不饱和烃与溴水发生加成反应,反应的化学方程式为、。
2021-2022学年高二化学鲁科版(2019)寒假作业(9)离子反应: 这是一份2021-2022学年高二化学鲁科版(2019)寒假作业(9)离子反应,共11页。试卷主要包含了下列离子方程式正确的是,在25℃时,向50等内容,欢迎下载使用。
2021-2022学年高二化学鲁科版(2019)寒假作业(5)化学反应的速率: 这是一份2021-2022学年高二化学鲁科版(2019)寒假作业(5)化学反应的速率,共11页。试卷主要包含了下列说法正确的是,已知可逆反应,在容积不变的密闭容器中存在反应等内容,欢迎下载使用。
2021-2022学年高二化学鲁科版(2019)寒假作业((3)金属的腐蚀与防护: 这是一份2021-2022学年高二化学鲁科版(2019)寒假作业((3)金属的腐蚀与防护,共11页。试卷主要包含了下列关于金属腐蚀的叙述正确的是等内容,欢迎下载使用。

