人教版六年级上册数学期末测试卷(研优卷)
展开
这是一份人教版六年级上册数学期末测试卷(研优卷),共6页。试卷主要包含了比的前项和后项同时乘或除以不变,95×1等内容,欢迎下载使用。
1.比的前项和后项同时乘或除以( )(0除外),( )不变。
2.小明在小东的东偏南20°方向,距离200米处;也就是说:小东在小明的( )偏( )( )°方向,距离( )米处。
3.把一块边长是10分米的正方形纸片,剪成一个最大的圆形,这个圆的周长是( )。列式:( )。
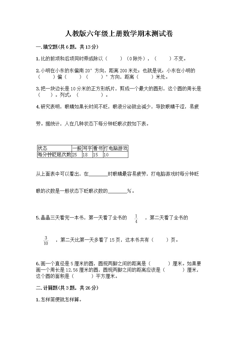
4.研究表明,眼睛如果长时间不眨,眼液分泌就会减少,导致眼睛干涩,易疲劳。据统计,人在几种状态下每分钟眨眼次数如下表。
从上面表中可以看出,在________时眼睛最容易疲劳,打电脑游戏时每分钟眨眼的次数是一般状态下眨眼次数的________%。
5.晶晶三天看完一本书,第一天看了全书的,第二天看了全书的,第二天比第一天多看了15页,这本书共有( )页。
6.画一个直径是5厘米的圆,圆规两脚之间的距离是( )厘米。如果要画一个周长是12.56厘米的圆,圆规两脚之间的距离应该是( )厘米,这个圆的面积是( )平方厘米。
二.计算题(共3题,共26分)
1.怎样简便就怎样算。
2.正确、合理、灵活的计算下面各题。
3.用你喜欢的方法计算下面各题。
三.作图题(共1题,共10分)
1.按要求在方格纸上画图形。
(1)在方格纸上,把圆O向右平移4格,画出平移后的图形。
(2)把六边形绕点A逆时针旋转90°,画出旋转后的图形,再以直线MN为对称轴画出原图形的轴对称图形。
四.解答题(共6题,共36分)
1.修一条水渠,第一周修了4.5千米,正好修了全长的15%,第二周修了全长的24%,第二周修了多少千米?
2.环形的外圆周长为31.4厘米,环宽3厘米,求环形的面积是多少?
3.将一个直径2厘米的圆形纸片对折,得到一个半圆形(如图),求这个半圆的周长。
4.同学们做种子发芽试验,绿豆种子一共80粒,发芽了78粒,发芽率是多少?
5.王叔叔每月平均收入约6000元,每月收入分配情况如下图:
(1)王叔叔一个月共支出多少钱?
(2)王叔叔看中了一款5400元的智能手机,他需要存几个月的存款才能买到?
6.某工厂10月份的产量比9月份减少了5%,11月份的产量比10月份又増加了20%,11月份的产量是9月份的百分之多少?
参考答案
一.填空题
1.相同的数;比值
2.西;北;20(或北偏西70);200
3.31.4;3.14×10=31.4(分米)
4.打电脑游戏;40
5.300
6.2.5;2,12.56。
二.计算题
1.(1)20.8(2)5.8(3)5(4)54
2.①7 ② ③9.5
3.(1)20;(2)4;(3);(4)10.2;(5)65;(6)2
三.作图题
1.(1)
(2)
四.解答题
1.全长:4.5÷15%=30(千米);
第二周修的长度:30×24%=7.2(千米).
答:第二周修了7.2千米.
2.31.4÷3.14÷2=5(cm)
5-3=2(cm)
3.14×(52-22)
=3.14+21
=65.94(cm)
答:求环形的而面积是65.94cm。
3.解:3.14×2÷2+2
=6.28÷2+2
=3.14+2
=5.14(厘米)
答:这个半圆的周长是5.14厘米。
4.解:×100%=0.975×100%=97.5%
5.(1)解:6000×(40%+10%+20%)
=6000×70%
=4200(元)
答:王叔叔一个月共支出4200元。
(2)解:5400÷(6000×30%)
=5400÷1800
=3(个)
答:王叔叔需要存3个月的存款才能买到。
6.解:(1﹣5%)×(1+20%)
=0.95×1.2
=1.14
=114%,
答:11月份的产量是9月份的114%。
相关试卷
这是一份人教版六年级上册数学期末测试卷(研优卷),共9页。试卷主要包含了下列叙述中,与众不同的“比”是,芒果的筐数和菠萝的筐数比是3等内容,欢迎下载使用。
这是一份人教版六年级上册数学期末测试卷附答案(研优卷),共10页。试卷主要包含了8x=220等内容,欢迎下载使用。
这是一份人教版六年级上册数学期末测试卷附答案(研优卷),共10页。试卷主要包含了看图填空,看图回答问题,比的前项和后项同时乘或除以不变,26,615等内容,欢迎下载使用。

