高考地理一轮复习课后集训21人口的空间变化含解析
展开一、选择题
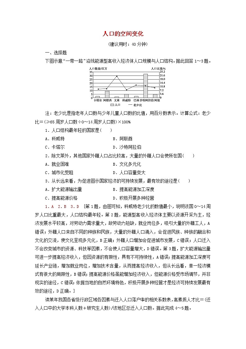
下图示意“一带一路”沿线能源型高收入经济体人口规模与人口结构。据此回答1~3题。
注:老少比是指老年人口数与少年儿童人口数的比值,用百分数表示。计算公式:老少比=(≥65周岁人口数÷0~14周岁人口数)×100%
1.人口结构最年轻的国家是( )
A.科威特 B.阿联酋
C.卡塔尔D.沙特阿拉伯
2.除文莱外,其他国家外籍人口占比较高,大量的外籍人口会使所在国( )
A.就业困难 B.文化多元化
C.城市化受阻D.人口容量变大
3.从长远来看,为促进图示国家经济的可持续发展,最有效的途径是( )
A.扩大能源输出量 B.提高能源加工深度
C.提高能源价格D.积极开展多种经营
1.A 2.B 3.D [第1题,由图可知,科威特老少比的数值最小,说明该国0~14周岁人口比重最大,人口结构最年轻。第2题,能源型高收入经济体主要以资源开采为主,经济发展水平较高,对劳动力需求量大,故劳动力短缺,就业岗位多,吸引大量的外籍工人,A错误;外籍人口来自不同的种族和民族,大量的外籍人口涌入,会促进民族、种族的融合和文化的交流,使文化呈现多元化,B正确;外籍人口增加会促进城市发展,C错误;人口迁入不会改变城市的资源、科技等因素,不会使人口容量增大,D错误。第3题,扩大能源输出量可进一步提高经济收入,但因资源的有限性,具有不可持续性,A错误;提高能源加工深度可延长产业链,增加就业岗位,增加技术含量,从而提高经济收入,但从长远看,单一经济模式有很大的局限性,B错误;提高能源价格虽能增加经济收入,但能源价格受市场调节,并非现实的途径,C错误;依据当地的自然环境特色,积极开展多种经营才是经济可持续发展最有效的途径,D正确。]
读某年我国各省级行政区域各因素与迁入人口落户率的相关系数表,高素质人才比=(迁入人口中的大学本科人数+研究生人数)/该地区总迁入人口数。据此完成4~5题。
4.据表判断对我国省级行政区域外迁入人口落户率影响最深刻的因素主要是( )
A.市民化成本 B.产业吸引
C.生活吸引D.社会福利
5.下列地区中,省级行政区域外迁入人口落户率和高素质人才比都高的地区是( )
A.东北地区 B.西南地区
C.京沪地区D.西北地区
4.B 5.C [第4题,据表数据判断,省级行政区域外迁入人口落户率,市民化成本类为-0.415%,产业吸引类为(0.28%-0.197%)=0.083%,依次计算可得,生活吸引类为-1.143%,社会福利类为-1.574%,产业吸引类带来的省级行政区域外迁入人口落户率最高,因此对我国省级行政区域外迁入人口落户率影响最深刻的因素主要是产业吸引。第5题,据高素质人才比概念判断,高素质人才比与省级行政区域外迁入人口中的大学本科人数+研究生人数的相关系数高,吸引迁入的因素是经济发达、技术水平高;京沪地区由于高校和科研机构集中,省级行政区域外迁入人口中高素质人才比例要明显高于其他地区,受就业机会、经济收入影响,京沪地区迁入人口落户率也就相应地高于其他地区。]
(2020·深圳市模拟)下图是黑龙江省2015年不同户籍性质各年龄流出人口分布统计图(反映近些年的一般情况)。据此完成6~8题。
6.影响该省57岁以上农业与非农业户籍人口流出比例差异的主要因素是( )
A.受教育程度 B.经济状况
C.性别差异D.婚姻状况
7.该省57岁以上人口流出最多的月份是( )
A.5—6月 B.7—8月
C.9—10月D.11—12月
8.该省57岁以上流出人口迁住量最多的城市是( )
A.厦门B.桂林
C.三亚 D.昆明
6.B 7.D 8.C [第6题,由材料可知,57岁以上老年人口流出的原因一般不是外出务工、经商和婚姻等,而是旅游悠闲、避寒等,需要资金的支持和保障。读图可知,黑龙江省57岁以上农业人口流出比例较小,而57岁非农业人口流出比例较大,是因为57岁以上的非农业人口收入水平高于57岁以上农业人口的收入水平,资金有保障,所以流出比例大,影响因素是经济状况。第7题,黑龙江省所处的纬度位置比较高,冬季气候寒冷,所以黑龙江省57岁以上人口流出主要是旅游悠闲、避寒等,故其人口流出最多的月份是11—12月,D正确;而5月至10月,黑龙江省处于夏秋季节,气候暖热。第8题,黑龙江省57岁以上人口流出主要是旅游悠闲、避寒等,三亚纬度位置最低,冬季气候最温暖,而且有独特的热带海岛风光,与黑龙江省的自然环境差异较大,吸引力较大,所以该省57岁以上流出人口迁住量最多的城市是三亚。]
(2020·福建高三质检)百度迁徙规模指数反映春运期间迁入或迁出的人口规模,城市间可横向对比。甲、乙为我国相邻省份中的两个城市。乙市制造业发达,吸引甲市大量人口赴乙市务工。下图示意某年甲、乙两市人口迁入和迁出的百度迁徙规模指数变化。该年百度迁徙规模指数甲市小于乙市。据此完成9~11题。
9.图中表示甲、乙两市人口迁出的百度迁徙规模指数变化曲线分别是( )
A.①②B.②③
C.①④ D.③④
10.春运期间甲、乙两市的人口流动( )
A.属于国内人口迁移 B.促进甲市消费水平提升
C.主要受国家政策影响D.减小乙市环境人口容量
11.近年来春运期间甲、乙两市之间的人口流动数量呈减少趋势,其主要原因是( )
A.甲市老年人口比重增加
B.两市之间交通运输速度提升
C.乙市的制造业向外转移
D.两市之间教育水平差异缩小
[答案] 9.C 10.B 11.C
在春运返乡大潮中,外出务工者是最受关注的一个群体。四川是我国六大外出就业省之一,每年都会面临较大规模的返乡潮。结合下图完成12~14题。
注:条形方块越长表明去该地务工的人数越多。
12.影响四川居民长时间外出的主导因素是( )
A.气候 B.地形
C.就业 D.交通
13.重庆成为四川居民最热门务工地的主要原因是( )
A.经济发达,就业机会多
B.交通发达,便于出行
C.相距较近,经济联系多
D.环境优美,人口容量大
14.近几年数据显示,四川外出务工人员逐年减少,与其有明显因果关系的是( )
A.产业转移 B.人口基数
C.年龄结构D.教育水平
12.C 13.C 14.A [第12题,从材料中“六大外出就业省之一”可以明显看出影响四川居民长时间外出的主导因素是就业。第13题,四川和重庆距离近,同根同源,联系紧密,重庆是四川居民外出务工的首选。与其他省市相比,重庆的就业机会、交通、环境等方面不占有绝对优势。第14题,随着我国产业转移的进行,大量劳动密集型企业从东部转移到中西部,使得四川本地就业机会增多,外出务工人员减少。]
在我国,从城镇回农村创业已成为一种潮流。农业农村部数据显示,近年来从农村流向城镇的各类人员返乡创业人数累计为570多万,其中农民工返乡创业累计达450万人。这些“归雁”在活跃农村经济方面发挥了独特作用,成为我国经济的一个新亮点。据此完成15~16题。
15.在我国,“归雁”经济出现的主要原因有 ( )
①原就业地的生活压力较大 ②“归雁”地政府扶持力度的加强 ③家乡气候条件的改善 ④原就业地医疗卫生水平的下降
A.①② B.③④
C.①③D.②④
16.“归雁”经济对“归雁”地带来的影响可能是 ( )
A.城市环境污染加剧
B.第二、第三产业比重上升
C.城市失业率上升
D.乡村土地撂荒,无人耕种
15.A 16.B [第15题,原就业地经济水平提高,消费水平提高,生活压力较大会成为农民工返乡的推力,①正确;“归雁”地政府扶持力度的加强,成了“归雁”经济的拉力,②正确;“归雁”经济是指农民工返乡创业,与气候条件几乎没有关系,③错误;原就业地经济发展状况较好,不会出现医疗卫生水平的下降,④错误。第16题,农民工返乡创业可以促进农村经济的发展,使第二、第三产业比重上升。]
二、综合题
17.阅读材料,回答下列问题。
2017年1月31日,平时寂静的陕西省渭河平原东部渭南一个村庄随着春节的到来一下子热闹非凡,回家团聚,走亲访友的人和车你来我往。就在这喜庆的景象中,村子内部随处可见残垣断壁、荒草丛生、多年无人居住的老房子,而在村庄的外围则有一排排新近盖起来的楼房。以下信息为该市统计局对该村庄附近22个行政村基本情况调查统计的结果:
本次调查的22个行政村总户数19 021户,其中举家外出户数1 082户,占总户数的比重为5.7%;在村内有房屋的户数18 315户,闲置房屋户数894户,占房屋总数的4.9%,其中闲置房屋质量较好的405户,占闲置房屋总数的45.3%,闲置房屋质量较差的379户,占闲置房屋总数的42.4%,质量极差已无法居住的110户,占闲置房屋总数的12.3%;此外,闲置房屋中闲置两年以上(含两年)的570户,占闲置房屋总数的63.8%。
(1)推测该村形成“空心化”的主要原因。
(2)为调查该村“空心化”状况,请你为从村内搬迁到该村外缘新建房的居民设置调查内容。
(3)分析该村形成“空心化”的不利影响。
(4)请你为该村摆脱“空心化”提出合理化建议。
[答案] (1)在农村建设上,由于村庄规划严重滞后、村内基础设施落后,公共设施缺乏,新建住宅的占地面积比传统农宅大等原因,导致新建住宅大部分都集中在村庄外围,而村庄内却存在大量的空闲宅基地和闲置土地,形成土地利用“空心化”状况;在经济上,我国城市化和工业化快速发展造成城乡收入差异增大;现代农业技术的推广应用,使农村出现大量的剩余劳动力,促使大量农村青壮年涌入城市并长期居住在城市,使得留在农村的人口以老年人和少年儿童为主,形成农村人口“空心化”状况。
(2)①您是什么时候建的新房?②您建新房的土地原来是什么土地利用类型?③是什么原因导致您从村内搬迁到村外的呢?④您是否认为村内部旧宅的闲置是对土地资源的一种浪费?⑤您认为如何才能够把闲置的老宅基地充分利用起来?(任答其中两点即可)
(3)村内闲置旧宅造成土地资源严重浪费;村内旧房大都破旧不堪,年久失修,存在很大的安全隐患;村内环境卫生的“脏、乱、差”,严重影响居住在村内部居民的居住环境和身心健康;村内废弃宅基地多年未用,后代会因为旧宅地界模糊而引发潜伏矛盾纠纷;随着该村大量青壮年人口外迁,影响了该村养老、治安等严重问题;由于村落面积扩大、居住分散,增加了农村基础设施建设难度,农村劳动力外迁导致人力资源匮乏,延缓了该村经济的发展。(任答其中三点即可)
(4)广泛宣传“空心化”的不利影响,提高村民思想认识;在尊重民意和反复论证的基础上,与村容村貌改造、道路交通建设相衔接,制定科学完整的村庄建设规划并严格执行;健全宅基地审批制度,制止违法乱建;激励农民工返乡创业,吸引人口回流,激发农村经济发展活力。(任答其中三点即可)
类别
指标
省级行政区域外迁入人口落户率
省级行政区域内
迁入人口落户率
市民化成本
市民化的公共成本
-0.415
0.408
产业吸引
第二产业产值增长率
0.280
0.243
第三产业产值增长率
-0.197
-0.114
生活吸引
城镇化率
-0.633
0.451
一般人均预算支出
-0.510
-0.269
社会福利
公共安全
-0.548
-0.237
教育
-0.562
-0.371
医疗卫生
-0.464
-0.242
高考地理一轮复习课后集训46海洋地理含解析: 这是一份高考地理一轮复习课后集训46海洋地理含解析,共3页。试卷主要包含了阅读材料,完成下列问题等内容,欢迎下载使用。
高考地理一轮复习课后集训45中国地理分区含解析: 这是一份高考地理一轮复习课后集训45中国地理分区含解析,共6页。试卷主要包含了选择题,综合题等内容,欢迎下载使用。
高考地理一轮复习课后集训16植被与土壤含解析: 这是一份高考地理一轮复习课后集训16植被与土壤含解析,共6页。试卷主要包含了选择题,综合题等内容,欢迎下载使用。

