高考地理一轮复习课后集训15河流地貌的发育含解析
展开一、选择题
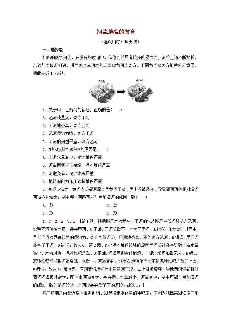
相邻的两条河流,在发育的过程中,低位河若具有较强的侵蚀力,河谷上源不断加长,以致与高位河相遇,进而袭夺其河水的现象称为河流袭夺。下图为河流袭夺前后的示意图。据此完成1~3题。
1.关于甲、乙两河的叙述,正确的是( )
A.乙河流量大,袭夺甲河
B.甲河地势高,袭夺乙河
C.乙河侵蚀力强,袭夺甲河
D.甲河的河道平直,袭夺乙河
2.M处泥沙堆积较强的原因是( )
A.上游水量减少,泥沙堆积严重
B.河道两侧岩体崩塌,泥沙堆积严重
C.河道变窄,泥沙堆积严重
D.地转偏向力作用致其堆积严重
3.有观点认为,黄河支流渭河原本是黄河干流,因上游被袭夺,导致渭河河谷相对渭河河道极其宽大。图中哪个河段可能与目前渭河的成因一致( )
A.① B.②
C.③D.④
1.C 2.A 3.B [第1题,根据图示水流箭头,甲河的水从图示中部河段流入乙河,说明乙河侵蚀力强,袭夺甲河,C正确;乙河流量不一定大于甲河,A错误;在发育的过程中,是低位河流具有较强的侵蚀力,袭夺高位河流,甲河地势高,不能袭夺乙河,B错误;是乙河袭夺了甲河,D错误。故选C。第2题,M处泥沙堆积较强的原因是河流被袭夺导致上游水量减少,水流减慢,泥沙堆积严重,A正确;河道两侧岩体崩塌,与泥沙堆积加重无关,B错误;泥沙堆积易导致河道变浅,水量小,河道变窄,C错误;地转偏向力不是泥沙堆积严重的原因,D错误。故选A。第3题,黄河支流渭河原本是黄河干流,因上游被袭夺,导致渭河河谷相对渭河河道极其宽大。即原来河道宽大,袭夺后,水量减小,河道变窄。图中可能与目前渭河的成因一致的是河段②,是河流袭夺后留下的河段。故选B。]
扇三角洲是由邻近高地推进到海、湖等稳定水体中的冲积扇。下图为我国某湖泊扇三角洲前缘地带(其形成受河流与湖泊的共同作用)的地层垂直剖面示意图。据此完成4~5题。
4.若河流搬运作用较稳定,则K1-K4期间发生变化最明显的是( )
A.地壳升降 B.湖泊水位
C.流域内植被D.河流输沙量
5.与K3时期相比,K2时期( )
A.沉积物颗粒均匀度差
B.湖泊面积更小
C.沉积体坡面更加和缓
D.沉积时间更长
4.B 5.A [第4题,地壳升降会影响地形,从而改变流速,使得河流的搬运能力发生改变,故A选项错误;湖泊水位变化,会改变湖水对河流水的顶托作用,从而影响泥沙的输送距离与厚度,故B选项正确;流域内植被可以影响河流含沙量,但对于泥沙输送的距离影响较小,故C选项错误;河流搬运作用稳定说明河流的输沙能力和输沙量变化不大,故D选项错误。第5题,与K3时期相比,K2时期泥沙输送的距离短,说明该时期湖水的顶托作用强,河流流速下降快(泥沙沉积速度快),分选性较差,沉积物颗粒均匀度差,故A选项正确;湖泊面积缩小,会使湖水顶托作用减小,泥沙输送距离加长,故B选项错误;据图可知K2沉积体坡面更陡,故C选项错误;从题中所给的信息无法判断沉积时间的长短,故D选项错误。]
如图示意黄河上游支流洮河某河段单侧断面,T1、T2、T3为不同地质时期形成的阶地。据此完成6~8题。
6.图中各阶地黄土层形成的原因是( )
A.流水侵蚀 B.流水堆积
C.风力侵蚀D.风力堆积
7.T2阶地漫滩砂、基岩、黄土、坡积物形成的先后顺序为( )
A.黄土、漫滩砂、基岩、坡积物
B.黄土、坡积物、漫滩砂、基岩
C.基岩、漫滩砂、坡积物、黄土
D.基岩、坡积物、漫滩砂、黄土
8.推测该河段所在区域( )
A.地壳相对稳定,谷地维持不变
B.地壳间歇下降,河流侧蚀堆积
C.地壳持续抬升,河流侵蚀下切
D.地壳间歇抬升,河流侵蚀下切
[答案] 6.D 7.C 8.D
蛇曲是指弯曲河道,主要分布在开阔平坦且基底松软的河段,但黄河中游河段却在高山陡崖之间斗折蛇行,回环往复,发育出了密集的蛇曲地貌。下图示意山西省永和县黄河蛇曲群的位置。该区域内有多条东西向裂隙,两岸高出河面数十米的崖壁上,有明显的流水水平侵蚀痕迹。于家咀村是永和县黄河蛇曲中的典型古村落,村庄虽小但至今人丁兴旺。据此完成9~11题。
9.黄河两岸岩壁流水侵蚀痕迹形成的主要地质过程是( )
A.地壳平稳—地壳上升
B.地壳上升—地壳平稳
C.地壳下降—地壳平稳
D.地壳平稳—地壳下降
10.黄河中游永和县蛇曲群形成的最主要原因是( )
A.继承古河道形态 B.沿裂隙水平侵蚀
C.受两岸地貌束缚D.河床基底不稳定
11.于家咀村落的形成和发展得益于该地较周边地区( )
A.土壤肥沃,气候温和 B.港阔水深,航运便利
C.气候干旱,日照充足D.景观独特,游人如织
9.A 10.B 11.A [第9题,根据材料可知,蛇曲主要分布在开阔平坦且基底松软的河段,说明蛇曲易形成于平原中,地壳稳定,河流侵蚀作用强,图中山西省永和县黄河蛇曲群两岸高出河面数十米的崖壁上,有明显的流水水平侵蚀痕迹,说明该区域是由地壳抬升,河流下切而形成,故A正确。第10题,根据材料中信息“该区域内有多条东西向裂隙,两岸高出河面数十米的崖壁上,有明显的流水水平侵蚀痕迹”,说明黄河中游永和县蛇曲群形成的最主要原因是流水沿裂隙水平侵蚀,故B正确。第11题,据图可知,于家咀村落位于河流凸岸,河水流速较慢,泥沙沉积量大,土壤肥沃,该区域属于暖温带,气候温和,适合农业发展,故A正确;凸岸不易建港口,故B错误;季风气候不干旱,故C错误;于家咀村落属于古村落,其形成和旅游业无关,故D错误。]
下图示意某河流沉积地貌剖面。读图,完成12~13题。
12.受流水的长期作用,该段河道的横向迁移方向是( )
A.自西向东 B.自东向西
C.自北向南D.自南向北
13.甲地最适宜的土地利用类型是( )
A.农业用地 B.港口用地
C.生态用地D.住宅用地
12.A 13.C [第12题,河道在弯曲处不断向凹岸方向移动,由图可知河流东侧为凹岸,因此河流不断自西向东横向迁移。第13题,甲地为河漫滩,汛期时河水能够漫过河漫滩,不利于农作物的生长;河漫滩易出现航道淤积,不利于港口的建设;河漫滩有细砂、黏土层分布且汛期易被淹没的特点适合作为生态用地,以起到保持水土、美化生态环境的作用;河漫滩土层松软,修建房屋易造成地基沉降。]
冲(洪)积扇是河流、沟谷的洪水流出山口进入平坦地区后,因坡度骤减,水流搬运能力降低,碎屑物质堆积而形成的扇形堆积体。下图为祁连山北麓冲(洪)积扇的局部示意图,新洪积扇的上部以砾石为主,农业生产很少利用。据此完成14~16题。
14.与古冲积扇相比,新洪积扇后退的原因是( )
A.祁连山后退 B.河流搬运作用减弱
C.祁连山上升D.河流堆积作用减弱
15.新洪积扇上部利用很少的主要原因是( )
A.海拔较高 B.缺乏土层
C.光照不足D.降水稀少
16.在古冲积扇上,酒泉成为聚落的有利条件主要是( )
A.气候凉爽 B.降水丰富
C.水源充足D.地形平坦
14.B 15.B 16.C [第14题,与古冲积扇相比,新洪积扇后退,说明河流径流量减少,搬运能力减弱。第15题,新洪积扇的上部以砾石为主,缺乏土层,难以进行农业生产,因而利用很少。第16题,从图中可以看出酒泉位于源于高山的河流交汇处,水源充足,有利于聚落的形成和发展。]
二、综合题
17.(2021·广东学业水平选择考适应性测试)阅读图文材料,完成下列各题。
黄河是中华民族的母亲河。历史上黄河的每一次大改道都会对河口三角洲(包括陆上和水下三角洲)及附近海岸线造成深刻的影响。改道后,原黄河河道被称为废黄河,原河口被称为废黄河口。黄河最后一次大的改道,是由江苏盐城改到山东东营,此次改道给山东人民带来重大的灾难。中华人民共和国成立后,国家对黄
河实施了一系列工程治理措施,使黄河水害得到有效控制。如图示意不同年份废黄河三角洲海岸线变迁。
(1)读图,描述自497年以来不同年份间废黄河三角洲的海岸线位置总体变化过程。
(2)推测黄河最后一次大改道的年份,并说明推测依据。
(3)调查发现,现今废黄河口附近的水下三角洲面积在增加。请分析其原因。
(4)江苏盐城有较长的海岸线,但是没有大港口。请分析其主要原因。
[答案] (1)497年到1855年,海岸线总体呈现向海洋推进的趋势,其中,497年到1582年推进速度较慢,1582年到1855年推进速度较快;1855年到1921年海岸线呈现向陆地后退的趋势,其中废黄河口处后退程度最大。
(2)年份:1855年。推测依据:1855年到1921年期间,废黄河口处的海岸线后退最多,说明此地堆积作用减弱,黄河改道,废河口处海浪侵蚀作用加强。
(3)黄河北归后,苏北废黄河日径流入海水量骤减,海浪侵蚀加强使得陆上三角洲后退;海水侵蚀掉的泥沙在浅海区沉积;仍有陆地径流携带泥沙入海,使得水下三角洲部分继续缓慢向海洋方向推进。
(4)苏北沿海泥沙淤积严重,不利于轮船航行;缺乏大河入海口,经济腹地受限;苏北沿线城市经济欠发达,运输需求量不大;历史上黄河改道在苏北地区入海,这里地理环境不稳定。
高考地理一轮复习课后集训46海洋地理含解析: 这是一份高考地理一轮复习课后集训46海洋地理含解析,共3页。试卷主要包含了阅读材料,完成下列问题等内容,欢迎下载使用。
高考地理一轮复习课后集训44中国地理概况含解析: 这是一份高考地理一轮复习课后集训44中国地理概况含解析,共6页。试卷主要包含了选择题,综合题等内容,欢迎下载使用。
高考地理一轮复习课后集训16植被与土壤含解析: 这是一份高考地理一轮复习课后集训16植被与土壤含解析,共6页。试卷主要包含了选择题,综合题等内容,欢迎下载使用。

