2020-2021学年高一化学下学期期中测试卷03(苏教版2019必修第二册)
展开(考试时间:90分钟 试卷满分:100分)
考试范围:2019苏教版必修2 专题6 专题7
可能用到的相对原子质量:H-1 C-12 N-14 O-16 Na-23 Mg-24 Al-27 P-31 Cl-35.5 Fe-56 Cu-64
一、选择题(本大题包括20小题,每小题2分,共40分。在每小题列出的四个选项中,只有一个是正确的)
1.下列有关化学反应限度的说法不正确的是( )
A.任何可逆反应的进程都有一定限度
B.化学反应的限度决定了反应物在该条件下转化为生成物的最大转化率
C.化学平衡状态是指一定条件下进行的可逆反应达到的最大限度
D.化学反应的限度不可以通过改变条件而改变
【答案】D
【分析】
在不同的条件下,化学反应限度不同,当达到化学反应限度时,正逆反应速率相等,反应物的浓度和生成物的浓度不再改变,当外界条件发生改变,平衡发生移动,化学反应限度变化,据此解答。
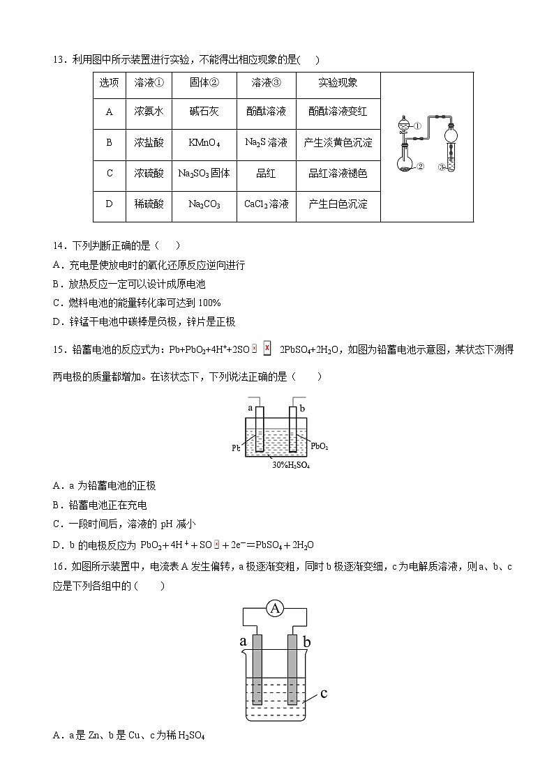
A.在一定条件下,当正逆反应速率相等时,可逆反应达到一定的限度,即平衡状态,故A正确;
B.当达到化学反应限度时,正逆反应速率相等,反应物的浓度和生成物的浓度不再改变,反应物在该条件下的转化率最大,故B正确;
C.在一定条件下,当达到化学反应限度时,正逆反应速率相等,反应物的浓度和生成物的浓度不再改变,即可逆反应达到的最大限度,故C正确;
D.当外界条件发生改变,平衡发生移动,化学反应限度变化,故D错误。
故选D。
2.下列属于吸热反应的是( )
A.氢气在氯气中燃烧B.铝热反应
C.和固体反应D.硝酸与氢氧化钠溶液反应
【答案】C
【详解】
A.氢气在氯气中燃烧是放热反应,A项错误;
B.铝热反应属于放热反应,B项错误;
C.和固体反应,属于吸热反应,C项正确;
D.硝酸与氢氧化钠反应为中和反应是放热反应,D项错误;
答案选C。
3.下列变化属于氮的固定的是( )
A.工业上用氨气和硝酸合成硝酸铵
B.氯化铵受热分解生成氨气和氯化氢
C.氮气和氧气在放电条件下生成NO
D.氨气与氯气反应生成氮气
【答案】C
【分析】
氮的固定是指将游离态的氮元素转化为化合态的氮元素的过程,即将氮气转化为含氮化合物,据此分析。
A.工业上用氨气和硝酸合成硝酸铵,是氮的化合态之间的转化,不属于氮的固定,故A错误
B.氯化铵受热分解生成氨气和氯化氢,是含氮化合物之间的转化,不属于氮的固定,故B错误;
C.氮气和氧气在放电条件下生成NO,是将游离态的氮元素转化为化合态的氮元素的过程,属于氮的固定,故C正确;
D.氨气与氯气反应生成氮气,是含氮化合物之间的转化,不属于氮的固定,故D错误;
故选C。
4.下列关于氨气、液氨、氨水的叙述正确的是( )
A.氨气、液氨、氨水的成分相同,均为纯净物
B.蘸有浓盐酸的玻璃棒与蘸有浓氨水的玻璃棒相互靠近,有白烟生成
C.氨水的密度比较小,且浓度越大,密度越大
D.氨水的溶质为NH3·H2O,是氨水中含量最多的微粒
【答案】B
【详解】
A.氨气、液氨的成分相同,均为纯净物,氨水是氨气溶于水得到的混合物,A错误;
B.蘸有浓盐酸的玻璃棒与蘸有浓氨水的玻璃棒相互靠近,由于浓盐酸和浓氨水均易挥发,氨气和氯化氢反应生成氯化铵,因此有白烟生成,B正确;
C.氨气的相对分子质量小于水的,氨水的密度比较小,且浓度越大,密度越小,C错误;
D.氨水中含量最多的微粒是H2O,D错误;
答案选B。
5.下列关于氮及其化合物的说法错误的是( )
A.常温下可以用铁或铝制容器盛装浓硝酸
B.浓硝酸与铜反应,体现浓硝酸的酸性和强氧化性
C.NO2是无色,有刺激性气味的有毒气体
D.液氨汽化时要吸收大量的热,可用作制冷剂
【答案】C
【详解】
A..常温下浓硝酸可以使铁或铝钝化,常温下可以用铁或铝制容器盛装浓硝酸,A正确;
B.浓硝酸与铜反应,生成硝酸铜、二氧化氮、水,体现浓硝酸的酸性和强氧化性,B正确;
C.NO2是红棕色,有刺激性气味的有毒气体,C错误;
D.液氨是常见的制冷剂,因为液氨汽化时要吸收大量的热,D正确。
答案选C。
6.下列物质组合中,既能与强酸反应又能与强碱反应的化合物共有( )
①(NH4)2CO3;②Al2O3;③Al2(SO4)3;④NaHCO3;⑤NaHSO3;⑥NaHSO4
A.3种B.4种C.5种D.6种
【答案】B
【详解】
既能与强酸反应又能与强碱反应的化合物有两性氧化物、两性氢氧化物、弱酸的铵盐、弱酸酸式盐、氨基酸等,
①(NH4)2CO3为弱酸的铵盐,既能和强酸反应又能和强碱反应;
②Al2O3为两性氧化物,既能和强酸反应又能和强碱反应;
③Al2(SO4)3只能和碱反应;
④NaHCO3为弱酸的酸式盐,既能和强酸反应又能和强碱反应;
⑤NaHSO3为弱酸的酸式盐,既能和强酸反应又能和强碱反应;
⑥NaHSO4为强酸的酸式盐,只能强碱反应;故既能与强酸反应又能与强碱反应的化合物①②④⑤,故B正确;
故选B。
7.既可用排水法又可用排空气法收集的气体是( )
A.HClB.H2C.NO2D.NO
【答案】B
【详解】
A.HCl易溶于水,不能用排水法收集,故A不符合题意;
B.H2不溶于水,也不与空气反应,能用排水法又可用排空气法收集, B符合题意;
C.NO2与水反应生成NO和HNO3,因此不能用排水法收集,故C不符合题意;
D.NO与空气中氧气反应,因此不能用排空气法收集,故D不符合题意。
综上所述,答案为B。
8.下列说法正确的是( )
A.某溶液与NaOH溶液共热,产生使湿润的蓝色石蕊试纸变红色的气体,说明原溶液中存在
B.某溶液中加入AgNO3溶液时,产生白色沉淀,说明原溶液中含有C1-
C.某溶液中滴加稀盐酸无明显现象,再滴加Ba (NO3)2溶液出现白色沉淀,说明原溶液中有
D.某溶液中滴加BaCl2,溶液时,产生白色沉淀,说明原溶液中可能存在Ag+或或或
【答案】D
【详解】
A.某溶液与NaOH溶液共热,产生使湿润的红色石蕊试纸变蓝色的气体,说明原溶液中存在,A错误;
B. 某溶液中加入AgNO3溶液时,产生白色沉淀,白色沉淀可能为氯化银、碳酸银等,故不能说明原溶液中含有C1-,B错误;
C. 某溶液中滴加稀盐酸无明显现象,再滴加Ba (NO3)2溶液出现白色沉淀,不能说明原溶液中有,应该加氯化钡而不是硝酸钡,因为酸性条件下、硝酸根离子有氧化性,能将亚硫酸根离子氧化为硫酸根离子而产生干扰,C错误;
D. 某溶液中滴加BaCl2,溶液时,产生白色沉淀,白色沉淀可能是硫酸钡、碳酸钡、亚硫酸钡或氯化银,故说明原溶液中可能存在Ag+或或或,D正确;
答案选D。
9.反应4A(s)+3B(g)=2C(g)+D(g),经2min,B的浓度减少0.6ml·L-1。对此反应速率的表示,正确的是( )
A.用A表示的反应速率是0.4ml·(L·min)-1
B.分别用B、C、D表示反应的速率,其比是3:2:1
C.在2min末的反应速率,用B表示是0.3ml·(L·min)-1
D.在这2min内用B和C表示的反应速率的值都是逐渐减小的
【答案】B
【详解】
A.物质A为固体,不能用固体的浓度表示反应速率,A错误;
B.同一反应、同一时段内不同物质的反应速率之比等于计量数之比,所以分别用B、C、D表示反应的速率,其比是3:2:1,B正确;
C.反应速率表示的是一段时间内的平均速率,不是某一时刻的瞬时速率,C错误;
D.B为反应物,C为生成物,用B表示的反应速率的值减小,则用C表示的反应速率的值会增大,D错误;
综上所述答案为B。
10.在一定条件下,可逆反应2P(g)+Q(g)3M(g)达到化学反应限度时,下列说法正确的是( )
A.正反应和逆反应化学反应速率不相等
B.P、Q全部转化成M
C.反应混合物中各组分的浓度不再变化
D.反应已经停止
【答案】C
【详解】
A.化学反应达到化学平衡状态时,正逆反应速率相等,故A错误;
B.可逆反应都有一定的限度,反应物不可能完全转化成生成物,故B错误;
C.化学反应达到化学平衡状态时,各物质的浓度不再发生变化,故C正确;
D.化学反应达到化学平衡状态时,为动态平衡,正逆反应速率相等,且不等于0,故D错误;
答案为C。
11.下列热化学方程式中的数值能表示可燃物燃烧热的是
A.
B.
C.2H2(g)+O2(g)=2H2O(l)
D.H2(g)+Cl2(g)=2HCl(g)
【答案】A
【分析】
本题考查了燃烧热概念的分析判断,注意可燃物的量和氧化物的稳定性判断,题目较简单;燃烧热是指在,101kPa时,1ml纯净物完全燃烧生成稳定的氧化物放出的热量,以此解答该题。
A.1mlCO气体在氧气中完全燃烧生成二氧化碳气体,反应为放热反应,符合燃烧热的概念,故A正确;
B.生成产物中的水是气体,属于不稳定氧化物,故B错误;
C.热化学方程式中是2ml可燃物氢气燃烧放热,不符合燃烧热的概念,故C错误;
D.HCl不是氧化物,不符合燃烧热的概念要求,故D错误;
故选:A。
12.已知:2SO2(g)+O2(g)⇌2SO3(g)ΔH=xkJ·ml-1,此反应在不同条件下的能量变化如图所示。下列说法中正确的是( )
A.反应的 ΔH<0
B.过程 a使用了催化剂
C.使用催化剂可以提高 SO2的平衡转化率
D.过程 b 发生两步反应,第一步为放热反应
【答案】A
【详解】
A. 根据图象可知,反应物的能量比生成物的能量高,则该反应是放热反应,反应的 ΔH<0,故A正确;
B. 根据图象可知,过程b的活化能较低,则过程b使用了催化剂,过程 a没有使用催化剂,故B错误;
C. 使用催化剂不能提高SO2的平衡转化率,只能加快反应速率,故C错误;
D. 过程 b 发生两步反应,第一步生成物所具有的能量高,第一步为吸热反应,故D错误;
故选A。
13.利用图中所示装置进行实验,不能得出相应现象的是( )
【答案】D
【详解】
A.浓氨水和碱石灰反应放出氨气,氨气能使酚酞溶液变红,故不选A;
B.浓盐酸和KMnO4在常温下反应放出氯气,氯气氧化性大于硫,氯气能置换出硫化钠中的硫,产生淡黄色沉淀,故不选B;
C.Na2SO3固体和浓硫酸反应放出二氧化硫气体,二氧化硫能使品红褪色,故不选C;
D.碳酸钠和稀硫酸反应放出二氧化碳,二氧化碳气体和氯化钙溶液不反应,不能生成沉淀,故选D;
选D。
14.下列判断正确的是( )
A.充电是使放电时的氧化还原反应逆向进行
B.放热反应一定可以设计成原电池
C.燃料电池的能量转化率可达到100%
D.锌锰干电池中碳棒是负极,锌片是正极
【答案】A
【详解】
A. 充电和放电是电池反应向不同方向进行的过程,充电是使放电时的氧化还原反应逆向进行,使电池恢复到放电前的状态,A正确;
B. 酸碱中和反应为放热反应,不能设计成原电池,原电池反应必须是氧化还原反应,B错误;
C. 燃料电池的能量转化率很高,但是不会达到100%,还会伴有热能等能量的释放,C错误;
D. 锌锰干电池中锌片是负极,碳棒是正极,D错误;
故选A。
15.铅蓄电池的反应式为:Pb+PbO2+4H++2SO 2PbSO4+2H2O,如图为铅蓄电池示意图,某状态下测得两电极的质量都增加。在该状态下,下列说法正确的是( )
A.a 为铅蓄电池的正极
B.铅蓄电池正在充电
C.一段时间后,溶液的 pH 减小
D.b 的电极反应为 PbO2+4H++SO+2e-=PbSO4+2H2O
【答案】D
【分析】
铅蓄电池的电极材料分别为Pb和PbO2,放电时负极电极反应为Pb-2e-+SO=PbSO4 ,正极电极反应为PbO2+2e-+4H++ SO-=PbSO4+2H2O,可知正极质量增加的多,则a为Pb,b为PbO2,总反应为Pb+PbO2+2H2SO4=2PbSO4+2H2O,以此来解答。
A. 放电时负极电极反应为Pb-2e-+SO=PbSO4 ,正极电极反应为PbO2+2e-+4H++ SO-=PbSO4+2H2O,可知正极质量增加的多,则a为Pb,是铅蓄电池的负极,故A错误;
B.图中的装置为原电池,则该铅蓄电池正在放电,故B错误;
C.放电时,由电池总反应Pb+PbO2+2H2SO4=2PbSO4↓+2H2O可知,氢离子浓度减小,pH增大,故C错误;
D.b为正极,正极电极反应PbO2+4H++SO+2e-=PbSO4+2H2O,故D正确;
答案选D。
16.如图所示装置中,电流表A发生偏转,a极逐渐变粗,同时b极逐渐变细,c为电解质溶液,则a、b、c应是下列各组中的 ( )
A.a是Zn、b是Cu、c为稀H2SO4
B.a是Ag、b是Fe、c为AgNO3溶液
C.a是Fe、b是Ag、c为AgNO3溶液
D.a是Cu、b是Zn、c为稀H2SO4
【答案】B
【分析】
电流表A发生偏转,说明该装置构成原电池,a极逐渐变粗,说明有金属生成, b极逐渐变细,说明b极溶解,所以a作正极,b作负极,a的活泼性小于b的活泼性,据此解题。
A.a是Zn、b是Cu、c为稀H2SO4,a的活泼性大于b的活泼性,故A错误;
B.a是Ag、b是Fe、c为AgNO3溶液,a极析出金属Ag,并且b极变细,故B正确;
C.a是Fe、b是Ag、c为AgNO3溶液,a的活泼性大于b的活泼性,故C错误;
D.a是Cu、b是Zn、c为稀H2SO4,虽然a作正极,b作负极,但是析出氢气不是金属,故D错误;
故选B。
17.肼(H2NNH2)是一种高能燃料,有关化学反应的能量变化如图所示,已知断裂1 ml化学键所需的能量(kJ):N≡N键为942、O=O键为498、N—N键为154,则断裂1mlN—H键所需的能量(kJ)是( )
A.194B.391.5C.516D.658
【答案】B
【详解】
利用图示可知1 ml肼和氧气断键变成原子时需要吸收的能量为2 752 kJ-534 kJ=2 218 kJ。肼和氧气断键变为原子时要断裂1个N—N键,4个N—H键,1个O=O键,所以1×154 kJ+4×E(N—H键)+1×498 kJ=2 218 kJ,解得断裂1 ml N—H键所需的能量为391.5 kJ,综上所述,故选B。
18.对于反应2HI(g)⇌H2(g)+I2(g,紫色),下列叙述能够说明反应已达到平衡状态的是( )
A.混合气体的总质量不再变化
B.温度和容积一定时,容器内压强不再变化
C.1mlH—H键断裂的同时有2mlH—I键断裂
D.各物质的物质的量浓度之比为2:1:1
【答案】C
【详解】
A.反应相关物质均为气体,按质量守恒定律,混合气体的总质量始终不变,则不能说明处于化学平衡状态,故A不选;
B.该反应前后气体分子数相等,则温度和容积一定时:反应前后压强始终保持恒定,压强不变不能说明反应达到平衡状态,故B不选;
C.1mlH-H键断裂、必有2mlH-I键生成、同时有2mlH-I键断裂,则说明正、逆反应速率相等,故C选;
D.各成分的浓度由起始时的物质的量决定、各物质的浓度比不能做为判断平衡的依据,故D不选;
故选C。
19.用石灰乳吸收硝酸工业的尾气(含NO、NO2)可获得Ca(NO2)2,其部分工艺流程如下:
下列说法不正确的是( )
A.吸收时主要反应的化学方程式为NO+NO2+Ca(OH)2=Ca(NO2)2+H2O
B.将石灰乳改为澄清石灰水吸收效率将会增大
C.采用气液逆流接触有利于尾气中NO、NO2的充分吸收
D.若尾气中n(NO2)∶n(NO)<1∶1,吸收后排放的气体中NO含量升高
【答案】B
【分析】
该工艺中NO和NO2物质的量之比接近1:1,原理为:NO+NO2+Ca(OH)2=Ca(NO2)2+H2O;若n(NO):n(NO2)>1:1,发生反应NO+NO2+Ca(OH)2=Ca(NO2)2+H2O,多余的NO无法被Ca(OH)2吸收,造成排放气体中NO含量升高;若n(NO):n(NO2)<1:1,二氧化氮过量,被Ca(OH)2吸收,则发生了4NO2+2Ca(OH)2═Ca(NO3)2+Ca(NO2)2+2H2O,产品中Ca(NO3)2含量升高,.
A.根据分析过程,该工艺中NO和NO2物质的量之比接近1:1,可以提高Ca(NO2)2的产率及纯度,吸收时主要反应的化学方程式为NO+NO2+Ca(OH)2=Ca(NO2)2+H2O,故A正确;
B.石灰乳更利于气体附着,改为澄清石灰水吸收效率将会降低,故B错误;
C.采用气液逆流接触,增大了气体和石灰乳的接触面积,有利于尾气中NO、NO2的充分吸收,故C正确;
D.尾气中n(NO2)∶n(NO)<1∶1,发生反应NO+NO2+Ca(OH)2=Ca(NO2)2+H2O,多余的NO无法被Ca(OH)2吸收,造成排放气体中NO含量升高,故D正确;
故选:B。
20.电化学气敏传感器可用于监测环境中NH3的含量,其工作原理示意图如下。下列说法不正确的是( )
A.O2在电极b上发生还原反应
B.溶液中OH-向电极a移动
C.反应消耗的NH3与O2的物质的量之比为4:5
D.负极的电极反应式为2NH3-6e- +6OH-=N2+6H2O
【答案】C
【分析】
结合图可知,该装置为原电池装置,氨气在a电极失电子得氮气,a极为负极,氧气在b极得电子,b电极为正极,结合原电池相关知识解答。
A.b电极为正极,氧气在电极b上得电子,发生还原反应,A正确;
B.原电池中阴离子在电解质溶液中向负极移动,则溶液中OH-向电极a移动,B正确;
C.NH3在负极失电子得N2,O2在正极得电子氧元素变为-2价,根据得失电子守恒有4NH3~12e-~3O2,则消耗NH3与O2的物质的量之比=4:3,C错误;
D.氨气在负极失电子得氮气,结合电解质溶液为KOH溶液写出负极的电极反应式为2NH3-6e- +6OH-=N2+6H2O,D正确。
答案选C。
第II卷(非选择题 60分)
三、填空题
21.( 每空2分,共10分)某温度时,在的密闭容器中,(均为气体)的物质的量随时间的变化曲线如图所示。请回答下列问题:
(1)由图中所给数据进行分析,该反应的化学方程式为___________。
(2)下列措施能加快反应速率的是___________(填序号,下同)。
A.恒压时充入 B.恒容时充入 C.恒容时充入X
D.及时分离出Z E.升高温度 F.选择高效的催化剂
(3)能说明该反应已达到平衡状态的是___________(填字母)。
A. B. C.容器内压强保持不变
D.容器内混合气体的密度保持不变 E.的浓度相等
(4)反应从开始至,用X的浓度变化表示的平均反应速率___________。
(5)将与的混合气体通入的密闭容器中并发生上述反应,反应到某时刻各物质的物质的量恰好满足:,则原混合气体中___________。
【答案】(1) (2) CEF (3) BC (4) (5)
【详解】
(1)Δn(X)=1.0ml-0.7ml=0.3ml,Δn(Y)=1.0ml-0.9ml=0.1ml,Δn(Z)=0.2ml,三者计量数之比为3:1:2,所以该反应的化学方程式为3X+Y2Z;
(2)A.恒压时充入,容器容积增大,浓度减小,反应速率减小;
B.恒容时充入,容器容积不变,浓度不变,反应速率不变;
C.恒容时充入X,反应物浓度增大,反应速率增大;
D.及时分离出Z,生成物浓度减小,反应速率减小;
E.升高温度,反应速率增大;
F.选择高效的催化剂,反应速率增大;
答案选CEF;
(3)A.,说明正逆反应速率一定不相等,没有达到平衡状态;
B.,说明正逆反应速率相等,达到平衡状态;
C.反应是一个反应前后气体体积变化的反应,容器内压强不再发生变化,说明达到平衡状态;
D.反应前后混合气体的总质量和容器容积始终不变,容器内混合气体的密度始终保持不变,不能说明反应达到平衡状态;
E.的浓度相等,不能说明正逆反应速率相同,不能说明反应达到平衡状态;
答案选BC;
(4)反应从开始至,用X的浓度变化表示的平均反应速率=;
(5)将与的混合气体通入的密闭容器中并发生上述反应,反应到某时刻各物质的物质的量恰好满足:,则根据三段式可知
因此a-3x=b-x=2x,解得x=5x、b=3x,所以原混合气体中。
22.(共15分)依据化学能与热能的相关知识回答下列问题:
Ⅰ、键能是指在25 ℃、101 kPa,将1 ml理想气体分子AB拆开为中性气态原子A和B时所需要的能量。显然键能越大,化学键越牢固,含有该键的分子越稳定。如H—H键的键能是436 kJ·ml-1,是指使1 ml H2分子变成2 ml H原子需要吸收436 kJ的能量。
(1)已知H—Cl键的键能为431 kJ·ml-1,下列叙述正确的是_______(填字母,下同)。
A.每生成1 ml H-Cl键放出431 kJ能量
B.每生成1 ml H-Cl键吸收431 kJ能量
C.每拆开1 ml H-Cl键放出431 kJ能量
D.每拆开1 ml H-Cl键吸收431 kJ能量
(2)已知键能:H-H键为436 kJ·ml-1;H-F键为565 kJ·ml-1;H-Cl键为431 kJ·ml-1;H-Br键为366 kJ·ml-1。则下列分子受热时最稳定的是_______。
A.HF B.HCl C.HBr D.H2
(3)能用键能大小解释的是_______。
A.氮气的化学性质比氧气稳定
B.常温常压下溴呈液态,碘呈固态
C.稀有气体一般很难发生化学反应
D.硝酸易挥发而硫酸难挥发
Ⅱ、已知化学反应N2+3H22NH3的能量变化如图所示,回答下列问题:
(1)1 ml N原子和3 ml H原子生成1 ml NH3(g)的过程_______(填“吸收”或“放出”)_______kJ能量。
(2)0.5 ml N2(g)和1.5 ml H2(g)生成1 ml NH3(g)的过程_______(填“吸收”或“放出”)_______kJ能量。
(3)1 ml NH3(l)生成1 ml N原子和3 ml H原子的过程_______(填“吸收”或“放出”)_______kJ能量。
【答案】Ⅰ、(1)AD (2分) (1)A (2分) (1) A (2分)
Ⅱ、(1)放出 (1分) b (2分) (2)放出 (1分) b-a (2分) (3)吸收 (1分) b+c (2分)
【分析】
根据键能的含义,结合拆开化学键要吸收能量,形成化学键放出能量,以及键能越大,化学键越牢固,分子越稳定分析解答I;根据放热反应中反应物的总能量高于生成物的总能量,吸热反应中反应物的总能量低于生成物的总能量分析解答Ⅱ。
Ⅰ、(1)H-Cl键的键能为431 kJ/ml,所以要拆开1 ml H-Cl键需要吸收431 kJ能量,要形成1 ml H-Cl键需要放出431 kJ能量,故答案为:AD;
(2)键能越大,键越稳定,由键能的数据可知,HF的键能最大,则HF最稳定,故答案为:A;
(3)A.键能越大,分子越稳定,氮气中的共价键的键能比氧气的大,所以氮气的化学性质比氧气稳定,能用键能解释,故A选;B.分子间作用力越大,分子晶体的熔点越高,常温常压下,溴呈液态,碘呈固态,是因为单质碘的分子间作用力大,与键能无关,故B不选;C.稀有气体的原子达到8电子或2电子稳定结构,不易形成化学键,为单原子分子,很难发生化学反应,与键能无关,故C不选;D.物质的挥发性与其沸点高低有关,分子晶体的沸点与分子间作用力有关,与键能无关,故D不选;故答案为:A;
Ⅱ、(1) 1 ml N原子和3 ml H原子生成1 ml NH3(g)的过程是原子结合成分子的过程,形成化学键,放出能量,由图可知,1 ml N原子和3 ml H原子生成1 ml NH3(g)放出bkJ能量,故答案为:放出;b;
(2)根据图示,0.5 ml N2(g)和1.5 ml H2(g)的总能量高于1 ml NH3(g)的总能量,因此0.5 ml N2(g)和1.5 ml H2(g)生成1 ml NH3(g)的过程放出(b-a)kJ能量,故答案为:放出;b-a;
(3) 1 ml NH3(g)生成1 ml N原子和3 ml H原子是断开化学键的过程,吸收能量,根据图示,1 ml NH3(g)生成1 ml N原子和3 ml H原子吸收bkJ能量,而1ml的NH3(g)转化为1ml的NH3(l)放出的热量为ckJ,则1 ml NH3(l)生成1 ml N原子和3 ml H原子吸收(b+c)kJ能量,故答案为:吸收;b+c。
23.(共17分)根据化学能转化电能的相关知识,回答下列问题:
Ⅰ.理论上讲,任何自发的氧化还原反应都可以设计成原电池。请利用反应“Cu+2Ag+=2Ag+Cu2+”设计一个化学电池(正极材料用碳棒),回答下列问题:
(1)该电池的负极材料是_______,发生_______(填“氧化”或“还原”)反应,电解质溶液是_______。
(2)正极上出现的现象是_______。
(3)若导线上转移电子1 ml,则生成银_______g。
Ⅱ.有甲、乙两位同学均想利用原电池反应检测金属的活动性顺序,两人均用镁片和铝片作电极,但甲同学将电极放入6 ml·L-1的H2SO4溶液中,乙同学将电极放入6 ml·L-1的NaOH溶液中,如图所示。
(1)写出甲中正极的电极反应式:_______。
(2)乙中负极为_______,总反应的离子方程式:_______。
(3)如果甲与乙同学均认为“构成原电池的电极材料都是金属时,则构成负极材料的金属应比构成正极材料的金属活泼”,由此他们会得出不同的实验结论,依据该实验实验得出的下列结论中,正确的有_______。
A.利用原电池反应判断金属活动性顺序时应注意选择合适的介质
B.镁的金属性不一定比铝的金属性强
C.该实验说明金属活动性顺序表已过时,没有实用价值了
D.该实验说明化学研究对象复杂、反应受条件影响较大,因此具体问题应具体分析
【答案】Ⅰ.(1)Cu (2分) 氧化 (1分) AgNO3溶液 (2分)
(2)碳棒上出现银白色物质(2分) (3) 108 (2分)
Ⅱ.(1)2H++2e-=H2↑ (2分) (2)Al (2分) 2Al+2OH-+2H2O=2+3H2↑(2分)
(3) AD (2分)
【详解】
Ⅰ.(1)在反应Cu+2Ag+=2Ag+Cu2+中,Cu失去电子,在负极上发生氧化反应:Cu-2e-=Cu2+;正极上,Ag+得到电子生成银单质,所以该电池的负极材料为Cu,发生氧化反应,电解质溶液需要提供Ag+,故可用AgNO3溶液;
(2)正极上发生反应:Ag++e-=Ag,可看到碳棒上出现银白色物质。
(3)根据正极反应:Ag++e-=Ag,转移1ml电子,生成1mlAg,即108gAg。
Ⅱ.(1)甲中镁比铝活泼,更容易和硫酸反应,所以镁作负极,失去电子,铝作正极,溶液中的H+得到电子,正极反应式为:2H++2e-=H2↑。
(2)乙中铝能和NaOH溶液自发地发生氧化还原反应,所以铝作负极,总反应离子方程式为:2Al+2OH-+2H2O=2+3H2↑。
(3)镁的原子半径比铝大,且镁的核电荷数比铝小,所以镁比铝容易失去电子,所以镁比铝活泼,这是不争的事实,金属活动性顺序表依然是正确且有实用价值的。在乙中之所以铝作负极,是因为铝能和NaOH溶液自发地发生氧化还原反应而镁不能,所以利用原电池反应判断金属活动性顺序时应注意选择合适的介质,同时该实验说明化学研究对象复杂、反应受条件影响较大,因此具体问题应具体分析,故AD正确。
24.(共18分)某化学学习小组采用下列装置,对浓硝酸与木炭的反应进行探究。
(1)检查装置气密性后,将燃烧匙中的木炭在酒精灯上加热至红热状态,立即伸入三颈瓶中,并塞紧瓶塞,滴加浓硝酸,可观察到三颈瓶中产生红棕色的气体,产生该气体的化学反应方程式是___________。
(2)装置C中盛有Ba(OH)2溶液,反应一段时间后可观察到C中出现白色沉淀,该白色沉淀为___________(写化学式)。其中的Ba(OH)2溶液___________(填“能”或“不能”)用Ca(OH)2溶液代替,理由___________。
(3)装置D中收集到了无色气体,部分同学认为是NO,还有部分同学认为是O2。
①下列对该气体的检验方法合适的是___________(填字母)。
A.敞口观察集气瓶内气体的颜色变化
B.将润湿的蓝色石蕊试纸伸入集气瓶内,观察试纸是否变红
C.将带火星的木条伸入集气瓶中,观察木条是否复燃
②如果集气瓶中收集到的无色气体是氧气,则氧气的来源是___________。
(4)若将木炭改为铜片,再用等质量的铜片分别与等体积的浓硝酸、稀硝酸(硝酸均过量)反应时,发现反应后所得溶液前者呈绿色,后者呈蓝色。针对此现象,同学们进行讨论,提出两种意见:①认为两溶液所显颜色不同是由Cu2+浓度的差异引起的。②认为前者溶液呈绿色,是因为生成红棕色NO2溶解于溶液中引起的。
你认为上述意见___________(填“①”或“②”)合理(注:若填①,下题中只答Ⅰ;若填②,下题中只答Ⅱ)。
Ⅰ.如果你认为①合理,理由是___________。
Ⅱ.如果你认为②合理,请设计一个简单的实验进行验证___________ 。
【答案】(1)C+4HNO3(浓)4NO2↑+CO2↑+2H2O (2分)
BaCO3 (2分) 能 (2分)
Ca(OH)2溶液代替Ba(OH)2溶液,同样可以吸收二氧化碳,生成碳酸钙沉淀 (2分)
(3)① C (2分) ② 浓硝酸受热分解:4HNO34NO2↑ + O2↑ + 2H2O (2分)
(4)② (2分) 不填写 (2分) 向Cu与稀HNO3反应后显蓝色的Cu(NO3)2溶液中通入NO2 (2分)
【分析】
根据图示,A中木炭在酒精灯上加热至红热状态下与浓硝酸反应生成二氧化碳、二氧化氮和水,将生成的气体通入后续实验装置中,B为安全瓶,放置倒吸,气体通入C中的Ba(OH)2溶液,产生白色沉淀碳酸钡,二氧化氮可与水反应生成硝酸和一氧化氮,最后用排水法收集气体并验证收集的气体成分,据此分析解答。
【详解】
(1)装置A中发生的是浓硝酸与木炭的反应,生成NO2、CO2、H2O,由于NO2为红棕色气体,故三颈瓶中的气体为红棕色;产生该气体的化学反应方程式是:C+4HNO3(浓)4NO2↑+CO2↑+2H2O;
(2)将NO2、CO2通入Ba(OH)2溶液中分别生成Ba(NO3)2和BaCO3,由于Ba(OH)2溶液足量,故溶液为碱性环境,BaCO3不溶解以沉淀形式析出,白色沉淀为BaCO3;若用Ca(OH)2溶液代替Ba(OH)2溶液,同样可以吸收二氧化碳,生成碳酸钙沉淀,所以可以用Ca(OH)2溶液代替;
(3)①A.若瓶中收集的气体为一氧化氮,虽然通过敞口观察颜色可以看到无色气体变为红棕色,但是一氧化氮有毒,会污染空气,故A不合适;
B.将润湿的蓝色石蕊试纸伸入集气瓶内,试纸都没有变化,不能区别一氧化氮和氧气,故B不合适;
C.将带火星的木条伸入集气瓶中,观察木条是否复燃,可以判断集气瓶中是否是氧气,故C合适;
答案选C;
②装置A中除发生木炭与浓硝酸的反应外,还发生浓硝酸的分解反应,则氧气的来源是4HNO34NO2↑ + O2↑ + 2H2O;
(4)因Cu的质量相等,且浓、稀HNO3均过量,Cu完全反应生成的Cu(NO3)2的浓度相等,溶液中的c(Cu2+)是一样的,①不合理,②合理;既然②是由红棕色NO2溶于溶液中引起的,只要将NO2除去或者在Cu与稀HNO3反应后向显蓝色的Cu(NO3)2溶液的反应器中通入NO2即可验证。
选项
溶液①
固体②
溶液③
实验现象
A
浓氨水
碱石灰
酚酞溶液
酚酞溶液变红
B
浓盐酸
KMnO4
Na2S溶液
产生淡黄色沉淀
C
浓硫酸
Na2SO3固体
品红
品红溶液褪色
D
稀硫酸
Na2CO3
CaCl2溶液
产生白色沉淀
高一化学下学期期中模拟测试卷03(人教版2019必修第二册): 这是一份高一化学下学期期中模拟测试卷03(人教版2019必修第二册),文件包含高一化学下学期期中模拟测试卷03全解全析doc、高一化学下学期期中模拟测试卷03考试版测试范围人教版2019必修第二册第五章第六章doc等2份试卷配套教学资源,其中试卷共15页, 欢迎下载使用。
2020-2021学年高一化学下学期期中测试卷02(苏教版2019必修第二册): 这是一份2020-2021学年高一化学下学期期中测试卷02(苏教版2019必修第二册),文件包含2020-2021学年高一化学下学期期中卷02苏教版2019必修第二册原卷版doc、2020-2021学年高一化学下学期期中卷02苏教版2019必修第二册解析版doc等2份试卷配套教学资源,其中试卷共22页, 欢迎下载使用。
学易金卷:2020-2021学年高一化学下学期期末测试卷03(苏教版2019必修第二册): 这是一份学易金卷:2020-2021学年高一化学下学期期末测试卷03(苏教版2019必修第二册),文件包含学易金卷2020-2021学年高一化学下学期期末测试卷苏教版2019必修第二册03全解全析doc、学易金卷2020-2021学年高一化学下学期期末测试卷苏教版2019必修第二册03答题卡doc、学易金卷2020-2021学年高一化学下学期期末测试卷苏教版2019必修第二册03考试版doc等3份试卷配套教学资源,其中试卷共13页, 欢迎下载使用。

