2020届山东省潍坊市高三二模生物试题
展开潍坊市高考模拟考试
生物
一、选择题:
1. β-淀粉样蛋白可由多种细胞产生,循环于血液、脑脊液和脑间质液中,对神经细胞有一定损伤作用,在脑内积累可诱发老年痴呆。下列相关叙述错误的是( )
A. β-淀粉样蛋白的产生需要核糖体和内质网参与
B. β-淀粉样蛋白可被唾液淀粉酶水解
C. β-淀粉样蛋白分泌过程体现了细胞膜的流动性
D. 抑制相关细胞高尔基体的功能有可能缓解老年痴呆症状
2. 下列对细胞器的理解,正确的是( )
A. 细胞器只存在于真核细胞中
B. 水稻叶肉细胞和人口腔上皮细胞中都有中心体
C. 生物膜系统是由具膜细胞器组成的
D. 线粒体和叶绿体中合成的[H]化学本质不同
3. Rubisco是植物细胞内参与光合作用固定CO2的酶。下表是不同温度对两品种水稻中Rubisco活性(umol·mg-1·min-1)影响的有关数据。以下叙述错误的是( )
水稻品种 | 21℃ | 24℃ | 27℃ | 30℃ |
两优 | 1.13 | 1.25 | 1.03 | 0.80 |
丰优 | 1.07 | 1.03 | 0.95 | 0.79 |
A. Rubisco分布在叶绿体基质中,其合成可能受核基因控制
B. Rubisco只在植物绿色组织中表达,其催化的反应消耗大量的ATP
C. Rubisco在不同品种水稻细胞内活性不同,可能与其分子结构的微小改变有关
D. 通过表中数据不能确定Rubisco的最适温度
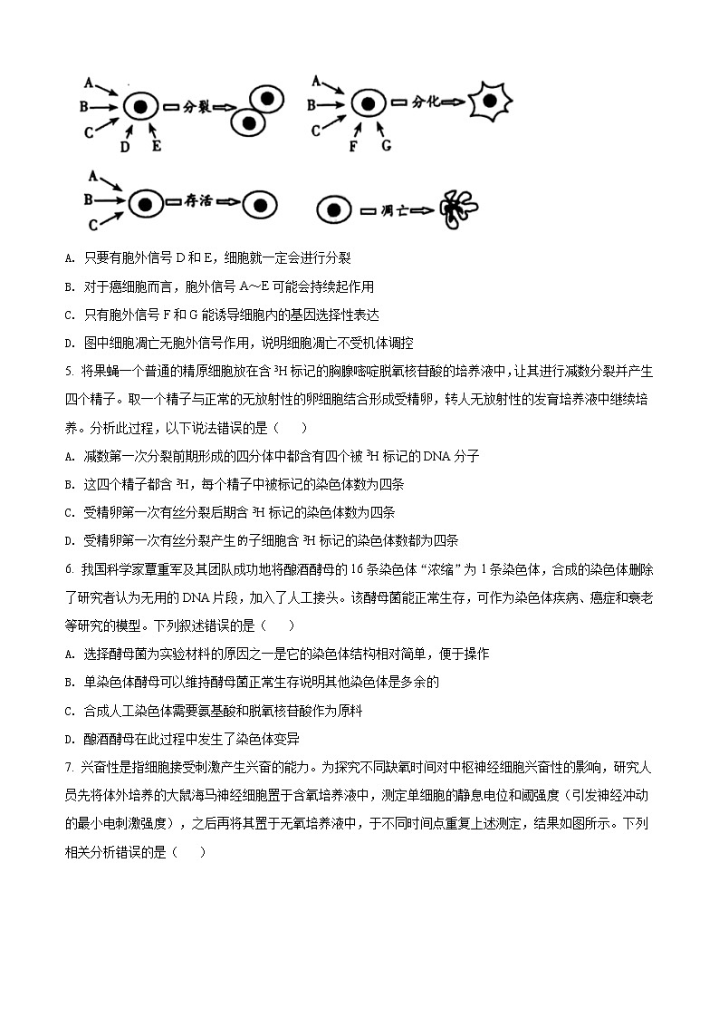
4. 最新研究表明,决定细胞“命运”的内因是基因的选择性表达,而外因是细胞信号的特异性组合。下图为部分信号决定细胞“命运”的示意图,图中字母分别代表不同的胞外信号。下列说法正确的是( )
A. 只要有胞外信号D和E,细胞就一定会进行分裂
B. 对于癌细胞而言,胞外信号A~E可能会持续起作用
C. 只有胞外信号F和G能诱导细胞内的基因选择性表达
D. 图中细胞凋亡无胞外信号作用,说明细胞凋亡不受机体调控
5. 将果蝇一个普通的精原细胞放在含3H标记的胸腺嘧啶脱氧核苷酸的培养液中,让其进行减数分裂并产生四个精子。取一个精子与正常的无放射性的卵细胞结合形成受精卵,转人无放射性的发育培养液中继续培养。分析此过程,以下说法错误的是( )
A. 减数第一次分裂前期形成的四分体中都含有四个被3H标记的DNA分子
B. 这四个精子都含3H,每个精子中被标记的染色体数为四条
C. 受精卵第一次有丝分裂后期含3H标记的染色体数为四条
D. 受精卵第一次有丝分裂产生子细胞含3H标记的染色体数都为四条
6. 我国科学家覃重军及其团队成功地将酿酒酵母的16条染色体“浓缩”为1条染色体,合成的染色体删除了研究者认为无用的DNA片段,加入了人工接头。该酵母菌能正常生存,可作为染色体疾病、癌症和衰老等研究的模型。下列叙述错误的是( )
A. 选择酵母菌为实验材料的原因之一是它的染色体结构相对简单,便于操作
B. 单染色体酵母可以维持酵母菌正常生存说明其他染色体是多余的
C. 合成人工染色体需要氨基酸和脱氧核苷酸作为原料
D. 酿酒酵母在此过程中发生了染色体变异
7. 兴奋性是指细胞接受刺激产生兴奋的能力。为探究不同缺氧时间对中枢神经细胞兴奋性的影响,研究人员先将体外培养的大鼠海马神经细胞置于含氧培养液中,测定单细胞的静息电位和阈强度(引发神经冲动的最小电刺激强度),之后再将其置于无氧培养液中,于不同时间点重复上述测定,结果如图所示。下列相关分析错误的是( )
A. 静息电位水平是影响细胞兴奋性水平的重要因素之一
B. 缺氧时间是本实验的自变量,而刺激时长属于无关变量
C. 缺氧处理20min时给细胞25pA强度的单个电刺激,能记录到神经冲动
D. 缺氧时细胞内ATP逐渐减少影响跨膜转运离子,进而引起神经细胞兴奋性改变
8. 下列关于人体内环境及其稳态的叙述,错误的是( )
A. 正常情况下抗体、氨基酸、神经递质均可能出现在内环境中
B. 内环境的pH是由氢离子维持的,与其他物质无关
C. 毛细淋巴管堵塞会引发局部组织水肿
D. 某正常人常吃咸鱼、咸菜,他内环境的渗透压仍能保持相对稳定
9. 科学家通过化学方法处理萌动的拟南芥种子可获得大量突变体,探明了野生型拟南芥中乙烯的作用途径,其简图如下。据图分析,以下叙述错误的是( )
A. R蛋白分布于内质网膜上,是乙烯的受体,同时调节酶T的活性
B. E蛋白被剪切后的产物可进人细胞核影响基因的表达
C. 无乙烯与R蛋白结合时,酶T有活性,使E蛋白磷酸化
D. 酶T活性丧失的纯合突变体也能出现无乙烯生理反应
10. 森林群落中老龄树木死亡形成的林冠层空隙,称为林窗。研究者调查了某森林生物群落中,林窗下与林下枯落物层及不同深度土壤中小动物的情况,得到如图所示的结果。下列相关叙述正确的是( )
A. 调查土壤中小动物丰富度常用样方法
B. 光照仅影响森林生物群落水平结构
C. 林窗下和林下土壤小动物种类数均随深度的增加而减少
D. 据图可知,林窗下和林下不同层次的土壤中小动物种群密度不同
11. 为助力“美丽乡村”建设,科研人员对某地高营养化水体实施生态恢复,先后引入以藻类为食的某些贝类,引种芦苇、香蒲等水生植物,以及放养植食性鱼类等。经过一段时间,基本实现了“水清”、“景美”、“鱼肥”的治理目标。以下相关叙述错误的是( )
A. 由于藻类大量繁殖,该富营养化水体的生产效率大大提高
B. 引种芦苇、香蒲既可吸收水中无机盐,又能遮光抑制藻类生长繁殖
C. 放养植食性鱼类可使生态系统中的物质和能量更多地流向对人有益的部分
D. 这一成功案例说明调整生态系统结构是生态恢复的重要手段
12. 某生物兴趣小组以带有落叶的表层土壤(深5cm左右)为实验材料,研究土壤微生物在适宜温度下的分解作用,单独处理土壤的情况见下表,处理后的土壤再与落叶混合进行实验。以下有关的叙述错误的是( )
| 1组 | 2组 | 3组 | 4组 |
土壤 处理 | 灭菌 | 不灭菌 | 灭菌 | 不灭菌 |
湿润 | 湿润 | 较干燥 | 较干燥 |
A. 该实验没有遵循单一变量原则
B. 为了控制实验中的无关变量,作为实验材料的落叶也应进行灭菌处理
C. 该小组探究的问题包括不同土壤湿度条件下,土壤微生物对落叶的分解作用
D. 预期结果是1、3组的落叶不被分解,2、4组中的落叶被不同程度的分解
13. 胚胎干细胞能够分化成各种组织和器官。科学家利用实验鼠(二倍体)成功培育出单倍体胚胎干细胞,这意味着科学家能准确地跟踪某一基因对动物性状的长期作用。下列有关叙述错误的是( )
A. 胚胎干细胞具有体积小、细胞核大、核仁明显的形态特点
B. 胚胎干细胞可用于哺乳动物个体发生、发育规律的研究
C. 单倍体胚胎干细胞中没有同源染色体,培养过程中始终只含一个染色体组
D. 单倍体胚胎干细胞最可能是由卵细胞直接发育形成
14. 下列关于生物工程的叙述,错误的是( )
A. 可利用植物组织培养技术实现紫草素的工厂化生产
B. 由根尖细胞形成愈伤组织的过程中,可能会发生基因突变
C. 动物细胞融合与植物体细胞杂交所依据的原理相同,都能形成杂种个体
D. 试管动物技术可以充分发挥优良动物的繁殖潜力
二、选择题:
15. 下图表示高等植物体内某些生理过程。据图分析,下列说法正确的是( )
A. Ⅰ阶段生成ATP和NADPH所需要的能量可以是光能也可以是化学能
B. ③和④过程进行的场所分别是叶绿体基质和细胞质基质
C. Ⅰ、Ⅱ阶段所示的过程是生态系统赖以维持的重要基础
D. ④、⑤过程可发生在同一个体不同部位的组织细胞中
16. 某种鸟羽毛的颜色由常染色体基因(A、a)和性染色体基因(ZB、Zb)共同决定,其基因型与表现型的对应关系见下表,下列说法正确的是( )
基因组合 | A不存在,不管B存在与否(aaZ-Z-或aaZ-W) | A存在,B不存在(A_ZbZb或A_ZbW) | A和B同时存在(A_ZBZ-或A_ZBW) |
羽毛颜色 | 白色 | 灰色 | 黑色 |
A. 黑鸟、灰鸟的基因型分别有6种、4种
B. 一只黑雄鸟与一只灰雌鸟交配,子代可能出现三种毛色
C. 两只黑鸟交配,若子代羽毛只有黑色和白色,则两亲本基因型均可确定
D. 基因型纯合的灰雄鸟与杂合的黑雌鸟交配,子代中雄鸟的羽毛是灰色
17. DNA甲基化对于特定类型细胞基因表达的建立与维持起关键性作用。在哺乳动物的生殖细胞形成过程和胚胎早期,某些基因通过大规模的去甲基化和再甲基化过程进行重新编程,从而产生具有发育潜能的细胞。下列有关基因甲基化的叙述,错误的是( )
A. 基因甲基化异常可引起某些基因表达异常,导致细胞的生命历程异常
B. 特定阶段的细胞基因甲基化程度与细胞全能性的大小相关
C. 高度分化的细胞不存在基因的甲基化
D. 基因的去甲基化可调控遗传信息的表达
18. 模型建构是研究生物学问题常用的方法。模型X→A→Y中,A代表结构,X代表物质,Y代表A接受X后的变化或产物。下列有关描述正确的是( )
A. 若A表示人的红细胞,X表示葡萄糖,则Y表示酒精和二氧化碳
B 若A表示T淋巴细胞,X表示抗原,则Y表示记忆细胞和浆细胞
C. 若A表示垂体,Y表示促甲状腺激素分泌量的变化,则X可能是甲状腺激素
D. 若A表示适宜光照下的叶肉细胞,X表示H218O,则Y中的葡萄糖含18O
19. 生态农业不仅指对农作物中所含物质、能量的充分利用,还具有很多的内涵。下列相关叙述正确的是( )
A. 作物“轮种”不仅能合理地利用各种矿质营养,还可避免某些虫害的大发生
B. 以作物秸秆为燃料发电,遵循了物质和能量的循环再生原理
C. 生态农业中巧设食物链,提高了能量的传递效率,使物质和能量得到有效利用
D. 以虫治虫、以菌治虫的措施能够实现少用甚至不使用有害农药
20. 下列关于传统发酵技术的说法中,错误的是( )
A. 果酒的制作离不开酵母菌,酵母菌属于兼性厌氧生物,在有氧条件下大量繁殖
B. 制作果醋需要醋酸菌,它是一种严格厌氧的微生物,可将葡萄中的糖分解为醋酸
C. 多种微生物参与了腐乳的制作,如酵母菌、毛霉、曲霉等
D. 制作泡菜利用的乳酸菌是一种厌氧微生物,可以通过无氧呼吸产生乳酸和二氧化碳
三、非选择题:
21. 癌症严重威胁人类健康,研究发现癌细胞能抑制免疫系统,逃避免疫监视。诺贝尔生理学奖获得者Honjo证实,癌细胞过量表达PD-Ll分子,与T细胞上的受体PD-1结合,传递负性调控信号(过程如图),导致肿瘤抗原特异性T细胞免疫无能,使癌细胞逃避机体的免疫监控和杀伤。利用从动物血清中提取的PD-1抗体阻断PD-L1与PD-1的结合,用于癌症治疗的“负性免疫调节”方法,已经使一些特定癌症晚期患者的治疗效果发生了根本性的改变。
(1)PD-1与PD-Ll特异性结合后引发了细胞内代谢的一系列改变,这体现了细胞膜具有__________的功能。T细胞内葡萄糖代谢和蛋白激酶活性均被抑制,可能导致__________,使其特异性免疫能力显著降低。
(2)在正常生理条件下,PD-1/PD-L1信号通路主要发挥生理屏障的作用,如存在于眼、胎盘、脑等部位,最大程度降低这些组织周围的免疫反应。据此推测,若使用PD-1抗体进行癌症治疗,副作用可能是____________________。
(3)请依据图中信息,提出另一种“负性免疫调节”法治疗癌症的研究思路,并利用细胞工程的某些技术,使这一方法的治疗效果更好:_________________。与传统化疗方法相比,“负性免疫调节”法的优点是____________________。
22. 美国生态学家斯坦利认为,在前寒武纪的多数时间里,海洋是一个主要由原核蓝藻这样简单的初级生产者所组成的生态系统。这一系统内的群落在生态学上属于单一不变的群落,营养级也是简单的。由于物理空间被这些种类少但数量大的生物群落顽强地占据着,所以生物的进化非常缓慢。后来出现了食用原核蓝藻的原生动物,斯坦利称之为收割者,它们的出现为生产者有更大的多样性制造了空间,而这种生产者多样性的增加又导致了更特异的收割者的进化。如此一来,整个生态系统的生物多样性不断丰富,最终导致了寒武纪生命大爆发的发生。
(1)能量进入原核蓝藻后的去向主要有__________(写出三个);斯坦利学说中的收割者,实际上就是生态系统中的__________(填生态系统的组分);物种大爆发的过程从群落演替类型上来看属于__________。
(2)收割者与生产者相互作用,导致物种不断增多,体现了__________之间的共同进化。收割者往往捕食个体数量多的生物,这就避免了出现一种或少数几种生物在生态系统中占绝对优势的局面,这是生态系统通过__________机制进行自我调节的结果。
(3)科学家们找到了一些证据来支持“收割理论”:比如在一个人工池塘中,放进捕食浮游生物的鱼,最终会使浮游生物的多样性__________;从多样的藻类群落中去掉海胆,会使某一藻类在该群落中占统治地位而遗传多样性__________。
23. 某种雌雄异株的多年生植物,其叶片的形状由基因M、m控制,叶绒毛的长短由基因N、n控制,两对基因独立遗传。该植物的花色由常染色体上的两对独立遗传的基因I、i和R、r控制,R基因控制红色花青素的合成,r基因控制黄色花青素合成,且R存在时r不能表达,当I基因存在时,红色和黄色花青素都不能合成。
(1)针对该植物叶形和叶绒毛的杂交实验结果如下表:
亲本组合 | F1 | F2 | |||
卵圆叶长毛 | 卵圆叶长毛 | 卵圆叶短毛 | 裂叶长毛 | 裂叶短毛 | |
杂交一:卵圆叶长毛♀×裂叶短毛♂ | 162 | 72 | 10 | 31 | 11 |
杂交二:卵圆叶长毛♂×裂叶短毛♀ | 158 | 70 | 11 | 29 | 10 |
①分析表中数据可知,控制两种性状的基因在染色体上的位置应符合下列__________情况。
A.控制叶绒毛长短的基因位于常染色体上,控制叶片形状的基因位于X染色体上
B.控制叶绒毛长短的基因位于X染色体上,控制叶片形状的基因位于常染色体上
C.两对等位基因均位于常染色体上
做出上述判断的理由是________________________________________。
②杂交一、二的F2中两对性状均不符合分离定律3:1的比例,研究发现这是因为群体中有两种基因型的受精卵致死,推测这两种致死的基因型可能是__________;在该推测成立的前提下,若从F2的卵圆叶长毛个体中随机抽取一株,让其与F1回交,后代出现裂叶短毛个体的概率是__________。
(2)一纯合的白花植株与一纯合的红花植株杂交,F1自交,请推断F2的表现型及比例可能出现的情况,并用简洁的文字叙述推断思路。______________________________。
24. Ⅱ型糖尿病的主要病因是胰岛B细胞功能障碍。经大鼠胰岛B细胞体外培养实验发现,高糖能诱使细胞体积变大,细胞容积改变,表现为氧化应激和凋亡。该研究为糖尿病的治疗提供了新思路,下图为部分实验结果。
各组培养胰岛B细胞凋亡率及Bcl-2mRNA表达水平
组别 | NO(μmol/L) | 细胞凋亡率(%) | bcl-2/β-actin |
高糖组 | 182.3 | 14.8 | 0.064 |
高糖+氨基胍组 | 154.2 | 6.8 | 0.082 |
对照组 | 117.3 | 4.2 | 0.101 |
β-actin:一种重要的细胞骨架蛋白,在各种组织细胞中的表达相对恒定,在检测蛋白的表达水平变化时常用它来做参照物
(1)胰岛素能促进组织细胞____________,从而使血糖水平降低。从作用效果看,胰岛素与胰高血糖素相互____________,共同维持血糖含量的稳定。
(2)在体外进行胰岛B细胞培养,应将其置于含____________的混合气体的培养箱中。细胞存活与否可通过____________染色鉴定。
(3)NO是细胞凋亡的一种重要介质,可____________(促进/抑制)bcl-2基因的表达。氨基胍能_______(促进/抑制)胰岛B细胞的凋亡。
(4)进一步实验发现,在高糖刺激下胰岛B细胞的细胞膜上L-型Ca2+通道开放。请设计实验证明胰岛B细胞的细胞膜上L-型Ca2+通道开放会促进胰岛素的分泌,请写出简要的实验思路并预期结果:____________。
25. 我国是大豆的原产地,但目前我国大豆严重依赖进口。大豆细胞中与油脂合成相关酶的基因有DGAT2、FAD2、FAD3、KASⅠ、KASⅡ,它们通过控制多种酶的合成来控制油脂合成。采用基因工程育种能大幅度快速改良大豆品质。研究人员通过RACE技术获得转录因子WRI1,并将其在大豆中过量表达,结果显示转基因后代含油量比普通大豆提高8%以上,油酸和亚油酸的含量也显著提高了。
(1)RACE技术(cDNA末端快速扩增技术)是一种基于PCR技术的,利用低丰度的转录本(由一个基因转录形成的一种或多种mRNA)快速扩增cDNA的有效方法,理论上通过此技术获取大量目的基因需经______和____________两个基本过程。
(2)在大豆内过量表达转录因子WRIl即可提高大豆含油量,表明WRIl基因在细胞内发挥的作用是______________________。
(3)质粒P0具有四环素抗性基因(tetr)和氨苄青霉素抗性基因(ampr),对其进行酶切时应注意____________,以便筛选重组DNA。研究人员所选限制酶EoRV的酶切位点为…GAT↓ATC…,经其酶切后的片段还需经酶处理为____________未端才能与目的基因连接。研究人员构建基因表达载体时往往使用产生后一种末端的限制酶,你认为这样做的理由是____________。
(4)导入重组质粒的细胞还需经过____________和____________才能形成植株,在此过程中,_______的协同调控作用非常重要。
2023届山东省实验中学高三二模生物试题: 这是一份2023届山东省实验中学高三二模生物试题,共12页。试卷主要包含了05,20%,61%,64%等内容,欢迎下载使用。
2023届山东省潍坊市高三二模生物试题: 这是一份2023届山东省潍坊市高三二模生物试题,共29页。试卷主要包含了单选题,多选题,综合题等内容,欢迎下载使用。
2023届山东省泰安市高三二模生物试题: 这是一份2023届山东省泰安市高三二模生物试题,文件包含2023届山东省泰安市高三二模生物试题pdf、高三生物二轮答案202304_Printpdf等2份试卷配套教学资源,其中试卷共14页, 欢迎下载使用。

