贵州省毕节市长春堡中学2021-2022学年八年级上学期期中考试历史试题 (图片版 含答案)
展开
这是一份贵州省毕节市长春堡中学2021-2022学年八年级上学期期中考试历史试题 (图片版 含答案),文件包含毕节八年级历史期中答案doc、贵州省毕节市长春堡中学2021-2022学年八年级上学期期中考试历史试题pdf等2份试卷配套教学资源,其中试卷共4页, 欢迎下载使用。
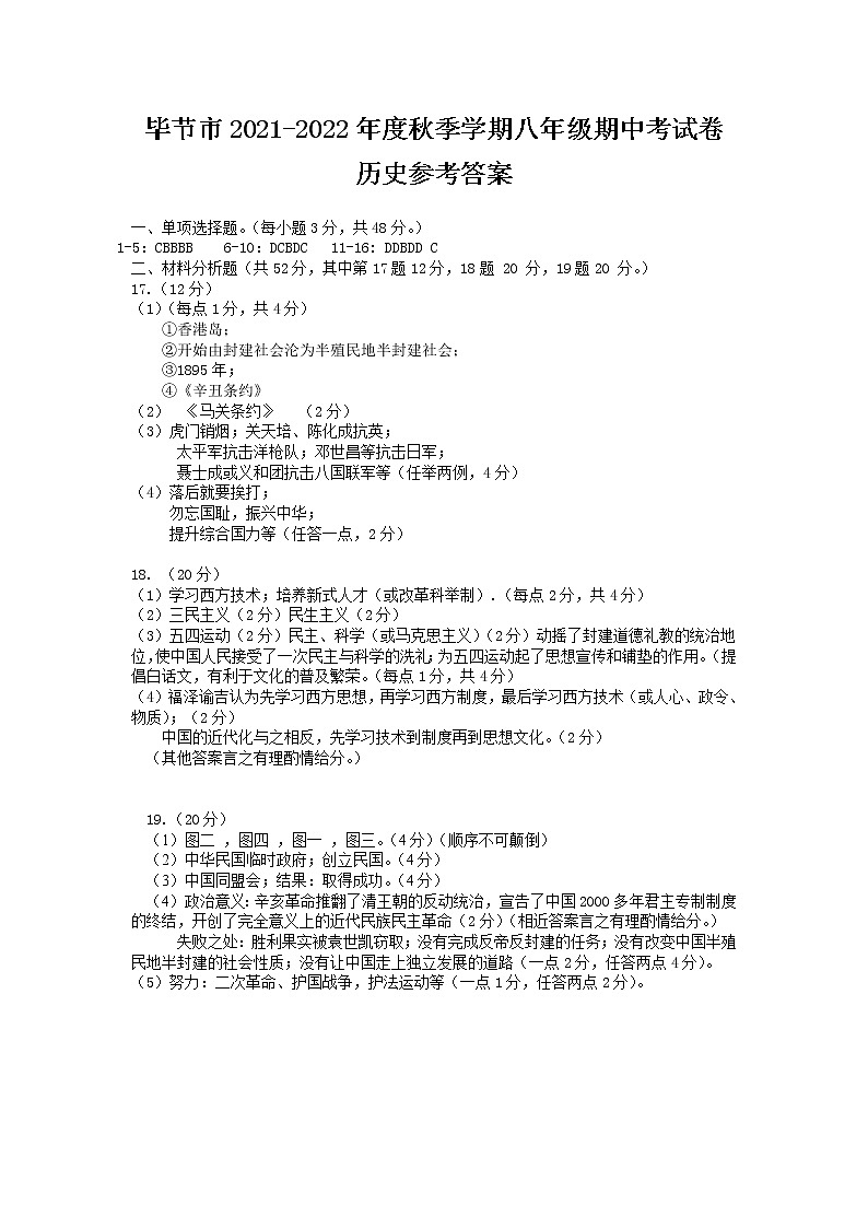
毕节市2021-2022年度秋季学期八年级期中考试卷历史参考答案 一、单项选择题。(每小题3分,共48分。) 1-5:CBBBB 6-10:DCBDC 11-16: DDBDD C二、材料分析题(共52分,其中第17题12分,18题 20 分,19题20 分。)17.(12分)(1)(每点1分,共4分)①香港岛; ②开始由封建社会沦为半殖民地半封建社会;③1895年; ④《辛丑条约》 (2) 《马关条约》 (2分)(3)虎门销烟;关天培、陈化成抗英;太平军抗击洋枪队;邓世昌等抗击日军;聂士成或义和团抗击八国联军等(任举两例,4分)(4)落后就要挨打;勿忘国耻,振兴中华;提升综合国力等(任答一点,2分) (20分)(1)学习西方技术;培养新式人才(或改革科举制).(每点2分,共4分)(2)三民主义(2分)民生主义(2分)(3)五四运动(2分)民主、科学(或马克思主义)(2分)动摇了封建道德礼教的统治地位,使中国人民接受了一次民主与科学的洗礼;为五四运动起了思想宣传和铺垫的作用。(提倡白话文,有利于文化的普及繁荣。(每点1分,共4分)(4)福泽谕吉认为先学习西方思想,再学习西方制度,最后学习西方技术(或人心、政令、物质);(2分)中国的近代化与之相反,先学习技术到制度再到思想文化。(2分)(其他答案言之有理酌情给分。) 19.(20分)(1)图二 ,图四 ,图一 ,图三。(4分)(顺序不可颠倒)(2)中华民国临时政府;创立民国。(4分)(3)中国同盟会;结果:取得成功。(4分)(4)政治意义:辛亥革命推翻了清王朝的反动统治,宣告了中国2000多年君主专制制度的终结,开创了完全意义上的近代民族民主革命(2分)(相近答案言之有理酌情给分。)失败之处:胜利果实被袁世凯窃取;没有完成反帝反封建的任务;没有改变中国半殖民地半封建的社会性质;没有让中国走上独立发展的道路(一点2分,任答两点4分)。(5)努力:二次革命、护国战争,护法运动等(一点1分,任答两点2分)。
相关试卷
这是一份贵州省毕节市织金县2023-2024学年八年级上学期期末历史试题,共6页。
这是一份贵州省毕节市金沙县重点中学2023-2024学年部编版八年级上学期1月期末考试历史试题(含答案),共5页。试卷主要包含了下列事迹与右图所示人物相关的是,毛泽东说等内容,欢迎下载使用。
这是一份贵州省毕节市金沙县重点中学2023-2024学年部编版七年级历史上学期1月期末历史试题(含答案),共5页。试卷主要包含了理清线索有助于把握历史知识等内容,欢迎下载使用。

