- 专题06 细胞器之间的分工合作(知识点串讲)-2021-2022学年高一生物上学期期末考点大串讲(人教版2019必修1)学案 学案 0 次下载
- 专题07 细胞的物质输入和输出(知识点串讲)-2021-2022学年高一生物上学期期末考点大串讲(人教版2019必修1)学案 学案 1 次下载
- 专题09 细胞呼吸的原理和应用(知识点串讲)-2021-2022学年高一生物上学期期末考点大串讲(人教版2019必修1)学案 学案 1 次下载
- 专题10 光合作用与能量转化(知识点串讲)-2021-2022学年高一生物上学期期末考点大串讲(人教版2019必修1)(解析版)学案 学案 1 次下载
- 专题12 细胞的分化、衰老和死亡(知识点串讲)-2021-2022学年高一生物上学期期末考点大串讲(人教版2019必修1)学案 学案 0 次下载
专题11 细胞的增殖(知识点串讲)-2021-2022学年高一生物上学期期末考点大串讲(人教版2019必修1)学案
展开专题11 细胞的增殖
重难点索引:
1.细胞周期的不同表示方法
2.有丝分裂过程及曲线模型
3.观察根尖分生组织细胞的有丝分裂
1.细胞的增殖状态
(1)能连续分裂的细胞:红骨髓造血细胞、形成层细胞、根尖分生区细胞等;
(2)暂时停止分裂的细胞:肝脏细胞、黄骨髓造血细胞等;
(3)不能连续分裂的细胞:高度分化的细胞,如神经细胞、精子等。
2.细胞周期的不同表示方法
方法名称 | 表示方法 | 说明 |
扇形图 | A→B→C→A为一个细胞周期 | |
直线图 | a+b或c+d为一个细胞周期 | |
坐标图 | a+b+c+d+e为一个细胞周期 | |
直方图 | 依据此图可以判断复制前、复制时和复制后所占时长的比例 |
【特别提醒】
(1)只有连续分裂的细胞才有细胞周期。如早期胚胎细胞、分生区细胞、韧皮部的形成层细胞、皮肤生发层细胞、癌细胞。
(2)细胞周期的各个阶段都是人为划分的,没有明显的界限。
(3)每个细胞周期必须以间期为起点。不同生物、不同细胞的细胞周期长短不同,各时期在整个周期中所占比例也不同,但分裂间期所占比例都比较大。
例1.(2021春•马鞍山期末)下列关于细胞周期的叙述,正确的是( )
A.处于分裂间期的细胞没有生长现象
B.分裂间期为分裂期进行活跃的物质准备
C.在一个细胞周期中,染色体比染色质存在时间长
D.同种生物不同细胞的细胞周期持续时间都相同
例2.(2021春•湘西州期末)如图表示连续分裂的细胞周期的线段示意图,下列叙述正确的是( )
A.染色质的形态变化有利于其携带的遗传物质精确的平分到两个子细胞中
B.图中AC、BD和CE均可表示一个细胞周期
C.AB段发生DNA复制,使染色体数目加倍
D.人成熟红细胞在DE段会发生着丝粒分裂
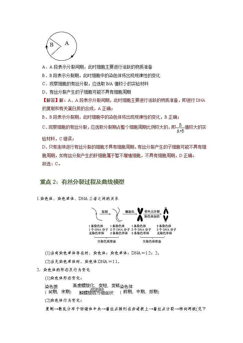
例3.(2021春•龙泉驿区期末)如图表示一个细胞周期。下列有关叙述,错误的是( )
A.A段表示分裂间期,此时细胞主要进行活跃的物质准备
B.B段表示分裂期,此时细胞中的染色体将出现规律性的变化
C.观察细胞的有丝分裂,应选取B/A值较小的实验材料
D.有丝分裂产生的子细胞可能不具有细胞周期
1.染色体、染色单体、DNA三者之间的关系
(1)当有染色单体存在时,染色体:染色单体:DNA=1:2:2。
(2)当无染色单体时,染色体:DNA=1:1。
2.染色体的形态及行为变化
(1)染色体形态变化:
(2)染色体行为变化:
复制→散乱分布于纺锤体中央→着丝点排列在赤道板上→着丝点分裂→移向两极(见下图)
3.数目变化规律(以二倍体生物为例)(细胞核内物质的数量)
| 间期 | 前期 | 中期 | 后期 | 末期 |
核DNA数(2C) | 2C→4C | 4C | 4C | 4C | 4C→2C |
染色单体数 | 0→4N | 4N | 4N | 4N→0 | 0 |
染色体数(2N) | 2N | 2N | 2N | 2N→4N | 2N |
同源染色体对数 | N | N | N | N→2N | N |
染色体组数 | 2 | 2 | 2 | 2→4 | 2 |
4.有丝分裂过程中核DNA、染色体数目变化曲线
图解分析:
(1)图中D点表示DNA复制完成,A点表示着丝点分裂。
(2)一个细胞内的染色体和DNA变化曲线和一个细胞核中的相应变化曲线走向一样,但B点和B′点及E和E′对应时期不一样。
(3)染色体数目增多的原因是着丝点分裂,姐妹染色单体分开形成子染色体。
(4)染色单体在细胞周期中的起点为0,终点也为0。
5.与细胞有丝分裂有关的细胞器及相应的生理作用
细胞器 | 细胞类型 | 作用时期 | 生理作用 |
核糖体 | 动物、植物 | 整个时期 | 各种蛋白质的合成 |
中心体 | 动物、低等植物 | 前期 | 纺锤体的形成 |
高尔基体 | 植物 | 末期 | 细胞壁的形成 |
线粒体 | 动物、植物 | 整个时期 | 提供能量 |
【特别提醒】
(1)细胞分裂的过程中出现中心体的不一定是动物细胞,低等植物细胞有丝分裂的分裂期,纺锤体的形成也与中心体有关。
(2)细胞分裂的过程中不出现中心体的不一定是植物细胞,也有可能是进行无丝分裂或者二分裂的细胞。
例4.(2021春•马鞍山期末)如图为某一动物细胞分裂的示意图,下列叙述错误的是( )
A.④是一条染色体,包含①和③两条染色单体
B.在后期时,移向细胞两极的染色体大小、形态相同
C.该细胞中有8个核DNA,在后期时有8条染色单体
D.与植物细胞相比,动物细胞形成纺锤体⑤的方式不同
例5.(2021春•齐齐哈尔期末)将水稻(2N=24)根尖分生区细胞DNA用32P全部标记后,放在不含32P的培养基中进行培养,下列叙述正确的是( )
A.若子代细胞中含放射性的染色体有12条,则至少分裂2次
B.在第一次分裂前期,细胞中会有12个四分体,48个DNA
C.在第一次分裂中期被标记的染色体数与被标记的DNA数相等
D.在第二次分裂后期被标记的DNA占全部DNA数的四分之一
例6.(2021春•内江期末)与植物细胞的有丝分裂比较,动物细胞有丝分裂过程明显不同的是( )
A.间期有染色体的复制
B.前期核仁逐渐解体,核膜逐渐消失
C.末期在细胞的中央不会形成细胞板
D.后期到末期染色体平均分配到两个子细胞中
例7.(2021春•沙坪坝区校级期末)图A~C是某动物细胞有丝分裂不同时期染色体(a)数目、核DNA分子(b)数目的柱形统计图,图D为该动物有丝分裂某时期的模式图,对此进行的有关叙述正确的是( )
A.A→B表示着丝粒分裂,染色体数目加倍,染色单体数目也加倍
B.B→C表示同源染色体相互分离,染色体和核DNA分子数目也随之减半
C.图D对应图A所示时期,此时着丝粒整齐地排列在细胞板上,是观察染色体的最佳时期
D.图D中④是一条染色体,包含2条染色单体,2条染色单体由一个着丝粒②相连
1.方法步骤
【特别提醒】
(1)取材:剪取生长旺盛、带有分生区的根尖,长度2~3 mm,同时注意剪取的时间,一般在上午10时至下午2时之间,此时分生区细胞分裂旺盛。
(2)步骤:先漂洗再染色,两步骤不能颠倒。
(3)观察:
①先在低倍镜下找到分生区细胞,其特点是:呈正方形,排列紧密;再换用高倍镜,若找到长方形细胞,则观察的是不再分裂的伸长区细胞。
②观察到不同时期的细胞数目的多少反映出各时期经历时间的长短——间期越长,观察到的细胞越多。
③观察不到动态分裂过程,细胞解离后已被杀死,因此要通过移动装片寻找不同时期的细胞分裂图象。
④同一视野可以看到不同分裂时期的细胞图象,说明同一个体各个细胞分裂不同步。
例8.(2021春•马鞍山期末)如图为显微镜下观察到的植物细胞有丝分裂图像,其中A、B、C是不同时期的细胞。下列有关叙述错误的是( )
A.按照细胞周期正确的排列顺序为B→C→A
B.B细胞可观察到染色体缩短变粗,核仁逐渐解体
C.若要将C细胞移至视野中央,则需将装片向右移动
D.C细胞是观察有丝分裂染色体形态和数目的最佳时期
例9.(2021春•济宁期末)用不同浓度的药物X处理洋葱根尖一段时间后,分别制片观察分生区细胞有丝分裂各个时期的特点,并统计有丝分裂指数(有丝分裂指数=分裂期细胞数/观察细胞数×100%),结果如图所示,相关叙述正确的是( )
A.在制作装片的过程中,染色后需要用清水漂洗
B.剪取洋葱根尖2﹣3cm放入解离液中解离
C.浓度为0时多数细胞没有进入细胞周期
D.药物X能抑制根尖细胞有丝分裂,在一定浓度范围内随X浓度升高抑制程度增大
例10.(2021春•内江期末)下列关于“观察根尖分生组织细胞的有丝分裂”实验的叙述,正确的是( )
A.解离的目的是用蒸馏水使组织细胞彼此分离开来
B.染色之后要进行漂洗的目的是洗去多余的碱性染料
C.制片时压片的目的是为了使细胞分散开来,有利于观察
D.在高倍镜下可观察到一个细胞中染色体的动态连续变化
一、单项选择题(共16小题,每小题3分,共48分)
1.(2021春•宁德期末)下列有关细胞周期叙述错误的是( )
A.一个细胞周期包括分裂间期和分裂期
B.分裂间期为分裂期做好物质准备
C.细胞周期的精确调控对生命活动具有重要意义
D.不同细胞的细胞周期持续时间一定相同
2.(2021春•甘州区校级期末)连续分裂的细胞,其相连的两个细胞周期可表示为如图,下列叙述中不正确的是( )
A.遗传物质平均分配一般发生在b、d段
B.a段的主要变化是DNA复制及有关蛋白质的合成
C.b和c为一个细胞周期
D.a和b为一个细胞周期
3.(2021春•滨州期末)如图为某植物细胞周期示意图,用含放射性32P的胸腺嘧啶脱氧核苷酸作为标记物,供给同步有丝分裂的植物细胞20h后洗脱。下列说法正确的是( )
A.图示0~19.3h可表示一个完整的细胞周期
B.2h时细胞中所有染色体均带有放射性标记
C.首次出现带有放射性标记的染色体时,细胞数目与起始数目相同
D.19.3~21.3h时所有细胞中均有放射性标记
4.(2021春•宁德期末)下列有关植物细胞有丝分裂特征的叙述不包括( )
A.染色体着丝粒排列在赤道板上
B.细胞膜从细胞的中部向内凹陷
C.细胞中央出现细胞板
D.染色质缩短变粗成为染色体
5.(2021春•内江期末)如图是某细胞进行有丝分裂过程的模式简图,下列相关叙述错误的是( )
A.图示表示高等植物细胞的有丝分裂
B.图①细胞有8条染色单体、8个DNA分子
C.图③细胞中染色体的着丝点排列在赤道板上
D.图②和图④细胞分别处于有丝分裂的前期和末期
6.(2021春•绿园区校级期末)将DNA分子双链用3H标记的蚕豆(2n=12)根尖移入普通培养液(不含放射性元素)中,再让细胞连续进行有丝分裂。某普通培养液中的第三次有丝分裂中期,根据图示,判断该细胞中染色体的标记情况最可能是( )
A.12个b
B.6个a,6个b
C.6个b,6个c
D.b+c=12个,但b和c数目不确定
7.(2021春•朔州期末)用32P标记玉米体细胞(含20条染色体)的DNA分子,再将这些细胞转入不含32p的培养基中培养并使其进行细胞分裂。在第二次有丝分裂的后期,每个细胞中的染色体总数和被32P标记的染色体数分别是( )
A.20、20 B.40、40 C.40、20 D.20、40
8.(2021春•广安期末)下列关于细胞有丝分裂过程中染色体和核DNA数量变化的叙述,错误的是( )
A.染色体复制完成后核DNA数量是之前的两倍
B.着丝点分裂将导致一个细中染色体和DNA数量成倍增加
C.核DNA的复制和数量加倍都发生在细胞分裂间期
D.处于分裂中期和分裂后期的细胞染色体数量不同
9.(2021春•东至县校级期末)下列有关动物细胞和植物细胞有丝分裂异同点的叙述,正确的是( )
A.染色体的行为和数目变化规律基本相同
B.纺锤体形成时期和方式完全相同
C.所有植物细胞形成纺锤体的方式都相同
D.细胞质一分为二的方式完全相同
10.(2021春•龙泉驿区期末)鉴别一个正在进行有丝分裂的细胞是植物细胞还是动物细胞可用显微镜观察( )
A.分裂期和分裂间期细胞的比例
B.染色体的行为变化
C.细胞质分成两部分的方式
D.是否出现纺锤体
11.(2020秋•南京期末)动物细胞与植物细胞有丝分裂的区别主要体现在( )
A.前期和后期 B.间期和后期 C.前期和末期 D.前期和中期
12.(2021春•昌邑区校级期末)下列关于洋葱根尖细胞有丝分裂的叙述,正确的是( )
A.前期,染色体缩短变粗,中心体发出的纺锤丝组成纺锤体
B.中期,染色体排列在细胞中央的细胞板上
C.后期,细胞两极的染色体组成相同
D.末期,囊泡聚集成一个赤道板,并发展成细胞壁
13.(2021春•丹东期末)如图为高等植物细胞处于有丝分裂不同时期的模式图,图中1代表囊泡,2代表细胞壁,3代表纺锤丝。下列分析正确的是( )
A.该细胞可能是植物根尖成熟区细胞
B.1中应该含有与结构2形成有关的糖类物质
C.图乙细胞中的结构2是通过结构1与赤道板融合而形成的
D.结构3的形成与中心体有关
14.(2021春•内江期末)染色体的形态比较稳定,数目比较清晰,便于观察的时期是( )
A.前期 B.中期 C.后期 D.末期
15.(2021春•会宁县校级期末)下列关于“观察植物细胞有丝分裂”实验的叙述中,正确的有几项( )
①解离的目的是使组织细胞彼此分离
②漂洗的目的是为了洗去根尖上的浮色
③龙胆紫染液可将染色体(质)染成深色
④压片可将根尖细胞相互分散
⑤当看到一个前期细胞时,能观察它由前期进入中期、后期的过程
A.1项 B.2项 C.3项 D.4项
16.(2021春•广东期末)图甲和图乙是两位同学通过高倍显微镜观察洋葱根尖有丝分裂的图像,下列分析错误的是( )
A.图甲中细胞几乎都是长方形,可能与取材部位不当有关
B.在光学显微镜下可观察到图乙中①②③细胞的细胞核和细胞壁
C.图乙细胞①的染色体数目是细胞②的二倍
D.细胞中不同结构成分与龙胆紫染液的结合能力不同,染色体更易着色
二、非选择题(共4大题,第17题16分,18题10分,第19题12分,第20题14分,共52分)
17.(2021春•城关区校级期末)如图A、B为某动物细胞分裂的细胞周期及其分裂期的示意图。请据图回答:
(1)图A中表示“一个完整细胞周期过程”的是 (填字母)。
(2)图B中的时期在图A中的 段,图B细胞中有染色单体 个。
(3)动物细胞与植物细胞的有丝分裂相比有两个不同点,分别发生在 期。
(4)在植物细胞有丝分裂末期,在细胞中央出现的结构是 ,该结构的形成与 (填细胞器)的作用有关。
(5)某同学用洋葱鳞片叶表皮细胞作为实验材料观察有丝分裂,发现细胞好像都处于细胞分裂间期,原因是 。
18.(2021春•甘州区校级期末)如图是有丝分裂的简图,据图回答:
(1)该图是 (植物或动物)细胞有丝分裂简图。
(2)A图中染色体数目为 ,DNA数目为 。
(3)B图所处的时期为 ,着丝点一分为二的时期是图 。
19.(2021春•天津期末)如图是在显微镜下观察洋葱根尖细胞有丝分裂的图像,请回答下列相关问题:
(1)观察洋葱根尖细胞有丝分裂装片时,应找到 (填“分生区”或“成熟区”)的细胞进行观察。
(2)在一个视野中大多数的细胞处于 (填“分裂间期”或“分裂期”),该时期细胞中发生的主要变化是 。
(3)图中的A细胞处于分裂期的前期,B细胞处于分裂期的 期。
(4)染色体容易被下列 染料着色。
A.斐林试剂
B.苏丹Ⅲ
C.甲紫溶液
D.醋酸洋红液
20.(2020秋•南宁期末)图甲是对某植物细胞(2n)有丝分裂时染色体数、染色单体数和核DNA分子数的统计图;图乙表示该植物细胞有丝分裂某时期的图示。回答下列问题:
(1)图甲中,表示染色体数的是 (填“a”“b”或“c”),①时期可以对应有丝分裂的 期。
(2)用显微镜观察植物根尖分生组织细胞有丝分裂的临时装片时,大多数细胞处于有丝分裂的间期,该时期细胞内发生的主要变化是 ;图乙中|A细胞有丝分裂的下一个时期,染色体行为的主要特点是 。
(3)图乙中,B细胞对应图甲中的 (填“①”“②”或“③”)时期,B细胞的下一个时期会在细胞中部出现 ,与此结构的形成直接有关的细胞器是 。
专题09 细胞呼吸的原理和应用(知识点串讲)-2021-2022学年高一生物上学期期末考点大串讲(人教版2019必修1)学案: 这是一份专题09 细胞呼吸的原理和应用(知识点串讲)-2021-2022学年高一生物上学期期末考点大串讲(人教版2019必修1)学案,文件包含专题09细胞呼吸的原理和应用知识点串讲-2021-2022学年高一生物上学期期末考点大串讲人教版2019必修1原卷版doc、专题09细胞呼吸的原理和应用知识点串讲-2021-2022学年高一生物上学期期末考点大串讲人教版2019必修1解析版doc等2份学案配套教学资源,其中学案共32页, 欢迎下载使用。
专题04 核酸、糖类和脂质(知识点串讲)-2021-2022学年高一生物上学期期末考点大串讲(人教版2019必修1)学案: 这是一份专题04 核酸、糖类和脂质(知识点串讲)-2021-2022学年高一生物上学期期末考点大串讲(人教版2019必修1)学案,文件包含专题04核酸糖类和脂质原卷版-2021-2022学年上学期高一生物期末复习之重难点突破人教版2019必修1doc、专题04核酸糖类和脂质解析版-2021-2022学年上学期高一生物期末复习之重难点突破人教版2019必修1doc等2份学案配套教学资源,其中学案共25页, 欢迎下载使用。
专题05 细胞膜和细胞核(知识点串讲)-2021-2022学年高一生物上学期期末考点大串讲(人教版2019必修1)学案: 这是一份专题05 细胞膜和细胞核(知识点串讲)-2021-2022学年高一生物上学期期末考点大串讲(人教版2019必修1)学案,文件包含专题05细胞膜和细胞核原卷版-2021-2022学年上学期高一生物期末复习之重难点突破人教版2019必修1doc、专题05细胞膜和细胞核解析版-2021-2022学年上学期高一生物期末复习之重难点突破人教版2019必修1doc等2份学案配套教学资源,其中学案共27页, 欢迎下载使用。

