广东省东莞市2021届高考一模考试物理试题
展开注意事项:
1.本试卷共9页,考试时间75分钟,卷面总分100分。
2.答卷前,考生务必将自己的姓名、考生号、考场号和座位号填写在答题卡上。用2B铅笔将试卷类型(B)填涂在答题卡相应位置上。将条形码横贴在答题卡右上角“条形码粘贴处”。
3.作答选择题时,选出每小题答案后,用2B铅笔在答题卡上对应题目选项的答案信息点涂黑;如需要改动,用橡皮擦干净后,再选涂其他答案。答案不能答在试卷上。
4.非选择题必须用黑色字迹的钢笔或签字笔作答,答案必须写在答题卡各题目指定区域内相应位置上;如需改动,先划掉原来的答案,然后再写上新答案;不准使用铅笔和涂改液。不按以上要求作答无效。
5.考生必须保证答题卡的整洁。考试结束后,将试卷和答题卡一并交回。
第Ⅰ卷 (选择题 共46分)
一、单项选择题.本题共7小题,每小题4分,共计28分.每小题只有一个选项符合题意.
“人工智能”已经走进千家万户,如图所示,某操作人员操控小型无人机带动货物实验飞行。假设无人机带动货物沿竖直方向向上运动,货物从A点由静止开始做匀加速直线运动,一段时间后,又匀速运动了3s,最后再匀减速运动1s刚好悬停在B点。已知无人机对货物的拉力F的大小在不同过程中的具体数值如表格所示,忽略空气阻力,重力加速度g=10m/s2,可知A、B两点间的距离为
A. 15mB. 20mC. 25mD. 30m
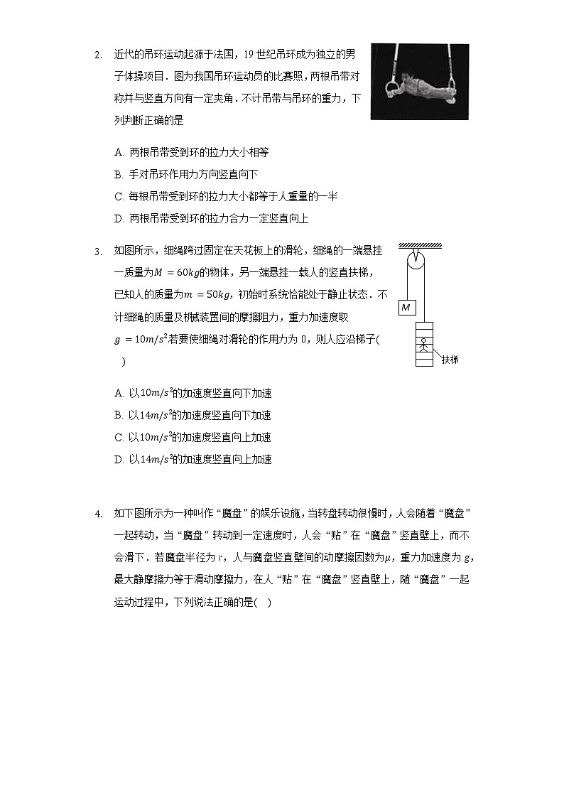
近代的吊环运动起源于法国,19世纪吊环成为独立的男子体操项目.图为我国吊环运动员的比赛照,两根吊带对称并与竖直方向有一定夹角.不计吊带与吊环的重力,下列判断正确的是
A. 两根吊带受到环的拉力大小相等
B. 手对吊环作用力方向竖直向下
C. 每根吊带受到环的拉力大小都等于人重量的一半
D. 两根吊带受到环的拉力合力一定竖直向上
如图所示,细绳跨过固定在天花板上的滑轮,细绳的一端悬挂一质量为M=60kg的物体,另一端悬挂一载人的竖直扶梯,已知人的质量为m=50kg,初始时系统恰能处于静止状态.不计细绳的质量及机械装置间的摩擦阻力,重力加速度取g=10m/s2.若要使细绳对滑轮的作用力为0,则人应沿梯子( )
A. 以10m/s2的加速度竖直向下加速
B. 以14m/s2的加速度竖直向下加速
C. 以10m/s2的加速度竖直向上加速
D. 以14m/s2的加速度竖直向上加速
如下图所示为一种叫作“魔盘”的娱乐设施,当转盘转动很慢时,人会随着“魔盘”一起转动,当“魔盘”转动到一定速度时,人会“贴”在“魔盘”竖直壁上,而不会滑下.若魔盘半径为r,人与魔盘竖直壁间的动摩擦因数为μ,重力加速度为g,最大静摩擦力等于滑动摩擦力,在人“贴”在“魔盘”竖直壁上,随“魔盘”一起运动过程中,下列说法正确的是( )
A. 人随“魔盘”转动过程中受重力、弹力、摩擦力和向心力作用
B. 如果转速变大,人与器壁之间的摩擦力变大
C. 如果转速变大,人与器壁之间的弹力不变
D. “魔盘”的转速一定不小于12πgμr
潘多拉是电影《阿凡达》虚构的一个天体,其属于阿尔法半人马星系,即阿尔法半人马星系B−4号行星,大小与地球相差无几(半径与地球半径近似相等),若把电影中的虚构视为真实的,地球人登上该星球后发现:自己在该星球上体重只有在地球上体重的n倍(n<1),由此可以判断:
A. 潘多拉星球上的重力加速度是地球表面重力加速度的1/n倍
B. 潘多拉星球上的质量是地球质量的1/n倍
C. 若在潘多拉星球上发射卫星,最小发射速度是地球第一宇宙速度的n倍
D. 若在潘多拉星球上发射卫星,第二宇宙速度是11.2nKm/S
载人飞行包是一个单人低空飞行装置,如图所示,其发动机使用汽油作为燃料提供动力,可以垂直起降也可以快速前进,若飞行包(包括人)在竖直方向上匀速上升的过程中(空气阻力不可忽略),下列说法正确的是( )
A. 发动机对飞行包不做功B. 飞行包的重力做正功
C. 飞行包的动能不变D. 飞行包的机械能不变
如图所示为某机器人上电容式位移传感器工作的简化模型图。当被测物体在左右方向发生位移时,电介质板随之在电容器两极板之间移动,连接电容器的静电计会显示电容器电压的变化,进而能测出电容的变化,最后就能探测到物体位移的变化,若静电计上的指针偏角为θ,则被测物体( )
A. 向左移动时,电容C增大,θ减小,场强E增大
B. 向左移动时,电容C减小,θ增大,场强E减小
C. 向右移动时,电容C增大,θ减小,场强E减小
D. 向右移动时,电容C减小,θ增大,场强E增大
二、多选题,本题共3小题,每小题6分,共计18分.
中国特高压远距离输电技术己成为国际标准,使“煤从空中走、电送全中国”成为现实。如图为远距离输电示意图,发电厂输出电压U1=104V,输出功率P1=109W,两个理想变压器的匝数比分别为n1︰n2=1︰100、n3︰n4=100︰1,输电线总电阻r=50Ω。则
A. U4=U1B. I4=I1
C. 通过电阻r的电流I2=2×104AD. 电阻r损耗的电功率为5×107W
在如图所示的空间里,存在沿y轴负方向、大小为B=4πmqT的匀强磁场,有一质量为m、带电量为q的带正电的粒子(重力不计)以v0从O点沿x轴负方向运动,同时在空间加上平行于y轴的匀强交变电场,电场强度E随时间的变化如图所示(以沿y轴正向为E的正方向),则下列说法不正确的是( )
A. t=2T时粒子所在位置的x坐标值为0
B. t=34T时粒子所在位置的z坐标值为v0T4π
C. 粒子在运动过程中速度的最大值为2v0
D. 在0到2T时间内离子运动的平均速度为v02
如图所示,质量为m、边长为L、电阻为R的正方形线框ABCD,线框的BC边和磁场的边界都与斜面底边平行,斜面倾角为θ。线框从图示位置开始沿光滑斜面向下滑动,中途穿过垂直于斜面向外、有理想边界的匀强磁场区域,磁感应强度为B。从线框BC边刚进入磁场开始计时,线框的速度随时间变化的图象如图所示,t0时刻线框刚好完全穿出磁场。由图可知,以下表述正确的是( )
A. 线框穿越磁场的过程中所受的安培力一直沿斜面向上
B. 线框的BC边进入磁场瞬间BC两点的电势差为BLv0
C. 线框AD边穿出磁场瞬间线框的速度为mgRsinθB2L2
D. 0~t0时间内线框中产生的焦耳热为2mgLsinθ−m3g2R2sin2θ2B4L4+12mv02
第Ⅱ卷 (非选择题 共54分)
非选择题:包括必考题和选考题两部分。第11~14题为必考题,每道试题考生都必须作答。第15、16题为选考题,考生根据要求作答。
必考题:共42分。
(6分)用如图(a)所示的装置研究平抛运动。将白纸和复写纸对齐重叠并固定在硬板上。钢球沿斜槽轨道PQ滑下后从Q点飞出,落在水平挡板MN上。由于挡板靠近硬板一侧较低,钢球落在挡板上时,钢球侧面会在白纸上挤压出一个痕迹点,在如图(b)所示的白纸上建立以抛出点为坐标原点、水平方向为x轴、竖直方向为y轴的坐标系(已知g=10 m/s2)。
(1)下列说法正确的是_______。
A.斜槽轨道必须光滑,且小球每次要从斜槽同一位置由静止释放
B.需调节斜槽,保证其末端水平
C.需调节硬板,保证硬板在竖直平面内
D.本实验必需的器材还有刻度尺和秒表
(2)在图(b)中实验记录到有一个位置明显发生偏差的点,其产生的原因可能是:该次实验时,小球在斜槽释放的位置与其它几次相比偏________(“高”或“低”)。
(3)根据图(b)记录的点可求得钢球平抛的初速度大小为_____________m/s(结果保留两位有效数字)。
(10分)某同学要测量一段长为L=1 m的圆柱形金属丝的电阻率。
(1)先用图甲所示螺旋测微器测量金属丝的直径,测量时,先将金属丝轻轻地夹在测砧与测微螺杆之间,再旋动________(填“A”“B”或“C”),直到听见“喀喀”的声音,以保证压力适当,同时防止螺旋测微器的损坏。测量的结果如图乙所示,则金属丝的直径d=________mm。
(2)该同学先用欧姆表粗测金属丝的电阻,将选择开关调节到“×1 Ω”,调节好欧姆表,测得金属丝的电阻示数如图丙所示,则金属丝的电阻为Rx=________Ω。
(3)为了精确测量金属丝的电阻值,该同学根据实验室提供的器材,设计了如图丁所示的电路,电路中将内阻为Rg=120 Ω、满偏电流为Ig=3 mA的电流表G与电阻箱串联,改装成电压表使用,最大测量电压为3 V,则电阻箱的阻值应调为R0=________Ω。
(4)调节滑动变阻器,测得多组电流表G和电流表A的示数I1,I2,作出I1−I2图像(I1,I2的单位均为安培),测得图像的斜率为0.0062,则被测电阻的阻值Rx=________Ω;由此测得金属丝的电阻率ρ=________Ω·m(结果保留三位有效数字)。
(10分)图甲为某种简易轨道赛车的轨道图,图乙为拼接直轨道的直板,图丙为部分轨道的简化示意图。其中OA、BC、CD段为直轨道,由多个长为L=0.25m的直板拼接而成;AB为半圆形水平弯道,其半径R0=1.0m,它能承受最大的侧向压力为F=20N;1和2为竖直平面内的圆轨道,圆轨道1的半径为R1=0.4m,圆轨道2的半径R2=0.2m。已知该赛车的额定功率为P0=100W,而赛车行驶时,可以通过遥控器控制赛车的实际功率。设赛车在水平轨道所受阻力恒为f=5N,不计竖直圆轨道对赛车的阻力,赛车的质量为m=0.2kg。求:
(1)汽车匀速过弯道AB的实际功率P不能超过多少?
(2)若BC段拼接了4块直板,某次赛车以v1=7.5m/s的速度经过弯道,到B点后不施加动力,则赛车最后停在轨道上的位置到B的距离x?
(3)若赛车以最大速度拐弯,到B点后不施加动力,要使赛车能安全通过两个竖直轨道,则BD间最多可拼接几块直板?这些直板在BC间和CD间如何分配?(圆轨道间、圆轨道与弯道间不能直接连接)
(16分)如图所示,在xOy平面内存在B=2 T的匀强磁场,OA与OCA为固定于竖直平面内的光滑金属导轨,其中OCA满足曲线方程x=0.5sinπ5y(m),C点的横坐标最大,导轨OA与OCA相交处的O点和A点分别接有体积可忽略的定值电阻R1=6 Ω和R2=12 Ω(图中未画出)。现有一长L=0.5 m、质量m=0.1 kg的金属棒在竖直向上的外力作用下,以v=2 m/s的速度向上匀速运动。金属棒与两导轨接触良好,除电阻R1、R2外其余电阻不计。求:
(1)金属棒在导轨上运动时,R2上消耗的最大功率Pmax;
(2)外力的最大值Fmax;
(3)金属棒滑过导轨OCA的过程中,整个回路上产生的热量Q。
15.(1)(4分)由于水的表面张力,荷叶上的小水滴总是球形的。在小水滴表面层中,水分子之间的相互作用总体上表现为______(选填“引力”或“斥力”)。分子势能Ep和分子间距离r的关系图象如图所示,能总体上反映小水滴表面层中水分子Ep的是图中______(选填“A”“B”或“C”)的位置。
(2)(8分)如图所示,上端带卡环的绝热圆柱形气缸竖直放置在水平地面上,气缸内部的高度为h,气缸内部被厚度不计、质量均为m的活塞A和B分成高度相等的三部分,下边两部分封闭有理想气体M和N,活塞A导热性能良好,活塞B绝热,两活塞均与气缸接触良好,不计一切摩擦,N部分气体内有加热装置,初始状态温度为T0,气缸的横截面积为S,外界大气压强大小为且保持不变。现对N部分气体缓慢加热
①当活塞A恰好到达气缸上端卡环时,N部分气体从加热装置中吸收的热量为Q,求该过程中N部分气体内能的变化量;
②活塞A恰好接触气缸上端卡环后,继续给N部分气体加热,当M部分气体的高度达到时,求此时N部分气体的温度。
16.(1)(4分)如图,一列简谐横波平行于x轴正方向传播,经过t=0.1s时间,从图中的实线波形变为虚线波形。已知t小于周期T。则该波的周期T= ______ s,波速v= ______ m/s。
(2)(8分)如图所示,半径为R的半球形玻璃砖的折射率为n=3,底面镀银,球心为O,一与底面垂直的细束光线从圆弧面射入,已知该光线与O点之间的水平距离为32R,光在真空中的传播速度为c.求:
①此光线第一次从球面射出的方向相对于初始入射方向的偏角;
②第一次从球面射出的光线在玻璃砖内传播的时间.
2020-2021学年第二学期广东省东莞市东莞六中
高三3月模拟考试物理试题答案和解析
1.【答案】B由表格可得物体的重力为10N,可得物体的质量为1kg,加速度过程由牛顿第二定律可得加速度为a1=15−101m/s2=5m/s2,匀减速运动过程的加速度大小为a2=10−51m/s2=5m/s2,方向竖直向下,由已知条件可得匀减速过程的初速度大小为v=a2t3=5×1m/s=5m/s,匀减速过程的位移为x3=5+02×1m=2.5m,匀速过程的位移为x2=vt2=5×3m=15m,则可得匀加速过程的位移为x1=v22a1=522×5m=2.5m,故可得A、B两点的距离为:xAB=x1+x2+x3=2.5m+15m+2.5m=20m,故B正确,ACD错误。
2.【答案】A
A.由题可知,两根吊带对称并与竖直方向有一定夹角,由对称性可知,两根吊带受到环的拉力大小相等,故A正确;
B.由图看出,吊带对吊环的拉力斜向上,则由平衡条件知,手对吊环作用力方向斜向下,不是竖直向下,故B错误;
C.当两根吊带都沿竖直方向时受到环的拉力大小都等于人重量的一半,而现在两根吊带与竖直方向有一定夹角,由平衡条件得知,每根吊带受到环的拉力大小都大于人重量的一半,故C错误;
D.两根吊带受到环的拉力的合力竖直向下,故D错误。
3.【答案】B要使天花板受力为零,须使细绳中的拉力为零,物体M应做自由落体运动,而梯子应以加速度g向上匀加速运动。人对梯子的作用力向上,人应向下加速运动。
最初人梯系统处于平衡状态,即 Mg=mg+m梯g,解得m梯=10Kg,
设人与梯子之间的相互作用力为F,梯子向上的加速度等于g,对梯子运用牛顿第二定律, F−m梯g=m梯g,解得F=20N,
对人运用牛顿第二定律 mg+F=ma,得 a=mg+Fm=14m/s2,故人应以14m/s2的加货物运动过程
加速
匀速
减速
悬停
F大小
15N
10N
5N
10N
速度向下加速运动,才能使天花板受力为零,故B正确,ACD错误。
4.【答案】D
A.人随“魔盘”转动过程中受重力、弹力、摩擦力,向心力是效果力,故A错误;
B.人在竖直方向受到重力和摩擦力,二力平衡,则知转速变大时,人与器壁之间的摩擦力不变,故 B错误;
C.如果转速变大,由F=mrω2,知人与器壁之间的弹力变大,故 C错误;
D.人恰好贴在魔盘上时,有mg=f,N=mr(2πn)2,又f=μN解得转速为n≥12πgμr,故“魔盘”的转速一定不小于12πgμr,故D正确。
5.【答案】D
AB.根据万有引力等于重力,列出等式:GMmr2=mg,得GMr2=g,其中M是地球的质量,r应该是物体在某位置到球心的距离。根据根据密度与质量关系得:M=ρ⋅43πr3,星球的半径跟地球半径相近,g=GMr2=Gρ⋅43πr,由人的重力是在地球上的n倍可知,星球的表面重力加速度是地球表面重力加速度的n倍,所以星球的密度也是地球的n倍,星球质量是地球质量的n倍,故AB错误;
C.在星球上最小发射卫星速度即为该星球的第一宇宙速度,而第一宇宙速度是v1=g′r=ngr,所以星球的第一宇宙速度是地球的n倍,故C错误;
D.由第二宇宙速度v=2gR,知在潘多拉星球上发射卫星,第二宇宙速度是11.2nKm/S,故D正确。
6.【答案】C
A.飞行包(包括人)在竖直匀速上升的过程中,发动机的动力向上,则发动机对飞行包做正功,故A错误;
B.高度上升,飞行包的重力做负功,故B错误;
C.飞行包匀速运动,飞行包的动能不变,故C正确;
D.因飞行包(包括人)在竖直方向上匀速上升,故飞行包动能不变,重力势能增大,机械能一定增大,故D错误。
7.【答案】D
【解析】AB.当被测物体向左移动时,电介质插入电容器,根据C=εrS4πkd
可知电容值C增大,而电容器的带电量保持不变,根据C=QU
两板间电压U降低,从而静电计张角θ减小,又根据E=Ud
电容器内部电场强度E减小,AB错误;
CD.当被测物体向右移动时,电介质抽出电容器,根据C=εrS4πkd
可知电容值C减小,而电容器的带电量保持不变,根据C=QU
两板间电压U增大,从而静电计张角θ增大,又根据E=Ud
电容器内部电场强度E增大,C错误,D正确;
8.【答案】BD
根据I1I2=n2n1=U2U1,I2I4=n4n3=U4U3,又U2=I2r+U3,所以U4≠U1,I4=I1,输出电压U₁=10⁴V,输出功率P₁=U1I1,I1=P1U1=105A,I2=I1n1n2=103A,两个理想变压器的匝数比分别为n₁:n₂=1:100、n₃:n₄=100:1,输电线总电阻,所以电阻r损耗的电功率为P=I22r=(103)2×50W=5×10⁷W,故BD正确,AC错误。
9.【答案】BC
【解析】解:对粒子受力分析可知,粒子受到垂直于y轴的洛伦兹力和平行于y轴的电场力作用,所以粒子在垂直于y轴方向上做圆周运动,平行于y轴方向上做匀加速直线运动和匀减速直线运动。在垂直于y轴方向上有
qv0B=mv02r解得:r=v0T4π
粒子做圆周运动的周期为:T0=2πrv0=T2
A、当t=2T时,粒子运动四周,回到了x坐标值为0处,故粒子所在位置的x坐标值为0,故A正确,不符合题意;
B、当t=34T时,粒子运动一周半,z坐标值为2r,即v0T2π,故B错误,符合题意;
C、粒子在平行于y轴方向上有:qE=ma解得:a=2v0T
在0−0.5T和0.5T~T内,电场力方向相反,粒子先加速再减速,在t=0.5T时,沿y轴正向速度达到最大为: v1=at=2v0T⋅0.5T=v0
此时,粒子在运动过程中速度最大。最大值为:v=v02+v12=2v0
故C错误,符合题意;
D.在0到2T时间内粒子在垂直于y轴方向转了四周。回到了x=0,z=0处的位置,故只需要考虑轴方向的位移,粒子位移为
s=2×[12a(T2)2+v1T2−12a(T2)2]=v0T
则粒子运动的平均速度为 v−=st=v0T2T=v02
故D正确,不符合题意。
10.【答案】ACD
【解析】解:A、根据楞次定律的另一种描述“来拒去留”可知,安培力的方向总是阻碍线框相对于磁场运动,所以线框穿越磁场的过程中所受的安培力一直沿斜面向上,故A正确;
B、线框的BC边进入磁场瞬间产生的感应电动势为E=BLv0,BC两点的电势差等于路端电压,根据右手定则可知B点为高电势,则有:UBC=34BLv0,故B错误;
C、根据图乙可知线框AD边穿出磁场前已经匀速,根据平衡条件可得:mgsinθ=BIL=B2L2vR,解得线框AD边穿出磁场瞬间线框的速度为v=mgRsinθB2L2,故C正确;
D、根据功能关系可得0~t0时间内线框中产生的焦耳热为Q=2mgLsinθ+12mv02−12mv2=2mgLsinθ−m3g2R2sin2θ2B4L4+12mv02,故D正确。
11.【答案】(1)BC;(2)低 (3)1.0
(1)A.为了保证小球平抛运动的初速度相等,每次让小球从斜槽的同一位置由静止释放,斜槽轨道不一定需要光滑,故A错误;
BC.为保证小球做平抛运动,安装斜槽时其末端切线必须水平,且让小球出射方向与硬板平行,让其在竖直面运动,故BC正确;
D.小球平抛运动的时间可以根据竖直位移求出,不需要秒表,故D错误。
故选BC。
(2)由图可知,第5个点明显不到线上,水平方向的位移小了很多,是由于水平方向的初速度太小,所以原因是:小球从斜槽上滚下时的初始位置比其他几次的位置偏低。
(3)在竖直方向上,根据y=12gT2得,T=2yg=2×20×10−210s=0.2s;
小球做平抛运动的初速度v0=xT=20×10−20.2m/s=1.0m/s。
14.【答案】(1)C;1.983(1.980−1.986均可);(2)7;(3)880;(4)6.2;1.91×10−5。
【解答】为保护螺旋测微器,将电阻丝轻轻地夹在测砧与测微螺杆之间,再旋动微调旋钮C,直到听见“喀喀”的声音,以保证压力适当,同时防止螺旋测微器的损坏,由图示螺旋测微器可知,其示数为1.5mm+48.3×0.01mm=1.983mm。
(2)欧姆表的示数为Rx=7Ω。
(3)把电流表G与电阻箱串联改装成电压表使用,最大测量电压为3V,
则电阻箱的阻值应调为R0=UIg−Rg=33×10−3Ω−120Ω=880Ω;
(4)由I1(Rg+R0)=I2Rx,得I1=RxRg+R0I2,则k=RxRg+R0,解得Rx=6.2Ω,
由Rx=ρLS得。
15.【答案】解:(1)在AB段,水平侧向力提供小车做圆周运动的向心力,根据牛顿第二定律可得:F=mv2R0
解得:v=10m/s
汽车匀速过弯道AB的实际功率P最大为:Pm=fv=50W
(2)在BC段,根据动能定理可得:−f⋅4L=12mvC2−12mv12
解得:vC=2.5m/s
从C点开始在圆轨道1上运动,当速度减小到0上升的高度为h,根据动能定理可得:−mgℎ−0−12mvC2
解得:ℎ=0.3125m<0.4m
故汽车到达轨道1后下滑进入CB轨道,在CB轨道,根据动能定理可得:−fx′=0−12mvC2
解得:x′=0.125m
赛车最后停在轨道上的位置到B的距离为:x=4L−x′=0.875m
(3)小球能通过圆轨道1最高点,根据牛顿第二定律可得:mg=mv12R1
解得:v1=gR1=2m/s
从B到圆轨道1最高点,根据动能定理可得:−fx1−mg⋅2R1=12mv12−12mv2
解得:x1=1.6m
小车能通过圆轨道2的最高点,根据牛顿第二定律可得:mg=mv22R2
解得:v2=2m/s
从圆轨道1最高点,到圆轨道2最高点,根据动能定理可得:mg⋅2R1−mg⋅2R2−fx2=12mv22−12mv12
解得:x2=0.2m
故L 总=x1+x2=1.8m
n=L总L=7.2
n′=x1L=6.4
故BD间最多可拼接7块直板,这些直板在BC间为6块,CD间为1块
答:(1)汽车匀速过弯道AB的实际功率P不能超过50W;
16.【答案】解:(1)金属棒运动到C点时,接入电路的有效长度最大,产生的感应电动势最大,且最大值为:Emax=Bvxmax,其中xmax=0.5 m
此时R2上消耗的功率最大,有:Pmax=Emax2R2
解得:;
(2)金属棒相当于电源,外电路中R1、R2并联,其并联电阻为:R=R1R2R1+R2
通过金属棒的最大电流为:Imax=EmaxR
金属棒受到的最大安培力为:F安max=BImaxxmax
结合受力平衡条件有:Fmax=F安max+mg
解得:Fmax=1.5 N;
(3)金属棒中产生的感应电动势的瞬时值表达式为:e=Bxv=2sin π5y(V)
该感应电动势的有效值为:E=Emax2
金属棒滑过导轨OCA所需的时间为:t=OAv,其中
又:Q=E2Rt 解得:Q=1.25 J。
15.(1)【答案】引力 C
【解析】解:在小水滴表面层中,水分子间距较大,故水分子之间的相互作用总体上表现为引力;
当r=r0时,F引=F斥,分子力F=0,分子势能最小,故B点为分子间作用力为零的情况,即B点表示平衡位置,故表现为引力的位置只能为C点。
(2)(2)活塞A到达气缸上端卡环前,气体M和N均做等压变化,活塞A、B之间的距离不变。当活塞A恰好到达气缸上端卡环时,N部分气体的压强:PN2=PM1+mgS=p0+2mgS=3mgS
N部分气体增加的体积:ΔV=Sℎ3
N部分气体对外做功:W=PN2·ΔV=mgℎ
N部分气体内能的变化量:ΔU=Q−W=Q−mgℎ;
(ⅱ)活塞A恰好接触气缸上端卡环后,继续给N部分气体加热,气体M做等温变化,由玻意耳定律2mgS·ℎ3S=PM2·ℎ9S
解得:PM2=6mgS
此时N部分气体的压强PN3=PM2+mgS=7mgS,
N部分气体的体积 VN3=8ℎ9S
对N部分气体由理想气体状态方程 3mgS⋅ℎ3ST0=7mgS⋅8ℎ9STN3
解得:TN3=569T0。
(i)该过程中N部分气体内能的变化量Q−mgℎ;
(ⅱ)此时N部分气体的温度569T0 。
16.(1)【答案】215 30
【解析】解:波沿x轴正方向传播,t小于周期T,由图示波形图可知:t=34T,
波的周期T=4t3=4×0.13s=215s
由图示波形图可知,波长λ=4m
波速v=λT=4215m/s=30m/s
(2)解:(i)依据题意作光路如图所示,sini1=sin∠OAB=32 ①
由折射定律可得n=sini1sinr1 ②
由几何知识可得α=r2=30°,且D点位于O点正上方,
又由折射定律可得n=sini2sinr2 ③
解得:i2=60° ④
故光线第一次从球面射出的方向相对于初始入射方向的偏角为180°−60°=120°;
(ii)由图可知AB=Rcs∠OAB=R2,AC=ABcs(i1−r1)=33R ⑤
DC=Rcsr2=233R ⑥
又因为:AC+DC=vt ⑦
又因为:n=cv ⑧
联立④⑤⑥⑦解得t=3Rc
2023届广东省东莞市高一上学期期末物理试题: 这是一份2023届广东省东莞市高一上学期期末物理试题,共6页。
2023届广东省汕头市高考一模物理试题: 这是一份2023届广东省汕头市高考一模物理试题,文件包含2023届广东省汕头市高三一模物理试题pdf、物理答案pdf等2份试卷配套教学资源,其中试卷共9页, 欢迎下载使用。
2022届广东省江门市高考模拟考试(一模)物理试题答案 PDF版: 这是一份2022届广东省江门市高考模拟考试(一模)物理试题答案 PDF版,共8页。

