还剩9页未读,
继续阅读
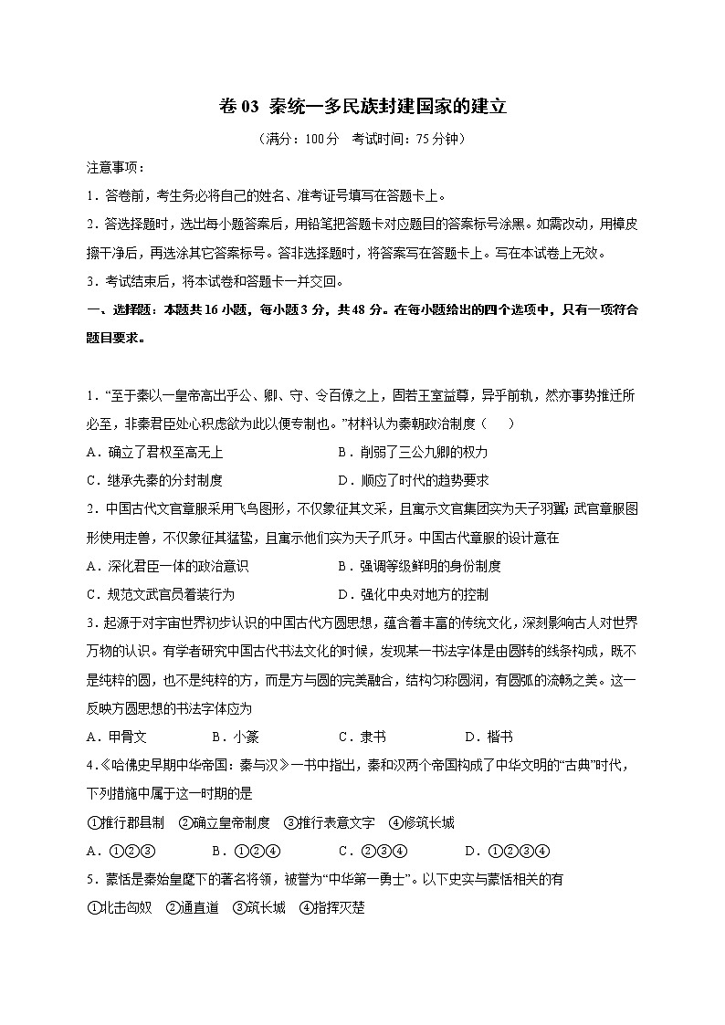
2022届高三历史一轮复习(中外历史纲要上)同步作业训练03 秦统一多民族封建国家的建立(解析版)
展开
这是一份2022届高三历史一轮复习(中外历史纲要上)同步作业训练03 秦统一多民族封建国家的建立(解析版),共12页。试卷主要包含了《哈佛史早期中华帝国等内容,欢迎下载使用。
相关试卷
高中历史人教统编版(必修)中外历史纲要(上)第3课 秦统一多民族封建国家的建立优秀课时作业:
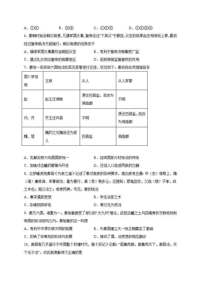
这是一份高中历史人教统编版(必修)中外历史纲要(上)第3课 秦统一多民族封建国家的建立优秀课时作业,共11页。试卷主要包含了秦的统一,秦朝的暴政,秦末农民起义与秦的速亡等内容,欢迎下载使用。
【同步讲义】高中历史(中外历史纲要上)-第03课《秦统一多民族封建国家的建立》讲义:
这是一份【同步讲义】高中历史(中外历史纲要上)-第03课《秦统一多民族封建国家的建立》讲义,文件包含同步讲义高中历史中外历史纲要上-第03课《秦统一多民族封建国家的建立》讲义学生版docx、同步讲义高中历史中外历史纲要上-第03课《秦统一多民族封建国家的建立》讲义教师版docx等2份试卷配套教学资源,其中试卷共16页, 欢迎下载使用。
历史(必修)中外历史纲要(上)第3课 秦统一多民族封建国家的建立课后测评:
这是一份历史(必修)中外历史纲要(上)第3课 秦统一多民族封建国家的建立课后测评,文件包含第3课秦统一多民族封建国家的建立课件-2022-2023学年高一历史同步备课系列中外历史纲要上pptx、第3课秦统一多民族封建国家的建立分层作业解析版docx、第3课秦统一多民族封建国家的建立分层作业原卷版docx等3份试卷配套教学资源,其中试卷共16页, 欢迎下载使用。

