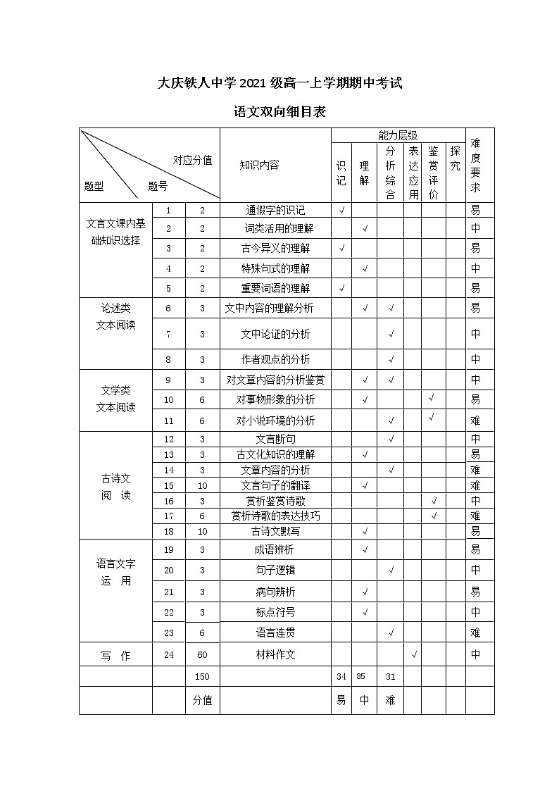
黑龙江省大庆铁人中学2021-2022学年高一上学期期中考试语文含答案
展开大庆铁人中学2021级高一上学期期中考试
语文双向细目表
对应分值
题型 题号 | 知识内容 | 能力层级 | 难度要求 | |||||||
识记 | 理解 | 分析 综合 | 表达 应用 | 鉴赏 评价 | 探究 | |||||
文言文课内基础知识选择 | 1 | 2 | 通假字的识记 | √ |
|
|
|
|
| 易 |
2 | 2 | 词类活用的理解 |
| √ |
|
|
|
| 中 | |
3 | 2 | 古今异义的理解 | √ |
|
|
|
|
| 易 | |
| 4 | 2 | 特殊句式的理解 |
| √ |
|
|
|
| 中 |
| 5 | 2 | 重要词语的理解 | √ |
|
|
|
|
| 易 |
论述类 文本阅读
| 6 | 3 | 文中内容的理解分析 |
| √ | √ |
|
|
| 易 |
7 | 3 | 文中论证的分析 |
|
| √ |
|
|
| 中 | |
| 8 | 3 | 作者观点的分析 |
|
| √ |
|
|
| 中 |
文学类 文本阅读
| 9 | 3 | 对文章内容的分析鉴赏 |
| √ | √ |
|
|
| 中 |
10 | 6 | 对事物形象的分析 |
| √ |
|
| √ |
| 易 | |
11 | 6 | 对小说环境的分析 |
|
| √ |
| √ |
| 难 | |
古诗文 阅 读 | 12 | 3 | 文言断句 |
|
| √ |
|
|
| 中 |
13 | 3 | 古文化知识的理解 |
| √ |
|
|
|
| 易 | |
14 | 3 | 文章内容的分析 |
|
| √ |
|
|
| 难 | |
15 | 10 | 文言句子的翻译 |
| √ |
|
|
|
| 难 | |
16 | 3 | 赏析鉴赏诗歌 |
|
|
|
| √ |
| 中 | |
17 | 6 | 赏析诗歌的表达技巧 |
|
|
|
| √ |
| 难 | |
18 | 10 | 古诗文默写 |
| √ |
|
|
|
| 易 | |
语言文字 运 用 | 19 | 3 | 成语辨析 |
| √ |
|
|
|
| 易 |
20 | 3 | 句子逻辑 |
|
| √ |
|
|
| 中 | |
21 | 3 | 病句辨析 |
| √ |
|
|
|
| 易 | |
| 22 | 3 | 标点符号 |
| √ |
|
|
|
| 中 |
| 23 | 6 | 语言连贯 |
|
| √ |
|
|
| 难 |
写 作 | 24 | 60 | 材料作文 |
|
|
| √ |
|
| 中 |
|
| 150 |
| 34 | 85 | 31 |
|
|
|
|
|
| 分值 |
| 易 | 中 | 难 |
|
|
|
|
大庆铁人中学2023-2024学年高一上学期期中考试语文试卷(含答案): 这是一份大庆铁人中学2023-2024学年高一上学期期中考试语文试卷(含答案),共18页。试卷主要包含了现代文阅读,文言文阅读,默写题,语言表达,材料作文,基础知识等内容,欢迎下载使用。
2021-2022学年黑龙江省大庆铁人中学高二下学期期中考试语文试题含答案: 这是一份2021-2022学年黑龙江省大庆铁人中学高二下学期期中考试语文试题含答案,共7页。试卷主要包含了15小题等内容,欢迎下载使用。
黑龙江省大庆铁人中学2021-2022学年高一上学期期中考试语文试卷(含答案与解析): 这是一份黑龙江省大庆铁人中学2021-2022学年高一上学期期中考试语文试卷(含答案与解析),共8页。

