安徽省六安市霍邱县2021-2022学年八年级上学期期中物理试卷(word版含答案)
展开
这是一份安徽省六安市霍邱县2021-2022学年八年级上学期期中物理试卷(word版含答案),共24页。试卷主要包含了现有以下几种刻度尺等内容,欢迎下载使用。
2021-2022学年安徽省六安市霍邱县八年级(上)期中物理试卷
一.填空题(每空1分,共计32分)
1.(2分)测量物理量大小时,测量值与真实值之间总存在一定差异,在物理学中把这个差异叫 ,这个差异 (选填“可以”或“不可以” 消除。
2.(3分)如图所示,用刻度尺测量一段铅笔的长度,刻度尺的分度值是 ,刻度尺使用方法正确的是图 ,该段铅笔的长度是 。
3.(3分)有五位同学用相同的刻度尺测量同一支钢笔的长度,测得的结果分别是、、、、。其中测量结果明显错误的是 ,错误原因是 ,钢笔的测量长度应该是 。
4.(3分)现有以下几种刻度尺:
①测量范围为,分度值为的刻度尺;②测量范围为,分度值为的卷尺;③测量范围为,分度值为的刻度尺;④测量范围为,分度值为的软尺。学校进行跳远比赛测量成绩时,应选用 刻度尺;缝纫工裁剪衣服时,应选用 刻度尺;装配教室门上方的玻璃时,应选用 刻度尺(均选填序号)。
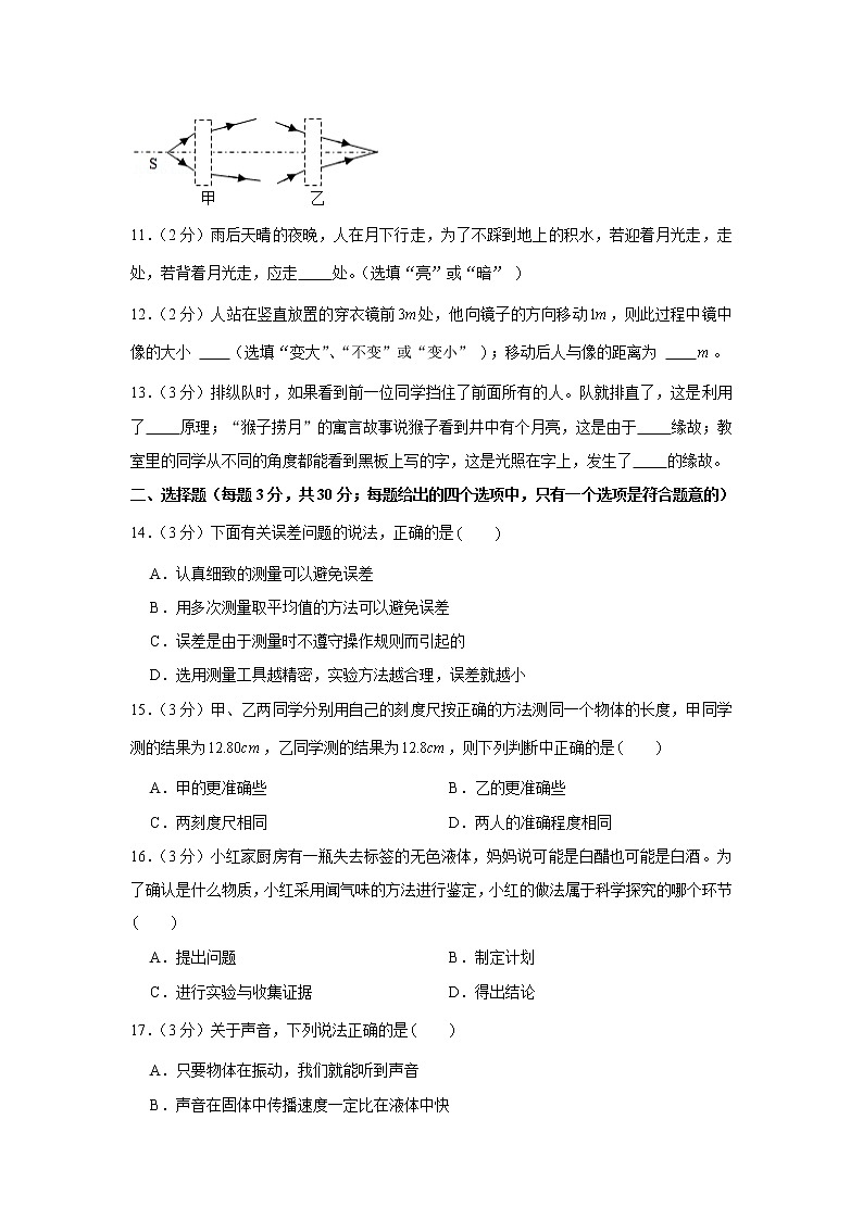
5.(2分)如图所示,小明用悬挂着乒乓球接触正在发声的音叉,可以看到乒乓球被弹开,这说明了 。此探究中悬挂着的乒乓球可以把音叉的振动放大,这种思维方法叫做 (选填“等效法”“控制变量法”或“转换法” 。
6.(3分)如图所示,将塑料刻度尺的一端紧压在桌面上,另一端伸出桌面,拨动刻度尺使之振动,倾听刻度尺发出的声音。该实验通过改变刻度尺 来改变声音的音调;通过改变刻度尺的 来改变声音的响度;换用钢尺做此实验,钢尺伸出桌面的长度、振动幅度和频率与塑料尺均相同时,听到的声音与塑料尺 (选填“响度”“音调”或“音色” 不同。
7.(2分)如图所示声波的波形图,音调相同的是 和 ,响度相同的是 和 。
8.(2分)广场舞是一种新的健身方式,吵闹的噪声严重污染环境,影响人们的生活、休息和学习。为了控制噪声,小明提出了两条建议,一是跳舞时调小音响音量,二是附近居民及时关闭门窗。两种方法分别属于 、 (选填“消声”“吸声”或“隔声” 。
9.(3分)如图所示,将电铃扣在抽气盘上的玻璃钟罩内,通电后可以看到电铃振动,同时听到电铃发出的声音。此时的声音主要是通过 和玻璃钟罩传播的;用抽气设备抽钟罩内的空气,在抽气的过程中,电铃仍在振动,铃声音量变化情况是 ,最后几乎听不到,这说明声音的传播需要 。
10.(2分)虚线方框内各放置一个透镜,两束光通过透镜前后的方向如图所示,则甲为 透镜,乙为 透镜。
11.(2分)雨后天晴的夜晚,人在月下行走,为了不踩到地上的积水,若迎着月光走,走 处,若背着月光走,应走 处。(选填“亮”或“暗”
12.(2分)人站在竖直放置的穿衣镜前处,他向镜子的方向移动,则此过程中镜中像的大小 (选填“变大”、“不变”或“变小” ;移动后人与像的距离为 。
13.(3分)排纵队时,如果看到前一位同学挡住了前面所有的人。队就排直了,这是利用了 原理;“猴子捞月”的寓言故事说猴子看到井中有个月亮,这是由于 缘故;教室里的同学从不同的角度都能看到黑板上写的字,这是光照在字上,发生了 的缘故。
二、选择题(每题3分,共30分;每题给出的四个选项中,只有一个选项是符合题意的)
14.(3分)下面有关误差问题的说法,正确的是
A.认真细致的测量可以避免误差
B.用多次测量取平均值的方法可以避免误差
C.误差是由于测量时不遵守操作规则而引起的
D.选用测量工具越精密,实验方法越合理,误差就越小
15.(3分)甲、乙两同学分别用自己的刻度尺按正确的方法测同一个物体的长度,甲同学测的结果为,乙同学测的结果为,则下列判断中正确的是
A.甲的更准确些 B.乙的更准确些
C.两刻度尺相同 D.两人的准确程度相同
16.(3分)小红家厨房有一瓶失去标签的无色液体,妈妈说可能是白醋也可能是白酒。为了确认是什么物质,小红采用闻气味的方法进行鉴定,小红的做法属于科学探究的哪个环节
A.提出问题 B.制定计划
C.进行实验与收集证据 D.得出结论
17.(3分)关于声音,下列说法正确的是
A.只要物体在振动,我们就能听到声音
B.声音在固体中传播速度一定比在液体中快
C.将正在发声的音叉放入水中能激起水花,说明声音是由物体振动产生的
D.将纸屑放在发声的喇叭上看到纸屑在“跳舞”,可以探究“音调与振幅的关系”
18.(3分)一台好的音响设备,不仅要起到“扩音”的作用,而且应有较高的“保真度”。从声学上讲,较高的“保真度”是要求能较好地保持原声的
A.音调 B.音色 C.响度 D.频率
19.(3分)下列仪器或设备工作时,利用声来传递能量的是
A.用声呐探测鱼群
B.用“超”检查胎儿的发育情况
C.用超声波探测仪检测金属内部结构
D.用超声波加湿器把自来水打碎成雾状
20.(3分)中国古诗词意境优美,许多诗句中涉及了声现象,其中正确的是
A.“闻其声而知其人”是根据声音的音调来判断的
B.“不敢高声语,恐惊天上人”中的“高”是指音调高
C.“少小离家老大回,乡音无改鬓毛衰“中的“乡音无改”是指音色未变
D.“路人借问遥招手,怕得鱼惊不应人”,“鱼惊”说明声音能在固体中传播
21.(3分)如图所示四个现象中,说法正确的是
A.如图:摩托车的消音器是在人耳处减弱噪声的
B.如图:太空中宇航员可以相互交流,说明声音可在真空中传播
C.如图:能从不同乐器中分辨出小提琴的声音主要是因为响度不同
D.如图:相同玻璃瓶中装不同深度的水,用相同的力敲击瓶子,可以发出不同音调的声音
22.(3分)如图所示,相邻两室,一明一暗,在两室之间的墙壁上有一平面镜,且,甲、乙两人分别站在、两点,面向平面镜张望,则
A.甲可看到乙,乙看不到甲 B.甲、乙相互都可以看到
C.甲看不到乙,乙看不到甲 D.甲看不到乙,乙可看到甲
23.(3分)如图所示的四种现象中,和小孔成像原理相同的是
A.树荫下的光斑 B.凸面镜扩大视野
C.铅笔“折断”了 D.桥的“倒影”
三、实验探究题(24题8分,25题7分,26、27小题各4分,共计23分)
24.(8分)小明同学在探究“光的反射规律”时将一块平面镜放在水平桌面上,再把一张硬纸板竖直放在平面镜上,让一束光线贴着纸板沿方向入射,如图所示。
次数
入射角
反射角
1
2
3
(1)为了看清楚板上的光路,板的材质应是 (选填“粗糙”或“光滑” 的;
(2)实验前,应将纸板 放置平面镜上,移动激光笔,使入射光束绕入射点沿逆时针方向转动,可观察到反射光束沿 方向转动;
(3)小明想探究反射光线、入射光线和法线是否在同一平面内,应将纸板 (选填“”或“” 绕向后折转一定的角度,则在纸板上, (选填“能”或“不能” 看到反射光,此时反射光线和入射光线 (选填“在”或“不在” 同一平面内,最后得出了结论;
(4)改变入射角大小做三次实验后得出数据如表,由数据可以得到的结论为 ;当入射光垂直于镜面入射时,此时反射角为 度。
25.(7分)利用如图所示的装置“探究平面镜成像的特点”。
(1)为了便于确定像的位置,实验中要选用 “玻璃板”或“平面镜” ,原因是 (只填字母代号);
蜡烛经玻璃板可成虚像
玻璃板只透光不反射光
玻璃板比平面镜成像更清晰
透过玻璃板可以看见后面的蜡烛
(2)选用两根外形相同的蜡烛,是为了比较 关系;
(3)为了便于比较像与物到平面镜距离的关系,实验中还用到的测量工具是 ;
(4)移走后面的蜡烛并在其所在位置上放一光屏,则光屏上 (选填“能”或“不能” 接收到蜡烛烛焰的像,说明平面镜所成的像是 像(选填“实”或“虚” ;
(5)寻找蜡烛像的位置时,眼睛应该在蜡烛 (选填“”或“” 这一侧观察。
26.(4分)小明在演奏吉他时发现,琴弦发出的音调与弦线的长度、粗细和松紧程度有关。于是他设计了如下实验进行探究,四根钢丝琴弦规格如表所示。
编号
长度
粗细
松紧
甲
紧
乙
紧
丙
紧
丁
松
(1)他用同样的力拨动甲和乙两根琴弦,发现拨动乙琴弦时的音调高,由此可以得出的结论是:在其他条件相同时,琴弦越细,音调 。
(2)为了探究琴弦音调的高低与长度的关系,他应用同样大小的力先后拨动 两根琴弦;
(3)先后用同样大小的力拨动丙和丁两根琴弦,可以探究琴弦音调的高低与 的关系;
(4)本实验中采用的主要物理研究方法是 。
27.(4分)小明同学为探究光的折射规律设计了如图所示的实验装置,在玻璃水槽中竖直放置的光屏由和两个半圆形光屏组成,其竖直方向的直径为两半圆的分界线,其中光屏可绕直径在水平面内前后折转。
(1)实验时,先让光屏位于同一平面内,一束激光贴着光屏从空气斜射入水中,在光屏上可以看到折射后的光束。小明将光屏向后折转一定角度后,则在光屏上 (选填“能”或“不能” 看到折射光,这说明折射光和入射光 选填“在”或“不在” 同一平面内。
(2)保持入射点不变,多次改变入射光与的夹角进行实验,他测量记录了如下表所示的数据。分析这些数据得出的结论是 。
入射角
折射角
(3)小明将光屏调至与光屏在同一平面内,然后在玻璃水槽底部用另一支激光笔让光贴着光屏沿射向水面时,可看到折射光沿方向射出,这说明在光的折射现象中光路是 。
四、计算与推导题(28题4分,29题5分,30题6分,共计15分,解答要有必要的公式和过程)
28.(4分)站在百米赛跑终点的计时员,在听到发令员的枪声后才按计时器,这时测得运动员的成绩为,已知声音在空气中每秒传播,则:
(1)测得成绩比真实成绩高还是低?
(2)运动员百米赛跑的真实成绩是多少?
29.(5分)一根长为的铁管,小明在铁管的一端敲一下,小亮将耳朵贴在铁管的另一端会听到两次声音,其时间间隔为,已知声音在空气中每秒传播,则
(1)听到的两次声音中,第二次听到的声音是在什么介质中传播的;
(2)声音在铁管中每秒传播多少。
30.(6分)一辆汽车以每秒的速度正对山崖行驶,鸣笛后听到回声,已知声音在空气中每秒传播,则
(1)鸣笛处距山崖多远?
(2)听到回声时,距山崖多远?
2021-2022学年安徽省六安市霍邱县八年级(上)期中物理试卷
参考答案与试题解析
一.填空题(每空1分,共计32分)
1.(2分)测量物理量大小时,测量值与真实值之间总存在一定差异,在物理学中把这个差异叫 误差 ,这个差异 (选填“可以”或“不可以” 消除。
【解答】解:测量值和真实值之间的差异叫误差,误差可以减小,多次测量求平均值可以减小误差,但误差是绝对不能消除的;
故答案为:误差;不可以。
2.(3分)如图所示,用刻度尺测量一段铅笔的长度,刻度尺的分度值是 ,刻度尺使用方法正确的是图 ,该段铅笔的长度是 。
【解答】解:由图知,甲、刻度尺放置及读数方法正确;
乙、刻度尺有刻线的一侧没有靠近被测物体;
丙、铅笔左侧既没有与0刻度线对齐,也没有与整格线对齐,读数时视线没有垂直;
丁、铅笔左端没有与0刻度线对齐;
由甲图知,刻度尺的分度值是,它的起始刻度从零刻度线开始,读数为。
故答案为:;甲;。
3.(3分)有五位同学用相同的刻度尺测量同一支钢笔的长度,测得的结果分别是、、、、。其中测量结果明显错误的是 ,错误原因是 ,钢笔的测量长度应该是 。
【解答】解:读数时,应读到最小刻度的下一位,是选用的最小刻度为刻度尺,其他同学选用的是最小刻度是毫米的刻度尺,测量结果不同的原因是因为刻度尺的分度值不同;若用分度值为的刻度尺,测量结果明显错误的是的,则钢笔的长度为:。
故答案为:;没有估读;。
4.(3分)现有以下几种刻度尺:
①测量范围为,分度值为的刻度尺;②测量范围为,分度值为的卷尺;③测量范围为,分度值为的刻度尺;④测量范围为,分度值为的软尺。学校进行跳远比赛测量成绩时,应选用 ② 刻度尺;缝纫工裁剪衣服时,应选用 刻度尺;装配教室门上方的玻璃时,应选用 刻度尺(均选填序号)。
【解答】解:测量跳远成绩时,精确到厘米就可以,所以应选用②测量范围为,分度值为的卷尺;
缝纫工裁剪衣服时,应选用④测量范围为,分度值为的软尺;
装配教室门上方的玻璃时,应选用③测量范围为,分度值为的刻度尺。
故答案为:②;④;③。
5.(2分)如图所示,小明用悬挂着乒乓球接触正在发声的音叉,可以看到乒乓球被弹开,这说明了 发声的物体在振动 。此探究中悬挂着的乒乓球可以把音叉的振动放大,这种思维方法叫做 (选填“等效法”“控制变量法”或“转换法” 。
【解答】解:悬挂的乒乓球接触正在发声的音叉后被弹开,说明发声的音叉在振动;把音叉微小的振动转化为观察乒乓球运动的方法叫转换法。
故答案为:发声的物体在振动;转换法。
6.(3分)如图所示,将塑料刻度尺的一端紧压在桌面上,另一端伸出桌面,拨动刻度尺使之振动,倾听刻度尺发出的声音。该实验通过改变刻度尺 伸出桌面的长度 来改变声音的音调;通过改变刻度尺的 来改变声音的响度;换用钢尺做此实验,钢尺伸出桌面的长度、振动幅度和频率与塑料尺均相同时,听到的声音与塑料尺 (选填“响度”“音调”或“音色” 不同。
【解答】解:音调指声音的高低,由振动频率决定,因此该实验通过改变刻度尺伸出桌面的长度改变振动的频率,进而改变声音的音调;
响度指声音的强弱或大小,与振幅和距发声体的距离有关,因此该实验通过改变振幅大小来改变声音的响度;
换用钢尺做此实验,钢尺伸出桌面的长度、振动幅度和频率与塑料尺均相同时,即声音的音调、响度相同,听到声音的主要差异是音色。
故答案为:伸出桌面的长度;振幅;音色。
7.(2分)如图所示声波的波形图,音调相同的是 甲 和 ,响度相同的是 和 。
【解答】解:
由图可知,甲和丁在相同时间内振动的次数相同,即振动频率相同,音调相同
甲和丙的振幅相同,故响度相同。
故答案为:甲;丁;甲;丙。
8.(2分)广场舞是一种新的健身方式,吵闹的噪声严重污染环境,影响人们的生活、休息和学习。为了控制噪声,小明提出了两条建议,一是跳舞时调小音响音量,二是附近居民及时关闭门窗。两种方法分别属于 消声 、 (选填“消声”“吸声”或“隔声” 。
【解答】解:跳舞时调小音量,在声源处减弱噪声,控制噪声的产生,属于消音;
关闭门窗,在传播过程中减弱噪声,控制噪声的传播,属于隔声。
故答案为:消声;隔声。
9.(3分)如图所示,将电铃扣在抽气盘上的玻璃钟罩内,通电后可以看到电铃振动,同时听到电铃发出的声音。此时的声音主要是通过 空气 和玻璃钟罩传播的;用抽气设备抽钟罩内的空气,在抽气的过程中,电铃仍在振动,铃声音量变化情况是 ,最后几乎听不到,这说明声音的传播需要 。
【解答】解:看到电铃振动,同时听到电铃发出的声音,此时的声音主要是通过空气和玻璃钟罩传播的;
在抽气的过程中,电铃仍在振动,钟罩内空气越来越稀薄,铃声逐渐变小,推知如果把空气都抽完,就听不到铃声了,说明真空不能传声,声音的传播需要介质。
故答案为:空气;音量逐渐变小;介质。
10.(2分)虚线方框内各放置一个透镜,两束光通过透镜前后的方向如图所示,则甲为 凸 透镜,乙为 透镜。
【解答】解:发光点发出的两束光通过甲透镜后折射光线变得会聚了,因此应是凸透镜。
由于凹透镜对光线有发散作用,故乙图中是凹透镜。
故答案为:凸;凹。
11.(2分)雨后天晴的夜晚,人在月下行走,为了不踩到地上的积水,若迎着月光走,走 暗 处,若背着月光走,应走 处。(选填“亮”或“暗”
【解答】解:(1)当迎着月光走时,地面发亮处有水,因为迎着月光走,月光射到水面上时,水面发生的是镜面反射,反射光几乎全部射入人的眼睛,而地面发生的漫反射,只有很少的光进入人的眼睛,所以此时水面亮,人应走暗处。
(2)背着月光走时,地面发暗处有水。因为背着月光虽然水面仍然是镜面反射,但是此时的反射光全部射到人的后背,几乎没光射入人的眼睛;而地面是漫反射,反射光线射向不同的方向,故有光线射入人的眼睛,故此时地面较亮,所以地上暗处部分是水,人应走亮处。
故答案为:暗、亮。
12.(2分)人站在竖直放置的穿衣镜前处,他向镜子的方向移动,则此过程中镜中像的大小 不变 (选填“变大”、“不变”或“变小” ;移动后人与像的距离为 。
【解答】解:平面镜所成的像和物体大小相等,人站在竖直放置的穿衣镜前处,他向镜子的方向移动,则此过程中镜中像的大小不变;移动后,人到平面镜的距离为,像和物体到平面镜的距离相等,则像到平面镜的距离为,人与像的距离为。
故答案为:不变;4。
13.(3分)排纵队时,如果看到前一位同学挡住了前面所有的人。队就排直了,这是利用了 光的直线传播 原理;“猴子捞月”的寓言故事说猴子看到井中有个月亮,这是由于 缘故;教室里的同学从不同的角度都能看到黑板上写的字,这是光照在字上,发生了 的缘故。
【解答】解:队排直之我们只能看见前一位同学,说明前一位同学前面所有的人发出的光没有进入我们的眼睛,这是以为光只能沿直线传播;井水相当于一个表面平整光滑的镜面,即相当于一个平面镜,月亮发出的光被其反射进猴子的眼睛,于是猴子就看到井中的月亮。
黑板的表面是比较粗糙的,可以将射来的光线向四面八方反射,是漫反射。这样,教室里不同位置的同学都能看到黑板上的粉笔字。
故答案为:光的直线传播;光的反射(或平面镜成像);漫反射。
二、选择题(每题3分,共30分;每题给出的四个选项中,只有一个选项是符合题意的)
14.(3分)下面有关误差问题的说法,正确的是
A.认真细致的测量可以避免误差
B.用多次测量取平均值的方法可以避免误差
C.误差是由于测量时不遵守操作规则而引起的
D.选用测量工具越精密,实验方法越合理,误差就越小
【解答】解:、认真测量可以减小误差,但不能避免误差;故错误;
、用多次测量取平均值的方法可以减小误差,但不能避免误差,故错误;
、错误是实验时不遵守操作规则而引起的;故错误;
、选精密测量仪器,改进实验方法,可以减小误差;故正确;
故选:。
15.(3分)甲、乙两同学分别用自己的刻度尺按正确的方法测同一个物体的长度,甲同学测的结果为,乙同学测的结果为,则下列判断中正确的是
A.甲的更准确些 B.乙的更准确些
C.两刻度尺相同 D.两人的准确程度相同
【解答】解:
在进行长度的测量时,要估读到分度值的下一位,也就是说分度值所对应的数据(倒数第二位)是准确的,分度值所对应的下一位数据(最后一位)是估读的,故的分度值为,而的分度值为,刻度尺分度值越小,准确程度越高,故正确,错误。
故选:。
16.(3分)小红家厨房有一瓶失去标签的无色液体,妈妈说可能是白醋也可能是白酒。为了确认是什么物质,小红采用闻气味的方法进行鉴定,小红的做法属于科学探究的哪个环节
A.提出问题 B.制定计划
C.进行实验与收集证据 D.得出结论
【解答】解:小红采用的方法属于具体的操作行为,可以鉴别出无色液体的种类,所以属于进行实验与收集证据。
故选:。
17.(3分)关于声音,下列说法正确的是
A.只要物体在振动,我们就能听到声音
B.声音在固体中传播速度一定比在液体中快
C.将正在发声的音叉放入水中能激起水花,说明声音是由物体振动产生的
D.将纸屑放在发声的喇叭上看到纸屑在“跳舞”,可以探究“音调与振幅的关系”
【解答】解:、只要物体在振动,就能发声,但是我们不一定能听到声音,比如超声波和次声波人耳就听不到,故错误;
、声音传播速度跟介质的种类和温度有关,一般情况下声音在固体在传播最快,气体中最慢,但也有例外,声音在软木中传播速度就小于在水中的传播速度,故错误;
、将正在发声的音叉放入水中能激起水花,说明声音是由物体的振动产生的,故正确;
、将纸屑放在发声的喇叭上看到纸屑在“跳舞”,可以根据纸屑“跳舞”的高度来探究“响度与振幅的关系”,故错误。
故选:。
18.(3分)一台好的音响设备,不仅要起到“扩音”的作用,而且应有较高的“保真度”。从声学上讲,较高的“保真度”是要求能较好地保持原声的
A.音调 B.音色 C.响度 D.频率
【解答】解:从声学上讲,较高的“保真度”是要求能较好地保持原声的音色。
故错误,正确。
故选:。
19.(3分)下列仪器或设备工作时,利用声来传递能量的是
A.用声呐探测鱼群
B.用“超”检查胎儿的发育情况
C.用超声波探测仪检测金属内部结构
D.用超声波加湿器把自来水打碎成雾状
【解答】解:、用声呐探测鱼群,是利用声传递信息,故错误;
、用“超”检查胎儿的发育情况,是利用声传递信息,故错误;
、用超声波探测仪检测金属内部结构,是利用声传递信息,故错误;
、用超声波加湿器把自来水打碎成雾状,是利用声传递能量,故正确。
故选:。
20.(3分)中国古诗词意境优美,许多诗句中涉及了声现象,其中正确的是
A.“闻其声而知其人”是根据声音的音调来判断的
B.“不敢高声语,恐惊天上人”中的“高”是指音调高
C.“少小离家老大回,乡音无改鬓毛衰“中的“乡音无改”是指音色未变
D.“路人借问遥招手,怕得鱼惊不应人”,“鱼惊”说明声音能在固体中传播
【解答】解:
、音色反映了声音的品质与特色,“闻其声而知其人”是根据声音的音色来判断的,故错误;
、“不敢高声语,恐惊天上人”中的“高”是不敢大声说话,是指响度大,故错误;
、“少小离家老大回,乡音无改鬓毛衰”中的“乡音无改”是指家乡的口音,其意思是音色不变,故正确;
、“路人借问遥招手,怕得鱼惊不应人”,“鱼惊”说明声音能在液体和气体中传播,故错误。
故选:。
21.(3分)如图所示四个现象中,说法正确的是
A.如图:摩托车的消音器是在人耳处减弱噪声的
B.如图:太空中宇航员可以相互交流,说明声音可在真空中传播
C.如图:能从不同乐器中分辨出小提琴的声音主要是因为响度不同
D.如图:相同玻璃瓶中装不同深度的水,用相同的力敲击瓶子,可以发出不同音调的声音
【解答】解:、摩托车的消音器是在声源处减弱噪声的,故错误;
、真空不能传声,太空中宇航员对话需借助无线电设备,故错误;
、能从不同的乐器中辨别出小提琴是根据声音的音色辨别的,响度是描述声音的大小,故错误;
、用同样大小的力敲击八个玻璃瓶,瓶中的水越多,瓶子越不容易振动,则八个玻璃瓶振动的快慢不同,即发声的频率不同,所以声音的音调不同,故正确。
故选:。
22.(3分)如图所示,相邻两室,一明一暗,在两室之间的墙壁上有一平面镜,且,甲、乙两人分别站在、两点,面向平面镜张望,则
A.甲可看到乙,乙看不到甲 B.甲、乙相互都可以看到
C.甲看不到乙,乙看不到甲 D.甲看不到乙,乙可看到甲
【解答】解:甲乙两人不是光源,本身不能发光,只能反射外界射到他们身上的光。甲在明亮的室内,有外来的光线射到他的身上,他的身体表面又能将这些光线反射出去。被甲反射的一部分光线射到平面镜上,又会被平面镜反射。由于,所以从甲身上射向平面镜的光线会沿方向反射,而乙处在点,故乙能接收到来自甲的光线,即看到了甲。
乙在暗室中,外界没有光线射到他的身体表面,他本身又不能发光,因此不会有从乙射出的光,照射到平面镜上,更不会进入到甲的眼镜,所以甲不能看到乙。
故选:。
23.(3分)如图所示的四种现象中,和小孔成像原理相同的是
A.树荫下的光斑 B.凸面镜扩大视野
C.铅笔“折断”了 D.桥的“倒影”
【解答】解:、树荫下的光斑是光沿直线传播,故符合题意;
、凸面镜扩大视野是光的反射,故不符合题意;
、铅笔“折断”了是光的折射,故不符合题意;
、桥的“倒影”是光的反射,故不符合题意。
故选:。
三、实验探究题(24题8分,25题7分,26、27小题各4分,共计23分)
24.(8分)小明同学在探究“光的反射规律”时将一块平面镜放在水平桌面上,再把一张硬纸板竖直放在平面镜上,让一束光线贴着纸板沿方向入射,如图所示。
次数
入射角
反射角
1
2
3
(1)为了看清楚板上的光路,板的材质应是 粗糙 (选填“粗糙”或“光滑” 的;
(2)实验前,应将纸板 放置平面镜上,移动激光笔,使入射光束绕入射点沿逆时针方向转动,可观察到反射光束沿 方向转动;
(3)小明想探究反射光线、入射光线和法线是否在同一平面内,应将纸板 (选填“”或“” 绕向后折转一定的角度,则在纸板上, (选填“能”或“不能” 看到反射光,此时反射光线和入射光线 (选填“在”或“不在” 同一平面内,最后得出了结论;
(4)改变入射角大小做三次实验后得出数据如表,由数据可以得到的结论为 ;当入射光垂直于镜面入射时,此时反射角为 度。
【解答】解:
(1)为了看清楚纸板上的光路,纸板材质应是较粗糙,光线射在上面发生了漫反射,反射光线射向各个方向,无论从哪个角度看,都能看得清楚;
(2)要使入射光线和其反射光线的径迹同时在纸板上出现,则法线必须与平面镜垂直,并且反射光线、入射光线和法线必须在同一平面内,因此纸板与平面镜的位置关系必垂直;
移动激光笔,使入射光线绕入射点沿逆时针方向转动,则入射角增大,反射角也增大,则反射光线会远离法线,即反射光线会顺时针转动;
(3)在光的反射中,反射光线、入射光线和法线在同一平面上。小明想探究反射光线、入射光线和法线是否在同一平面内,应将纸板绕向后折转一定的角度,则在纸板上,不能看到反射光,此时反射光线和入射光线在同一平面内;
(4)改变入射角大小做三次实验后将测得的数据记录在右表中,根据数据可得出结论反射角等于入射角;当入射光垂直于镜面入射时,入射角为,反射角等于入射角,反射角为。
故答案为:(1)粗糙;
(2)竖直;顺时针;
(3);不能;在;
(4)反射角等于入射角;0。
25.(7分)利用如图所示的装置“探究平面镜成像的特点”。
(1)为了便于确定像的位置,实验中要选用 玻璃板 “玻璃板”或“平面镜” ,原因是 (只填字母代号);
蜡烛经玻璃板可成虚像
玻璃板只透光不反射光
玻璃板比平面镜成像更清晰
透过玻璃板可以看见后面的蜡烛
(2)选用两根外形相同的蜡烛,是为了比较 关系;
(3)为了便于比较像与物到平面镜距离的关系,实验中还用到的测量工具是 ;
(4)移走后面的蜡烛并在其所在位置上放一光屏,则光屏上 (选填“能”或“不能” 接收到蜡烛烛焰的像,说明平面镜所成的像是 像(选填“实”或“虚” ;
(5)寻找蜡烛像的位置时,眼睛应该在蜡烛 (选填“”或“” 这一侧观察。
【解答】解:(1)在探究“平面镜成像的特点”时,用玻璃板代替平面镜的目的是:玻璃板不但反射光成虚像,还能透光看到玻璃板后面的蜡烛,便于确定像的位置,故正确;
(2)两支蜡烛大小相同,后面的蜡烛又和前面蜡烛的像完全重合,这样就证明了像与物大小相同,所以需要选用两根外形相同的蜡烛,是为了比较像与物大小的关系;
(3)平面镜成像时,为了探究像到镜面的距离与物体到镜面的距离的关系,需要刻度尺测量出物距和像距的大小,所以用到的工具是刻度尺;
(4)将光屏放在蜡烛所在的位置,直接观察光屏,不能看到蜡烛的像,说明平面镜所成的像是虚像;
(5)平面镜成的像是光的反射形成的,蜡烛发出的光线经玻璃板反射,被人眼接收,才能看到像,故眼睛在蜡烛所在这一侧。
故答案为:(1)玻璃板;;(2)像与物大小;(3)刻度尺;(4)不能;虚;(5)。
26.(4分)小明在演奏吉他时发现,琴弦发出的音调与弦线的长度、粗细和松紧程度有关。于是他设计了如下实验进行探究,四根钢丝琴弦规格如表所示。
编号
长度
粗细
松紧
甲
紧
乙
紧
丙
紧
丁
松
(1)他用同样的力拨动甲和乙两根琴弦,发现拨动乙琴弦时的音调高,由此可以得出的结论是:在其他条件相同时,琴弦越细,音调 越高 。
(2)为了探究琴弦音调的高低与长度的关系,他应用同样大小的力先后拨动 两根琴弦;
(3)先后用同样大小的力拨动丙和丁两根琴弦,可以探究琴弦音调的高低与 的关系;
(4)本实验中采用的主要物理研究方法是 。
【解答】解:(1)由于甲、乙两根琴弦的长度、松紧度一样,甲比乙粗,乙振动的频率大,音调高;得出的结论是:在其他条件相同时,琴弦越细,音调越高;
(2)如果探究发声体音调高低与弦的长度的关系,必须控制两根琴弦的粗细、松紧度一样,符合条件的是乙和丙两根琴弦;
(3)先后用同样大小的力拨动丙和丁两根琴弦,可以得出的结论是:在钢丝的长度、粗细相同时,琴弦越紧,音调越高;
(4)探究影响音调高低的因素时,采用的是控制变量法。
故答案为:(1)越高;(2)乙、丙;(3)松紧;(4)控制变量法。
27.(4分)小明同学为探究光的折射规律设计了如图所示的实验装置,在玻璃水槽中竖直放置的光屏由和两个半圆形光屏组成,其竖直方向的直径为两半圆的分界线,其中光屏可绕直径在水平面内前后折转。
(1)实验时,先让光屏位于同一平面内,一束激光贴着光屏从空气斜射入水中,在光屏上可以看到折射后的光束。小明将光屏向后折转一定角度后,则在光屏上 不能 (选填“能”或“不能” 看到折射光,这说明折射光和入射光 选填“在”或“不在” 同一平面内。
(2)保持入射点不变,多次改变入射光与的夹角进行实验,他测量记录了如下表所示的数据。分析这些数据得出的结论是 。
入射角
折射角
(3)小明将光屏调至与光屏在同一平面内,然后在玻璃水槽底部用另一支激光笔让光贴着光屏沿射向水面时,可看到折射光沿方向射出,这说明在光的折射现象中光路是 。
【解答】解:(1)当板向后折转一定的角度后,则呈现折射光线的板和呈现入射光线的板不在同一平面内,所以在板上不能看到折射光;这说明折射光和入射光在同一平面内;
(2)分析表格数据可得到:光从空气斜射入水中或其他介质中时,折射角小于入射角,入射角增大,折射角也随之增大;
(3)该小组同学继续用另一支激光笔让光线沿着射向水面时,可看到折射光线沿射出,这说明在光的折射现象中,光路是可逆的。
故答案是:(1)不能;在;(2)光从空气斜射入水中,折射角小于入射角,入射角增大,折射角也随之增大;(3)可逆的。
四、计算与推导题(28题4分,29题5分,30题6分,共计15分,解答要有必要的公式和过程)
28.(4分)站在百米赛跑终点的计时员,在听到发令员的枪声后才按计时器,这时测得运动员的成绩为,已知声音在空气中每秒传播,则:
(1)测得成绩比真实成绩高还是低?
(2)运动员百米赛跑的真实成绩是多少?
【解答】解:(1)所测时间少着声音传播的时间,故测得成绩比真实成绩高;
(2)声音传播的时间,
运动员百米赛跑的真实成绩是。
答:(1)测得成绩比真实成绩高;
(2)运动员百米赛跑的真实成绩是。
29.(5分)一根长为的铁管,小明在铁管的一端敲一下,小亮将耳朵贴在铁管的另一端会听到两次声音,其时间间隔为,已知声音在空气中每秒传播,则
(1)听到的两次声音中,第二次听到的声音是在什么介质中传播的;
(2)声音在铁管中每秒传播多少。
【解答】解:(1)由于声音在铁管中传播的速度比在空气中传播的速度快,因此第一次听到的声音是由铁管传到人耳的,第二次声音是通过空气传到人耳的;
(2)由公式得:
声音在空气中传播时间:,
声音在钢管中传播时间:,
所以声音在铁管中的速度:。
答:(1)敲响后,经过人耳第二次听到声音;
(2)声音在铁管中的速度是。
30.(6分)一辆汽车以每秒的速度正对山崖行驶,鸣笛后听到回声,已知声音在空气中每秒传播,则
(1)鸣笛处距山崖多远?
(2)听到回声时,距山崖多远?
【解答】解:
(1)根据可知,笛声传播的距离:;
汽车行驶的距离:;
设司机鸣笛时汽车到山崖的距离为,
则:,
;
(2)司机听到回声时,汽车到山崖的距离为:。
答:(1)鸣笛处距山崖;
(2)听到回声时,距山崖。
相关试卷
这是一份安徽省六安市霍邱县2023-2024学年九年级上学期11月期中物理试题,共3页。
这是一份安徽省六安市霍邱县2023-2024学年九年级上学期期中物理试卷,共26页。试卷主要包含了填空题,选择题,实验探究题,计算题等内容,欢迎下载使用。
这是一份安徽省六安市霍邱县2022-2023学年八年级上学期期末物理试卷(含答案),共24页。试卷主要包含了填空题,选择题,实验探究题,计算与推导题等内容,欢迎下载使用。

