2021年浙江省舟山市中考历史真题(含解析)
展开2023年浙江省舟山市中考一模历史与社会试题(含解析): 这是一份2023年浙江省舟山市中考一模历史与社会试题(含解析),共20页。试卷主要包含了单项选择题,选择题组,非选择题等内容,欢迎下载使用。
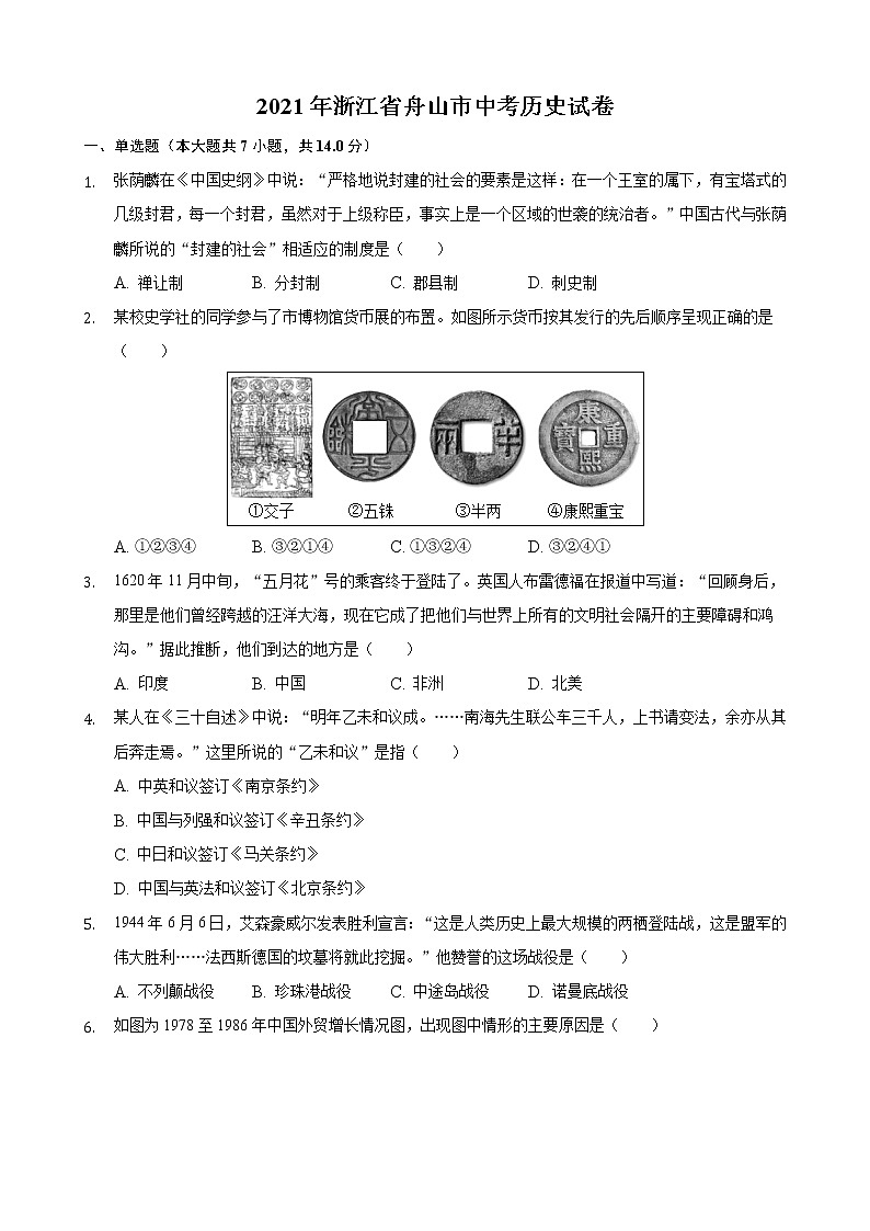
2023年浙江省嘉兴市、舟山市中考历史试卷(含解析): 这是一份2023年浙江省嘉兴市、舟山市中考历史试卷(含解析),共8页。试卷主要包含了单选题,材料解析题等内容,欢迎下载使用。
初中历史中考复习 浙江省舟山市2019年中考社政真题试题(扫描版): 这是一份初中历史中考复习 浙江省舟山市2019年中考社政真题试题(扫描版),共6页。

