江苏省常熟市2021-2022学年高二上学期期中考试物理试题含答案
展开常熟市2021-2022学年高二上学期期中考试
物理 2021.11
(考试时间75分钟,总分100分)
注意事项:
1.答题前,考生务必用黑色签字笔将自己的姓名和考试号填写在答题卷上,并用2B铅笔填涂考试号下方的涂点.
2.选择题每小题选出答案后,用2B铅笔把答题卷上对应的答案信息点涂黑.如需改动,用橡皮擦干净后,再选涂其他答案.答案写在试题卷上无效.
3.非选择题必须用0.5mm黑色签字笔作答,必须在答题卷上各题目的答题区域作答.超出答题区域书写的答案无效.在试题纸上答题无效.
第I卷 选择题(共40分)
一、单项选择题:共10题,每题4分,共40分,每题只有一个选项最符合题意.
1.下列说法中正确的是
A.爱因斯坦基于普朗克能量量子化的假设,提出了光是由不可分割的能量子组成的假说
B.黑体既不反射电磁波,也不向外辐射电磁波
C.物理学家麦克斯韦预言并证实了电磁波的存在
D.原子从高能态向低能态跃迁时吸收的光子能量,等于前后两个能级之差
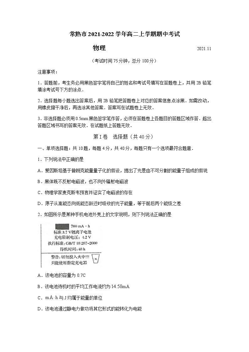
2.如图所示是某种手机电池外壳上的文字说明,则下列说法正确的是
A.该电池的容量为0.7C
B.该电池待机时的平均工作电流约为
C.与J均属于能量的单位
D.该电池通过静电力做功将其它形式的能转化为电能
3.下列各图中所描绘的磁场分布正确的是
A B C D
4.如图所示“洗”是古代盥洗用的脸盆,多用青铜铸成,现代亦有许多仿制的工艺品.倒些清水在其中,用手掌慢慢摩擦盆耳,盆就会发出嗡嗡声,到一定节奏时还会溅起层层水花.下列关于“洗”的说法正确的是
A.手掌摩擦的越快则溅起的水花越高
B.溅起水花的原因是由于手推动了“洗”
C.该种现象属于受迫振动
D.盆中的嗡嗡声是手与“洗”摩擦产生的声音
5.在我国南海上有一浮桶式灯塔,其结构如甲图所示.浮桶下部由内、外两密封圆筒构成(图乙中阴影部分),其内部为产生磁场的磁体,磁体通过支柱固定在暗礁上,浮桶内置圆形线圈能够随波浪相对磁体沿竖直方向上下运动,线圈与塔灯相连.下列说法错误的是
甲 乙
A.当海面无波浪时,该灯塔无法发光
B.该装置的工作原理是电磁感应现象
C.当线圈上下运动时,回路中无感应电流
D.圆形线圈上各位置的磁感应强度大小相等
6.如图甲所示为以O点为平衡位置,在A、B两点间做简谐运动的弹簧振子,图乙为这个弹簧振子的振动图像,由图可知下列说法中正确的是
甲 乙
A.在时,弹簧振子的加速度为正向最大
B.在与两个时刻,弹簧振子的速度相同
C.从到时间内,弹簧振子做加速度增大的减速运动
D.在时,弹簧振子有最小的位移
7.篮球是很多同学喜爱的一项体育项目,如图所示在某次比赛中,投篮者从B处将篮球以速度斜向上抛出,篮球与水平方向的夹角为,不计空气阻力,结果发现篮球恰好垂直击中篮板上的A点,若A点距B点的高度为h,篮球的质量为m,重力加速度为g,则篮球出手后,在击中篮板前时间内,篮球动量变化量的大小为
A. B.
C. D.条件不足,无法判断
8.如图所示电路中,合上开关S后,电压表和电流表的读数分别为U、I,定值电阻消耗的功率为P,电容器所带的电荷量为Q,两电表均为理想电表.当滑动变阻器的滑片向右移动时,下列有关物理量之间变化关系图象正确的是
A B C D
9.某学习小组用如图所示的装置来验证碰撞中的动量守恒,实验中先从某一高度处单独释放质量为的小球a,标记下小球a撞击在挡板上的位置M,再在水平轨道上放上质量为的小球b,从同一高度释放小球a,标记两球撞击挡板的位置P,N.关于本实验下列说法正确的是
A.位置N为小球b撞击挡板的位置
B.两小球从碰撞后至撞击挡板的过程中在空中运动的时间相同
C.小球离开轨道后下落的高度越大则小球的离开轨道时的速度越大
D.该实验中可用来反映小球a的初动量
10.在研究原子物理时,科学家们经常借用宏观的力学模型模拟原子间的相互作用,如图所示,将一个半径为R的内壁光滑的圆管轨道(R远大于圆管直径)平放在水平地面上并固定,A、B、C、D四个点将圆轨道等分为四等份,在轨道的A点静止放着一个甲球,某一时刻另一个乙球从D点以某一速度沿顺时针方向运动,与甲球发生弹性碰撞,小球(可视为质点)直径略小于轨道内径,已知乙球质量远大于甲球的质量,则下列说法正确的是
A.第一次碰撞后瞬间乙球被反向弹回
B.第一次碰撞后到第二次碰撞前,乙球做非匀速圆周运动
C.第一次碰撞后到第二次碰撞前,甲、乙两球向心加速度大小之比为2:1
D.第二次碰撞在A点
第II卷 非选择题(共60分)
二、非选择题:共5题,共60分.其中第12题~第15题解答时请写出必要的文字说明、方程式和重要的演算步骤,只写出最后答案的不能得分;有数值计算时,答案中必须明确写出数值和单位.
11.(15分)某中学生课外科技活动小组利用铜片、锌片和家乡盛产的橙子制作了橙汁电池,如甲图所示玻璃器皿中盛有橙汁,在橙汁中相隔一定距离插入铜片和锌片作为电池的正极和负极.小组估计该电池的电动势约为1V,内阻约为,为了精确测量这种橙汁电池的电动势和内阻,小组设计了以下实验:
甲
(1)现有如下器材可供选择:
A.电流表(内阻约为0.5Ω)
B.电流表(0~3A内阻约为1Ω)
C.电阻箱(0~999.9Ω)
D.电阻箱(0~9999Ω)
E.开关及导线若干
则电流表应选择________;电阻箱应选择________.(均填器材前面的选项)
(2)在下面方框中画出该实验的电路图
乙
(3)若利用图像确定电池的电动势和内电阻,根据测量的数据,该小组在乙图中建立相应坐标并描绘出图像,请根据图像求出橙汁电池的电动势________V;内阻________Ω(结果均保留两位有效数字)
(4)由于实验的系统误差,导致电动势________;________(选填“>”“<”或“=”)
12.(8分)如图所示边长为l的n匝正方形线框内部有一边长为的正方形区域的匀强磁场,磁场的磁感应强度为B,求:
(1)穿过线框的磁通量;
(2)线框从图示位置开始绕着边转动60°,则该过程穿过线框的磁通量的变化量.
13.(8分)甲图所示的发光电动玩具车的电路可简化为乙图所示的电路图,两盏灯泡的规格均为“3V,3W”,若电源的电动势为8V,内阻为1Ω,电动机内阻为0.5Ω,已知玩具车正常工作时两盏灯泡均正常发光,求:
甲 乙
(1)电动机的机械功率;
(2)若玩具车在行驶中车轮被杂物卡住无法转动,则此时电源的总功率是多大?(答案保留1位小数)
14.(13分)甲图为太空站中用于测量人体质量的装置(),该装置可简化为乙图所示的结构,P是可视为上表面光滑的固定底座,A是质量为的座椅,座椅两侧连接着相同的轻质弹簧,座椅可在P上左右滑动,利用空座椅做简谐运动的周期与坐上宇航员后做简谐运动的周期来计算宇航员Q的质量,假定初始状态下两弹簧均处于原长,宇航员坐上座椅后与座椅始终保持相对静止.
甲 乙
(1)若已知做简谐运动的物体其加速度与位移均满足的关系,其中x为物体相对于平衡位置的位移,为圆频率,圆频率由系统自身性质决定,圆频率与简谐运动周期的关系满足,已知两弹簧的劲度系数均为k,求:
①当空座椅偏离平衡位置向右的位移为x时的加速度大小(用k、x、表示)和方向;
②空座椅做简谐运动时的表达式(用、k表示)
(2)若物体的加速度与位移仍然满足的关系,通过测量得到空座椅做简谐运动的周期为,坐上宇航员后,宇航员与座椅做简谐运动的周期为,则该宇航员的质量为为多少?(用、、表示)
15.(16分)某兴趣小组设计了一种实验装置,用来研究碰撞问题,其模型如图所示用完全相同的轻绳将N个大小相同、质量不等的小球并列悬挂于一水平杆,球间有微小间隔,从左到右,球的编号依次为1、2、3……N,2号球与1号球的质量之比为,从3号球开始,每个球质量与其相邻左球质量之比为k.现有一质量与1号球相同的子弹以某一初速度瞬间打进该球(该过程可视为完全非弹性碰撞),当子弹打入1号球后,该球再与2号球碰撞,2号球再与3号球碰撞……所有小球间的碰撞皆为无机械能损失的正碰.(不计空气阻力,忽略绳的伸长,g取)
(1)求子弹打入1号球过程中系统损失的机械能是子弹初动能的多少倍?
(2)设与号球碰撞前,n号球的速度为,求号球碰撞后的速度.
(3)若,要使5号球碰撞后瞬间速度为子弹初速度的2倍,则k值为多少?(答案保留根号)
常熟市2021-2022学年高二上学期期中考试
物理参考答案及评分标准 2021.11
一、单项选择题:本题共10小题,每小题4分,共40分.
1 | 2 | 3 | 4 | 5 | 6 | 7 | 8 | 9 | 10 |
A | B | D | C | C | C | B | D | D | D |
二、非选择题:本题共5小题,共计60分.
11.(15分)
(1)A D(每空2分)
(2)(3分)
(3)0.92~1.1 (每空2分)
(4)= >(每空2分)
12.(8分)
(1)································································2分
····································································2分
(2)当线框转过60°后,磁通量为
····································································2分
故···································································2分
13.(8分)
(1)································································1分
····································································1分
····································································1分
····································································1分
····································································1分
(2)································································1分
····································································1分
····································································1分
14.(13分)
(1)由胡克定律可知
①···································································2分
得···································································1分
方向向左·····························································1分
②···································································1分
可解得空座椅做简谐运动时的圆频率为
····································································2分
(2)由空座椅的圆频率与周期的关系可得
····································································2分
同理可得宇航员的周期满足
····································································2分
故可解得宇航员的质量
····································································2分
15.(16分)
(1)对子弹及1号球由动量守恒定律可得
····································································1分
····································································1分
····································································1分
故可得
····································································2分
(2)在第n球与第球碰撞过程中根据动量守恒及机械能守恒可得
····································································1分
····································································1分
····································································1分
第n球与第球质量间满足关系
····································································1分
故第号小球碰后速度满足
····································································2分
(3)根据第2小问的结论可知
····································································1分
由于打入子弹后的1号球(质量为)与2号球在碰撞过程中满足动量守恒与机械能守恒,故
····································································1分
可得
····································································1分
由于
故可得
····································································2分
2021-2022学年江苏省常熟市高二(下)期中物理试题 (解析版): 这是一份2021-2022学年江苏省常熟市高二(下)期中物理试题 (解析版),共18页。试卷主要包含了单项选择题,非选择题等内容,欢迎下载使用。
2021-2022学年江苏省常熟市高一下学期期中物理试题: 这是一份2021-2022学年江苏省常熟市高一下学期期中物理试题,共18页。试卷主要包含了非选择题必须用0等内容,欢迎下载使用。
江苏省常熟市2021-2022学年高一上学期期中考试物理试题含答案: 这是一份江苏省常熟市2021-2022学年高一上学期期中考试物理试题含答案,共10页。试卷主要包含了11,非选择题必须用0,1m/s,0km/h等内容,欢迎下载使用。

