2021年上海市浦东新区中考一模物理试题(2020-2021学年度第一学期学业质量监测九年级物理试题)
展开1.试卷中的第1~20题为物理。
2.试卷满分120分。考试时间100分钟。
3.按要求在答题纸上作答,在试卷、草稿纸上答题一律无效。
一、选择题(共12分)下列各题均只有一个正确选项,请将正确选项的代号用B铅笔填涂在答题纸的相应位量上。更改答案时,用橡皮擦去,新填涂。
1. 在下列各物理量中,反映导体对电流阻碍作用是
A. 电压B. 电阻C. 电流D. 电荷量
【答案】B
2. 下列实例中,属于应用连通器原理的是( )
A. 吸尘器B. 密度计C. 订书机D. 液位计
【答案】D
3. 以下用电器正常工作时的电流最接近0.2安的是( )
A. 电子手表B. 小型手电筒C. 电吹风D. 电热水壶
【答案】B
4. 在设计“探究导体中电流与电压的关系”实验数据记录表时,不应有的项目栏是( )
A. 导体B. 电流C. 电压D. 电阻
【答案】D
5. 如图所示甲、乙两个均匀实心正方体分别放在水平地面上,它们对地面的压强相等。若在它们上部沿水平方向均截去各自的一半,则它们剩余部分对地面的压力F甲′和F乙′的大小关系是( )
A. F甲′>F乙′B. F甲′=F乙′C. F甲′<F乙′D. 无法判断
【答案】A
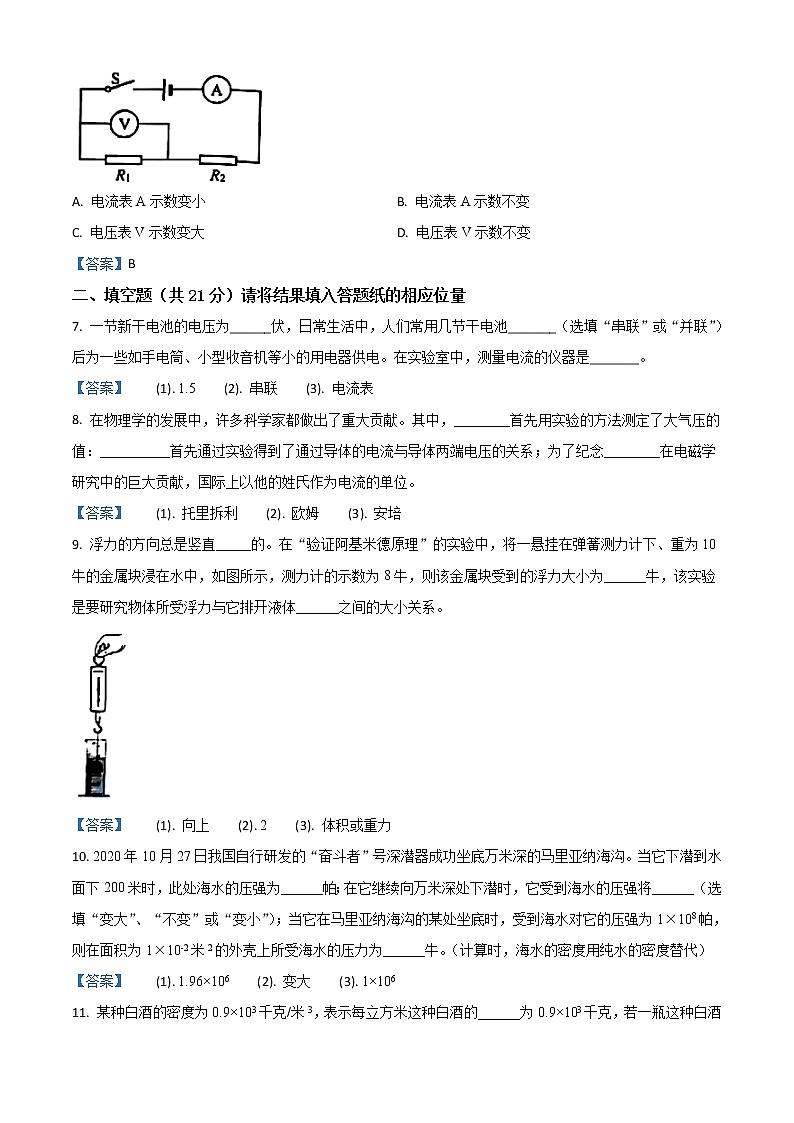
6. 如图所示的电路中,电源电压保持不变,电阻R1的阻值大于R2,闭合开关S,电路正常工作。若将两电阻互换,则互换前后( )
A. 电流表A示数变小B. 电流表A示数不变
C. 电压表V示数变大D. 电压表V示数不变
【答案】B
二、填空题(共21分)请将结果填入答题纸的相应位量
7. 一节新干电池的电压为______伏,日常生活中,人们常用几节干电池_______(选填“串联”或“并联”)后为一些如手电筒、小型收音机等小的用电器供电。在实验室中,测量电流的仪器是_______。
【答案】 (1). 1.5 (2). 串联 (3). 电流表
8. 在物理学的发展中,许多科学家都做出了重大贡献。其中,________首先用实验的方法测定了大气压的值:__________首先通过实验得到了通过导体的电流与导体两端电压的关系;为了纪念________在电磁学研究中的巨大贡献,国际上以他的姓氏作为电流的单位。
【答案】 (1). 托里拆利 (2). 欧姆 (3). 安培
9. 浮力的方向总是竖直_____的。在“验证阿基米德原理”的实验中,将一悬挂在弹簧测力计下、重为10牛的金属块浸在水中,如图所示,测力计的示数为8牛,则该金属块受到的浮力大小为______牛,该实验是要研究物体所受浮力与它排开液体______之间的大小关系。
【答案】 (1). 向上 (2). 2 (3). 体积或重力
10. 2020年10月27日我国自行研发的“奋斗者”号深潜器成功坐底万米深的马里亚纳海沟。当它下潜到水面下200米时,此处海水的压强为______帕;在它继续向万米深处下潜时,它受到海水的压强将______(选填“变大”、“不变”或“变小”);当它在马里亚纳海沟的某处坐底时,受到海水对它的压强为1×108帕,则在面积为1×10-2米2的外壳上所受海水的压力为______牛。(计算时,海水的密度用纯水的密度替代)
【答案】 (1). 1.96×106 (2). 变大 (3). 1×106
11. 某种白酒的密度为0.9×103千克/米3,表示每立方米这种白酒的______为0.9×103千克,若一瓶这种白酒的体积为5×10-4米3,则其质量为______千克;若用掉半瓶白酒,则剩余白酒的_______(选填“质量”、“体积”或“密度”)不变。
【答案】 (1). 质量 (2). 0.45 (3). 密度
12. 某导体两端的电压为6伏时,通过它的电流为0.3安,则其电阻为_______欧,10秒内通过它的电荷量为_______库。若增加它两端的电压,它的电阻将______(选填“变大”、“不变”或“变小”)。
【答案】 (1). 20 (2). 3 (3). 不变
13. 如图所示的电路中,电源电压保持不变,电阻R1、R2的阻值相等闭合开关S,电路正常工作,此时电流表A1的示数为I,则电流A的示数为_______。
一段时间后,R1、R2中的一个发生了断路故障则两电表的示数及相应的故障为:若________,则R1断路;若______,则R2断路。
【答案】 (1). 2I (2). A1示数为0,A示数为I (3). A1示数为I,A示数为I
三、作图题(共6分)请将图直接画在答题纸的相应位置,作图必须使用2B铅笔。
14. 物体重4牛,静止在水平地面上,请在图中力的图示法画出它对地面的压力F。
【答案】
15. 在图中的○里填上适当的电表符号,使之成为正确的电路图。
【答案】
四、综合题(共31分)请将计算过程和答案写入答题纸的相应位置。
16. 物体排开水体积为4×10-3米3,求物体受到浮力F浮的大小。
【答案】39.2N
17. 如图所示的电路中,电源电压为6伏且保持不变,电阻R2的阻值为30欧。闭合开关后,电流表的示数为0.8安。
①求通过R2的电流。( )
②求R1的阻值。( )
③现用电阻R0替换R1、R2中的一个,要求替换后电流表示数比替换前减小0.5安。请判断:用R0替换的电阻是___________,求R0的阻值。( )
【答案】 (1). (2). (3). R1 (4).
18. 两个形状大小完全相同的均匀实心长方体放在水平地面上。
(1)若甲的质量为8千克、体积为2×10-3米3,求甲的密度ρ甲。
(2)若乙的重力为50牛、底面积为2.5×10-2米2,求乙对地面的压强p乙。
(3)若甲竖放、乙平放,将它们均顺时针旋转90°,如图所示,旋转前后它们对地面的压强如下表所示,求旋转后乙对地面的压强。
【答案】(1);(2);(3)1875Pa
19. 某同学在“用电流表、电压表测电阻”的实验中,电源电压为6伏且保持不变,滑动变阻器标有“50Ω 2A”字样。他先把滑动变阻器的滑片移到最左端,跟待测电阻Rx、电流表、开关和电源连成串联电路,再把电压表并联在电路中。闭合开关,向右移动滑片到某两个位置时,电流表、电压表的示数如图所示;继续向右移动滑片,发现压表的示数变大,电流表示数的最小值为0.22安。
(1)请在答题卡中相应的方框内画出该同学实验的电路图:___________。
(2)闭合开关前,滑动变阻器连入电路的电阻值______(选填“最大”或“最小”);实验中电压表的量程为0~_______伏。
(3)电阻Rx的阻值为________欧。(计算电阻时,精确到0.1欧)
【答案】 (1). (2). 最小 (3). 3 (4). 13.5
20. 为了研究圆柱体浸入水中时,水对柱形容器底部的压强情况,某小组同学将两个体积相同、底面积不同的实心金属圆柱体分别逐步浸入同一柱形容器的水中,如图所示。他们设法测得柱体下表面到水面的距离h和水对容器底部的压强p水,并计算柱体浸入前后水对容器底部的压强差p水,相关数据记录在表一、表二中。(实验中容器内的水均未溢出)
表一圆柱体甲
表二圆柱体乙
(1)分析比较实验序号1与2与3与4或6与7与8与9中p水与h的变化情况及相关条件可初步得出:同一圆柱体浸入同一柱形容器的水中时,______;
(2)分析比较实验序号______的数据及相关条件可初步得出:不同圆柱体浸入同一柱形容器的水中时,其下表面到水面的距离h相同,圆柱体的底面积不同,p水不同;
(3)分析比较实验序号2与3与4或7与8与9中p水与h的倍数关系及相关条件可初步得出:同一圆柱体浸入同一柱形容器的水中时,______;分析比较实验序号5中p水与h的数据并不符合上述结论出现这一现象的原因是______;
(4)请推理说明实验序号10中p水大小______。
【答案】 (1). 圆柱体未浸没时,水对容器底部的压强p水随柱体下表面到水面的距离h的增大而增大 (2). 2与7或3与8或4与9 (3). 圆柱体浸入前后水对容器底部的压强差p水与h成正比 (4). 圆柱体已经浸没 (5). 2968Pa
对地面压强
旋转前
旋转后
p甲(帕)
2940
1176
p乙(帕)
750
实验序号
h/米
p水/帕
p水/帕
1
0
1960
2
0.05
2240
280
3
0.10
2520
560
4
0.15
2800
840
5
0.20
2968
1008
实验序号
h/米
p水/帕
p水/帕
6
0
1960
7
0.05
2275
315
8
010
2590
630
9
0.15
2905
945
10
0.20
上海市浦东新区第一教育署2023-2024学年物理九上期末学业质量监测试题含答案: 这是一份上海市浦东新区第一教育署2023-2024学年物理九上期末学业质量监测试题含答案,共8页。试卷主要包含了下列说法正确的是等内容,欢迎下载使用。
湖北省随州市曾都区2022-2023学年度第一学期学业质量监测八年级物理试题: 这是一份湖北省随州市曾都区2022-2023学年度第一学期学业质量监测八年级物理试题,共6页。
曾都区2022-2023学年度第一学期学业质量监测八年级物理试题: 这是一份曾都区2022-2023学年度第一学期学业质量监测八年级物理试题,共6页。

