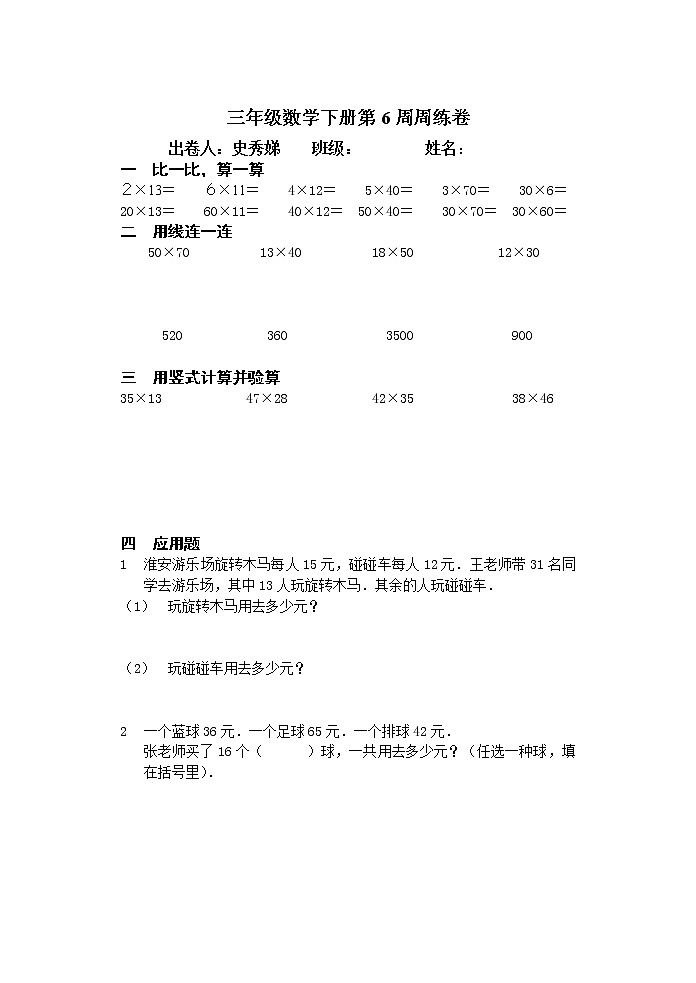
小学三年级数学下册第六周练习题
展开一 比一比,算一算
2×13= 6×11= 4×12= 5×40= 3×70= 30×6=
20×13= 60×11= 40×12= 50×40= 30×70= 30×60=
二 用线连一连
50×70 13×40 18×50 12×30
520 360 3500 900
三 用竖式计算并验算
35×13 47×28 42×35 38×46
四 应用题
淮安游乐场旋转木马每人15元,碰碰车每人12元.王老师带31名同学去游乐场,其中13人玩旋转木马.其余的人玩碰碰车.
玩旋转木马用去多少元?
玩碰碰车用去多少元?
一个蓝球36元.一个足球65元.一个排球42元.
张老师买了16个( )球,一共用去多少元?(任选一种球,填在括号里).
吴城超市共有30箱梨,每箱12千克,每箱20元.
一共运来多少千克梨?
(2)这些梨一共能卖多少元?
4 你能算出下面每种水果各有多少个吗?
5 副食店运来5箱色拉油共重150千克,每箱装6桶油,平均每桶油重多少千克?
6 棉纺厂5天织布250千米,照这样计算,16天一共能织布多少千米?
家长签字:(电话)每筐30个
每筐24个
每筐32个
40筐
20筐
30筐
共( )个
共( )个
共( )个
小学三年级数学下册第四周练习题: 这是一份小学三年级数学下册第四周练习题,共2页。试卷主要包含了一年有天,一昼夜,在钟面上时针走了圈,一年中,31天的月份有月,平年的二月是天,3年有年,平年一年是天等内容,欢迎下载使用。
小学三年级数学下册第七周练习题: 这是一份小学三年级数学下册第七周练习题,共2页。
小学三年级数学下册第十周练习题: 这是一份小学三年级数学下册第十周练习题,共3页。试卷主要包含了填空,用竖式计算,操作题,解决问题 等内容,欢迎下载使用。

