2019届浙江省衢州、湖州、丽水三地市9月高三教学质量检测物理试卷(pdf版)
展开选择题答案速查
1.C【命题意图】本题主要考查了考查国际单位制和基本单位、基本物理量等知识。意在考查学生对单位制、国际单位、基本物理量、基本单位、国际单位制的基本单位以及导出单位等基础物理知识的掌握情况。
【解题思路】长度是基本物理量,但其基本单位是米,选项A错误;力不是基本物理量,其单位牛顿是国际单位制单位,但不是国际单位制的基本单位而是导出单位,选项B错误;电流是基本物理量,其基本单位是安培,选项C正确;速度不是基本物理量,其单位m/s是国际单位制单位,但不是国际单位制的基本单位而是导出单位,选项D错误;
2.C【命题意图】本题主要考查了物理学史实的知识。意在考查学生对物理学史实的掌握情况。
【解题思路】伽利略在分析研究自由落体运动的时候,首先采用了猜想、假设和实验检验的方法,并把实验和逻辑推理和谐的结合起来,选项C正确,选项A、B、D均错误。
3.D【命题意图】本题主要考查了时刻和时间间隔、路程和位移、平均速度和平均速率、以及质点等知识点。意在考查学生对基本知识、基本概念的理解与掌握情况。
【解题思路】建设工期5.5年是指从开始施工到整个工程结束,是时间间隔,选项A错误;全长366.5km指的是衢宁铁路的实际长度,是路程而不是位移的大小,选项B错误;设计时速160km/h指的是列车的运行平均速率,选项C错误;研究列车从衢州到宁德的时间,列车自身的大小和形状对研究的时间几乎没有影响,因此列车可以看成质点,选项D正确。
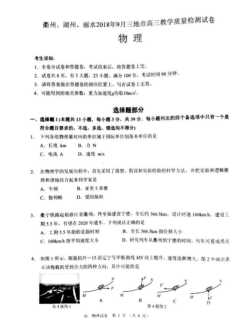
4.B【命题意图】本题主要考查了物体做曲线运动的条件、合外力的方向以及速度方向的判断等知识点,意在考查学生对基本知识、基本概念的理解与掌握情况。
【解题思路】物体做曲线运动,合外力要指向曲线的凹侧,选项A、D错误;速度的方向为曲线上该点的切线方向,由于速度要增大,所以合外力的方向与速度的方向夹锐角,选项B正确,选项C错误。
5.D【命题意图】本题主要考查了闭合电路欧姆定律、电阻定律以及电路的分析等知识点。意在考查学生应用所学知识分析实际问题的能力。
【解题思路】用电高峰时段灯泡比较暗,是因为闭合电路中用电器曾多,电路的总电阻变小,电路中的总电流增大,输电线上损耗的电压增大,用户得到的电压变小导致灯泡变暗,选项C错误;同样的道理,夜深人静时,闭合电路中用电器减少,电路的总电阻变大,电路中的总电流减小,输电线上损耗的电压减小,用户得到的电压变大导致灯泡变亮,而不是由于周围比较黑,突显灯泡特别亮,选项A、B均错误,选项D正确。
6.D【命题意图】本题主要考查了电场力、电场线、带电粒子在电场中的运动分析、电场力做功和电势能的关系以及物体做曲线运动的条件等知识点。意在考查学生综合应用知识分析问题的能力。
【解题思路】电子带负电,所受电场力的方向与场强的方向相反,由于该电场不是匀强电场,因此M、N点场强的方向不同,电子在M、N两点所受电场力的方向也不同,选项A错误;电场线的疏密反应电场的强弱,M点的场强小于N点的场强,因此,电子在M点所受的电场力小于N点的电场力,电子做加速度逐渐增大的变加速直线运动,选项B错误;根据沿着电场线的方向是电势降低的方向知,M点的电势小于N点的电势,但由于电子带负电,因此,电子在M点的电势能大于在N点的电势能,选项C错误;电子从M点到N点,电场力的方向和位移的方向相同,电场力做正功,选项D正确。
7.B【命题意图】本题主要考查了通电直导线周围磁场的分布情况、右手螺旋定则以及场的叠加原理等知识点。意在考查学生应用所学知识分析问题的能力。
【解题思路】根据右手螺旋定则分别判断出各点的场强的情况,由于磁感应强度是矢量,合成遵循平行四边形定则,据此判断,由于a点离通电流I1的导线近,当I1
【解题思路】棋子受重力、棋盘给的静摩擦力和吸引力以及支持力四个力,选项A正确;根据棋子处于平衡态可知,静摩擦力大小等于棋子的重力,吸引力的大小等于支持力的大小,选项B、C、D均错误。
9.D【命题意图】本题主要考查了自由落体运动以及v-t图象等知识点。意在考查学生对自由落体运动的掌握理解情况。
【解题思路】自由落体运动是初速度为0,只受重力作用的运动,加速度为重力加速度,两物体均做自由落体运动,只是运动的时间有先后,体现在v-t图象上,斜率相同,横轴有截距,因此,选项D正确,选项A、B、C均错误。
10.B【命题意图】本题主要考查了万有引力定律、卫星绕地球做匀速圆周运动以及向心力公式等知识点。意在考查学生应用所学知识分析卫星运动问题的能力。
【解题思路】卫星绕地球做匀速圆周运动,万有引力提供向心力,卫星并没有处于平衡态,选项A错误;根据得,,由于a、b类卫星的轨道半径相同,因此,两类型卫星的速率相等,选项B正确;c类型卫星的轨道半径最小,向心加速度最大,选项D错误;只有a类型卫星(同步卫星)才相对地球静止,选项C错误。
11.B【命题意图】本题主要考查了库仑定律、平衡态以及受力分析等知识点。意在考查学生应用所学知识分析解决问题的能力。
【解题思路】由于三小球均处于平衡态,分别对三小球进行受力分析知,a小球一定带负电,c小球一定带负电,选项A、D均错误;对c小球进行受力分析有:,由于a、b和b、c间距离相等,所以,选项B正确;无法确定c小球所带的电荷量的数值,选项C错误。
12.C【命题意图】本题主要考查了功能关系、动能定理、机械能守恒定律以及能量的守恒与转化等知识点。意在考查学生综合应用能量的观点分析实际问题的能力。
【解题思路】合外力做的功等于动能的变化量,选项A错误;重力做功对应重力势能的变化,选项B错误;除重力弹力外,其他力做功对应机械能的变化,选项C正确;根据能量的守恒与转化知,选项D错误。
13.D【命题意图】本题主要考查了平抛运动、竖直上抛运动以及功能关系等知识点。意在考查学生综合应用所学知识分析实际问题的能力。
【解题思路】水龙带离地面的高度约0.8m,水沿水平方向喷射课近似视为平抛运动,则有:,,代入数据得水流的射程x=8m,稳定后任意瞬间空中水量,选项A、C均错误;若水沿竖直向上喷射,可近似视为竖直上抛运动,则有:,代入数据解得水流上升的高度约为20m,10s内向外喷出水的质量,消防车对水做的功全部转化为水的动能,即有,选项B错误,选项D正确。
14.AC【命题意图】本题主要考查了衰变和衰变、原子的能级跃迁、波尔理论、光电效应和光电效应方程、德布罗意波和波粒二象性以及电磁波的形成等知识点。意在考查学生对原子物理基础知识的掌握情况。
【解题思路】原子核中发生衰变和衰变时,同时伴随着辐射,选项A正确;根据爱因斯坦光电效应方程,由于X射线的频率大于绿光的频率,因此,用X射线照射时,光电子的最大初动能较大,选项B错误;根据知,由于宏观物体的动量非常大,所以宏观物体的物质波长非常小,极难观察到它的波动性,选项C正确;均匀变化的磁场产生恒定的电场,均匀变化的电场产生恒定的磁场,选项D错误。
15.BC【命题意图】本题主要考查了玻尔理论以及氢原子能级跃迁等物理学基础知识。意在考查学生对物理基础知识的掌握情况。
【解题思路】根据氢原子能级跃迁的频率条件公式以及可知,从能级n=4跃迁到n=3比从能级n=3跃迁到n=2辐射出光的波长长,选项A错误;氢原子从高能级向n=3能级跃迁时,发出的光的最大值为1.51eV,比可见光的光子的能量小,为不可见光,选项B正确;大量处于n=4能级的氢原子跃迁到基态的过程中可以释放出种频率的光子,选项C正确;氢原子只能吸收满足的光子,选项D错误。
16.BD【命题意图】本题主要考查了机械振动和机械波、波的叠加、波的传播速度以及振动方向的分析等知识点,意在考查学生对机械振动和机械波等知识的掌握情况。
【解题思路】在同一介质中传播的横波,传播的速度是恒定的且不为0 ,选项A、C均错误;根据波的叠加原理判断,两列波在M点均向y轴负方向振动,即M点是振动加强点,位于原点的质点也是振动加强点,且均向y轴正方向振动,即位于原点的质点与M点的振动方向总是相反的,选项B、D均正确。
17.【命题意图】本题主要考查了“探究合力的方法”实验和“探究做功与速度变化的关系”实验以及“探究加速度与力、质量的关系”实验的实验原理、器材选取、实验操作以及数据处理等知识点。意在考查学生对实验原理、实验操作的掌握情况以及实验数据的分析与处理能力。
【参考答案】(1)D (2)图3 B (3)0.38 0.16
【解题思路】(1)在“探究合力的方法”实验中需要用刻度尺进行作图,因此还需选取的器材是图1中的选项D刻度尺。
(2)在“探究做功与速度变化的关系”实验中,由于摩擦力的具体数值不知道,进而无法确定摩擦力做功的具体数值,因此,在实验前需要平衡摩擦力,即需要将长木板的一端适当垫高以使小车能够匀速下滑,故操作正确的是图3;应用打点计时器时,为了确保尽可能多的在纸带上打出点迹,一定要先接通电源,后释放小车,选项A错误;为了确保每次每根橡皮筋对小车做功相同,需要选取相同规格的橡皮筋,选项B正确;每次实验都必须保证小车从同一位置静止释放,确保橡皮筋对小车做的功相同,选项C错误;若橡皮筋的伸长量变为原来的2倍,根据橡皮筋中弹力做功的公式知,橡皮筋对小车做的功变为原来的4倍,选项D错误。
(3)在“探究加速度与力、质量的关系”实验中,每5个点取一个计数点,则说明相邻两计数点间的时间间隔为0.1s,根据中间时刻的瞬时速度等于这一段的平均速度知,打下计数点3时的瞬时速度等于计数点2到计数点4这一段的平均速度,根据公式代入数据得,打下计数点3时的瞬时速度大小为0.38m/s,根据逐差法公式,代入数据得小车的加速度为0.16m/s2。
18.【命题意图】本题主要考查了电压表、电流表的读数、“测定电池的电动势和内阻”实验的实验原理和误差分析以及实物图的连接等知识点验。意在考查学生对实验原理的掌握情况以及对常见器材的应用能力。
【参考答案】(1)1.43(1.40-1.45) d (2)D (3)更远离
【解题思路】(1)电压表和电流表的读数,首先要明确所接入电路的量程和对应的最小分度值(即一个小格表示的数值),这样就能确定是否需要估读及小数点后头的位数。电压表接入电路的量程是3V,最小分度值为0.1V,因此需要往下估读1位,即读数为1.40-1.45V,电流表接入电路的量程是0.6A,最小分度值为0.02A,因此不需要往下估读。由于电池的内阻较小,因此应该将电流表置于电压表内部,即电压表测量的是路端电压,因此只需要改变导线d的连接。
(2)正确连线后,电压表测量的是电流表和滑动变阻器(接入电路部分的电阻)两端的电压,因此电压表和电流表读数的比值是滑动变阻器接入电路部分的电阻和电流表内阻之和,选项D正确。
(3)当滑片向右移动时,滑动变阻器接入电路的电阻变大,导致滑动变阻器和电流表两端的电压变大,进而使电压表所在的支路电流变大,这样使电流表读数和流经电源内部的电流大小相比更加远离。
19.【命题意图】本题主要考查了多过程匀变速直线运动的问题、运动学公式、牛顿第二定律、受力分析以及力的合成等知识点。意在考查学生对运动情况的分析能力以及对牛顿运动定律的掌握情况。
【参考答案】(1)8m 8m/s (2)8m/s2 方向与运动方向相反 (3)
【解题思路】
20.【命题意图】本题主要考查了平抛运动、竖直面内的圆周运动、动能定理、圆周运动的公式和向心力的分析、牛顿定律、多过程曲线运动分析以及临界问题的分析等知识点。意在考查学生综合应用所学知识分析问题的能力。
【参考答案】(1)5m/s (2)350N 方向竖直向下 (3)或 (4)4次
【解题思路】
21.【命题意图】本题主要考查了“用单摆测重力加速度”实验和“测定玻璃砖折射率”实验的实验原理、单摆周期和摆长的关系、游标卡尺的使用和读数、数据的处理和分析以及有效数字问题等知识点。意在考查学生对实验原理的掌握情况以及应用所学知识迁移分析实验的能力。
【参考答案】
【解题思路】(1)游标卡尺的读数分为两部分,一部分为主尺读数,一部分为游标尺的读数,即,考虑到估读问题,因此读数为1.90cm。根据单摆周期和摆长的关系公式得,因此纵坐标的物理量和单位分别为T2/s2。
(2)由所作光线与虚线的夹角(或与竖直法线的夹角)结合光从介质进入空气,折射角大于入射角,从空气进入介质,折射角小于入射角,做出判断,玻璃砖应放置虚直线的上半圆,根据折射定律知,。
22.【命题意图】本题主要考查了楞次定律、牛顿第二定律、安培力公式和方向、运动学公式、法拉第电磁感应定律、闭合电路欧姆定律以及动量和动量定理等知识点。意在考查学生综合应用所学知识分析实际问题的能力。
【压轴题透析】本题的难点在于将实际问题进行模型构建和模型认知的转化,若不能很好的构建我们熟悉的导体棒切割磁感线这一模型问题,则很难做出正确全面的分析。本题的易错点在于分析安培力时忘记线圈的匝数而导致错误以及在分析磁感应强度与速度的关系时忽略满足题意的速度的区间范围而导致错误。在分析第(3)问时,往往想不到应用动量定理而导致无从下手分析。
【参考答案】(1)先逆时针再顺时针 (2)(3)125m
【解题思路】
23.【命题意图】本题主要考查了带电粒子在匀强磁场中的运动和向心力公式、碰撞和动量守恒定律以及运动的周期性和做出带电粒子的运动轨迹等知识点。意在考查学生应用所学知识综合分析带电粒子在匀强磁场中的运动问题以及学生作图能力。
【压轴题透析】带电粒子在匀强磁场中的运动要抓住洛伦兹力提供向心力这一关键点来分析,即可快速解决第(1)。第(2)、(3)问的分析,关键在于能够画出带电粒子的运动轨迹,要充分考虑其运动轨迹的对称性即可做出解答。第(3)问的分析要充分考虑到弹性碰撞没有能量损失以及碰撞问题遵循动量守恒定律,进而切入题目,在结合带电粒子的运动轨迹及其对称性来做进一步分析即可求解问题。
【解题思路】
题号
1
2
3
4
5
6
7
8
答案
C
C
D
B
D
D
B
A
题号
9
10
11
12
13
14
15
16
答案
D源:ZXXK]
B
B
C
D来源:Z&xx&k.Cm]
AC
BC
BD
2024届11月衢州丽水湖州三地市高三教学质量检测-物理: 这是一份2024届11月衢州丽水湖州三地市高三教学质量检测-物理,文件包含2024届11月衢州丽水湖州三地市高三教学质量检测-物理试卷pdf、2024届11月衢州丽水湖州三地市高三教学质量检测-物理答案pdf等2份试卷配套教学资源,其中试卷共11页, 欢迎下载使用。
2023届浙江省湖州、丽水、衢州三地市高三下学期4月教学质量检测物理PDF版含答案: 这是一份2023届浙江省湖州、丽水、衢州三地市高三下学期4月教学质量检测物理PDF版含答案,文件包含2023届浙江省湖州丽水衢州三地市高三下学期4月教学质量检测物理pdf、2023届浙江省湖州丽水衢州三地市高三下学期4月教学质量检测物理答案pdf等2份试卷配套教学资源,其中试卷共11页, 欢迎下载使用。
2019届浙江省衢州、湖州、丽水三地市9月高三教学质量检测物理试卷(pdf版): 这是一份2019届浙江省衢州、湖州、丽水三地市9月高三教学质量检测物理试卷(pdf版),文件包含衢州湖州丽水三地市2018年9月高三教学质量检测物理试卷解析doc、衢州湖州丽水三地市2018年9月高三教学质量检测物理试卷pdf、衢州湖州丽水三地市2018年9月高三教学质量检测物理答案pdf等3份试卷配套教学资源,其中试卷共19页, 欢迎下载使用。

