资料中包含下列文件,点击文件名可预览资料内容
还剩5页未读,
继续阅读
2022届河南省六市重点高中高三上学期11月联合考试化学试题(PDF版含答案)
展开
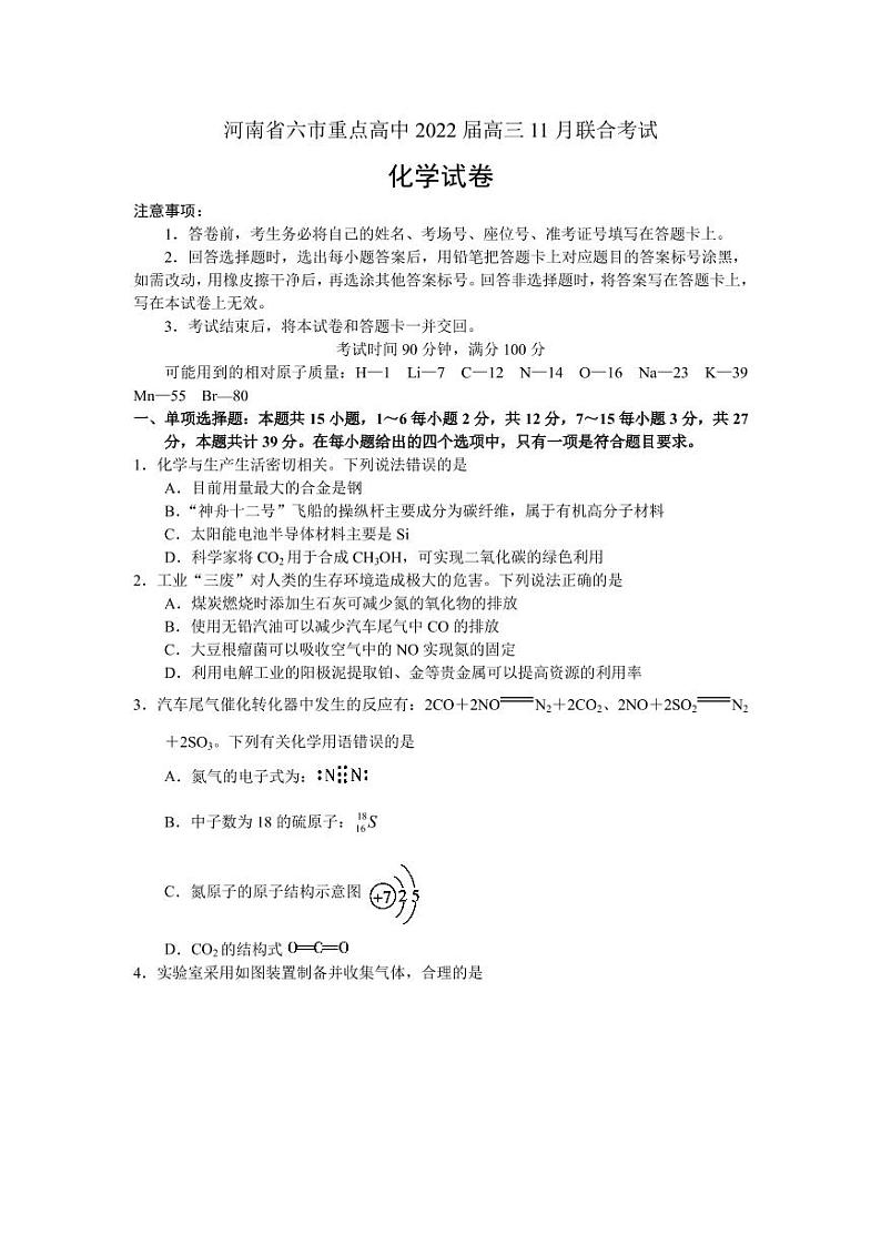
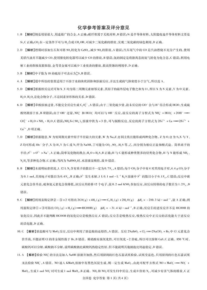
这是一份2022届河南省六市重点高中高三上学期11月联合考试化学试题(PDF版含答案),文件包含河南省六市重点高中2022届高三11月联合考试化学答案PDF版pdf、河南省六市重点高中2022届高三11月联合考试化学试卷pdf等2份试卷配套教学资源,其中试卷共12页, 欢迎下载使用。
相关试卷
河南省六市重点高中2023-2024学年高三上学期10月调研考试化学试题(含答案):
这是一份河南省六市重点高中2023-2024学年高三上学期10月调研考试化学试题(含答案),文件包含河南省六市重点高中2024届高三上学期10月调研考试化学docx、化学答案pdf等2份试卷配套教学资源,其中试卷共12页, 欢迎下载使用。
2021河南省重点高中高二上学期期中考试化学试题PDF版含答案:
这是一份2021河南省重点高中高二上学期期中考试化学试题PDF版含答案
2023河南省六市TOP二十名校高三上学期9月摸底考试化学试题PDF版含答案:
这是一份2023河南省六市TOP二十名校高三上学期9月摸底考试化学试题PDF版含答案,文件包含2022-2023学年高三年级TOP二十名校九月摸底考试化学试题PDF版无答案pdf、高三化学参考答案1pdf等2份试卷配套教学资源,其中试卷共15页, 欢迎下载使用。

