黑龙江省龙东地区2021-2022学年九年级上学期期中历史试题(word版 含答案)
展开这是一份黑龙江省龙东地区2021-2022学年九年级上学期期中历史试题(word版 含答案),共9页。试卷主要包含了考试时间60分钟,全卷共五道大题,总分100分,古代希腊是欧洲文明的发祥地,谚语是历史的最好写照等内容,欢迎下载使用。
考生注意:
1.考试时间60分钟。
2.全卷共五道大题,总分100分。
一、单项选择题(毎题只有一个正确答案,请将正确答案的英文字母填写在括号内,每题2分,共40分)
1.2020年2月27日,伊拉克首都巴格达出现了第一名新型冠状病毒确诊病例。巴格达位于古代的两河流域,这里诞生了( )
A.古埃及文明 B.古巴比伦文明 C.古印度文明 D.古希腊文明
2.古埃及新王国时期,推动埃及成为强大军事帝国的法老是( )
A.图特摩斯三世 B.亚历山大二世 C.查士丁尼 D.乔达摩·悉达多
3.古代希腊是欧洲文明的发祥地。希腊最早的文明产生于( )
A.爱琴海地区 B.巴勒斯坦地区 C.台伯河畔 D.南亚次大陆
4.“城邦公职人员由抽签方式选出,每个公民都有同等机会出任城邦公职,行使作为城邦主人的职权。”材料中这一现象出现在( )
A.古巴比伦 B.古代印度 C.古代希腊 D.古代罗马
5.由于希腊境内多山,平原与高山相交错,一个城市和与它连在一起的耕地、牧场就是一个城邦。这说明希腊城邦的特点是( )
A.面积宽广 B.小国寡民 C.经济发达 D.主权在民
6.古代希腊有一位哲学家提出了“原子论”,认为宇宙万物是由微小的“原子”组成的。他就是( )
A.苏格拉底 B.柏拉图 C.希罗多德 D.德谟克利特
7.古罗马的建筑坚固结实,华丽宏伟,对今天欧洲建筑艺术有深远影响。以下哪个不属于古罗马的建筑( )
A.凯旋门 B.奥林匹亚神庙宙斯像 C.万神庙穹顶 D.大竞技场遗址外景
8.谚语是历史的最好写照。下列流行语或谚语中,能准确反映欧洲中世纪封君与封臣关系特点的是( )
A.“以眼还眼,以牙还牙” B.“条条大路通罗马”
C.“我的附庸的附庸,不是我的附庸” D.“城市的空气使人自由”
9.843年,查理大帝的三个孙子缔结条约,将帝国一分为三,形成以下哪几个国家的雏形( )
①德意志 ②英吉利 ③法兰西 ④意大利
A.①②③ B.②③④ C.①③④ D.①②④
10.庄园制度盛行是中古时期西欧社会的特征之一。以下关于庄园的表述,不符合历史事实的是( )
A.庄园的居民均为领主的佃户 B.领主自己保留的土地为“自营地”
C.领主可以随意没收自由农民的土地 D.庄园是一个独立的自给自足的经济和政治单位
11.随着城市手工业者和商人不断分化,出现了富裕的大手工业作坊主、商人和银行家等,他们成为( )
A.领主 B.早期的资产阶级 C.工人阶级 D.佃户
12.从公元前3世纪中期开始,罗马对外扩张,进行了长达一百多年之久的“布匿战争”,这场战争罗马打败了地中海西部强国,这一“强国”是指( )
A.雅典 B.古埃及 C.迦太基 D.犹太国
13.13世纪,巴黎教师行会得到罗马教皇和国王的支持,自治权利得到保证。以下哪个不属于大学的自治地位的体现( )
A.免赋税特权 B.司法特权 C.教育自主权 D.生命安全权
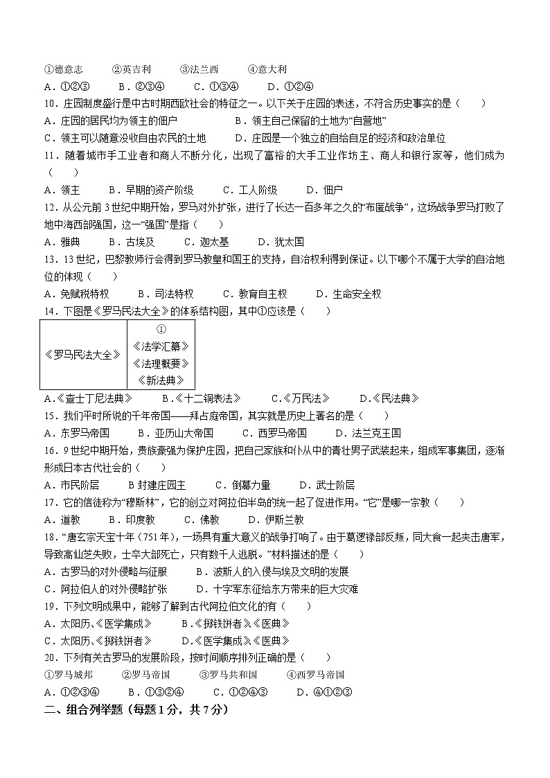
14.下图是《罗马民法大全》的体系结构图,其中①应该是( )
A.《查士丁尼法典》 B.《十二铜表法》 C.《万民法》 D.《民法典》
15.我们平时所说的千年帝国——拜占庭帝国,其实就是历史上著名的是( )
A.东罗马帝国 B.亚历山大帝国 C.西罗马帝国 D.法兰克王国
16.9世纪中期开始,贵族豪强为保护庄园,把自己家族和仆从中的青壮男子武装起来,组成军事集团,逐渐形成日本古代社会的( )
A.市民阶层 B封建庄园主 C.倒幕力量 D.武士阶层
17.它的信徒称为“穆斯林”,它的创立对阿拉伯半岛的统一起了促进作用。“它”是哪一宗教( )
A.道教 B.印度教 C.佛教 D.伊斯兰教
18.“唐玄宗天宝十年(751年),一场具有重大意义的战争打响了。由于葛逻禄部反叛,同大食一起夹击唐军,导致高仙芝失败,士卒大部死亡,只有数千人逃脱。”材料描述的是( )
A.古罗马的对外侵略与征服 B.波斯人的入侵与埃及文明的发展
C.阿拉伯人的对外侵略扩张 D.十字军东征给东方带来的巨大灾难
19.下列文明成果中,能够了解到古代阿拉伯文化的有( )
A.太阳历、《医学集成》 B.《掷铁饼者》、《医典》
C.太阳历、《掷铁饼者》 D.《医学集成》、《医典》
20.下列有关古罗马的发展阶段,按时间顺序排列正确的是( )
①罗马城邦 ②罗马帝国 ③罗马共和国 ④西罗马帝国
A.①②③④ B.①③②④ C.①②④③ D.④①②③
二、组合列举题(每题1分,共7分)
21.根据提示写出相应的历史人物。
(1)古巴比伦王国最强盛时期的国王是________________。
(2)首创元首制,建立罗马帝国的是________________。
(3)主张人应该“认识你自己”的希腊哲学家是________________。
(4)12世纪晚期,获得“征夷大将军”,设幕府于镰仓的是________________。
22.依据提示,写出相应内容。
(1)查理大帝统治时期的法兰克王国被称为________________。
(2)13世纪,城市取得自由和自治权的形式,是从国王或领主手里取得________________。
(3)5世纪,基本实现日本统一的政权是________________。
三、辨析改错题(每小题2分,共8分)
23.(1)约公元前324年建立的孔雀王朝,是古代埃及文明的鼎盛时期。
错误:________________;改正:________________。
(2)苏美尔人进入印度后,建立了严格的种姓制度。
错误:________________;改正:________________。
(3)《天方夜谭》是了解早期希腊社会的主要文献。
错误:________________;改正:________________。
(4)2世纪,亚历山大帝国的版图横跨欧、亚、非三洲,地中海成为它的“内湖”。
错误:________________;改正:________________。
四、史料解析题(24题6分,25题7分,26题6分,27题6分,共25分)
24.宗教是一种文化现象,不同地区有不同的宗教。阅读材料,回答问题。(6分)
材料一
材料二:公元1世纪,产生于罗马帝国统治下的巴勒斯坦、小亚细亚等地区……宣扬上帝是宇宙的最高主宰……
——摘编自岳麓版九年级上册《世界历史》
材料三:伊斯兰教是适应7世纪初阿拉伯半岛社会经济发展的形势和实现政治统一的需要而产生的。随着伊斯兰教的产生和发展,统一国家逐渐形成。
——吴于廑等《世界历史·古代史下卷》
请回答:
(1)图一是佛教传播的示意图,它的诞生地A处是哪里?它产生于什么时间?(2分)
(2)材料二中描述的是哪一宗教?它的创立者是谁?(2分)
(3)材料三中,伊斯兰教的建立者是谁?他逝世后,他的继承者在8世纪中期建立的横跨亚、欧、非三大洲的大帝国的名字是什么?(2分)
25.法制建设随着时代进步不断完善,是人类文明的标志之一。阅读下列材料,回答问题。(7分)
材料一:图中的石柱记载了古代两河流域地区的一部法典。
材料二:公元前450年左右,罗马颁布了成文法,这部法刻在十二块青铜板上……使量刑定罪有了文字依据,在一定程度上遏制了贵族对法律的曲解和滥用。
——摘编自部编九年级上《世界历史》
材料三:“法律的基本原则是:为人诚实,不损害他人,给予每个人他应得的部分。”
——查士丁尼一世
请回答:
(1)根据材料一并结合所学知识,写出这部法典的名称。它有什么历史地位?(2分)
(2)材料二中的法律指的是什么?他是罗马哪个时期颁布的?(2分)
(3)材料三中查士丁尼组织编纂的,奠定欧洲民法基础的文献是什么?编纂法典是为了稳固哪一帝国的社会秩序?(2分)
(4)结合上述材料和所学知识,谈谈你对人类法制建设有什么看法。(1分)
26.改革推动社会发展和进步。阅读下列材料,回答问题。(6分)
材料一:公元前5世纪中后期,雅典民主政治发展到高峰,被称为雅典民主政治的“黄金时代”。
——《世界古代史》
材料二
——摘编自部编九年级上《世界历史》
请回答:
(1)材料一中,雅典民主政治在谁主政时期达到全盛?他为了保证贫穷公民参政议政,还建立了什么制度?当时雅典的最高权力机构是什么?(3分)
(2)材料二反映了日本的哪一历史事件?日本是效仿了中国哪一朝代的典章度而进行的改革?改革有什么意义?(3分)
27.不同时期不同地区的统治有着自己的特点。阅读下列材料,回答问题。(6分)
材料一
材料二
请回答:
(1)材料一中,图一反映了什么制度?它出现在哪一文明古国?(2分)
(2)结合材料一中的图二和所学知识回答,罗马共和国的决策权掌握在哪一机构手中?罗马共和国时期影响最大的奴隶起义是什么?(2分)
(3)材料二中,亚历山大大帝通过什么军事行动建立了地跨欧、亚、非三洲的大帝国?这一军事行动对东西方经济文化交流有什么影响?(2分)
五、活动探究题(28题10分,29题10分,共20分)
28.中古时代的欧、亚国家,其社会发展各具特色。某历史小组以“嬗变”为主题开展研究性学习,请阅读材料,探究下列问题。(10分)
【社会嬗变】
材料一:8世纪前期,王国对土地的分封形式进行了改革,不再像以前那样无偿地赏赐,而是要求得到封地的人必须提供兵役服务……11世纪,这种封建制度在西欧已经普遍存在。
——摘编自部编九年级上《世界历史》
(1)材料一中,最早对“土地的分封进行改革”的是哪一王国?它的建立者是谁?“这种封建制度”以什么为纽带?(3分)
【浪漫之地】
材料二
(2)材料二反映了欧洲中世纪乡村的哪一组织形式?为了维护该组织的公共秩序,维护领主权益和在一定程度上限制领主的特权而设立的机构是什么?(2分)
【触碰自由】
材料三:一些比较富裕的城市,就用……办法摆脱领主的统治;有的城市则采用……的手段;另一些城市则两种办法交替用,米兰等都经过长期反复的斗争,才取得城市自治权利。
——摘自《世界通史·中世纪卷》
(3)依据材料三并结合所学知识,指出西欧城市居民争取城市的自由和自治常用的手段。(2分)
【拥抱文化】
材料四:11世纪后,许多希腊、罗马的古典著作开始在西欧传播,阿拉伯文化也不断传入西欧。12世纪,西欧的教育与学术出现了新的气象。
——摘编自部编九上《世界历史》
材料五:早就垂涎东方土地和财富的西欧封建主在罗马教皇的号召下组建了军队进行东征……不仅没有给拜占庭以军事援助,反而攻打拜占庭帝国……1453年,拜占庭帝国最终灭亡。
——摘编自部编九上《世界历史》
(4)材料四中的“新气象”被认为是欧洲中世纪教育“最美好的花朵”请问它指的什么?(1分)
(5)材料五中,“罗马教皇组建了军队进行东征”指的是什么历史事件?拜占庭帝国“最终灭亡”于哪一国家?(2分)
29.多元的古典文明和科技文化带来世界文明的多样性。阅读材料,探究下列问题(10分)
【亚非文明成果】
材料一
(1)材料一中的金字塔产生于哪一文明古国?这一古国的代表文字是什么?(2分)
【希腊古典文化】
材料二
(2)材料二中,图一是一位百科全书式学者,创立了逻辑学,他是谁?图二是希腊建筑艺术的典型代表,它是哪个神庙?(2分)
【罗马科技历法】
材料三:我们今天使用的公历,是古代罗马人创设的。当时的执政官命人以太阳历为蓝本编制新的历法,称……4世纪,罗马皇帝以此作为基督教历法。后来成为今天人们使用的公历的基础。
——摘编自部编九上《世界历史》
(3)材料三中,“新的历法”指的是什么?该历法是谁命人编制的?(2分)
【阿拉伯文化】
材料四:阿拉伯数字是阿拉伯人对世界的独特贡献……阿拉伯人担当了沟通东西方文化的角色,为世界文化发展作出卓越贡献……
——摘编自部编九上《世界历史》
(4)材料四中阿拉伯数字是谁发明的?阿拉伯人把哪些东方的文明成果传到了欧洲?(答出两项)(3分)
【感悟世界文明】
(5)结合材料和所学知识,谈谈你如何对待人类历史上不同的文明。(1分)
2021-2022年九年级上学期综合练习(一)
历史试卷参考答案及评分标准
一、单项选择题(每题只有一个正确答案,请将正确答案的英文字母填写在括号内,每题2分,共40分)
1.B 2.A 3.A 4.C 5.B 6.D 7.B 8.C 9.C 10.C 11.B 12.C 13.D 14.A 15.A 16.D 17.D 18.C 19.D 20.B
二、组合列举题(每题1分,共7分)
21.(1)汉谟拉比 (2)屋大维 (3)苏格拉底 (4)源赖朝
22.(1)查理曼帝国 (2)特许状 (3)大和
三、辨析改错题(每小题2分,共8分)
23.(1)错误:古代埃及改正:古代印度
(2)错误:苏美尔人改正:雅利安人
(3)错误:《天方夜谭》改正:《荷马史诗》
(4)错误:亚历山大帝国改正:罗马帝国
四、史料解析题(24题6分,25题7分,26题6分,27题6分,共25分
24.(6分)
(1)古印度;公元前6世纪。(2分)
(2)基督教;耶稣。(2分)
(3)穆罕默德;阿拉伯帝国。(2分)
25.(7分)
(1)《汉谟拉比法典》;迄今已知世界上第一部较为完整的成文法典。(2分)
(2)《十二铜表法》;罗马共和国。(2分)
(3)《罗马民法大全》;拜占庭帝国(东罗马帝国)。(2分)
(4)法制建设是人类文明发展和社会进步的重要标志,法制建设随着时代进步不断发展完善等。(言之有理即可)(1分)
26.(6分)
(1)伯里克利;津贴制度;公民大会。(3分)
(2)大化改新;唐朝;使日本发展成为一个中央集权制的封建国家。(3分)
27.(6分)
(1)种姓制度;古印度。(2分)
(2)元老院;斯巴达克起义。(2分)
(3)亚历山大东征;
影响:①促进东西方文化的大交汇;②加强了东西方之间的经济联系和贸易往来(答出其中一点即可)(2分)
五、活动探究题(28题10分,29题10分,共20分)
28.(10分)
(1)法兰克王国;克洛维;土地的封赐。(3分)
(2)庄园;庄园法庭。(2分)
(3)金钱赎买;武力斗争。(2分)
(4)大学的兴起。(1分)
(5)十字军东征;奥斯曼帝国。(2分)
29.(10分)
(1)古埃及;象形文字。(2分)
(2)亚里士多德;帕特农神庙。(2分)
(3)儒略历;凯撒。(2分)
(4)古印度人;造纸术、指南针、火药、棉花、食糖等(任举两个即可)。(3分)
(5)尊重和理解不同地区的文明成果,要学习、借鉴、吸收其他地区文明成果的精华,在传承的基础上进行创新,推动人类社会的发展等。(言之有理即可)(1分)题号
一
二
三
四
五
总分
核分人
《罗马民法大全》
①
《法学汇纂》
《法理概要》
《新法典》
政治上
建立以天皇为中心的中央集权制度,地方设国、郡、里三级,由中央派官治理。
经济上
废除一切私地、私民,将土地、部民收归国有,成为公地、公民;国家将土地分给公民,每隔六年授田一次,不能终生使用,也不能买卖;统一赋税。
四张K分别代表四位国王:梅花K是亚历山大大帝,他的衣服总是佩戴着配有十字架的珠宝,这是梅花K国王的特点,其头发向外卷。
——百度百科
相关试卷
这是一份2024年黑龙江省龙东地区中考历史试题,共4页。
这是一份黑龙江省龙东地区2023-2024学年九年级上学期期中考试历史试题,共5页。
这是一份2023年黑龙江省龙东地区部分学校中考一模历史试题(含答案),共10页。试卷主要包含了考试时间90分钟,全卷共五道大题,总分100分等内容,欢迎下载使用。

