重庆市2022届高三上学期11月高考模拟调研卷(三)生物试题含答案
展开生物测试卷共6页,满分100分。考试时间75分钟。
一、选择题(本大题共20小题,每小题2分,共40分。在每小题给出的四个选项中,只有一项是符合题目要求的)
1.细胞是生物体结构和功能的基本单位。下列有关细胞的叙述,正确的是
A.拟核中没有核膜和染色体,不存于动植物和真菌细胞中,只存在于细菌细胞中
B.除病毒外,生物体都是由细胞和细胞产物构成的
C.原核细胞结构简单,所以不具有多样性
D.新细胞是从老细胞的细胞核中产生的
2.根据《中小学生膳食指南》建议,某同学的午餐如下:二两米饭、一份红烧肉、一份蔬菜、一个煮鸡蛋。下列叙述正确的是
A.该午餐包含糖原、淀粉和纤维素等多糖
B.该午餐含有的脂质只有脂肪和固醇
C.生鸡蛋比熟鸡蛋的蛋白质更易消化
D.该同学餐后2小时,其血液中可能含有淀粉、纤维素
3.细胞的各种膜结构间相互联系和转移的现象称为“膜流”,关于“膜流”的叙述正确的是
A.神经递质的释放、质壁分离和吞噬细胞摄取抗原都体现了膜流
B.所有细胞均能发生膜流现象
C.膜流的方向只能是内质网→高尔基体→细胞膜
D.膜流可参与细胞不同结构间或细胞内外的物质转运
4.我校橙子辅导生物兴趣小组研究发现协助物质进出细胞的转运蛋白包括载体蛋白和通道蛋白,且载体蛋白协助物质进出细胞时可能消耗能量,也可能不消耗能量,而通道蛋白协助物质进出细胞时不消耗能量。下列有关叙述错误的是
A.无转运蛋白参与的物质进出细胞的方式都是自由扩散
B.水分子可以通过通道蛋白的协助顺浓度梯度进入细胞
C.在主动运输中协助物质进出细胞的蛋白质是载体蛋白
D.物质依靠通道蛋白进出细胞的方式属于被动运输
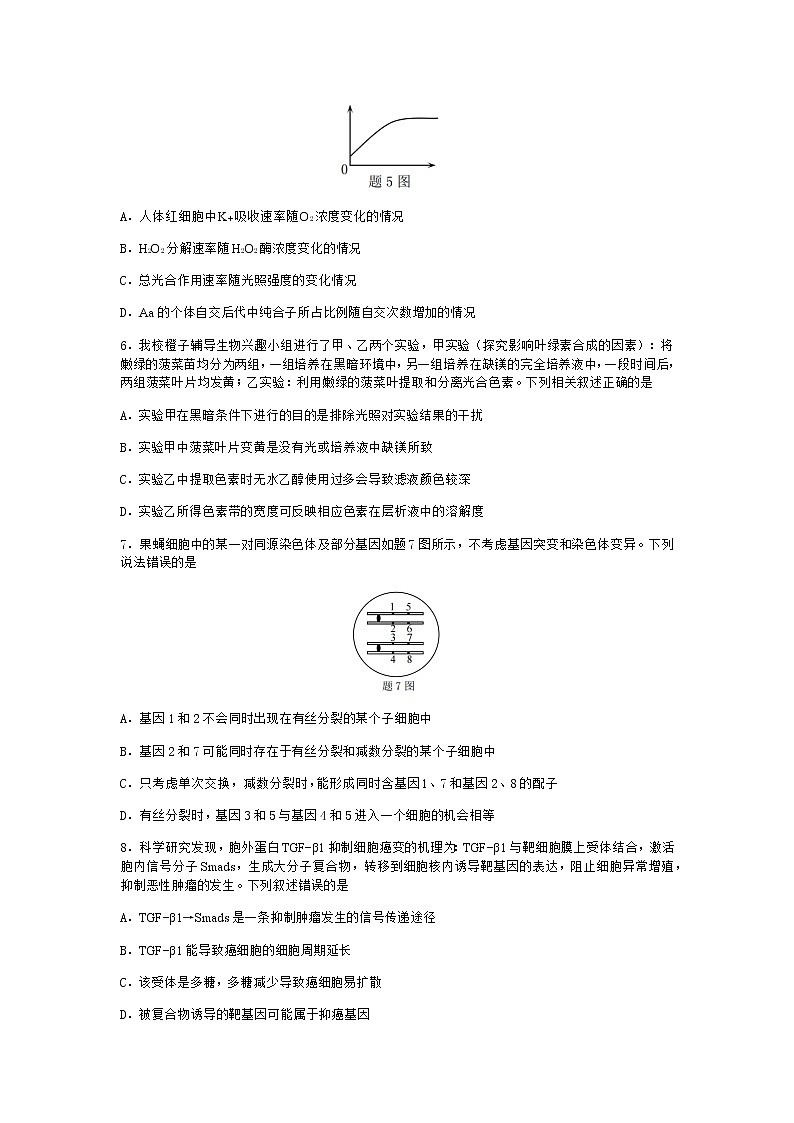
5.题5图是我校橙子辅导生物兴趣小组建立的数学模型,据推测所表示的生物学含义是
A.人体红细胞中K+吸收速率随O2浓度变化的情况
B.H2O2分解速率随H2O2酶浓度变化的情况
C.总光合作用速率随光照强度的变化情况
D.Aa的个体自交后代中纯合子所占比例随自交次数增加的情况
6.我校橙子辅导生物兴趣小组进行了甲、乙两个实验,甲实验(探究影响叶绿素合成的因素):将嫩绿的菠菜苗均分为两组,一组培养在黑暗环境中,另一组培养在缺镁的完全培养液中,一段时间后,两组菠菜叶片均发黄;乙实验:利用嫩绿的菠菜叶提取和分离光合色素。下列相关叙述正确的是
A.实验甲在黑暗条件下进行的目的是排除光照对实验结果的干扰
B.实验甲中菠菜叶片变黄是没有光或培养液中缺镁所致
C.实验乙中提取色素时无水乙醇使用过多会导致滤液颜色较深
D.实验乙所得色素带的宽度可反映相应色素在层析液中的溶解度
7.果蝇细胞中的某一对同源染色体及部分基因如题7图所示,不考虑基因突变和染色体变异。下列说法错误的是
A.基因1和2不会同时出现在有丝分裂的某个子细胞中
B.基因2和7可能同时存在于有丝分裂和减数分裂的某个子细胞中
C.只考虑单次交换,减数分裂时,能形成同时含基因1、7和基因2、8的配子
D.有丝分裂时,基因3和5与基因4和5进入一个细胞的机会相等
8.科学研究发现,胞外蛋白TGF-β1抑制细胞癌变的机理为:TGF-β1与靶细胞膜上受体结合,激活胞内信号分子Smads,生成大分子复合物,转移到细胞核内诱导靶基因的表达,阻止细胞异常增殖,抑制恶性肿瘤的发生。下列叙述错误的是
A.TGF-β1→Smads是一条抑制肿瘤发生的信号传递途径
B.TGF-β1能导致癌细胞的细胞周期延长
C.该受体是多糖,多糖减少导致癌细胞易扩散
D.被复合物诱导的靶基因可能属于抑癌基因
9.根据遗传物质的化学组成,可将病毒分为RNA病毒和DNA病毒两种类型,下列有关分析错误的是
A.两种病毒繁殖过程中均有U和A间的碱基互补配对
B.RNA病毒遗传物质为RNA,含核糖、特有碱基U,一般为单链
C.DNA病毒遗传物质为DNA,含脱氧核糖、特有碱基T,多为双链
D.由于单链RNA结构不稳定,故与DNA病毒相比,RNA病毒更容易发生变异
10.人类红绿色盲的基因(A、a)位于X染色体上,秃顶的基因(B、b)位于常染色体上,Bb和bb的女性表现为非秃顶,而只有bb的男性才表现为非秃顶。下列有关分析错误的是
A.在自然人群中,秃顶患者和色盲患者,都是男性多于女性
B.生物体的内在环境会影响显性性状的表现
C.色盲和秃顶都与性别相关联,所以都属于伴性遗传
D.非秃顶的男女婚配,所生后代有可能是秃顶患者
11.肝脏是人体内代谢较为旺盛的器官,下列有关分析错误的是
A.肝脏细胞代谢旺盛,产生热量较多,是人体安静时的主要产热器官
B.肝脏细胞的正常运转需要ATP不断提供充足的“动力”,故细胞内ATP的含量很高
C.与无机催化剂相比,肝脏细胞合成的过氧化氢酶降低化学反应活化能的效果更显著
D.肝脏通过合成与分解肝糖原来维持血糖稳定
12.下列有关基因突变和基因重组的叙述正确的是
A.获得高产青霉素菌株的原理是基因突变
B.非同源染色体间的部分片段移接属于基因重组
C.同源染色体上只能发生可遗传变异中的染色体变异和基因突变
D.发生在水稻根尖内的基因重组比发生在花药中的更容易遗传给后代
13.科学工作者为了监测和保护某湿地生态系统,通过对该生态系统部分生物的调查,绘制题13图所示食物网。以下相关说法错误的是
A.图示食物网中,含有划蝽的食物链共有6条
B.若蚊子幼虫被大量杀灭,短期内水蚤的数量会增加
C.图示食物网中,轮虫和水蚤,划蝽和鲶鱼均具有捕食和竞争关系
D.鲶鱼所处的营养级比水蚤高,体形较大的鲶鱼的数量比水蚤的数量少
14.眨眼反射是一种防御性反射,有东西在眼前晃动时会有眨眼的反应。但人也可以有意识地主动眨眼或受刺激时坚持不眨眼。下列相关分析错误的是
A.有东西晃动出现的眨眼反应属于非条件反射
B.有意识地主动眨眼说明大脑皮层可以支配低级中枢的活动
C.受刺激时不眨眼说明大脑皮层向下的传输途径可能损坏
D.眨眼反射发生时兴奋在反射弧中的传导是单向的
15.从群落空间结构的角度来看,下列有关说法正确的是
A.由于植物群落分层现象的存在,种植玉米时要合理密植
B.海岸不同潮间带物种分布差异属于群落的水平结构
C.修剪整齐的草坪群落中无垂直结构
D.冷箭竹的竹笋、幼竹、成年竹在垂直结构上具有明显的分层现象
16.演替是一个漫长的过程,当群落演替到与环境条件处于平衡状态时,演替就不再进行了,此时达到的最终平衡状态就叫顶极群落,题16图表示不同环境下的顶极群落类型。下列有关叙述错误的是
A.在形成顶极群落之前,流入生态系统的总能量一般大于生物群落呼吸消耗的总能量
B.只要时间足够长,北极地区可以从苔原演替到森林群落
C.由图可知,顶极群落的类型受年平均温度和年平均降水量等环境因素的影响
D.苔原生态系统的抵抗力稳定性和恢复力稳定性都比较低
17.人体液各组分及相互转化的模型图如图1和图2所示。下列说法错误的是
A.图1中a、b、d分别对应图2中甲、丙、丁
B.图2中乙为组织液,是所有细胞直接生活的环境
C.c中的物质大部分进入B,少部分进入C
D.手和脚有时会磨出“血泡”,其成分是组织液和血细胞
18.题18图为人体和人体细胞内某些信息的传递机制的模式图。下列有关叙述错误的是
A.如果该图表示甲状腺激素的分级调节,a为下丘脑,b为垂体,c为甲状腺
B.若该图表示细胞内遗传信息的表达过程,则e过程发生于核糖体中
C.若该图表示内环境中成分的单方向联系,a为组织液,b为淋巴,c为血浆
D.如果该图表示反射弧,则其中的信息是以局部电流的形式传导的
19.下列关于动物生命活动调节的叙述,正确的是
A.动作电位形成时,神经细胞膜外Na+进人细胞需要消耗能量
B.识别和结合神经递质的受体只存在于神经细胞表面
C.炎热环境中机体的散热量一般少于寒冷环境中的散热量
D.某人大脑皮层H区受损,将失去听觉
20.已知生长素、赤霉素和乙烯对细胞纵向伸长均有影响,三者关系如题20图所示,a、b、c、d表示具体作用。下列相关叙述错误的是
A.a和c表示促进作用,b和d表示抑制作用
B.由图可知,生长素对细胞生长的调节作用具有两重性
C.据图猜测,高浓度的生长素可促进乙烯的合成,故生长素和乙烯之间是协同关系
D.由图可知,赤霉素能够促进茎秆伸长的原因可能是促进生长素的产生,抑制生长素的分解
二、非选择题(共60分。第21~24题为必考题,每个试题考生都必须作答。第25~26题为选考题,考生根据要求作答)
(一)必考题:共45分。
21.(12分)橙子辅导生物兴趣小组设计了如题21图甲的装置,制备了三组含有不同18O百分比的碳酸氢盐和水,在密闭条件下供给适宜光照,三次实验结果如图乙所示。分析回答下列问题:
(1)装置甲中的小球藻和蓝藻在结构上最本质的区别是 。
(2)该实验的自变量是 ,装置甲中加入NaHCO3溶液的目的是 ,一段时间后用注射器收集的气体是 。
(3)该实验的目的是 。
(4)根据图乙的实验结果可知,产生的氧气中同位素18O百分比与 一致。由此得出实验结论: 。
22.(11分)根据已学有关生态学知识,尝试帮助橙子辅导生物兴趣小组解决以下环境问题:
(1)某种蛾的幼虫是危害小麦的害虫,赤眼蜂是它的天敌。为研究小麦抵抗虫害的机制,橙子辅导小组队员们用石油醚分别提取了小麦的挥发性物质甲和受虫害后的小麦挥发性物质乙,进行相关实验,结果如下表所示。实验中对照物质是 ,根据实验结果,尝试解释小麦如何抵抗虫害? 。
(2)题22图为某农田生态系统参与碳循环的示意图,甲、乙、丙、丁代表生态系统的4种成分,图中以有机物形式传递的有 (填序号);丁在碳循环中指的是 ,其主要来源除图中所示过程外,还有 ;若大量植树造林可以缓解温室效应,从碳循环角度分析其原因最可能是 。除了植树造林,为缓解温室效应可采取的措施有 (答出两条即可)。
23.(12分)随着生活质量的提高,人们越来越重视身体健康,某科研团队对某家族遗传病史进行研究,绘制遗传家系图如题23图所示,得知甲病和乙病均为单基因遗传病,且Ⅱ4不携带甲病的致病基因。请据图回答下列问题:
(1)甲病的遗传方式是 ,甲病可能是 。
(2)Ⅱ3与Ⅱ4的后代中理论上共有 种基因型和 种表现型。
(3)若乙病在人群中发病率为1%,则Ⅲ2与人群中正常女性婚配后生育一个患乙病的女儿的概率为 。
(4)若Ⅲ7的性染色体组成为XXY,则产生异常生殖细胞的最可能是 (填“母亲”或“父亲”)。
24.(10分)生物学课堂中,我们一直倡导以乐观、阳光的心态面对生活,因为长期焦虑、紧张的心理会降低自身免疫力,进而影响身体健康。请回答下列问题:
(1)科学研究表明:长期焦虑会使辅助性T细胞(T细胞的一种类型)活性下降,对病毒、真菌感染的抵抗能力和对肿瘤细胞的监控能力下降,这体现了免疫系统的 功能,除此之外,免疫系统还具有 功能;辅助性T细胞活性下降,还能间接引起机体生成抗体的能力降低,其原因是 的分泌减少,导致在该物质的参与下,受到抗原刺激的 细胞增殖、并分化为浆细胞的能力减弱。
(2)人体感染新型冠状病毒时,免疫系统的功能加强,往往会发烧。发烧的原因是病毒产生的毒素可以影响下丘脑的 功能,最终使有关器官分泌的 激素和肾上腺素增加,导致细胞代谢速率加快,产热增加,体温升高。
(二)选考题:共15分。请考生从25、26两题中任选一题作答。如果多做,则按所做第一题计分。
25.[选修1:生物技术实践](15分)
科技是第一生产力,随着生物技术的快速发展,给社会带来较大经济效益的同时,也备受社会的广泛关注。请回答下列问题:
(1)酒精发酵通常利用含葡萄糖、淀粉或纤维素等的农林产品为原料,在进行酒精发酵时,纤维素酶的添加可以提高 ,并使酒的品质有所提升;酿制果酒过程中,常因封口不严,导致酒中带有明显的酸味,使果酒变酸的微生物主要是 。
(2)膳食中的亚硝酸盐一般不会危害人体健康。制作泡菜需要测定亚硝酸盐的含量,方法是 ,其原理是在盐酸酸化的条件下,亚硝酸盐与对氨基苯磺酸发生重氮化反应后,与N-1-萘基乙二胺盐酸盐结合形成 ,将显色反应后的样品与已知浓度的标准显色液目测比较,可以大致估算出泡菜中亚硝酸盐的含量。
(3)泡菜制作利用的主要微生物是 ,制作泡菜如若方法不当,很容易造成泡菜变质,甚至发霉变味,可能的原因有 (至少写出三条)。
(4)腐乳制作过程中,加盐和加酒所发挥的作用相同的是 。
26.[选修3:现代生物科技专题](15分)
2020年诺贝尔化学奖花落两位基因编辑技术CRISPR/Cas9的发明者。CRISPR/Cas9系统主要包含向导RNA和Cas9蛋白两个部分,向导RNA能识别并结合特定的DNA序列,从而引导Cas9蛋白结合到相应位置并剪切DNA,最终实现对靶基因序列的编辑(如图所示)。2018年底,贺建奎团队用CRISPR/Cas9系统对数个婴儿胚胎的CCR5基因进行编辑,被编辑的婴儿的所有细胞不能合成完整的CCR5蛋白,从而天生免疫艾滋病,据此回答下列问题:
(1)已知CRISPR/Cas9仅存在于原核生物,故需借助 技术才能在婴儿胚胎细胞中发挥作用。向导RNA的合成需要 酶;Cas9蛋白与 酶的功能相似。
(2)若α链剪切点附近序列为……TCCACAATC……,则向导RNA相应的识别序列为 。
(3)基因编辑婴儿的产生需要将编辑的基因导入 细胞,通过 ,然后再通过 技术移入受体子宫。
(4)贺建奎团队的行为遭到了科学界的强烈谴责,因为 (写出两点)。
重庆市高2022届2021~2022学年度高三(上)
高考模拟调研卷生物(三)参考答案
1【答案】B
【解析】拟核中没有核膜和染色体,不存于动植物和真菌细胞中,而是存在于细菌、支原体、衣原体等原核生物细胞中,细菌只是原核细胞的一种,A错误;病毒没有细胞结构,其他生物体都是由细胞和细胞产物构成的,B正确;原核细胞的结构虽然比较简单,但仍具有多样性,C错误;新细胞是从老细胞分裂而来,D错误。
2【答案】A
【解析】由题目信息可知:米饭的主要成分是淀粉,红绕肉含蛋白质、脂肪、磷脂和固醇等,蔬菜里含有维生素,鸡蛋里含有蛋白质、卵磷脂、固醇等物质,所以A正确;该午餐含有的脂质除了糖原和固醇,还有磷脂,B错误;熟鸡蛋经过高温处理,蛋白质变性,蛋白质的空间结构发生变化,肽链变得松散,增大了与蛋白酶的接触面积,故更容易被消化,C错误;淀粉和纤维素是植物细胞特有的多糖,D错误。
3【答案】D
【解析】质壁分离与复原过程中没有发生膜流,只是细胞的失水与吸水,A错误;原核细胞只有细胞膜,无法发生膜流现象,B错误;胞吐膜流的方向是内质网→高尔基体→细胞膜,而胞吞膜流的方向则相反,还可以是与溶酶体联系,或者细胞膜到各种细胞器膜,C错误;膜流由于是各种细胞结构通过膜结构相互联系转化,可以将物质通过具膜小泡运输,参与细胞不同结构间或细胞内外的物质转运,D正确。
4【答案】A
【解析】无转运蛋白参与的物质进出细胞方式有自由扩散和胞吞、胞吐,A错误;水分子能通过通道蛋白的协助顺浓度梯度运出细胞,B正确;在主动运输中协助物质进出细胞的蛋白质是载体蛋白,C正确;物质依靠通道蛋白进出细胞的方式是协助扩散,属于被动运输,D正确。
5【答案】B
【解析】人体红细胞吸收K+的方式是主动运输,红细胞通过无氧呼吸为生命活动提供能量,因此人体红细胞中K+吸收量与O2浓度变化无关,该图不能表示人红细胞中K+吸收量随O2浓度变化的情况,A错误;无酶时,过氧化氢较慢分解,加酶时,反应速率先随着酶量的增加而增加,由于底物的量是有限的,当酶过量时,反应速率不再随酶增多而增大,B正确;光照强度为0时,总光合速率也为0,C错误;基因型为Aa的个体自交n代,后代中纯合子所占的比例为1-(1/2)n,所以自交代数越多,纯合子所占的比例越接近1,但是起点应该是0,D错误。
6【答案】B
【解析】实验应遵循单一变量原则,该实验中黑暗条件和缺镁为实验的自变量,A错误;由于培养在黑暗环境或缺镁的完全培养液中,菠菜叶片由绿变黄,说明菠菜叶片发黄可能与没有光或培养液中缺镁有关,B正确;实验乙中提取色素时,无水乙醇使用过多会导致滤液颜色较浅,C错误;实验乙所得色素带的宽度可反映相应色素的含量,而色素在层析液中的溶解度与在滤纸条上的位置有关,D错误。
7【答案】C
【解析】基因1和2是姐妹染色单体上的相同基因,有丝分裂中,姐妹染色单体分开移向细胞两极,进入不同的子细胞,A正确;基因2和7是同源染色体上非姐妹染色单体上的非等位基因,有丝分裂后期,2和7所在染色体可能移向细胞同一极,减数分裂可能因为交叉互换导致2和7位于同一条染色体上,B正确;正常减数分裂(不考虑交叉互换),同源染色体分离导致1、7和2、8不可能同时出现于同一个子细胞中,若考虑交叉互换且基因1和3互换,则可形成含1、7,不含2,8的配子,若考虑交叉互换且基因2和4互换,则可形成含2、8,不含1,7的配子,C错误;有丝分裂时,等位基因分离后与非等位基因可自由组合,故3和5与4和5进入一个细胞的机会相等,D正确。
8【答案】C
【解析】依据题意,TGF-β1→Smads是一条抑制肿瘤发生的信号传递途径,故A正确;TGF-β1抑制了癌细胞增殖,就是抑制了癌细胞的有丝分裂,导致癌细胞的细胞周期延长,B正确;癌细胞膜上受体的化学本质是糖蛋白,糖蛋白减少导致癌细胞易扩散,C错误;被TGF-β1诱导的靶基因可阻止癌细胞异常增殖,所以可能属于抑癌基因,D正确。
9【答案】A
10【答案】C
【解析】秃顶的基因位于常染色体上,其性状表现虽然与性别相关,但不属于伴性遗传,属于从性遗传,C错误。
11【答案】B
【解析】ATP作为直接能源物质,但细胞内ATP的含量较低,因消耗后可迅速由ADP合成。
12【答案】A
【解析】非同源染色体间的部分片段移接属于染色体结构变异,B错误;同源染色体上可以发生可遗传变异中的染色体变异、基因突变和基因重组,C错误;发生在生殖细胞中的变异更容易遗传给后代,D错误。
13【答案】B
【解析】若蚊子幼虫被大量杀灭,则划蝽捕食水蚤的数量会增加,则短期内水蚤的数量会下降,B错误。
14【答案】C
【解析】眨眼是一种非条件反射,受刺激不眨眼说明大脑皮层控制良好,C错误。
15【答案】B
16【答案】B
17【答案】B
【解析】图1中a、b、c、d分别为细胞内液、血浆、组织液和淋巴,图2中甲、乙、丙、丁分别代表细胞内液、组织液、血浆和淋巴,A正确;图2中乙为组织液,是体内绝大多数细胞直接生活的环境,B错误;组织液中包括细胞代谢产物在内的各种物质,大部分能够被毛细血管的静脉端重新吸收
进入血浆,少部分被毛细淋巴管吸收成为淋巴,C正确。“血泡”的主要成分是组织液和血细胞,D正确;
18【答案】D
【解析】如果该图表示反射弧,a代表感受器,b代表神经中枢,c代表效应器,d代表传入神经,e代表传出神经,在兴奋的传导过程中,不仅有电信号,还有化学信号,D错误。
19【答案】C
20【答案】C
21【答案】
(1)小球藻有核膜包被的细胞核,蓝藻没有
(2)不同18O百分比的碳酸氢盐和水
为小球藻的光合作用提供CO2
O2
(3)验证光合作用产生的氧气中的氧原子来自于水
(4)水中的18O百分比
光合作用产生的氧气中的氧原子来自于水
22【答案】
(1)石油醚
小麦能产生挥发性物质吸引赤眼蜂寻找食物,遭受虫害后,产生的挥发性物质乙对赤眼蜂的吸引
力更大,以避免虫害。
(2)③④⑦
大气中的CO2库
化石燃料燃烧
大量植树造林可以增加CO2从大气中的CO2库到生物群落的吸收速率
减少化石燃料燃烧、提高能效、开发新能源、保护植被
23【答案】(12分,每空2分)
(1)伴X隐性遗传
红绿色盲(其他答案也可)
(2)8
6
(3)1/66
(4)母亲
【解析】
假设乙病基因用A、a表示,甲病基因用B、b表示。由Ⅱ1和Ⅱ2不患乙病而生下的女孩Ⅲ1患乙病可推知,乙病为常染色体隐性遗传病,由Ⅱ3和Ⅱ4不患甲病而生下的男孩Ⅲ7患甲病,且Ⅱ4不携带甲病的致病基因,可知甲病是伴X染色体隐性遗传病;由图可推知Ⅱ3(AaXBXb)与Ⅱ4(aaXBY)的后代中基因型有2×4=8(种),表现型有2×3=6(种);若乙病在人群中发病率为1%,则Ⅲ2与人群中正常女性婚配后生育一个患乙病的女儿的概率为:
若Ⅲ7的性染色体组成为XXY,则其基因型为XbXbY,这是由异常的卵细胞(XbXb)和正常的精子(Y)受精后发育而成的。
24【答案】
(1)防御和监控
清除
淋巴因子
B
(2)体温调节
甲状腺(激素)
25【答案】
(1)原料的利用率
醋酸杆菌
(2)比色法
玫瑰红色染料
(3)乳酸菌
泡菜坛密封不严、工具不卫生、食盐用量过低、温度过高、腌制时间过短(任意三条)
(4)抑制微生物的生长,避免豆腐块腐烂变质
26【答案】
(1)转基因
RNA聚合(酶)
限制性核酸内切(酶)
(2)……UCCACAAUC……
(3)受精卵
早期胚胎培养
胚胎移植
(4)无法证实被编辑个体是否能免疫HIV;可能被编辑个体受其他疾病感染的风险提高;可能被编辑个体的其他基
因被破坏(其他合理答案均可)
橙子辅导生物兴趣小组实验记录表格
组别
第一组
第二组
第三组
挥发性物质甲
对照物质
挥发性物质乙
对照物质
挥发性物质甲
挥发性物质乙
吸引赤眼蜂
数量/只
75
25
90
10
30
70
2022届重庆市高三上学期11月高考模拟调研卷(一)生物试题 (PDF版含答案): 这是一份2022届重庆市高三上学期11月高考模拟调研卷(一)生物试题 (PDF版含答案),共6页。
2022届重庆市高三上学期11月高考模拟调研卷(一)生物试题 (PDF版含答案): 这是一份2022届重庆市高三上学期11月高考模拟调研卷(一)生物试题 (PDF版含答案),共6页。
2021安徽省名校联盟高三上学期模拟调研卷(五)生物含答案: 这是一份2021安徽省名校联盟高三上学期模拟调研卷(五)生物含答案

