- 05-第二十章第5节 磁生电练习题 试卷 4 次下载
- 2022年人教版物理九年级第二十章检测卷 试卷 4 次下载
- 02-第二十一章第2节 电磁波的海洋练习题 试卷 4 次下载
- 03-第二十一章第3节 广播、电视和移动通信练习题 试卷 5 次下载
- 04-第二十一章第4节 越来越宽的信息之路练习题 试卷 4 次下载
初中物理人教版九年级全册第1节 现代顺风耳──电话同步达标检测题
展开测试时间:20分钟
一、选择题
1.下列信号中不属于数字信号的是( )
A.古代,士兵们常在“烽火台”上点起烟火,向远处的同伴传递敌人来犯的消息
B.电话机把说话声音变为电信号传给电话交换机
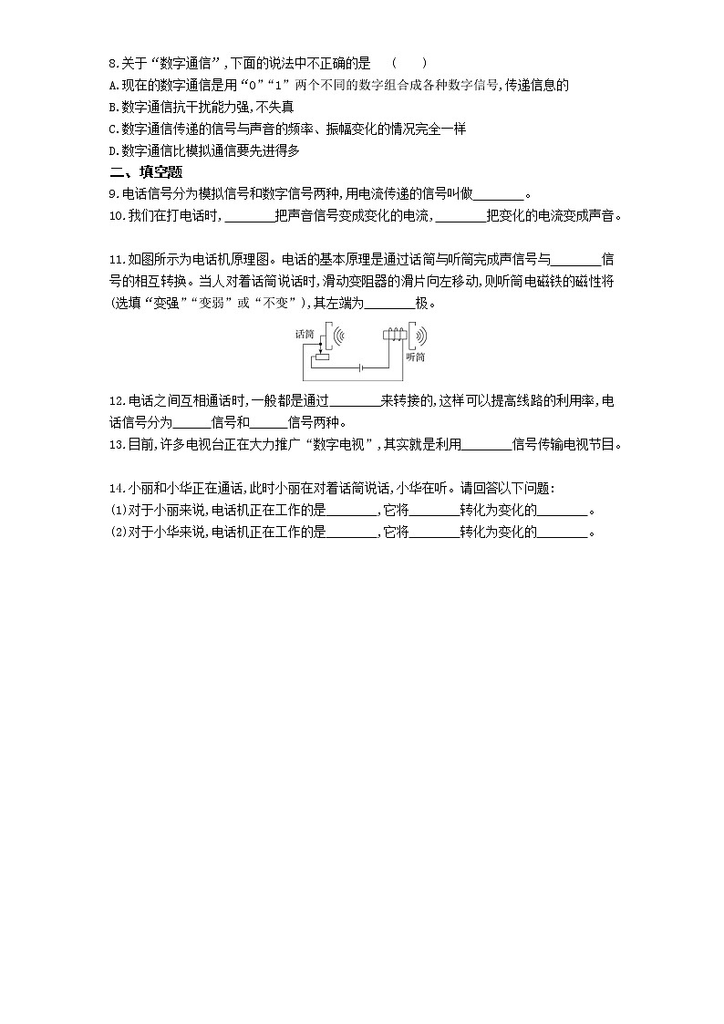
C.汉字电报码
D.海军举起的红色小旗或蓝色小旗向对方船只表示的信息
2.下列关于移动电话机的说法正确的是( )
A.移动电话机只是一个无线电发射台
B.移动电话机只是一个无线电接收台
C.移动电话机既能发射无线电信号,又能接收无线电信号
D.两个移动电话机之间可以直接通话,不需要通过基地台
3.电话机话筒中的炭粒和膜片相当于( )
A.开关
B.变阻器
C.电磁继电器
D.电磁铁
4.数字信号就是( )
A.由0、1、2…9这10个数字组合而成的信号
B.由“·”和“-”的不同组合所表示的信号
C.由0、1、2…9这10个数字和A、B、C…Z这26个字母混合组合而成的信号
D.用不同符号的不同组合表示的信号
5.下列不属于数字信号的特点的是( )
A.形式简单
B.数字通信抗干扰能力强,不失真
C.可以编码加密
D.数字通信传递的信号与声音的频率、振幅变化的情况完全一样
6.电话机中听筒的作用是( )
A.使电流直接转变为声音
B.将声音转变为电阻
C.利用磁场对电流的作用,使膜片发生振动而产生声音
D.炭粒电阻随声音强弱变化,使电流随声音强弱变化
7.模拟信号在话筒中将声音转换成信号电流时,下列说法正确的是( )
A.信号电流的频率、振幅变化跟声音的频率、振幅变化完全相同
B.信号电流只有频率变化跟声音的频率变化完全相同
C.信号电流只有振幅变化跟声音的振幅变化完全相同
D.信号电流的频率、振幅变化跟声音的频率、振幅变化不完全相同
8.关于“数字通信”,下面的说法中不正确的是( )
A.现在的数字通信是用“0”“1”两个不同的数字组合成各种数字信号,传递信息的
B.数字通信抗干扰能力强,不失真
C.数字通信传递的信号与声音的频率、振幅变化的情况完全一样
D.数字通信比模拟通信要先进得多
二、填空题
9.电话信号分为模拟信号和数字信号两种,用电流传递的信号叫做 。
10.我们在打电话时, 把声音信号变成变化的电流, 把变化的电流变成声音。
11.如图所示为电话机原理图。电话的基本原理是通过话筒与听筒完成声信号与 信号的相互转换。当人对着话筒说话时,滑动变阻器的滑片向左移动,则听筒电磁铁的磁性将 (选填“变强”“变弱”或“不变”),其左端为 极。
12.电话之间互相通话时,一般都是通过 来转接的,这样可以提高线路的利用率,电话信号分为 信号和 信号两种。
13.目前,许多电视台正在大力推广“数字电视”,其实就是利用 信号传输电视节目。
14.小丽和小华正在通话,此时小丽在对着话筒说话,小华在听。请回答以下问题:
(1)对于小丽来说,电话机正在工作的是 ,它将 转化为变化的 。
(2)对于小华来说,电话机正在工作的是 ,它将 转化为变化的 。
一、选择题
1.答案 B 古代,士兵们常在“烽火台”上点起烟火,用不同数量的烽火传达不同的信息,是利用数字信号来传递的,故A不符合题意;电话机用电流传递的信号叫做模拟信号,故B符合题意;汉字电报码发出的信号是不连续的,是分立的信号,属于数字信号,故C不符合题意;如今的海军使用的旗语与莫尔斯电码一样,由26个英文字母组成,属于数字信号传递信息,故D不符合题意。选B。
2.答案 C 移动电话机既是无线电发射台,又是无线电接受台,故A、B错误;移动电话机是通过发射和接收电磁波来实现通信的,故C正确;两个移动电话机之间通话时,每个移动电话机都需要通过基地台,故D错误。选C。
3.答案 B 因为电话机话筒中的炭粒和膜片在声音的作用下使电阻发生改变,从而产生变化的电流,故电话机话筒中的炭粒和膜片相当于变阻器。选B。
4.答案 D 用不同符号的不同组合表示的信号叫做数字信号,数字信号相对于模拟信号有更强的抗干扰能力。选D。
5.答案 D 形式简单、数字通信抗干扰能力强,不失真、可以编码加密都是数字信号的特点,故A、B、C不符合题意;数字通信传递的信号与声音的频率、振幅变化的情况是不一样的,故D符合题意。选D。
6.答案 C 电话的话筒把声音信号转变为强弱变化的电流信号传递出去,再通过听筒中的电磁铁,把强弱变化的电流信号变成薄铁膜片振动的声音信号,即将电流还原成声音。选C。
7.答案 A 信号电流的频率、振幅变化情况与声音的频率、振幅变化情况完全一样,“模仿”声信号的电信号,叫做模拟信号,故A正确,B、C、D错误。选A。
8.答案 C 现在的数字通信是用“0”“1”两个不同的数字组合成各种数字信号,传递信息的,故A正确;数字通信抗干扰能力强,不失真,故B正确;信号电流的频率、振幅变化情况与声音的频率、振幅变化情况完全一样,故C错误;数字通信比模拟通信要先进得多,故D正确。选C。
二、填空题
9.答案 模拟信号
解析 信号电流的频率、振幅变化情况与声音的频率、振幅变化情况完全一样,“模仿”声信号的电信号,叫做模拟信号。
10.答案 电话的话筒 听筒
解析 电话的话筒把声音信号转变为强弱变化的电流信号传递出去,再通过听筒把强弱变化的电流信号变成声音信号,把传输的声音还原出来。
11.答案 电 变强 S
解析 最简单的电话由话筒和听筒组成。话筒把声音变成变化的电流,电流沿着导线把信息传到听筒,电流使听筒的膜片振动,携带信息的电流又变成了声音,所以电话的基本原理是通过话筒与听筒共同完成声信号与电信号的相互转换;滑动变阻器的左半段连入电路,滑片向左移动时,连入电路的电阻变小,电流增大,在螺线管的匝数一定时,电流越大,电磁铁的磁性越强。电流从螺线管的右下端流入,用右手握住螺线管,四指指向螺线管中电流方向,大拇指指向右端,所以右端是N极,左端是S极。
12.答案 电话交换机 模拟 数字
解析 电话之间相互通话,是靠电话交换机来转接的。电话交换机可以大大提高线路的利用率;电话信号分为模拟信号和数字信号两种。
13.答案 数字
解析 数字电视是使用数字信号传输电视节目的。
14.答案 (1)话筒 声音信号 电流 (2)听筒 对方按声音变化的电流 声音
解析 话筒相当于一个滑动变阻器,其电阻的大小变化对应于声音信息,并通过话筒将声音信号转化为电路中的电流信号;听筒相当于扬声器,它可以将对方的按声音变化的电流信号通过螺线管和永磁体,转变为变化的磁场使膜片振动而发声。
(1)对于小丽来说,电话机正在工作的是话筒,它将声音转化为变化的电流;
(2)对于小华来说,电话机正在工作的是听筒,它将对方按声音变化的电流转化为变化的声音。
初中物理鲁教版 (五四制)九年级下册第一节 电话达标测试: 这是一份初中物理鲁教版 (五四制)九年级下册第一节 电话达标测试,共5页。试卷主要包含了 现在电信局用到的电话交换机是, 下列不属于数字信号的是等内容,欢迎下载使用。
人教版九年级全册第1节 现代顺风耳──电话优秀巩固练习: 这是一份人教版九年级全册第1节 现代顺风耳──电话优秀巩固练习,文件包含211现代顺风耳--电话解析版docx、211现代顺风耳--电话原卷版docx等2份试卷配套教学资源,其中试卷共30页, 欢迎下载使用。
人教版九年级全册第1节 现代顺风耳──电话课时训练: 这是一份人教版九年级全册第1节 现代顺风耳──电话课时训练,共4页。试卷主要包含了下列关于电话的叙述中正确的是,下列不属于数字信号特点的是等内容,欢迎下载使用。

