2021年四川省绵阳中学高考生物仿真模拟试卷(一)-普通用卷
展开
这是一份2021年四川省绵阳中学高考生物仿真模拟试卷(一)-普通用卷,共16页。试卷主要包含了01mg/mL的肾上腺素0,【答案】B,【答案】D,【答案】C等内容,欢迎下载使用。
工作在第一线的医护人员采取多种措施,全力救治重症的新冠肺炎患者,挽救了许多患者的生命。下列有关措施与其生物学原理的对应关系中正确的是( )
A. 利用呼吸机等设备提高患者的血氧水平--有氧呼吸各个阶段都需要氧气参与
B. 为患者提供更多的营养物质--免疫系统的结构与功能增强需要消耗有机物和能量
C. 将新冠肺炎康复者的血浆输入患者体内--康复者血浆中含有B细胞
D. 增强患者战胜疾病的信心--大脑皮层中有免疫调节中枢
下列化学试剂在实验中具有相同作用的是( )
A. 酒精在“微生物培养”和“绿叶中色素的提取和分离”中的作用
B. 盐酸在“观察根尖分生组织细胞的有丝分裂”和“探究pH对酶活性的影响”中的作用
C. CuSO4在“检测生物组织中的还原糖”和“检测生物组织中的蛋白质”中的作用
D. 蒸馏水在“提取纯净的动物细胞膜”和“利用鸡血粗提取DNA”中的作用
科研小组做了如下实验:
Ⅰ.给实验小鼠静脉注射质量浓度为0.01mg/mL的肾上腺素0.1mL后,肾上腺素作用于心脏,使小鼠血压升高;Ⅱ.剪断实验小鼠的迷走神经后,刺激剪断处靠近心脏的一端,迷走神经末梢释放的Ach作用于心脏,使小鼠血压降低。下列相关说法错误的是( )
A. 心脏是肾上腺素作用的靶器官
B. Ach是由突触前膜释放的一种神经递质
C. 上述两个实验说明小鼠血压的调节有神经调节和体液调节
D. 肾上腺素和Ach共同调节血压的过程体现了激素间相互拮抗的关系
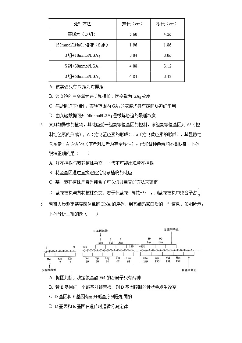
科研人员研究赤霉素(GA3)对NaCl胁迫下红小豆种子萌发过程中芽长和根长的影响,实验处理方法和实验结果如表所示。下列叙述正确的是( )
A. 该实验只有D组为对照组
B. 该实验的自变量为芽长和根长,因变量为GA3浓度
C. 与盐胁迫下相比,实验范围内GA3的浓度均具有缓解胁迫的作用
D. 由实验数据可知50mml/LGA3是缓解胁迫的最适浓度
某雌雄异株的植物,其花色受一组复等位基因的控制,该组复等位基因为A+(控制红色素的形成),A(控制蓝色素的形成)、a(控制黄色素的形成),其显隐性关系是:A+>A>a(前者对后者为完全显性)。已知各种色素均不含肽键,下列说法正确的是( )
A. 红花植株与蓝花植株杂交,子代不可能出现黄花植株
B. 花色基因通过直接途径控制该植物的花色
C. 某一蓝花植株是否为纯合子可以通过自交的方法来确定
D. 蓝花植株与黄花植株杂交,若子代蓝花:黄花=3:1,则蓝花植株中纯合子占
科研人员测定某噬菌体单链DNA的序列,到其编码蛋白质的一些信息,如图所示。下列分析正确的是( )
A. 据图判断,决定氨基酸Val的密码子只有两种
B. 若E基因的一个碱基对被替换,则D基因控制的性状会发生改变
C. D基因和E基因有部分碱基序列是相同的
D. D基因和E基因在遗传时遵循分离定律
我国一直提倡发展新农业模式,以此来提高经济效益,如快脱贫致富。为了充分利用林地资源,增加农民收入,与之相匹配的被称为“林下经济”的林下套种模式就出世了,研究人员以大豆为实验材料,在相同的条件下分别测定了P1、P2两个品种的光补偿点和光饱和点,结果如图所示,请回答下列问题:
(1)图1中净光合速率是在 ______ 相同的外界实验条件下测得的单位时间、单位叶面积 ______ 的释放量。
(2)经研究发现P1的叶绿素含量较高,其叶片光合作用能力更强,推断其主要原因是 ______ 。
(3)增加环境中的CO2浓度后,测得P1的光饱和点显著提高,但P2的光饱和点却没有显著改变,则P2在光饱和点时可能 ______ (填序号)
①光反应已基本饱和
②暗反应已基本饱和
③光、暗反应均已基本饱和
(4)科研人员打算在一片苹果园中种植大豆,P1和P2中最适宜的品种是 ______ 。栽培该品种后,植株干重显著大于对照组的,但籽实的产量并不高,最可能的生理原因是 ______ 。
阅读以下材料,回答下列题。
永定河晓月湖生态景观修复
永定河是北京的母条河,晓月潮位于永定河干流,是卢沟桥和燕京八景之一“卢沟晓月”的所在地,每当黎明斜月西沉之时,月色倒映水中,更显明媚皎洁,故将比段河道命名为“晓月湖”但20世纪80年代后,永定河面临流域内水量减少、水质变差、河道生态环境恶化等问题,生态学家目前正通过多项措施恢复其当年的景观。
晓月湖的绿化坚持“黄土不露天”的原则,大量栽种了一年、二年生草花,为立地条件的改善奠定基础。同时根据河道不同的生态环境,对河道至河岸进行了有针对性的植被配置(如图所示),形成错落有致、交相辉映的水景,留出足够的水面空间形成简洁的水体。
为了提高水体的自净能力,晓月湖引入了各种有益的动植物,以维持生态系统的稳态。湖水中主要种植了芦苇、芦竹、菖浦、水葱、荷花等水生植物,其发达的根系与水体接触面积大,形成过滤层,将水体中的有机碎屑沉降下来,水生植物群落为微生物和微型生物提供了附着基质和栖息场所,这些生物能加速被截流在根系周围的有机碎屑的分解。水生植物生长可吸收水中氮、磷等元素从而净化水质,同时植物生长能够分泌抑藻物质,抑制蓝藻等的繁殖,防止水华产生。
水生动物可通过吞食微生物和有机残屑,消减水中营养物质来净化水体。生态修复中需要根据食物链和食物网结构,科学设计水生动物的放养模式,促使各种群生物量和生物密度达到平衡状态。根据河湖治理经验,放养水生动物主要为鱼类(如鲢鱼、鳙鱼、鲤鱼等)及软体动物(如田螺等)。鲢鱼、鳙鱼以浮游植物和浮游动物为食;鲤鱼为杂食性鱼类,主要以水生植物,其他鱼类的幼鱼、田螺等为食;田螺主要以水生植物等为食。从晓月湖开始生物修复至今,再未发生过大规模水华现象。
随着永定河晓月湖生态景观的恢复,曾经消失的燕京八景之一“卢沟晓月”又重新展现在世人面前,晓月湖这一有水有绿、生态良好的北京西南生态屏障,进一步提高了永定河的生态价值。
(1)在晓月湖的修复过程中,其群落演替的类型属于 ______ 。
(2)图中河道至河岸植被的配置,体现了群落的 ______ 结构。
(3)简要说明图中不同地段栽种不同植物的原因: ______ (写出两点即可)。
(4)根据文中信息,归纳水生植物能够净化水质的原因: ______ (写出三点即可)。
延髓位于脑干与脊髓之间,主要调节内脏活动。如图为动脉压力反射示意图,当血压升高时,动脉血管壁上的压力感受器产生兴奋,引起副交感神经活动增强,交感神经活动减弱,导致心率减慢,血压下降;反之,则心率加快,血压回升。该过程对动脉血压进行快速调节起着重要作用。
回答下列问题:
(l)据图,动脉压力反射弧的神经中枢位于______,一般来说,反射弧中神经中枢的功能是______。
(2)心脏离体实验中,电刺激副交感神经或用乙酰胆碱溶液灌注心脏都会引起心率减慢,而上述实验现象又能被乙酰胆碱受体的阻断剂(阿托品)终止,以上实验说明了:在电刺激下______。
(3)像心脏一样,人体许多内脏器官也同时接受交感神经与副交感神经的双重支配,其作用效应相互拮抗,以适应不断变化的环境。请从物质基础和结构基础两个方面说明,交感神经与副交感神经支配同一器官产生了不同效应的原因是______。
玉米是重要的粮食作物,自然条件下既能自交也能杂交,存在杂种优势(杂合子表现出的某些性状或综合性状优于其纯合亲本的现象),因此,农田中种植的玉米均为杂合子。请回答下列问题:
(1)具有杂种优势的个体自交,子一代都会出现优势衰退的现象,其原因是 ______ 。若亲代(含1对等位基因连续自交3代,具有杂种优势的植株所占的比例为 ______ 。
(2)玉米种植过程中,遇到连续阴雨天气会造成花粉吸水涨破,用一定浓度的生长素类似物处理 ______ (填“能”或“不能”)避免玉米的减产。
(3)玉米的出籽率(粒重占整个玉米穗重的比例)由基因B、b控制,现有一定数量的基因型为BB和bb的籽粒,若想每年都获得生产所需的杂交种,请用遗传图解和必要的文字说明表示其育种流程 ______ 。
胡萝卜素是一种常用的食用色素,可分别从胡萝卜或产胡萝卜素的微生物菌体中提取。某同学利用酵母菌R获得部分流程如下。请回答下列问题:
酵母菌R的筛选→酵母菌B的培养→菌体裂解→离心沉淀→萃取→萃取物→胡萝卜素的鉴定
(1)采用平板划线法接种醇母菌R时,需先灼烧接种环,其目的是 ______ 。培养酵母R时,培养基中的蔗糖和硝酸盐可分别为酵母菌R的生长提供 ______ 。
(2)现有乙醇和乙酸乙酯两种溶剂,应选用其中的 ______ 作为胡萝卜素的萃取剂,不选用另外一种的理由是 ______ 。
(3)为了验证萃取物是否是胡萝卜素,该同学将叶绿素b、叶绿素a、叶黄素、萃取物和色素混合液(含叶绿素b、叶绿素a、叶黄素和胡萝卜素)依次点样在滤纸的1、2、3、4、5位置(如图1甲所示),并进行层析,滤纸条上各色素带的位置为 ______ (填字母)时,说明该萃取物最可能是胡萝卜素。
(4)酵母菌R能分泌A、B两种酶,图2是某课题组关于这两种酶的实验结果:
①图2中结果显示,在40~60℃范围内,热稳定性较好的酶是 ______ 。高温条件下酶容易失活,其原因是 ______ 。
②由图2可知,若要从酵母菌R种群中筛选出能产生热稳定性高的酶的菌株,应在 ______ 的条件下进行培养。
人绒毛膜促性腺激素(HCG)是妊娠后胎盘滋养层细胞分泌的一种糖蛋白,制备抗HCG单克隆抗体可用于检测早孕。图甲是抗HCG单克隆抗体的制备流程示意图,其中X、Y表示细胞,a~f表示过程。图乙是医学上定量检测抗原的双抗体夹心法原理的示意图单克隆抗体可以增强该方法的效果。请回答下列问题:
(1)b过程中常用的诱导细胞融合的因素有聚乙二醇、 ______ 、电激等;d过程的目的是 ______ 。
(2)f过程表示将杂交瘤细胞注射到小鼠的 ______ 中。e过程表示体外培养杂交瘤细胞,该过程中常向培养基中加入动物血清、血浆等,目的是 ______ 。
(3)结合图乙分析,用双抗体夹心法检测抗原数量时,酶标抗体的作用是 ______ ;该方法中抗原至少需要含有 ______ 个抗体结合位点。
答案和解析
1.【答案】B
【解析】解:A、只有有氧呼吸第三阶段需要氧气参与,A错误;
B、为患者提供更多的营养物质,可以为增强免疫系统的结构与功能提供有机物和能量,B正确;
C、康复者血浆中含有抗体,C错误;
D、大脑皮层没有免疫调节中枢,D错误。
故选:B。
1、有氧呼吸的过程:
(1)有氧呼吸的第一阶段是葡萄糖酵解产生丙酮酸和[H],同时合成少量ATP,发生在细胞质基质中;
(2)有氧呼吸的第二阶段是丙酮酸和水反应形成二氧化碳和[H],同时合成少量ATP,发生在线粒体基质中;
(3)有氧呼吸的第三阶段是[H]与氧气结合形成水,合成大量ATP,发生在线粒体内膜上。
2、脑包括大脑、小脑、脑干。大脑是由左右两个半球组成,大脑半球的表层是灰质,称为大脑皮层,大脑皮层是调节人体生理活动的最高级中枢,可以划分为若干个功能区,如躯体运动中枢(管理身体对侧骨骼肌的随意运动)、躯体感觉中枢(管理身体对侧皮肤、肌肉等处的感觉)、视觉中枢、听觉中枢、以及人类特有的语言中枢等。
本题考查内环境稳态、免疫调节和体温调节等相关知识,意在考查学生分析问题和解决问题的能力,难度不大。
2.【答案】D
【解析】解:A、酒精在“微生物培养”的作用是消毒,而在“叶绿体中色素的提取和分离”中的作用是溶解色素,A错误;
B、盐酸在“观察植物细胞有丝分裂”的作用是对组织进行解离,而在“探究pH对酶的活性”中的作用是调节pH值,B错误;
C、硫酸铜与氢氧化钠反应生成具有氧化性的氢氧化铜与还原糖中醛基发生氧化还原反应;在“检测生物组织的蛋白质”中的作用与肽键结合,所以硫酸铜在两个实验中作用不同,C错误;
D、蒸馏水在“提取纯净的动物细胞膜”和“利用鸡血粗提取DNA”中的作用都是使细胞吸水涨破,D正确。
故选:D。
1.酒精是生物实验常用试剂之一,如检测脂肪实验中需用体积分数为50%的酒精溶液洗去浮色;观察植物细胞有丝分裂实验和低温诱导染色体数目加倍实验中都需用体积分数为95%的酒精对材料进行解离;绿叶中色素的提取和分离实验中需用无水酒精来提取色素;果酒和果醋制作实验中可用体积分数为70%的酒精进行消毒;DNA的粗提取和鉴定中可以体积分数为95%的冷酒精进一步纯化DNA等。
2.斐林试剂是由甲液(质量浓度为0.1g/mL氢氧化钠溶液)和乙液(质量浓度为0.05g/mL硫酸铜溶液)组成,用于鉴定还原糖,使用时要将甲液和乙液混合均匀后再加入含样品的试管中,且需水浴加热;双缩脲试剂由A液(质量浓度为0.1g/mL氢氧化钠溶液)和B液(质量浓度为0.01g/mL硫酸铜溶液)组成,用于鉴定蛋白质,使用时要先加A液后再加入B液。
本题考查几个实验中相同试剂的作用,这类试题要平时注意多总结,归纳,将相同的试剂在不同的实验中的作用进行分类整理。
3.【答案】D
【解析】解:A、根据题意“肾上腺素作用于心脏,使小鼠血压升高”可以看出,该激素作用于心脏,心脏是靶器官,A正确;
B、迷走神经末梢释放的Ach作用于心脏,使小鼠血压降低,说明Ach是由突触前膜释放的一种神经递质,B正确;
C、根据题意“肾上腺素作用于心脏”、“刺激剪断处靠近心脏的一端,迷走神经末梢释放的Ach作用于心脏,使小鼠血压降低”,既有神经调节又有激素调节,C正确;
D、Ach是神经递质,不属于激素,D错误。
故选:D。
恐惧紧张时,该调节过程既有“迷走神经”的神经调节,又有“肾上腺素”的激素调节;作用是“使心率加快”,靶器官是心脏;神经调节的结构基础是反射弧,激素调节是通过体液运输到相应的靶细胞和靶器官。
本题考查人体的神经调节和激素调节的相关知识,意在考查学生对相关知识的理解与运用。
4.【答案】C
【解析】解:A、由题干信息和实验设计分析可知,D组是空白对照组,S组是高盐溶液处理后的对照组,A错误;
B、该实验的自变量为GA3浓度,因变量为芽长和根长,B错误;
C、由表格中数据分析可知,与盐胁迫下相比,添加GA3的实验组的芽长和根长都比盐胁迫对照组高,这说明实验范围内GA3的浓度均具有缓解胁迫的作用,C正确;
D、由实验结果可知,在添加GA3的3组处理组中,50mml/LGA3是缓解胁迫的最适浓度,但随GA3的浓度逐渐增大,红小豆种子对盐胁迫的缓解作用越大,但从表中数据还不能得出缓解作用最大的最适GA3浓度,D错误。
故选:C。
本实验的目的是赤霉素(GA3)对NaCl胁迫下红小豆种子萌发过程中芽长和根长的影响,故自变量是赤霉素的浓度,因变量是芽长和根长。分析表格中实验设计思路,D组相当于空白对照组,S组相当于在高盐溶液处理后的对照组,其他三组为不同浓度的GA3的实验组,由表格中数据分析可知,盐胁迫会抑制芽和根的生长,但一定的GA3浓度范围内,随GA3的浓度逐渐增大,红小豆种子对盐胁迫的缓解作用越大,但从表中数据还不能得出缓解作用最大的最适GA3浓度。
本题考查植物激素的作用,要求考生识记相关知识,意在考查考生理解所学知识并能从题目所给的图形中获取有效信息的能力。
5.【答案】D
【解析】解:A、红花植株与蓝花植株杂交,子代有可能出现黄花植株,如A+a和Aa杂交子代出现aa黄花,A错误;
B、由于色素属于非蛋白质类物质,因此花色基因是通过控制酶的合成来间接控制该植物的花色的,B错误;
C、该植物为雌雄异株的植物,不能进行自交,只能通过测交进行鉴定,C错误;
D、蓝花植株(AA/Aa)与黄花植株(aa)杂交,如果AA和aa杂交,子代全为蓝花,如果是Aa,则子代蓝花:黄花=1:1,现子代蓝花:黄花=3:1,说明蓝花植株产生的配子A:a=3:1,因此亲代蓝花中AA:Aa=1:1,纯合子占,D正确。
故选:D。
分析题文:某种植物的花色受一组复等位基因A+、A、a控制,遵循基因的分离定律。基因A+控制红色素的形成、基因A控制蓝色素的形成、基因a控制黄色素的形成,其显隐性关系是:A+>A>a(前者对后者为完全显性),所以红花植物的基因型有A+A+、A+A、A+a,蓝花植物的基因型有AA、Aa,黄花植物的基因型有aa。
本题考查基因分离定律的实质及应用,要求考生识记基因分离定律的实质,能根据题干信息推断显隐性关系及基因型与表现型的对应关系,再结合所学的知识准确答题。
6.【答案】C
【解析】解:A、由图可知,D基因的59号、151号和E基因的2号都编码Val,并且碱基不同,所以Val至少有三种密码子,A错误;
B、由图中结构两种基因共用相同的碱基序列,E基因中一个碱基对替换,可能引起D基因控制的性状会发生改变,但是由于密码子的简并性,生物性状不一定改变,B错误;
C、由图中结构两种基因共用相同的碱基序列,C正确;
D、D基因和E基因不属于等位基因,遗传时不遵循分离定律,D错误。
故选:C。
根据题意和图示分析可知:不同的基因共用了相同的序列,这样就增大了遗传信息储存的容量;基因突变就是指DNA分子中碱基对的增添、缺失或替换,基因突变后控制合成的蛋白质的分子量可能不变、可能减少、也可能增加。
此题主要考查的是基因的转录和翻译的相关知识,难度不大,意在考查学生对基础知识点的理解程度。
7.【答案】光照强度、CO2浓度 O2 叶绿素含量上升,光合作用随着光反应速率的增加而增强 ①②③ P2 P2光合作用能力强,但向籽实运输的光合产物少
【解析】解:(1)图1的自变量是温度,因变量是净光合速率,所以其他因素,例如光照强度、CO2浓度应该保持一致。净光合速率可以用光照条件下O2的释放量,CO2的吸收量和有机物的积累量来表示。
(2)叶绿素主要吸收红光和蓝紫光,有利于光反应速率的提高,所以叶绿素含量上升,光合作用随着光反应速率的增加而增强。
(3)增加环境中CO2浓度后,测得P1光饱和点显著提高,说明在较低二氧化碳浓度条件下,光合作用速率较低,光反应速率较低,光反应产生的还原氢和ATP较少,增大CO2浓度后,暗反应速率提高,需要光反应产生更多的还原氢和ATP,因此光的饱和点升高;增加环境中CO2浓度后,P2的光饱和点却没有显著改变,原因可能是光反应、暗反应都基本饱和。①②③正确。
(4)由图2可知,P2的光饱和点比P1小,适于弱光下生长,因此P2适合在果园中套种。P2植株籽实自身不能进行光合作用,只能从叶片运输有机物,所以产量不高可能是P2光合作用能力强,但向籽实运输的光合产物少。
故答案为:
(1)光照强度、CO2浓度 O2
(2)叶绿素含量上升,光合作用随着光反应速率的增加而增强
(3)①②③
(4)P2 P2光合作用能力强,但向籽实运输的光合产物少
分析图1:随着温度的升高P1和P2的净光合速率都先上升后下降,且最适宜温度都是25度;P1高于P2,且两者都高于对照组,但是P1下降的更快;
分析图2:三种植物光的补偿点是P2>P1>对照,光的饱和点是 P1>P2>对照。
本题的知识点是光反应和暗反应之间的关系,光照强度、二氧化碳浓度对光合作用的影响,旨在考查学生理解所学知识的要点,把握知识的内在联系,形成知识网络,并结合题图信息通过分析、比较等方法综合解答问题。
8.【答案】次生演替 水平 河道种植水生植物有助于净化水体;河岸上种植草本植物起到绿化装饰作用;在坡岸种植藤本植物可护坡绿化;道路边种植的乔木能够遮荫 为微生物和微型生物提供附着基质和栖息场所,加速根系周围的有机碎屑分解;水生植物可吸收水中的氮、磷等元素;水生植物分泌的抑藻物质可抑制蓝藻等的繁殖,防治水华产生;根系可形成过滤层,沉降水体中的有机碎屑
【解析】解:(1)次生演替原来有的植被虽然已经不存在,但是原来有的土壤基本保留,甚至还保留有植物的种子和其他繁殖体的地方发生的演替。在晓月湖的修复过程中,其群落演替的类型属于次生演替。
(2)图中河道至河岸植被的配置,体现了群落的水平结构。
(3)由于河道种植水生植物有助于净化水体;河岸上种植草本植物起到绿化装饰作用;在坡岸种植藤本植物可护坡绿化;道路边种植的乔木能够遮荫,因此图中不同地段栽种不同植物。
(4)根据文中信息,水生植物能够净化水质的原因有:为微生物和微型生物提供附着基质和栖息场所,加速根系周围的有机碎屑分解;水生植物可吸收水中的氮、磷等元素;水生植物分泌的抑藻物质可抑制蓝藻等的繁殖,防治水华产生;根系可形成过滤层,沉降水体中的有机碎屑。
故答案为:
(1)次生演替
(2)水平
(3)河道种植水生植物有助于净化水体;河岸上种植草本植物起到绿化装饰作用;在坡岸种植藤本植物可护坡绿化;道路边种植的乔木能够遮荫
(4)为微生物和微型生物提供附着基质和栖息场所,加速根系周围的有机碎屑分解;水生植物可吸收水中的氮、磷等元素;水生植物分泌的抑藻物质可抑制蓝藻等的繁殖,防治水华产生;根系可形成过滤层,沉降水体中的有机碎屑
1、群落的垂直结构指群落在垂直方面的配置状态,其最显著的特征是分层现象,即在垂直方向分成许多层次的现象;群落的水平结构指群落的水平配置状况或水平格局,其主要表现特征是镶嵌性。
2、群落演替是指随着时间的推移,一个群落被另一个群落代替的过程,其主要类型有初生演替和次生演替。
本题考查群落的演替、群落的结构特征和生态恢复工程等相关知识,意在考查学生对所学知识的理解与掌握程度,培养了学生分析题意、获取信息、解决问题的能力。
9.【答案】延髓 对传入的信息进行分析和综合 副交感神经轴突末梢释放的神经递质是乙酰胆碱 两种传出神经释放的神经递质不同;效应器细胞膜上接受神经递质的受体种类不同
【解析】解:(1)据图可知,动脉压力反射弧的神经中枢位于延髓,一般来说,反射弧中神经中枢的功能是对传入的信息进行分析和综合。
(2)心脏离体实验中,电刺激副交感神经或用乙酰胆碱溶液灌注心脏都会引起心率减慢,说明电刺激副交感神经与灌注乙酰胆碱的作用效果是相同的,而上述实验现象又能被乙酰胆碱受体的阻断剂(阿托品)终止,因此综合上述实验说明了在电刺激下副交感神经轴突末梢释放的神经递质是乙酰胆碱。
(3)交感神经与副交感神经支配同一器官产生了不同效应的原因是:两种传出神经释放的神经递质不同;效应器细胞膜上接受神经递质的受体种类不同。
故答案为:
(1)延髓 对传入的信息进行分析和综合
(2)乙酰胆碱
(3)两种传出神经释放的神经递质不同;效应器细胞膜上接受神经递质的受体种类不同
题图分析:图示为动脉压力反射示意图,当血压升高时,动脉血管壁上的压力感受器产生兴奋,经传入神经传递到延髓和脊髓,引起副交感神经活动增强,交感神经活动减弱,导致心率减慢,血压下降;反之,则心率加快,血压回升。
本题考查了血压升高的原因、血压平衡的调节过程等相关知识,考查了学生对知识的理解和掌握情况,培养学生运用所学知识分析和解决问题的能力。
10.【答案】杂合子产生配子时等位基因分离,使自交子代出现一定比例的纯合子 不能
【解析】解:(1)由于杂合子产生配子时等位基因分离,使自交子代出现一定比例的纯合子,所以具有杂种优势的个体自交,子一代都会出现优势衰退的现象。若亲代(含1对等位基因)连续自交3代,具有杂种优势的植株所占的比例为()3=。
(2)玉米种植过程中,遇到连续阴雨天气会造成花粉吸水涨破,用一定浓度的生长素类似物处理获得无子果实,而玉米收获的是玉米种子,因此用一定浓度的生长素类似物处理不能避免玉米的减产。
(3)玉米的出籽率由基因B、b控制,现有一定数量的基因型为BB和bb的籽粒,由于都是低出籽率,而农科所想每年都获得生产所需的杂交种,所以用BB和bb植株一部分自交,一部分杂交。子一代中的杂交种为大田用种,自交后代用作第二年杂交或自交。其育种流程的遗传图解如下:
。
故答案为:
(1)杂合子产生配子时等位基因分离,使自交子代出现一定比例的纯合子
(2)不能
(3)
1、杂交育种原理:基因重组(通过基因分离、自由组合或连锁交换,分离出优良性状或使各种优良性状集中在一起)。
2、用一定浓度的生长素类似物处理未授粉的雌蕊柱头,可获得无子果实。
本题考查生物变异的应用和生长素类似物在农业生产实践中的应用,意在考查学生的识记能力和判断能力,运用所学知识综合分析问题的能力。
11.【答案】灭菌(防止杂菌污染) 碳源和氮源 乙酸乙酯 萃取胡萝卜素的有机溶剂应不与水混溶,而乙醇为水溶性有机溶剂 B A酶 高温使酶的空间结构破坏 大于或等于80℃
【解析】解:(1)采用平板划线法接种时需先灼烧接种环,其目的是灭菌,从而防止杂菌污染;蔗糖可为酵母菌提供碳源,硝酸盐可酵母菌提供氮源。
(2)现有乙醇和乙酸乙酯两种溶剂,应选用其中的乙酸乙酯作为胡萝卜素的萃取剂,不选用另外一种的理由是萃取胡萝卜素的有机溶剂应不与水混溶,而乙醇为水溶性有机溶剂,选用乙醇会降低萃取率。
(3)绿叶中的不同色素,由于溶解度不同,在滤纸条上的扩散速率不同,扩散最快的是胡萝卜素,其次分别是叶黄素、叶绿素a、叶绿素b,所以试验结果(从上到下)是,4位置上胡萝卜素在最上面,其次是3位置上的叶黄素,接着2位置上的叶绿素a,在滤纸条最下面是位置1上的叶绿素b,5位置上应该所有色素都有,滤纸条从上到下依次是:胡萝卜素、叶黄素、叶绿素a、叶绿素b,因此滤纸条上各色素带的位置为乙图中的B时,即可说明该萃取物最可能是胡萝卜素。
(4)①据图分析,自变量为温度和酶的种类(A酶及B酶),因变量为酶活性,在40℃至60℃范围内,A酶活性的变化较B酶小,说明在在40℃至60℃范围内,A酶的热稳定性较好;高温会使酶的空间结构破坏,从而使酶容易失活。
②据图分析,A和B两种酶在温度为80℃时其中的B酶会失活,因此若要从酵母菌R种群中筛选出能产生热稳定性高的酶的菌株,应在大于或等于80℃的条件下培养。
故答案为:
(1)灭菌(防止杂菌污染) 碳源和氮源
(2)乙酸乙酯 萃取胡萝卜素的有机溶剂应不与水混溶,而乙醇为水溶性有机溶剂
(3)B A酶 高温使酶的空间结构破坏 大于或等于80℃
1、微生物营养物质主要有碳源、氮源、水和无机盐等,常用的接种方法向右稀释涂布平板法和平板划线法。
2、叶绿素中各色素的分离原理是它们随层析液在滤纸上扩散速度不同,从而分离色素.溶解度大,扩散速度快;溶解度小,扩散速度慢。滤纸条从上到下依次是:胡萝卜素、叶黄素、叶绿素a、叶绿素b。
本题主要考查胡萝卜素的提取及微生物培养等相关知识,还考查了酶的特性,目的考查学生对从生物材料中提取某些特定成分的过程的理解与应用,掌握微生物培养的各环节注意事项。
12.【答案】灭活的病毒 获得只分泌所需专一(抗HCG)抗体的杂交瘤细胞 腹腔 补充动物细胞所需的未知因子 与待测抗原结合,并催化检测底物生成产物 2
【解析】解:(1)b表示诱导细胞融合过程,常用方法有聚乙二醇、灭活的病毒、电激等;d过程是将杂交瘤细胞放在特定的培养基中培养,目的是筛选获得只分泌所需专一抗体的杂交瘤细胞群。
(2)f过程表示将杂交瘤细胞注射到小鼠腹腔中,最终可在腹水中收集到大量单克隆抗体。e过程表示体外培养杂交瘤细胞,该过程中常向培养基中加入动物血清、血浆等,目的是补充动物细胞所需的未知因子。
(3)用双抗体夹心法检测抗原数量时,酶标抗体的作用是与待测抗原结合,并催化检测底物生成产物;图中抗原需要与两种抗体结合,因而抗原至少需要含有2个抗体结合位点。
故答案为:
(1)灭活的病毒 获得只分泌所需专一(抗HCG)抗体的杂交瘤细胞
(2)腹腔 补充动物细胞所需的未知因子
(3)与待测抗原结合,并催化检测底物生成产物 2
单克隆抗体制备流程:先给小鼠注射特定抗原使之发生免疫反应,之后从小鼠脾脏中获取已经免疫的B淋巴细胞;诱导B细胞和骨髓瘤细胞融合,利用选择培养基筛选出杂交瘤细胞;进行抗体检测,筛选出能产生特定抗体的杂交瘤细胞;进行克隆化培养,即用培养基培养和注入小鼠腹腔中培养;最后从培养液或小鼠腹水中获取单克隆抗体。
本题考查的知识点是单克隆抗体的制备,意在考查考生能够识记识记单克隆抗体制备的流程以及杂交瘤细胞的特点,难度适中。
处理方法
芽长(cm)
根长(cm)
蒸馏水(D组)
5.60
4.26
150mml/LNaCl溶液(S组)
1.96
1.86
S组+10mml/LGA3
3.04
3.06
S组+30mml/LGA3
4.08
3.12
S组+50mml/LGA3
4.84
3.42
相关试卷
这是一份2023届四川省绵阳南山中学高三下学期高考仿真考试理综生物试题含解析,文件包含2023届四川省绵阳南山中学高三下学期高考仿真考试理综生物试题Word版含解析docx、2023届四川省绵阳南山中学高三下学期高考仿真考试理综生物试题Word版无答案docx等2份试卷配套教学资源,其中试卷共22页, 欢迎下载使用。
这是一份四川省绵阳南山中学2023届高三下学期5月高考仿真考试生物试卷(含答案),共11页。试卷主要包含了单选题,探究题,填空题,读图填空题,实验题等内容,欢迎下载使用。
这是一份2023届四川省绵阳南山中学高三下学期高考仿真考试理综生物试题(含解析),共13页。试卷主要包含了单选题,综合题等内容,欢迎下载使用。

