2022届河南省洛阳市第一高级中学高三上学期10月月考生物试题(word版含有答案)
展开考试时长:90分钟 总分:100分
一、选择题(共30小题,1-10每题1分,11-30每题2分,共50分)
1、下列有关细胞共性的叙述,正确的是( )
A、都具有细胞膜但不一定具有磷脂双分子层
B、都具有细胞核但遗传物质不一定是DNA
C、都能进行细胞呼吸但不一定发生在线粒体中
D、都能合成蛋白质但合成场所不一定是核糖体
2、已知①酶、②抗体、③激素、④糖原、⑤脂肪、⑥核酸都是人体内有重要作用的物质。下列说法正确的是( )
A.①②③都是由氨基酸通过肽键连接而成的
B.③④⑤都是生物大分子,都以碳链为骨架
C.①②⑥都是由含氮的单体连接成的多聚体
D.④⑤⑥都是人体细胞内的主要能源物质
3、苏轼诗“小饼如嚼月,中有酥和饴”中,“饴”是麦芽糖,“酥”是酥油。下列相关叙述正确的是( )
A.鉴定“饴”是否为还原糖,可将其溶解后滴加斐林试剂并作水浴加热处理
B.用显微镜观察苏丹Ⅲ染色后的“小饼”切片,可见细胞中橘黄色的脂肪滴
C.人体细胞吸收麦芽糖后可以合成多糖,也可以转变成脂肪和某些氨基酸
D.糖类和脂质是细胞的重要能源物质,多食“小饼”等富含糖与脂质的食品有益健康
4、2020年全球经历了新冠病毒的洗礼,由于该病毒传染性强,给人们带来了巨大的恐慌。2020年冬又爆发了新型病毒-诺如病毒,该病毒危害性极大。经检测两种病毒的遗传物质中都含有核糖,下列有关病毒的叙述中,正确的是( )
A.两种病毒的遗传物质中都有核糖,说明病毒的遗传物质都是RNA
B.诺如病毒在普通培养基中繁殖速度比新冠病毒慢
C.病毒因为没有细胞结构,所以必须依赖有细胞结构的生物才能生存
D.两种病毒的宿主细胞都是人体细胞,说明两种病毒的寄生没有特异性
5、下列有关细胞分化、衰老、凋亡和癌变的叙述,错误的是( )
A、浆细胞能进行mRNA的合成,说明它已经发生了分化
B、个体发育过程中细胞的衰老对多细胞生物体的发育产生了积极的影响
C、细胞分化是基因选择性表达的结果,细胞分化成熟后一般不再分裂
D、癌症的发生不是单一基因突变的结果,是一种累积效应
6、秸杆的纤维素经酶水解后可作为生产生物燃料乙醇的原料,生物兴趣小组利用自制的纤维素水解液(含5%葡萄糖)培养酵母菌并探究细胞呼吸(如图)。下列叙述正确的是( )
A.培养开始时向甲瓶中加入重铬酸钾以便检测乙醇生成
B.乙瓶的溶液由蓝色变成红色,表明酵母菌已产生了CO2
C.用甲基绿溶液染色后可观察到酵母菌中线粒体的分布
D.实验中增加甲瓶的酵母菌数量不能提高乙醇最大产量
7、有关生物体对刺激做出反应的表述,错误的是( )
A、病毒感染→人体T细胞分泌特异性抗体→清除病毒
B、外界温度降低→哺乳动物体温调节中枢兴奋→体温稳定
C、摄入高糖食品→人体胰岛素分泌增加→血糖水平回落
D、单侧光照→植物体生长素重新分布→向光弯曲
8、某种蔬菜离体叶片在黑暗中不同温度条件下呼吸速率和乙烯产生量的变化如图所示,t1、、t2表示10-30°C之间的两个不同温度。下列分析正确的是( )
A、与t1相比,t2时呼吸速率高峰出现时间推迟且峰值低,不利于叶片贮藏
B、与t2相比,t1时乙烯产生量高峰出现时间提前且峰值高,有利于叶片贮藏
C、t1、t2条件下呼吸速率的变化趋势相似,t1>t2,t1时不利于叶片贮藏
D、t1、t2条件下乙烯产生量的变化趋势相似,t1<t2,t1时不利于叶片贮藏
9、下列有关细胞呼吸原理应用的叙述,错误的是( )
A.南方稻区早稻浸种后催芽过程中,常用40℃左右温水淋种并时常翻种,可以为种子的呼吸作用提供水分、适宜的温度和氧气
B.农作物种子入库贮藏时,在无氧和低温条件下呼吸速率降低,贮藏寿命显著延长
C.油料作物种子播种时宜浅播,原因是萌发时呼吸作用需要大量氧气
D.柑橘在塑料袋中密封保存,可以减少水分散失、降低呼吸速率,起到保鲜作用
10、图1表示细胞分裂的不同时期与每条染色体DNA含量变化的关系;图2表示处于细胞分裂不同时期的细胞图像。下列叙述错误的是( )
A、图1中CD段着丝点分裂,姐妹染色单体分开
B、图2中乙细胞正在进行同源染色体分离
C、图2中甲、乙、丙细胞分别处于图1的DE段、BC段、BC段
D、图1中D点时细胞中染色体数一定与A点时细胞中染色体数相等
11、保卫细胞吸水膨胀使植物气孔张开。适宜条件下,制作紫鸭跖草叶片下表皮临时装片,观察蔗糖溶液对气孔开闭的影响,图为操作及观察结果示意图。下列叙述错误的是( )
A.比较保卫细胞细胞液浓度,③处理后>①处理后
B.质壁分离现象最可能出现在滴加②后的观察视野中
C.滴加③后有较多水分子进入保卫细胞
D.推测3种蔗糖溶液浓度高低为②>①>③
12、下列有关酶的实验设计思路正确的是( )
A.利用淀粉、蔗糖、淀粉酶和碘液验证酶的专一性
B.利用过氧化氢和过氧化氢酶探究温度对酶活性的影响
C.利用过氧化氢、鲜肝匀浆和氯化铁研究酶的高效性
D.利用胃蛋白酶、蛋清和pH分别为5、7、9的缓冲液验证pH对酶活性的影响
13、下图是在不同情况下成熟植物细胞的细胞液浓度随时间变化而变化的曲线。下列关于甲乙丙丁四图的叙述正确的是( )
A、甲图中A到B时间内植物细胞逐渐发生质壁分离,C点时细胞液浓度等于外界溶液的浓度
B、乙图中b点之后细胞液浓度下降速度减慢的原因可能是细胞壁的限制
C、丙图中A到B时间内细胞液浓度大于外界溶液浓度
D、丁图可表示质壁分离自动复原的过程,C点后细胞开始从外界溶液吸收溶质
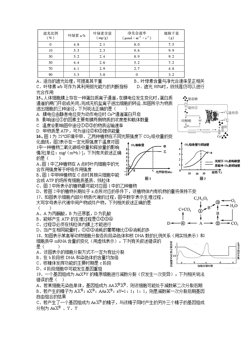
14、某种铁线莲的根茎可作中药,有重要经济价值。下表为不同遮光处理对其光合作用影响的结果,相关叙述不正确的是( )
A.适当的遮光处理,可提高其干重 B.叶绿素含量与净光合速率呈正相关
C.叶绿素a/b可作为其利用弱光能力的判断指标 D.遮光90%时,铁线莲仍可以进行光合作用
15、人体细胞膜上存在一种蛋白质离子通道,在膜电位发生变化时,蛋白质通道的闸门开启或关闭,完成无机盐离子进出细胞的转运.如图所示为物质进出细胞的三种途径,下列说法正确的是( )
A. 膜电位由静息电位变为动作电位时Ca2+通道蛋白开启
B. 影响途径①的因素主要有膜两侧物质的浓度差和载体数量
C. 温度会影响图中途径①②③的物质运输速率
D. 甲物质是ATP,可为途径②和③提供能量
16、图1为25℃环境中甲、乙两种植物在不同光照强度下CO2吸收量的变化曲线,图2表示在一定光照强度下温度对图1中一种植物二氧化碳吸收量和释放量的影响情况[单位:mg/(m2•h)],下列有关叙述正确的是( )
A、图1中乙种植物在A点时叶肉细胞中的光合作用强度等于呼吸作用强度
B、图1中甲种植物在C点时其根尖细胞中能合成ATP的场所有细胞质基质、线粒体
C、图2中所表示的植物最可能对应图1中的乙种植物
D、若图2中的植物长期处于a点所对应的条件下,该植物体内有机物的量将保持不变
17、如图表示细胞内部分物质代谢的过程,图中数字表示生理过程,大写字母表示代谢中间产物或终产物,下列相关叙述正确的是( )
A、A为丙酮酸,B为还原氢,D为乳酸
B、能够产生ATP的生理过程是①②③④
C、过程③必须在线粒体内膜上才能进行
D、当产生相同能量时,①②③消耗的葡萄糖比①④消耗的多
18、如图表示某高等动物细胞分裂各阶段染色体和核DNA数的比例关系(用实线表示)和细胞质中mRNA含量的变化(用虚线表示)。下列有关叙述错误的是( )
A.该图表示的细胞分裂方式不一定为有丝分裂
B.在b阶段核DNA和染色体的含量均加倍
C.核糖体发挥功能的主要时期是c阶段
D.d阶段细胞中可能发生基因重组
19、一个基因组成为AaXBY的精原细胞进行减数分裂(仅发生一次变异)。下列相关说法错误的是( )
A、若某细胞无染色单体,基因组成为AAXBXB.则该细胞可能处于减数第二次分裂后期
B、若产生的精子为AXB:aXB:AAaXB:aY=1:1;1:1,则是减数第一次分裂后期基因自由组合的结果
C、若产生了一个基因组成为AaXB的精子,与该精子同时产生的另外三个精子的基因组成分别为AaXB 、Y、Y
D、处于减数第一次分裂后期和处于减数第二次分裂后期的细胞中的染色体组数相同,但核DNA数不同
20、人类免疫缺陷病毒(HIV)有高度变异性,感染机体后可损伤多种免疫细胞,并通过多种机制逃避免疫系统识别和攻击。下列相关叙述错误的是( )
A、HIV感染人群比健康人群更易患甲型H1N1流感
B、HIV的高度变异性,致使疫苗效果难以持久
C、被HIV潜伏感染的细胞表面没有HIV蛋白,利于病毒逃避免疫系统识别和攻击
D、HIV破坏免疫系统,机体无体液免疫应答,不能通过检测抗体来诊断HIV感染
21、某同学感冒发热39°C,伴有轻度腹泻。与病前相比,此时该同学的生理状况是( )
A.呼吸、心跳加快,心肌细胞中ATP大量积累
B.汗液分泌增多,尿量减少,血浆Na+浓度降低
C.甲状腺激素分泌增多,代谢增强,产热量增加
D.糖元合成增强,脂肪分解加快,尿素合成增多
22、如图甲所示,在神经纤维上安装两个完全相同的灵敏电表,表1两电极分别在a、b处膜外,表2两电极分别在d处膜的内外侧。在bd中点c给予适宜刺激,相关的电位变化曲线如图乙、图丙所示。下列分析中。正确的是( )
A.表1记录得到图乙所示的双向电位变化曲线
B.图乙①点时Na+的内流速率比②点时更大
C.图乙曲线处于③点时,图丙曲线正处于④点
D.图丙曲线处于⑤点时,图甲a处膜外表现为负电位
23、如图为神经肌肉-接头的结构(类似突触结构)示意图。当兴奋传导至突触小体时,突触间隙中的Ca2+通过Ca2+通道内流,继而引起ACh(兴奋性神经递质)的释放,下列分析错误的是( )
A、当兴奋传至图中A处时,该处膜内电位由负变为正
B、ACh发挥作用后,会被相应酶分解而失活或被突触前神经元回收
C、肌膜上实现的的信号变化是电信号→化学信号→电信号
D、若抑制Ca2+通道的活性,可能会导致肌无力
24、下列有关人和动物生命活动调节,描述正确的是( )
A、若向实验狗的颈动脉内灌注高渗盐水后,会出现血浆渗透压迅速降低,尿量增加的现象
B、将蛙神经纤维置于适宜的溶液后再适当增加溶液中的KCl浓度,其静息电位绝对值减小
C、正常人进食后血糖浓度上升,胰岛素分泌增多,同时胰高血糖素分泌受抑制,使血糖浓度下降,说明血糖调节过程中存在反馈调节
D、病原体表面若不存在蛋白质分子,就不会使人体产生抗体
25、人体内存在着许多种类的信息分子,如图是人体内某些信息分子作用的示意图,下列说法正确的是( )
A、信息分子A-E中不属于激素的是A、E
B、信息分子B和C都是由下丘脑分泌并且由垂体释放的
C、成年人体内信息分子D过少时表现为精神兴奋
D、信息分子E能够促进B淋巴细胞分化为效应T细胞和记忆细胞
26、用同种小鼠为材料,分别进行4个与某种胞内寄生菌有关的免疫学实验,下列叙述正确的是( )
A. 给切除胸腺和未切除胸腺的两组小鼠,分别接种该菌,预测未切除组小鼠易感染该菌
B. 给注射和未注射抗T细胞抗体的两组小鼠,分别接种该菌,预测注射组小鼠易感染该菌
C. 给注射和未注射感染过该菌小鼠的血清的两组小鼠,分别接种该菌,预测注射组小鼠易感染该菌
D. 给注射和未注射感染过该菌小鼠的T细胞的两组小鼠,分别接种该菌,预测注射组小鼠易感染该菌
27、如图表示胰岛素分泌的调节过程、胰岛素作用机理及引起胰岛素分泌异常的部分机理,其中抗体1、抗体2分别与相应受体结合后,能阻止葡萄糖或胰岛素与相应受体结合。下列说法错误的是( )
A.胰岛素的分泌受胰高血糖素、神经递质等的影响,说明胰岛素分泌受神经和体液共同调节
B.胰岛素可以促进组织细胞对葡萄糖的摄取、利用和储存
C.从免疫学的角度分析,这两种糖尿病都与免疫系统功能异常有关
D.以上两种糖尿病均会导致血浆中胰岛素的含量下降,进而使血糖浓度升高
28、光照、赤霉素和赤霉素合成抑制剂对某种植物茎伸长影响的实验结果如图所示。下列叙述正确的是( )
A.茎伸长受抑制均由赤霉素合成抑制剂引起
B.赤霉素是影响茎伸长的主要因素之一
C.植物茎伸长与光照时间无关
D.该植物是赤霉素缺失突变体
29、某校四个生物兴趣小组用紫色洋葱不同部位进行了相关实验(如下表),但均未达到预期效果.下列有关未达到预期效果的的原因分析,合理的是( )
A. 甲组实验材料中的细胞为成熟的植物细胞,故不含叶绿体
B. 乙组的蔗糖溶液浓度过大,细胞失水死亡
C. 丙组实验未加SiO2和CaCO3,导致叶绿素被破坏
D. 丁组实验中可能没有观察到根尖分生区
30、某小组研究干旱对玉米叶片内生长素和脱落酸浓度的影响,数据见图,据图分析可以得出的初步结论是
A、随着干旱时间延长,玉米叶片内的生长素浓度减少量越来越多
B、干旱环境下,脱落酸浓度越大,生长素浓度越小,始终呈负相关
C、干旱对玉米叶片中的脱落酸影响远远大于对生长素的影响
D、随着干旱时间延长,玉米叶片内的脱落酸浓度越来越大
二、非选择题(共5小题,每空2分,共 50 分 )
31、保水剂是一类高分子聚合物,可提高土壤持水能力及水肥利用率。某生物兴趣小组探究“保水剂和氮肥对小麦光合作用的影响”,进行了以下实验:
材料用具:相同土壤基质栽培的小麦幼苗若干,保水剂,氮肥等。
方法步骤:①选取长势一致的小麦幼苗若干,平均分为A、B、C三组,分别施用适量的保水剂(60kg·hm-2)、氮肥(255kg·hm-2)、保水剂(60kg·hm-2)+氮肥(255kg·hm-2),置于相同的轻度干旱条件下培养,其它培养条件相同且适宜。
②在小麦灌浆期选择晴朗无风的上午,于10:00-11:00从每组选取相同数量的叶片,进行CO2吸收量及叶绿素含量的测定。结果(均值)如下表:
实验结论:适量的保水剂与氮肥配施有利于提高小麦光合作用强度。
(1)请指出上述方法步骤的缺陷并改正:步骤① ;
步骤② 。
(2)如不考虑方法步骤中的缺陷,从影响光合作用的内在因素分析,保水剂与氮肥配施提高了CO2吸收量的原因可能是 。(3)实验测得的CO2 吸收量 (大于、等于、小于)光合作用过程中CO2实际消耗量,理由是 。
32、如图甲表示基因型为AaBb的某高等雌性动物处于细胞分裂不同时期的图像;乙表示该动物细胞分裂的不同时期染色体数目变化曲线。
(1)图甲中不具有同源染色体的细胞有 ,图甲中B、E细胞分别含有 、 个染色体组
(2)在细胞分裂过程中,姐妹染色单体分离发生在乙图中的________(填标号)时期。
(3)图丙表示该动物形成生殖细胞的过程图解,图丁表示某细胞中染色体与基因的位置关系,图丁分别对应于图乙、图丙中的 、 (填写标号);细胞Ⅳ的基因型是 。
33、乙酰胆碱是一种可引起受体膜产生动作电位的神经递质,能特异性地作用于各类乙酰胆碱受体。当人体被银环蛇咬后会引起机体出现一系列反应。如图甲是α银环蛇毒引发机体免疫效应的部分示意图。图乙是α银环蛇毒影响兴奋传递的部分示意图。请分析回答:
(1)图甲中细胞①、物质A的名称分别
是 。
(2)在野外工作的科研人员,为防止银环蛇伤害,一般要进行预防接种。当接种过疫苗的科研人员在野外被意外咬伤后,体内浆细胞的来源是 (填序号)。
(3)人被毒蛇咬伤后会产生恐惧感,同时体内甲状腺激素和肾上腺素的含量也增加,使机体出现上述变化的调节方式有 。
(4)当兴奋传导到图乙⑥处时,其膜外的电位变化是 。由图乙可知,α银环蛇毒影响兴奋传递的原因 。
34、图1表示北纬50°某地区不同月份母鸡平均产蛋数的波动情况,图2是母鸡繁殖活动的生理调节过程示意图(甲、乙、丙表示器官,a、b、c表示相应激素)。请回答下列问题:
(1)由图1可知,影响母鸡月产蛋数的主要环境条件是 。
(2)图2中激素a、器官丙的名称分别是 。
(3)图2中c→甲、c→乙的生理意义在于 。
(4)烷基苯酚是一类洗涤剂,其分子结构稳定,具有类似激素c的生理效应。长期饲喂被烷基苯酚污染的饲料,会对器官甲、乙的分泌活动产生 (“促进”或“抑制”)作用,从而引起激素c分泌量 (“增加”、“减少”、“不变”)。
35、人工合成的植物激素类似物常用于生产实践。某课题组研究了激素类似物甲和激素类似物乙对微型月季生根和侧芽生长的影响,请回答下列问题:
(1)由图1得出的初步结论是:甲和乙对微型月季插条生根的影响分别是 。
(2)由图1的结果 (填“能”或“不能”)判断0.5μml/L的激素类似物乙对生根的影响。为探究3μml/L的激素类似物甲和0.5μml/L的激素类似物乙对微型月季插条生根的复合影响,应设计 种培养基。
(3)已知甲为生长素类似物,图2为其X、Y和Z三种浓度下对微型月季茎段侧芽生长的影响,则:
①X浓度的甲对微型月季茎段侧芽生长具有 (“促进”或“抑制”)作用。
②X浓度、Y浓度和Z浓度之间大小的关系是 。
洛阳一高2022届高三10月份月考
生物试卷
参考答案
选择题:(共30小题,1-10每题1分,11-30每题2分,共50分)
1-5 CCACA 6-10 DACBD 11-15ACBBD 16-20 BABBD
21-25CCCBA 26-30 BDBDA
二、非选择题(每空2分,共50分)
31、(1)缺少对照实验,应另设一组不施保水剂和氮肥作为对照组; 取材方法不科学,选取得叶片应取自植株的相同部位
(2)提高了光合作用相关酶的含量和活性
(3)小于;实验测得的CO2吸收量是光合作用过程中CO2消耗量与呼吸作CO2用释放量之差
32、(1)C、E、F ;4、1 (2)③⑥ (3)③、② ;aB
33、(1)吞噬细胞 、淋巴因子 (2)③④ (3)神经调节和体液调节
(4)正电位变为负电位;α银环蛇毒代替乙酰胆碱与突触后膜上乙酰胆碱受体结合,阻碍兴奋的传递
34、(1)日光照时间(2)促性腺激素释放激素、卵巢
(3)通过负反馈以维持激素c水平的相对稳定
(4)抑制 ;减少
35、(1)促进生根、抑制生根(2)不能 ; 4
(3)①抑制 ; ②X>Y,X>Z,Y与Z之间大小关系不确定
实验组别
甲组
乙组
丙组
丁组
实验材料
鳞片叶外表皮
鳞片叶内表皮
圆筒状绿叶
1cm根尖
主要试剂、仪器
清水
蔗糖溶液
水、层析液
解离液、龙胆此紫染液
实验目的
观察叶绿体
观察质壁分离
提取与分离光合色素
观察细胞中染色体形态
2023届河南省洛阳市第一高级中学高三上学期11月考试生物试卷含答案: 这是一份2023届河南省洛阳市第一高级中学高三上学期11月考试生物试卷含答案,共22页。试卷主要包含了选择题,非选择题等内容,欢迎下载使用。
2022-2023学年河南省洛阳市孟津区第一高级中学高三上学期月考三生物试题: 这是一份2022-2023学年河南省洛阳市孟津区第一高级中学高三上学期月考三生物试题,共20页。试卷主要包含了我国著名微生物学家等内容,欢迎下载使用。
2022-2023学年河南省洛阳市第一高级中学高三上学期9月考试生物(卓)试题含解析: 这是一份2022-2023学年河南省洛阳市第一高级中学高三上学期9月考试生物(卓)试题含解析,共38页。试卷主要包含了单选题,多选题,综合题,实验题等内容,欢迎下载使用。

