2022届广东省珠海市高三上学期9月摸底测试生物试题(word版含有答案)
展开本试卷共8页,22小题,满分100分。考试用时75分钟
注意事项:
1. 答卷前,考生务必将自己的姓名、准考证号填写在答题卡上。
2. 回答选择题时,选出每小题答案后,用铅笔把答题卡上对应题目的答案标号涂黑。如需改动,用橡皮擦干净后,再选涂其他答案标号。回答非选择题时,将答案写在答题卡上。在本试卷上作答无效。
3. 考试结束后,将本试卷和答题卡一并交回。
一、选择题:本题共16小题,共40分。在每小题给出的四个选项中,只有一项是符合题目要求的。其中1-12小题,每题2分,l3-16小题,每题4分。
1. 下列有关微生物的叙述,正确的是
A.蓝藻细胞有叶绿体和藻蓝素,能进行光合作用
B.酵母菌细胞有细胞壁和核糖体,属于原核生物
C.乳酸菌细胞中没有线粒体,只能进行无氧呼吸
D.支原体是原核生物,细胞内有染色体和核糖体
2. Ca2+泵是由1000个氨基酸组成的复杂化合物,其作用与ATP的水解相联系。每消耗1分子ATP的同时,从细胞质基质泵出2个Ca2+进入肌细胞的内质网(又称肌质网),该过程对于调节肌细胞的收缩活动至关重要。下列相关说法错误的是
A.Ca2+泵的合成场所是核糖体
B.Ca2+对于维持细胞的生命活动有重要作用
C.Ca2+通过Ca2+泵的运输方式是主动运输
D.Ca2+泵中的氧原子和氮原子数均等于1000
3. 下列关于生物学实验的叙述,错误的是
A.纸层析法分离叶绿体色素时,用多种有机溶剂的混合物作为层析液
B.染色质中的DNA比裸露的DNA更容易被甲基绿着色
C.对培养液中的酵母菌进行计数时先将盖玻片放在计数室上,再将培养液滴在盖玻片边缘
D.利用取样器取样法调查土壤小动物的种类和数量,推测土壤动物的丰富度
4. 载体蛋白在物质运输过程中对被转运物质具有高度选择性,具有类似酶与底物相互关系的特点。载体蛋白作用可被底物类似物竞争性抑制,澍pH有依赖性,因此有人将载体蛋白称为通透酶。下列选项中不支持上述观点的是
A.载体蛋白具有与被转运物质特异性结合的位点
B.底物类似物和被转运物质的空间结构非常相似
C.载体蛋白结构在转运过程中会发生一定的变化
D.pH会影响载体蛋白的活性,对其结构影响不大
5. 绿色植物的叶绿体和线粒体内进行着一系列能量和物质转化过程。下列叙述错误的是
A.叶绿体合成有机物储存能量,线粒体分解有机物释放能量
B.叶绿体:CO2→C3→(CH2O),线粒体:丙酮酸(C3) →CO2
C.弱光条件下绿色植物没有O2的释放,说明未进行光合作用
D.用H218O浇灌植物,会在叶绿体、线粒体及周围空气中检测到18O
6. α -珠蛋白与α -珠蛋白突变体分别由141个和146个氨基酸组成,其中第1~138个氨基酸完全相同,其余氨基酸不同。该变异是由基因上编码第139个氨基酸的一个碱基对缺失引起的。该实例不能说明
A.上述变异属于基因突变
B.基因能指导蛋白质的合成
C.DNA片段的缺失导致该变异
D.该变异导致终止密码子后移
7. 某种小鼠的毛色受AY(黄色)、A(鼠色)、a(黑色)3个基因控制,三者互为等位基因,AY对A、a为完全显性,A对a为完全显性,并且基因型AYAY胚胎致死(不计入个体数)。下列叙述错误的是
A.若AYA个体与AYa个体杂交,则F1有3种基因型
B.若AYa个体与Aa个体杂交,则F1有3种表现型
C.若1只黄色雄鼠与若干只黑色雌鼠杂交,则F1可同时出现鼠色个体与黑色个体
D.若1只黄色雄鼠与若干只鼠色雌鼠杂交,则F1可同时出现黄色、鼠色与黑色个体
8. 阅读下列两则资料并作答。
资料一:遗传漂变是指小的群体中,由于不同基因型个体生育的子代个体数有所变动而导致基因频率的随机波动。
资料二:西双版纳国家级自然保护区大约生活着200多头野生亚洲象,2020年3月,其中17头亚洲象进入普洱市并一路北上。政府部门采取了多项措施,有效避免了人象冲突。
下列说法错误的是
A.一路北上的象群可能发生遗传漂变
B.遗传漂变没有产生新的可遗传变异
C.遗传漂变不是导致生物进化的因素
D.亚洲象是生物与环境共同进化的结果
9. 以下诗句中描述的种间关系与其他三项不同的是
A.“螟蛉有子,蜾赢负之”《诗经·小雅·小宛》
B.“种豆南山下,草盛豆苗稀”《归园田居》
C.“呦呦鹿鸣,食野之苹”《诗经·小雅·鹿鸣》
D.“十月鹰出笼,草枯雉兔肥”《放鹰》
10.烟粉虱为害会造成番茄减产。研究者对番茄单作、番茄玫瑰邻作(番茄田与玫瑰田间隔1m)模式下番茄田中不同发育阶段的烟粉虱及其天敌进行了调查,结果见下表所示。下列叙述错误的是
A.由单作转为邻作,烟粉虱种群的年龄组成发生改变
B.由单作转为邻作,烟粉虱种群密度下降、群落物种丰富度升高
C.烟粉虱成虫在番茄植株上的分布,体现了群落垂直结构的分层现象
D.玫瑰吸引天敌防治害虫,体现了生态系统信息调节生物种间关系的功能
11.胂瘤疫苗的作用方式是将肿瘤抗原递送至抗原呈递细胞,激活免疫反应从而发挥抗肿瘤作用,是替代或辅助传统疗法的良好选择。下列说法错误的是
A.肿瘤疫苗具有特异性高和毒副作用低的优点
B.特异性的抗肿瘤作用体现了免疫系统具有防卫功能
C.癌细胞表面的甲胎蛋白可以作为肿瘤抗原用于递送
D.抗原呈递过程体现了细胞之间的信息交流
12.珠海横琴滨海湿地公园总面积约392公顷,公园建设主要围绕生态修复、鸟类招引等重点项目进行。下列相关说法正确的是
A.鸟类招引可增加湿地生态系统的物种多样性
B.生态修复可使红树林恢复力稳定性逐渐增强
C.蓄洪防旱功能体现了生物多样性的直接价值
D.湿地公园的稳定性越高其自我调节能力越强
13.研究发现,野生型拟南芥体内乙烯的作用途径如下图。在无乙烯的条件下,酶T会催化E蛋白磷酸化,E蛋白不被剪切,最终植株表现无乙烯生理反应。下列相关说法正确的是
A.E蛋白磷酸化反应是一类放能反应
B.有乙烯条件下E蛋白被剪切是酶T作用的结果
C.乙烯经核孔进入细胞核影响基因的表达过程
D.R蛋白结构被破坏会导致果实成熟时间延长
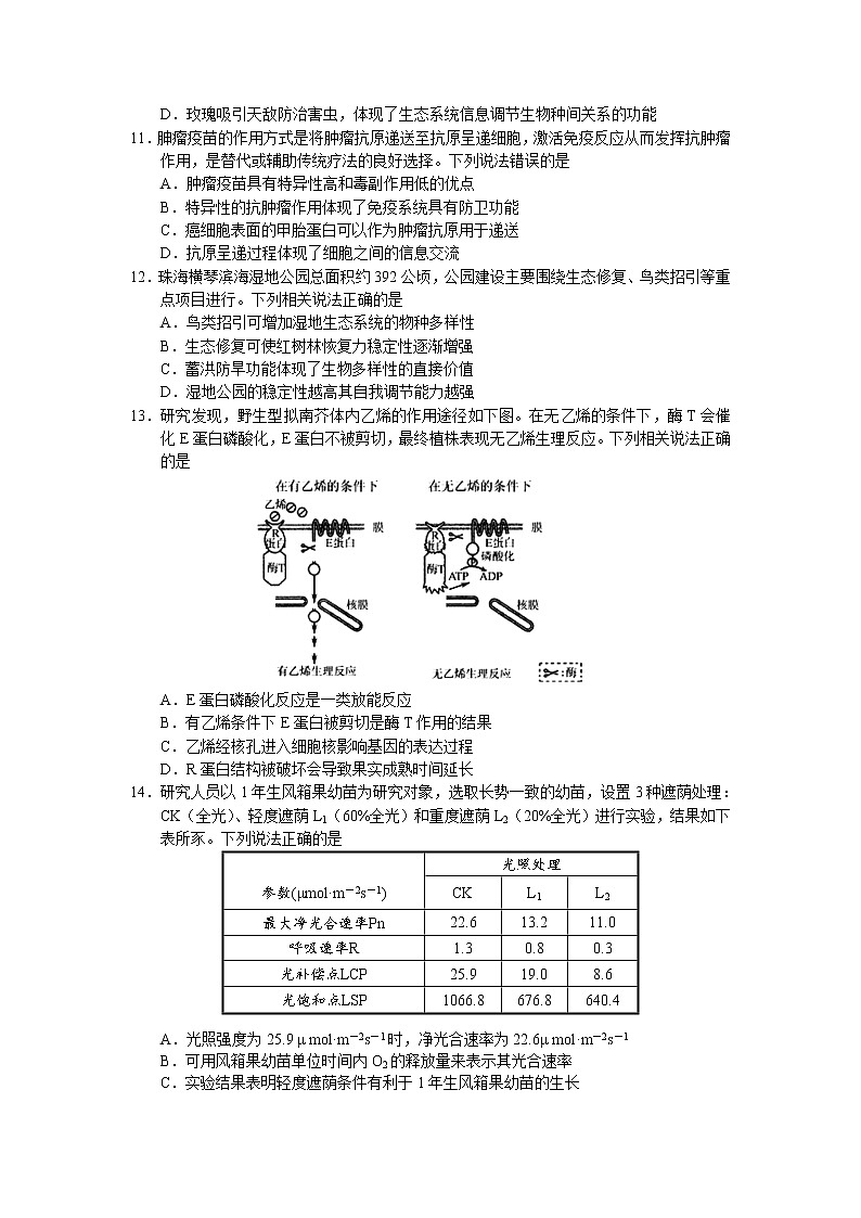
14.研究人员以1年生风箱果幼苗为研究对象,选取长势一致的幼苗,设置3种遮荫处理:CK(全光)、轻度遮荫L1(60%全光)和重度遮荫L2(20%全光)进行实验,结果如下表所豕。下列说法正确的是
A.光照强度为25.9 μ ml·m-2s-1时,净光合速率为22.6μ ml·m-2s-1
B.可用风箱果幼苗单位时间内O2的释放量来表示其光合速率
C.实验结果表明轻度遮荫条件有利于1年生风箱果幼苗的生长
D.遮荫处理后,风箱累幼苗通过降低呼吸速率减少有机物消耗
15.上海营养与健康所筛选了小鼠肝脏中受甲状腺激素(TH)调控的miR-378(一种大小仅为20-25个核苷酸的RNA),其参与的受甲状腺激素调控的胆固醇代谢作用机制如下图所示(其中“——|”表示抑制)。以下说法错误的是
注:MAFG(胆汁酸合成负调控因子)是miR-378的直接靶基因
A.miR-378通过调控相关酶的作用进而调节胆固醇含量
B.miR-378可增加肝脏中胆固醇向胆汁酸的转化及外排
C.敲除MAFG的实验鼠血浆胆固醇含量高于对照组小鼠
D.小鼠肝脏中过量表达miR-378能够降低血浆胆固醇含量
16.下图为某生理过程局部结构示意图,有关说法正确的是
A.细胞X和细胞Y均为神经元细胞
B.细胞X兴奋,必定引起细胞Y膜外电位由正变负
C.图示结构决定了兴奋在反射弧中只能单向传递
D.抑制神经递质降解酶活性的药物可用作麻醉剂
二、非选择题:共60分,第17-20题为必考题,考生都必须作答。第21、22为选考题,考生根据要求作答。
(一)必考题:共48分
17. (12分)辛德毕斯病毒(Sindbis virus)是一种具有囊膜保护的RNA病毒,全球各大洲均有分布。下图为该病毒在宿主细胞中增殖过程的示意图,①~④表示过程,X、Y表示物质或结构。请据图回答以下问题。
(1)宿主细胞表面病毒受体的化学本质是 ,该病毒侵入宿主细胞的方式是
。
(2)物质X是一种蛋白质,与过程①的进行有关,据此推测X是 (填物质名称)。判断宿主细胞中①、④过程发生的先后顺序是 (填“先①后④”或“先④后①”)。
(3)病簿mRNA可同时结合多个结构Y,其生理意义是 。
(4)囊膜蛋白对于辛德毕斯病毒侵入宿主细胞的增殖十分关键,请简要说明囊膜蛋白的关键作
用: 。
18.(12分)某生物兴趣小组将野生型拟南芥的叶片分别置于弱光和强光下进行照射,其中强光照射时只对叶片中部留出的一条缝隙进行照射,其他部分遮光。一段时间后,叶片颜色发生如下图l所示变化。甲同学认为叶片颜色变浅是因为强光照射导致叶绿素分解导致的,乙同学认为是强光下叶绿体发生了位置移动导致的。请回答下列问题:
正常情况下,拟南芥叶片呈绿色,从叶绿体色素角度分析,其原因是
。
若要证明甲同学的观点是否正确,可以分别选取弱光、强光及自然光照射的拟南芥叶片进行
,并比较叶绿素含量变化。
乙同学查阅相关资料后了解到,叶绿体是一种动态的细胞器,随光照强度的变化,其分布和位置会发生改变,该过程称为叶绿体定位。用野生型拟南芥和CHUP1(一种细胞骨架蛋白)基因突变型拟南芥重复以上实验,叶绿体分布结果如下图2。
据此推测,叶绿体定位需要借助 (填细胞结构)进行.CHUP1基因突变型拟南芥进行强光照射后的叶片颜色 。
(4)依据图2分析,叶绿体定位的意义是在弱光条件下 ,在强光条件下
。
19.(12分)目前新冠病毒(2019-nCV)仍在全球蔓延,WHO首席科学家预测,最早在印度发现的新冠病毒变种毒株(Delta毒株)将成为全球最流行毒株,疫苗是应对新型冠状病毒肺炎最有效的解决方案。截至2021年7月5日,我国已完成13亿剂次的新冠疫苗接种工作。结合以下三则资料,回答相关问题:
资料一:2021年5月12臼;印尼卫生部发布的一项共有128290名医务人员参与的研究,结果显示,科兴生物研发的新冠疫苗有效率为94%。
资料二;对于疫苗进行的Ⅲ期临床试验,采用随机双盲对照试验是评价疫苗效力和安全性的有效方法。
资料三:“细胞因子风暴”是引起许多新冠患者死亡的主要原因,是机体受到感染后免疫系统的过度反应从而产生大量细胞因子,造成对机体的损害。
(1)从免疫学角度讲,接种疫苗属于____(选填“免疫预防”或“免疫治疗”),“细胞因子风暴”会引起
(选填“自身免疫病”或“免疫缺陷症”)。
(2)新冠病毒变异速度快的原因是 。
(3)已经接种新冠病毒疫苗的人,在遭受新冠病毒侵染后,体内的记忆细胞会 ,从而保护人体。
(4)在进行随机双盲对照试验时,将受试者随机分为两组。一组接种新冠疫苗,另一组接种 ,一段时间后,检测受试者体内的 和身体健康状况来评价疫苗效力和安全性。随机双盲对照试验的优点是避免了 对试验结果的影响。
20.(12分)果蝇XY型的性别决定方式,是由早期胚胎的性指数所决定的。性指数(X:A)是X染色体的数目与染色体组数目的比例。当果蝇胚胎性指数为1:2,此胚胎会发育成为雄性。果蝇的性别决定与Y染色体的有无没有关系,Y染色体只决定雄蝇的可育性。回答以下问题:
(1)正常雌性果蝇的染色体组成是 ,性指数(X:A)为 。
(2)现有一只性染色体组成为XO的雄性果蝇,其发生的可遗传变异类型属于 。该变异发生的原因可能与其父本在形成配子时出现差错有关,请用遗传图解形式,演绎推理性染色体组成正常的可育雌雄果蝇产下XO果蝇的过程。
研究发现,性指数在调控果蝇的性别发育时存在如下途径,X:A的比值决定了是否能够激活性别相关基因Sxl的表达。【注:dsxF(雌性特异蛋白)和dsxM(雄性特异蛋白)是dsx基因的不同表达产物】
科学家在冈比亚按蚊中也发现了相似的性别调控途径,只有雌性按蚊传播疟疾、登革热、寨卡病毒等疾病,导致每年全球上亿人感染,数百万人死亡。结合上图信息,请设计一个控制蚊媒疟疾传播的方案(简要写明措施及结果) 。
(二)选考题:共12分。请考生从以下2小题中选择21或22题作答。
21.【选修1:生物技术实践】(12分)
珠海市生活垃圾分类管理条例自2021年6月起施行,要求单位及个人按可回收物、有害垃圾、厨余垃圾、其他垃圾四类进行定时定点投放。废纸作为可回收利用的废弃物资源之一,由于其纤维素含量高、价格低廉、来源广泛及生产量大等特点具有良好的开发应用潜力。
中科院近代物理研究所的研究人员利用经重离子束处理选育的长枝木霉突变菌株LC-M4进行废纸碳源发酵产酶的相关实验,结果发现选用的办公废纸、餐巾废纸、杂志纸和硬纸板纸中,硬纸板纸发酵产生的相关酶活性最高。
(1)纤维素酶是一类复合酶,至少包括 。
(2)通过研究废纸结构和组成,科研人员发现不同废纸中纤维素为主要成分,造纸过程中添加的碳酸钙等填料可以为菌株生长提供 。接种LC-M4可以使用 法。
(3)纤维素酶的发酵方法有 和 两种。
(4)上述突变菌株LC-M4进行废纸碳源发酵产酶的相关实验中,除可直接测定酶活性外,还可以通过刚果红染色法来比较不同废纸碳源发酵产生纤维素酶活性的高低,请简要写出相关实验思路: 。
22.【选修3:现代生物科技专题】(12分)
我国正在科学、有序推进新冠疫苗接种工作,其中科兴及北京生物两款灭活疫苗均使用Ver细胞进行病毒扩增培养(下图)。Ver细胞为非洲绿猴肾细胞的传代细胞系,回答以下问题:
(1) Ver细胞的培养应在培养箱中进行,箱内的气体环境条件为 。
(2) Ver细胞的传代培养过程中需要使用 使细胞分散,并在合成培养基中加入_____
等天然成分。此外,在培养过程中,应定期更换培养液,目的是
。
(3)灭活疫苗制备成功之后先进行动物试验,一段时间后检测试验动物是否产生抗体,检测的方法是
。
(4)某科研团队想利用Ver细胞系制备新冠病毒的单克隆抗体用于诊断试剂,请写出相关的实验思路 。
生物参考答案
一、选择题:本题共16小题,共40分。在每小题给出的四个选项中,只有一项是符合题目要求的。其中1-12小题,每题2分,13-16小题,每题4分。
1-5:CDBDC 6-10: CCCBC 11-16: BADDCC
二、非选择题:共60分,第17-20题为必考题,考生都必须作答。第21、22为选考题,考生根据要求作答。
17.(12分)
(1)蛋白质(或糖蛋白,2分) 胞吞(2分)
(2)RNA聚合酶(或RNA自我复制需要的酶,2分) 先 = 4 \* GB3 ④后 = 1 \* GB3 ①(2分)
(3)少量mRNA结合多个核糖体,短时间内产生大量蛋白质(提高了翻译的效率)(2分)
(4)囊膜蛋白在病毒侵染宿主细胞时需要和宿主细胞膜表面的病毒受体特异性结合(或答出囊膜蛋白和膜表面受体结合才能侵染即可得分,2分)
18.(12分)
(1)叶绿素含量高,叶绿素反射绿光(2分)
(2)叶绿体色素的提取和分离(2分)
(3)细胞骨架(2分) 颜色变化不明显(或没有变浅,2分)
(4)叶绿体汇集到细胞顶部(或受光部位),最大限度吸收光能(2分)
叶绿体移动到细胞两侧(或避光部位),避免被强光灼伤(2分)
19.(12分)
(1)免疫预防(1分) 自身免疫病(1分)
(2)新冠病毒遗传物质RNA是单链结构,不稳定、容易发生基因突变(2分)
(3)快速增殖分化形成浆细胞(和记忆细胞),合成、分泌大量抗体(2分)
(4)接种生理盐水(或安慰剂,2分) 抗体水平(2分)
受试者(和试验操作者)的主观因素(2分)
20.(12分)
(1)6+XX(2分) 1:1(2分)
(2)染色体(数目)变异 (2分)
亲本 XX 可育雌性 × XY 可育雄性
配子 X XY O
子代(F1) XO 不育雄性
(共3分。左侧配子、子代(F1)书写完整1分,配子种类书写正确1分,XO表现型不育雄性1分)
(3)敲除按蚊的Sxl基因(或抑制Sxl基因的表达或促进dsx基因特异性表达为dsxM蛋白,2分),使其发育为雄性(1分)(共3分)
21.(12分)
(1)C1酶、Cx酶、葡萄糖苷酶(全部答对2分,不全给1分,答错不给分)
(2)无机盐(2分) 稀释涂布平板法(或平板划线法)(2分)
(3)液体发酵(1分) 固体发酵(1分)
(4)将等量LC-M4菌株(1分)分别接种在以办公废纸、餐巾废纸、杂志纸、硬纸板为唯一碳源(1分)的固体培养基上,培养一段时间,待长出菌落后加入刚果红(1分),观察比较透明圈的大小(1分)(共4分)
22.(12分)
(1)5%CO2、95%空气(2分)
(2)胰蛋白酶(或胶原蛋白酶)(2分) 血清(血浆)(1分)
清除代谢废物,防止细胞代谢产物积累对细胞自身造成危害(2分)
(3)抗原-抗体杂交(特异性结合/凝集反应)(2分)
(4)将已对新冠病毒发生免疫的B淋巴细胞(或浆细胞)(1分)和Ver细胞系诱导融合(1分)获得杂交细胞,经筛选后获得既能无限增殖又能产生特异性抗体的杂交细胞(1分),用以生产单克隆抗体(共3分)
种植模式
番茄植株不同部位成虫数量(头/叶)
若虫
天敌昆虫
上部叶
中部叶
下部叶
(头/叶)
多样性指数
番茄单作
22.7
3.2
0.8
16.5
1.2
番茄玫瑰邻作
1.4
0.2
0.1
1,8
2.2
光照处理
参数(μml·m-2s-1)
CK
L1
L2
最大净光合速率Pn
22.6
13.2
11.0
呼吸速率R
1.3
0.8
0.3
光补偿点LCP
25.9
19.0
8.6
光饱和点LSP
1066.8
676.8
640.4
2023届广东省珠海市重点高中高三上学期摸底考试-生物(Word版): 这是一份2023届广东省珠海市重点高中高三上学期摸底考试-生物(Word版),文件包含广东省珠海市重点高中2023届高三上学期摸底考试-生物试题docx、广东省珠海市重点高中2023届高三上学期摸底考试-生物答案docx等2份试卷配套教学资源,其中试卷共10页, 欢迎下载使用。
2022届广东省高三上学期9月复习调研考试 生物(word版含有答案): 这是一份2022届广东省高三上学期9月复习调研考试 生物(word版含有答案),共10页。试卷主要包含了本试卷主要考试内容等内容,欢迎下载使用。
2022届广东省珠海市高三上学期9月摸底测试生物试题(PDF版含答案): 这是一份2022届广东省珠海市高三上学期9月摸底测试生物试题(PDF版含答案),共10页。

