高考一轮复习实验微课2 实验设计的原则与变量分析学案
展开[实验微课2] 实验设计的原则与变量分析
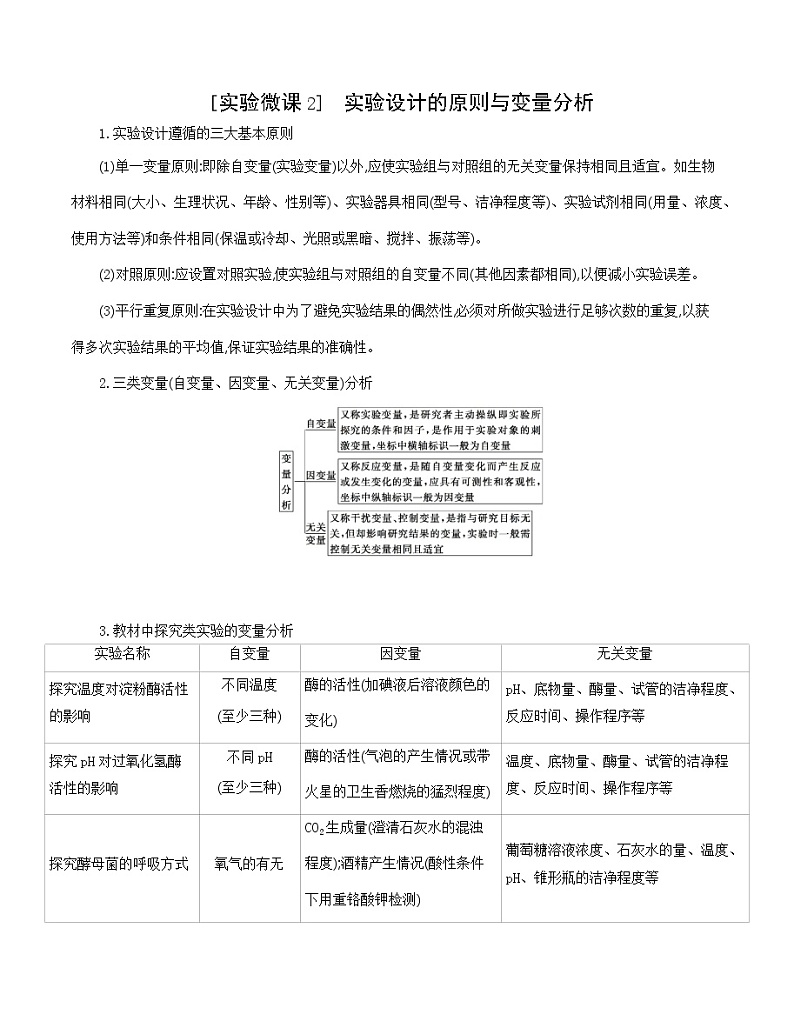
1.实验设计遵循的三大基本原则
(1)单一变量原则:即除自变量(实验变量)以外,应使实验组与对照组的无关变量保持相同且适宜。如生物材料相同(大小、生理状况、年龄、性别等)、实验器具相同(型号、洁净程度等)、实验试剂相同(用量、浓度、使用方法等)和条件相同(保温或冷却、光照或黑暗、搅拌、振荡等)。
(2)对照原则:应设置对照实验,使实验组与对照组的自变量不同(其他因素都相同),以便减小实验误差。
(3)平行重复原则:在实验设计中为了避免实验结果的偶然性,必须对所做实验进行足够次数的重复,以获得多次实验结果的平均值,保证实验结果的准确性。
2.三类变量(自变量、因变量、无关变量)分析
3.教材中探究类实验的变量分析
实验名称 | 自变量 | 因变量 | 无关变量 |
探究温度对淀粉酶活性的影响 | 不同温度 (至少三种) | 酶的活性(加碘液后溶液颜色的变化) | pH、底物量、酶量、试管的洁净程度、反应时间、操作程序等 |
探究pH对过氧化氢酶活性的影响 | 不同pH (至少三种) | 酶的活性(气泡的产生情况或带火星的卫生香燃烧的猛烈程度) | 温度、底物量、酶量、试管的洁净程度、反应时间、操作程序等 |
探究酵母菌的呼吸方式 | 氧气的有无 | CO2生成量(澄清石灰水的混浊程度);酒精产生情况(酸性条件下用重铬酸钾检测) | 葡萄糖溶液浓度、石灰水的量、温度、pH、锥形瓶的洁净程度等 |
探究生长素类似物促进插条生根的最适浓度 | 不同浓度 的生长素 类似物 | 扦插枝条的生根数量和长度 | 实验材料的一致性、生长素类似物浓度的准确性、处理时间的一致性等 |
探究培养液中酵母菌数量的动态变化 | 时间 | 酵母菌种群数量 | 培养液的成分、培养条件、空间等 |
◆实验微练
1.(2019安徽黄山高三第二次质检)下列有关酶特性的实验中,叙述错误的是 ( )
A.验证酶的高效性时,自变量是催化剂的种类
B.验证酶的专一性时,自变量是酶的种类或底物的种类
C.探究pH对酶活性的影响时,pH是自变量,温度是无关变量
D.探究酶作用的最适温度时,应设置高温、室温、低温三组实验
1.答案 D 探究温度对酶活性的影响时,温度是自变量,设置分组时应该围绕最适温度设计温度梯度,D错误。
2.(2018江西联考)下列有关实验变量的叙述,正确的是 ( )
A.在探究O2浓度对酵母菌细胞呼吸速率影响的实验中,通常温度不属于变量
B.在探究NaCl浓度对人的红细胞形态变化影响的实验中,NaCl浓度是因变量
C.在探究光照强度对植物光合速率影响的实验中,CO2浓度、温度、植物种类是无关变量
D.在探究温度对酶活性影响的实验中,温度和pH是自变量
2.答案 C 探究O2浓度对酵母菌细胞呼吸速率影响的实验中,自变量是O2浓度,温度是无关变量,A错误。探究NaCl浓度对人的红细胞形态变化影响的实验中,NaCl浓度是实验自变量,B错误。在探究温度对酶活性影响的实验中,温度和pH分别是自变量和无关变量,D错误。
3.(2021辽宁沈阳36中高三期初测试)下列实验中,温度属于无关变量的是 ( )
①证明酶具有专一性的实验中,将实验温度设置为酶的最适温度
②比较过氧化氢在不同条件下分解的实验,其中一支试管的温度设置为90 ℃
③探究温度对唾液淀粉酶活性影响的实验,设置0 ℃、37 ℃、100 ℃三种温度
④用过氧化氢作为底物验证酶具有催化作用时,两组实验均在室温下进行
A.①② B.①②③ C.①④ D.①③④
3.答案 C 证明酶具有专一性的实验中,温度属于无关变量,应相同且适宜,①符合题意;比较过氧化氢在不同条件下分解的实验,其中一支试管的温度设置为90 ℃,此时的温度属于自变量,②不符合题意;探究温度对唾液淀粉酶活性影响的实验,温度属于自变量,③不符合题意;用过氧化氢作为底物验证酶具有催化作用时,温度属于无关变量,④符合题意。故选C。
4.(2021广西桂林十八中高三月考)下列关于生物实验中“对照”及“变量”的相关叙述,正确的是( )
A.探究酵母菌细胞呼吸的方式实验属于对比实验,无对照
B.比较过氧化氢酶和Fe3+催化效率实验中,自变量为催化剂种类,因变量只能为气泡的释放量
C.观察紫色洋葱鳞片叶细胞质壁分离与复原实验中,原生质层的位置变化为因变量,有空白对照
D.探究温度对植物光合作用的影响实验中,温度为自变量,光照强度为无关变量,无空白对照
4.答案 D 探究酵母菌细胞呼吸的方式实验属于对比实验,通入空气组和无氧组相互对照,A错误;比较过氧化氢酶和Fe3+催化效率实验中,自变量为催化剂种类,因变量可以是单位时间内气泡的释放量或带火星的卫生香的燃烧情况,B错误;观察紫色洋葱鳞片叶细胞质壁分离与复原实验中,原生质层的位置变化为因变量,无空白对照,有自身前后对照,C错误。
5.37 ℃时,测量不同pH条件下人体两种消化酶的活性,结果如表所示。下列有关叙述正确的是 ( )
pH | 1.0 | 2.0 | 3.0 | 4.0 | 5.0 | 6.0 | 7.0 | 8.0 |
淀粉酶活性/ [mg/(g·30 min)] | 200 | 203 | 250 | 300 | 350 | 490 | 450 | 200 |
蛋白酶活性/ [μg/(g·30 min)] | 1 520 | 1 750 | 1 500 | 1 400 | 1 020 | 980 | 700 | 500 |
A.该实验的自变量是淀粉酶活性和蛋白酶活性
B.为进一步确定该淀粉酶的最适pH,应该在4.0到6.0间细化梯度
C.由表可知不同酶的最适pH不同
D.表中蛋白酶活性可以表示胰蛋白酶的活性
5.答案 C 根据表格分析,该实验的自变量是pH,因变量是淀粉酶活性和蛋白酶活性,A错误;为进一步确定该淀粉酶的最适pH,应该在5.0到7.0间细化梯度,B错误;表格中蛋白酶活性最高时的pH在2.0左右,可以代表胃蛋白酶,而胰蛋白酶的适宜环境是偏碱性的,D错误。
6.为探究“影响胶原蛋白酶活性的因素”,某生物兴趣小组设计了一个实验方案,如表所示。回答下列问题:
试管 | 底物和试剂 | 实验条件 |
1 | 蛋白质X+4 mL蒸馏水 | 37 ℃水浴;pH=7 |
2 | 蛋白质X+4 mL胶原蛋白酶 | 37 ℃水浴;pH=7 |
3 | 蛋白质X+4 mL胶原蛋白酶 | ①;pH=3 |
4 | 蛋白质X+4 mL胶原蛋白酶 | 0 ℃水浴;pH=② |
(1)实验方案中①②处分别为 、 。
(2)本实验的自变量是 ,无关变量有 (至少答出两点)。
(3)用双缩脲试剂检测上述4组实验后的溶液,溶液呈现紫色的试管有 。
(4)为便于观察、记录实验现象,需对蛋白质X进行特殊处理,使其 ,本实验就可以通过观察 推断酶活性的大小。
6.答案 (1)37 ℃水浴 7 (2)温度和pH 胶原蛋白酶的用量或浓度、蛋白质X的用量、保温时间等(答出任意两点即可) (3)1、2、3、4 (4)凝固成块状(答出“呈现块状”即可) 单位时间或相同时间内蛋白块大小的变化情况(或记录蛋白块消失所需的时间,必须有“时间”这一关键词)
解析 (1)表格中提供了温度和pH两种实验条件,因此本实验的目的是探究温度、pH对胶原蛋白酶活性的影响,故方案中①②处分别保证只含一个自变量即可。(2)由上述分析可知,本实验的自变量是温度、pH,无关变量有胶原蛋白酶的用量或浓度、蛋白质X的用量、保温时间等。(3)由于胶原蛋白酶的化学本质为蛋白质,反应前后酶的数量和本质均不变,所以用双缩脲试剂检测4个试管溶液均呈紫色。(4)由于不能用双缩脲试剂检测蛋白质X的含量变化,本实验可以通过肉眼观察的方法,使蛋白质凝结成块状,以单位时间或相同时间内蛋白块大小的变化情况(或记录蛋白块消失所需的时间)作为因变量,确定酶活性大小。
备考2024届高考生物一轮复习讲义第十三章实验与探究实验2实验设计的原则与变量分析: 这是一份备考2024届高考生物一轮复习讲义第十三章实验与探究实验2实验设计的原则与变量分析,共3页。
新高考生物一轮复习精品学案 第3单元 实验技能一 实验设计的基本原则(含解析): 这是一份新高考生物一轮复习精品学案 第3单元 实验技能一 实验设计的基本原则(含解析),共3页。
2024届人教版高中生物一轮复习实验技能实验设计原则和方法学案(不定项): 这是一份2024届人教版高中生物一轮复习实验技能实验设计原则和方法学案(不定项),共8页。

