安徽省桐城市重点中学2021_2022学年高二物理上学期开学教学质量检测试题含解析
展开A. 最大值是220VB. 有效值是220VC. 周期是100sD. 频率是100Hz
图中带箭头的直线是某一电场中的一条电场线,电场线上有A、B两点,电场强度分别为、,电势分别为、,正点电荷在二点的电势能分别为、,则下列说法正确的是
A.
B.
C.
D. 把正点电荷从A移到B,电场力做负功
利用变压器可以方便地改变交流电的电压,使交流电得到了广泛的应用,下列关于变压器的说法正确的是
A. 即使是直流电,也可以直接通过变压器方便的改变电压
B. 如果是升压变压器,则副线圈的匝数一定比原线圈的匝数多
C. 如果是升压变压器,则副线圈中的电流一定比原线圈中的电流大
D. 如果是升压变压器,则副线圈两端输出的功率一定比原线圈两端输入的功率大
关于通电直导线所受的安培力F、磁感应强度B和电流I三者方向之间的关系,下列说法中正确的是
A. F、B、I的三者必定均相互垂直
B. F必定垂直于B、I,但B不一定垂直于I
C. B必定垂直于F、I,但F不一定垂直于I
D. I必定垂直于F、B,但F不一定垂直于B
在闭合电路中,路端电压与外电阻的关系,下列说法正确的是
A. 路端电压的大小与外电阻的大小成正比
B. 当外电阻值趋向于无穷大时,路端电压为零
C. 当外电阻值趋向于无穷大时,路端电压为无穷大
D. 当外电阻值趋向于无穷大时,路端电压值趋向于电动势值
将检验电荷q放在一点电荷产生的电场中,当检验电荷与该点电荷相距时,检验电荷所受的电场力为,则当检验电荷与该点电荷相距为时,检验电荷所在处的场强大小为
A. B. C. D.
如图所示,闭合导线框的质量可以忽略不计,将它从图示位置匀速拉出匀强磁场.若第一次用的时间拉出,外力所做的功为,通过导线横截面的电荷量为;第二次用时间拉出,外力所做的功为,通过导线横截面的电荷量为,则
A. ,B. ,
C. ,D. ,
图中是一个平行板电容器,其电容为C,带电量为Q,上极板带正电。现将一个试探电荷q由两极板间的A点移动到B点,如图所示。A、B两点间的距离为s,连线AB与极板间的夹角为,则电场力对试探电荷q所做的功等于
A. B. C. D.
某水电站用总电阻为的输电线输电给500km外的用户,其输出电功率是。现用500kV电压输电,则下列说法正确的是
A. 输电线上输送的电流大小为
B. 输电线上由电阻造成的损失电压为15kV
C. 若改用250kV电压输电,则输电线上损失的功率为原来的2倍
D. 若改用250kV电压输电,则输电线上损失的功率为原来的8倍
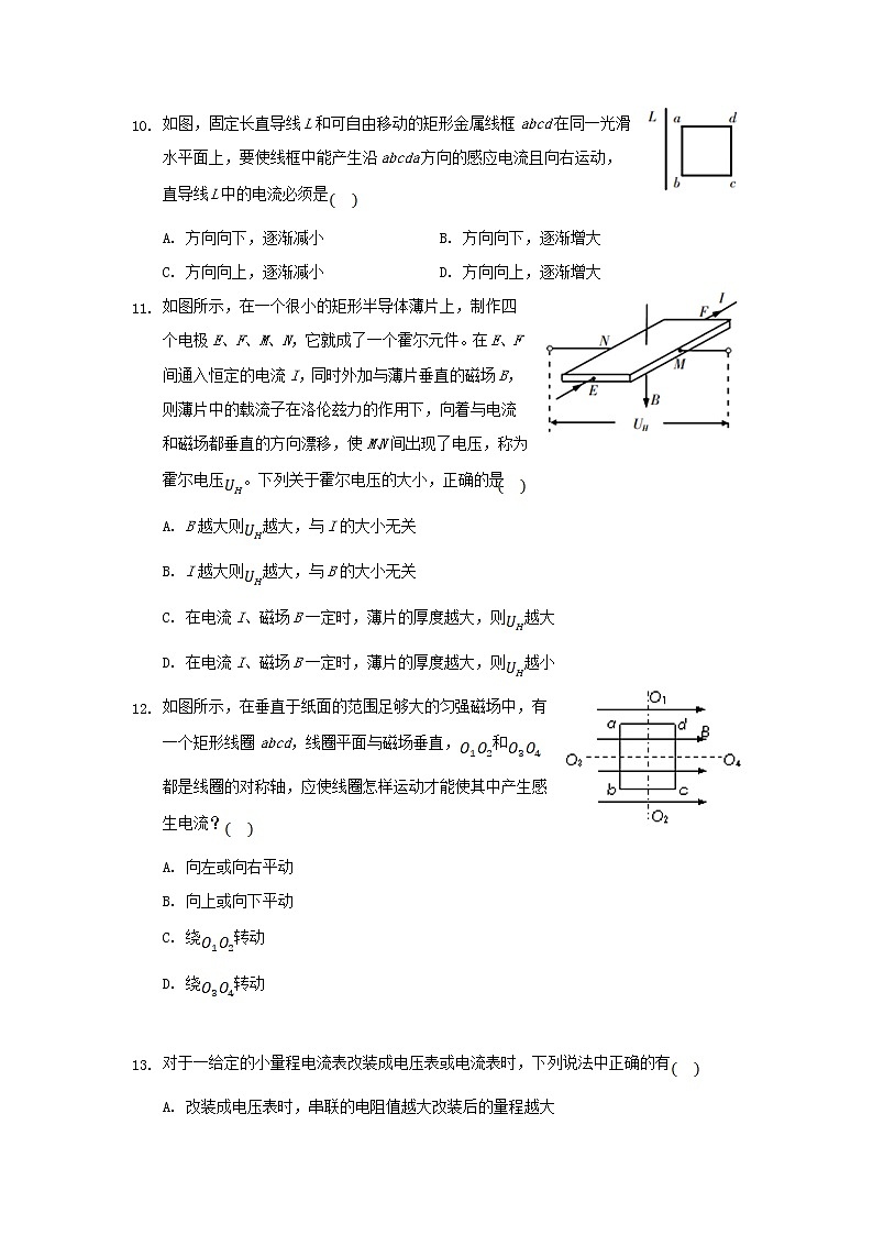
如图,固定长直导线L和可自由移动的矩形金属线框abcd在同一光滑水平面上,要使线框中能产生沿abcda方向的感应电流且向右运动,直导线L中的电流必须是
A. 方向向下,逐渐减小B. 方向向下,逐渐增大
C. 方向向上,逐渐减小D. 方向向上,逐渐增大
如图所示,在一个很小的矩形半导体薄片上,制作四个电极E、F、M、N,它就成了一个霍尔元件。在E、F间通入恒定的电流I,同时外加与薄片垂直的磁场B,则薄片中的载流子在洛伦兹力的作用下,向着与电流和磁场都垂直的方向漂移,使M、N间出现了电压,称为霍尔电压。下列关于霍尔电压的大小,正确的是
A. B越大则越大,与I的大小无关
B. I越大则越大,与B的大小无关
C. 在电流I、磁场B一定时,薄片的厚度越大,则越大
D. 在电流I、磁场B一定时,薄片的厚度越大,则越小
如图所示,在垂直于纸面的范围足够大的匀强磁场中,有一个矩形线圈abcd,线圈平面与磁场垂直,和都是线圈的对称轴,应使线圈怎样运动才能使其中产生感生电流?
A. 向左或向右平动
B. 向上或向下平动
C. 绕转动
D. 绕转动
对于一给定的小量程电流表改装成电压表或电流表时,下列说法中正确的有
A. 改装成电压表时,串联的电阻值越大改装后的量程越大
B. 改装成电压表时,串联的电阻值越大改装后的量程越小
C. 改装成电流表时,并联的电阻值越大改装后的量程越大
D. 改装成电流表时,并联的电阻值越大改装后的量程越小
如图,50匝矩形闭合导线框ABCD处于磁感应强度大小的水平匀强磁场中,线框面积,线框电阻不计。线框绕垂直于磁场的轴以角速度匀速转动,并与理想变压器原线圈相连,副线圈接入一只“220V,60W”灯泡,且灯泡正常发光,下列说法正确的是
A. 线框中产生交变电压的有效值为500V
B. 线框中产生交变电流的有效值为
C. 变压器原、副线圈匝数之比为25:11
D. 该变压器副线圈导线可以比原线圈导线细一些
一个由电阻均匀的导线绕制成的闭合圆形线圈放在匀强磁场中,如图所示,线圈平面与磁场方向成角,磁感应强度随时间均匀变化,下列方法中可使感应电流增加一倍的有
A. 只把线圈匝数增加一倍
B. 只把线圈面积增加一倍
C. 只把线圈半径增加一倍
D. 只把线圈与磁场方向的夹角由改为
在测量电源电动势和内阻的实验中,为了测出电源的电动势和内阻,除待测电源和开关、导线以外,还需要用到一些其它的实验器材,下面给出的四组实验器材中,能完成实验目的有哪几组?
A. 一个电流表和一个电阻箱
B. 一个电压表和一个电阻箱
C. 一个电压表、一个电流表和一个滑动变阻器
D. 一个电流表和一个滑动变阻器
在测量小灯泡的伏安特性曲线时,某同学先用图a所示的多用电表粗测其电阻,要用到选择开关K和两个部件S、T,请填写下列空格,完成电阻测量步骤:
旋动部件S,使指针对准电流的“0”刻线。
将K旋转到某一电阻挡位置。
将插入“”“”插孔的表笔短接,旋动部件______ ,使指针对准电阻的______ 填“0刻线”或“刻线”。
若测量的小灯泡的规格为、,则测量时应选择______ 倍率的电阻挡请填写“”、“”或“”;调零后,测量小灯泡的电阻,示数如图b,则读数为______ ;该阻值与小灯泡正常发光时的电阻有较大的不同,其原因是______ 。
实物图图中还有一根导线未连接,请用笔画线代表导线连接完整,说明闭合开关前变阻器的滑动触头应置于滑动变阻器的哪一端?______ 填“左端”或“右端”。
如图为一个示波管工作原理示意图,初速度为零的电子质量为m,电量为经加速电压加速后以一定的速度垂直射入两平行板间的匀强电场称为偏转电场,两板间的距离是d,电压为,板长为。平行板右端到荧光屏的水平距离是。求
电子射出加速电场时速度的大小;
电子离开偏转电场时竖直方向位移的大小;
如果定义平行板间单位电压使电子在荧光屏上产生的偏移量即为示波管的灵敏度,请推导出灵敏度的表示式。
如图所示,在xOy平面内一质量为m、电荷量为的粒子重力不计以速度从坐标原点O沿与x轴正方向成角射入第一象限,并从x轴上的A点离开第一象限,速度方向与x轴的正方向也是;。
若只在xOy平面上的第四象限存在一固定点电荷,带电粒子只在电场力作用下沿圆弧匀速从O点运动到A点,求固定点电荷的电量大小和坐标位置;
若只在第一象限存在方向垂直于xOy平面的匀强磁场,带电粒子只在洛伦兹力作用下沿圆弧匀速从O点运动到A点,求磁感应强度的大小和方向。
如图所示,两根固定在水平面上的平行金属导轨MN和PQ,导轨间的距离为,一端接有阻值为的电阻,处于竖直向上的匀强磁场中,磁感应强度,在导轨上垂直跨放质量为、电阻为的金属杆,金属杆与导轨接触良好,导轨足够长且电阻不计,已知金属杆与导轨间的动摩擦因数为,如果金属杆在功率恒为的垂直于杆的水平外力作用下从静止开始向右运动,且金属杆始终保持与导轨垂直,开关处于断开,电压表为理想电表。试求:
电压表的最大读数是多少?
当电压表的读数为最大时,闭合开关,试求闭合开关后的瞬时,金属杆的加速度;
闭合开关后电压表的最终读数是多少?
请证明闭合开关后的任意时间内,克服安培力所做的功等于电路中消耗的电能。
如图所示,在xy坐标系中,的范围内存在着沿y轴正方向的匀强电场,在的范围内存在着垂直纸面的匀强磁场方向未画出。已知,现有一群带电粒子,质量为m,电荷量大小为重力不计,分布在y轴的a、b之间。时刻,这群带电粒子以相同的初速度沿x正方向开始运动。观察到从a点出发的带电粒子恰好从d点第一次进入磁场,然后从O点第次离开磁场。
试判断匀强磁场的方向;
推导带电粒子第一次进入磁场的位置坐标x与出发点的位置坐标y的关系式;
推导带电粒子第一次离开磁场的位置坐标x与出发点的位置坐标y的关系式;
请在答题纸上标出这些带电粒子第二次进磁场的区域不需要写出计算过程。
答案和解析
1.【答案】B
【解析】解:A、根据可知交流电电压的最大值为,故A错误;
B、交流电的有效值为,故B正确;
CD、根据可知,交流电的角速度为,故周期,频率,故CD错误;
故选:B。
根据交流电的瞬时表达式确定出交流电的最大值和角速度,即可判断出有效值,周期和频率。
本题主要考查了交流电的表达式,能从表达式中找到最大值,角速度,从而判断出其它物理量。
2.【答案】B
【解析】解:A、a、b两点在一条电场线上,无法判断电场线的疏密,也就无法判断a、b两点电场强度的大小,故A错误;
B、沿着电场线方向电势是降低的,因此a点电势高于b点,故,故B正确;
C、根据可知,正电荷在高电势处电势要大,故E,故C错误;
D、正电荷受力沿电场线方向,把正电荷从A移到B,电场力做正功,故D错误。
故选:B。
由于A、B两点所在的电场线是直线,a、b两点电场强度方向相同;电场线的大小由电场线的疏密表示,一条电场线无法判断疏密,就无法确定a、b两处场强的大小;但场强的方向就是其切线方向,并依据沿着电场线方向电势是降低的,结合正电荷在高电势处电势能大,即可求解。
本题要抓住电场线的疏密表示电场强度的相对大小,但一条电线线,不能反映电场线的疏密,所以不能确定场强的大小,并掌握电势高低与电势能大小的判定方法。
3.【答案】B
【解析】解:变压器是根据电磁感应原理来工作的,对于恒定的直流电来说,它产生的磁通量是不变的,通过副线圈的通量不变,不能产生感应电动势,所以变压器不能改变恒定直流电的电压,故A错误;
根据原副线圈电压比等于匝数比可知:升压变压器原线圈的匝数少于副线圈的匝数,原副线圈电流比等于匝数反比可知,升压变压器原线圈的电流大于副线圈的电流,故B正确,C错误;
D.只有理想变压器,副线圈两端输出的功率与原线圈两端输入的功率相等,若不是理想变压器,副线圈两端输出的功率小于原线圈两端输入的功率,故D错误。
故选:B。
输出电压是由输入电压和匝数比决定的,输入的功率的大小是由输出功率的大小决定的,电压与线圈匝数成正比,电流与线圈匝数成反比,变压器不能改变直流电电压。
本题主要考查学生对:电磁感应现象的应用,及变压器的原理的认识和了解;特别要知道变压器的工作原理:电磁感应。
4.【答案】B
【解析】解:根据左手定则,可知:磁感线穿过掌心,安培力与磁感线垂直,且安培力与电流方向垂直,所以安培力垂直于感应线与电流构成的平面。但磁感线不一定垂直于电流,故只有B正确,ACD均错误;
故选:B。
左手定则的内容:伸开左手,使大拇指与其余四个手指垂直,并且都与手掌在同一个平面内;让磁感线从掌心进入,并使四指指向电流的方向,这时拇指所指的方向就是通电导线在磁场中所受安培力的方向.根据左手定则的内容判断安培力的方向.
解决本题的关键掌握左手定则判定安培力的方向.
5.【答案】D
【解析】解:A、路端电压,可知路端电压U与外电阻R不成正比,但随外电阻增大而增大,故A错误;
BCD、当外电阻值趋向于无穷大时,电流为零,内电压为零,根据闭合电路欧姆定律可知路端电压等于电源的电动势,不是无穷大,故B、C错误,D正确。
故选:D。
根据闭合电路欧姆定律求解干路电流,根据欧姆定律求解路端电压,根据表达式进行分析讨论.
本题关键根据闭合电路欧姆定律和部分电路欧姆定律列式求解出路端电压表达式进行讨论.
6.【答案】B
【解析】解:当检验电荷与该点电荷相距时,检验电荷所受的电场力为,则,当检验电荷与该点电荷相距为时,检验电荷所受电场力为,在该处的电场强度为,故B正确,ACD错误;
故选:B。
根据库仑定律公式和场强公式即可求出。
本题主要考查了库仑定律和电强度的定义式,此题比较基础,计算需认真。
7.【答案】C
【解析】解:设线框的长为,宽为,速度为v。
线框所受的安培力大小为,又,,则得:
线框匀速运动,外力与安培力平衡,则外力的大小为
外力做功为
可见,外力做功与所用时间成反比,则有。
两种情况下,线框拉出磁场时穿过线框的磁通量的变化量相等,根据感应电荷量公式可知,通过导线截面的电量相等,即有。
故选:C。
第一次用t时间拉出,第二次用3t时间拉出,速度变为原来的倍.线框匀速运动,外力与安培力平衡,推导出安培力的表达式,根据功的定义表示出比较功的大小.根据感应电荷量公式比较电量.
要对两种情况下物理量进行比较,我们应该先把要比较的物理量表示出来再求解.关键要掌握安培力的推导方法和感应电荷量的表达式.
8.【答案】B
【解析】解:由电容的定义式得板间电压,板间场强试探电荷q由A点移动到B点,电场力做功为:,选项B正确,ACD错误;
故选:B。
由平行板电容器的电容C和带电量Q,由电容的定义式求出板间电压。由求出板间场强。根据功的计算公式求解电场力对试探电荷q所做的功。
本题只要抓住电场力具有力的一般性质,根据功的一般计算公式就可以很好地理解电场力做功,并能正确计算功的大小。
9.【答案】B
【解析】解:AB、由得输电线上输送的电流,
由得输电线上的电压损失为,,故A错误,B正确;
CD、输电线上损失的功率,500kV电压输电改为250kV电压输电,电压变为原来的,则损失的功率变为原来的4倍,故C、D错误;
故选:B。
由计算导线上的电流,再根据,,计算损失功率以及损失电压。
远距离输电过程中输电电压越高损失功率越小,注意计算的准确性。
10.【答案】D
【解析】解:要使线框中能产生沿abcda方向的感应电流,根据楞次定律,可知,穿过矩形金属线框的磁通量要么垂直纸面向里而增大,要么垂直纸面向外而减小,再由右手螺旋定则可知,通电导线电流方向要么向上,电流大小逐渐增大,要么向下,电流大小逐渐减小,又由于矩形金属线框abcd要向右运动,根据左手定则,可知,通电导线的电流方向向上,大小逐渐增大,故ABC错误,D正确。
故选:D。
当通过线圈的磁通量发生变化时,线圈中将会产生感应电流。根据楞次定律与右手螺旋定则,结合感应电流的方向,再由左手定则,结合运动方向,从而判断产生磁场的通电直导线电流方向与大小。
解决本题的关键掌握右手螺旋定则判断电流周围的磁场方向,掌握感应电流的产生条件,并理解楞次定律与左手定则的应用,注意分析问题的先后顺序.
11.【答案】D
【解析】解:设半导体薄板的厚度为d,宽度为b,长度为L,载流子所受的电场力等于洛伦兹力,即:设材料单位体积内载流子的个数为n,材料截面积为S,则,电流微观表达式:,,解得霍尔电压:,与磁感应强度B、电流I、厚度d有关,在电流I、磁场B一定时,薄片的厚度越大,则越小,故D正确,ABC错误。
故选:D。
根据载流子受电场力和洛伦兹力平衡,结合电流的微观表达式得到霍尔电压的表达式,分析影响因素。
该题考查了霍尔效应及其应用,解决本题的关键掌握左手定则判断洛伦兹力的方向,以及知道最终载流子在电场力和洛伦兹力作用下平衡。
12.【答案】C
【解析】解:A、当线圈向左或向右平动,沿磁感线方向平移时,线圈的磁通量始终为零,保持不变,没有感应电流产生。故A错误。
B、当线圈向上或向下平动,沿垂直于磁感线方向移动时,线圈的磁通量始终为零,保持不变,没有感应电流产生。故B错误。
C、当线圈以边为轴转动时,磁通量发生变化,穿过线圈的磁通量从无到有发生变化,有感应电流产生,故C正确。
D、当线圈绕边为轴转动时,磁感线始终与线圈平行,磁通量始终为零,保持不变,没有感应电流产生。故D错误。
故选:C。
当穿过闭合线圈的磁通量发生变化时,线圈中就产生感应电流,根据这个条件进行分析.
本题考查应用感应电流产生的条件判断实际问题的能力,常规题,情景并不复杂,容易得分.
13.【答案】AD
【解析】解:A、把小量程电流表改装成电压表,需要串联一个分压电阻,电压表量程越大,分压电阻阻值越大,电压表内阻越大,故A正确,B错误;
C、把小量程的电流表改装成电流表,需要并联一个分流电阻,电流表量程越大,分流电阻阻值越小,电流表内阻越小,故C错误,D正确;
故选:AD。
电流表、电压表都是由小量程的电流表改装而成的.利用并联电阻的分流作用,将灵敏电流表G和电阻并联,改装成安培表.利用串联电阻的分压作用,将灵敏电流表G和电阻串联,改装成安培表.
本题考查电表改装的原理,电流表、电压表都是由小量程的电流表改装而成的.利用并联电阻的分流作用,将灵敏电流表G和电阻并联,改装成安培表.利用串联电阻的分压作用,将灵敏电流表G和电阻串联,改装成安培表.只要理解并记住电表的改装原理,回答此题非常简单.
14.【答案】ABC
【解析】解:由法拉第电磁感应定律可知:
其有效值为:
说明线框中产生交变电压的有效值为500V,故A正确;
B.灯泡正常发光,则有:
变压器原副线圈匝数比:
变压器原副线圈电流之比:
联立可得,
线框中产生交变电流的有效值为,故B正确;
C.由前面分析可知变压器原、副线圈匝数之比为:
,故C正确;
D.该变压器副线圈导线中的电流大,为保证安全,要比原线圈导线粗一些,故D错误。
故选:ABC。
根据最大值与有效值的关系可解决A答案;电压与匝数成正比,电流与匝数成反比,功率与电流的关系,逐项分析即可得出结论。
解决本题的关键是掌握住理想变压器的电压、电流与线圈匝数关系以及电压、电流和功率之间的关系。
15.【答案】C
【解析】解:设导线的电阻率为,横截面积为,线圈的半径为r,则
A、只把线圈匝数增加一倍,电流I不变,故A错误;
B、只把线圈面积增加一倍,由可得半径r将增加到原来的倍,则电流也增加到原来的倍,故B错误;
C、只将r增加一倍,I增加一倍,故C正确;
D、将线圈与磁场方向的夹角由改为时,从变为1,电流变为倍,故D错误;
故选:C。
根据法拉第电磁感应定律、闭合电路欧姆定律、电阻定律将导线中电流的大小计算出来,再判断选项正确或错误。
本题没有给出导线电阻率,但是根据题目需求我们应该假设一个,另外一定注意求解磁通量时的夹角问题。
16.【答案】ABC
【解析】解:测定电源的电动势和内阻的原理是闭合电路欧姆定律,用电压表测量路端电压U、用电流表测量电流I,利用滑动变阻器调节外电阻,改变路端电压和电流,实现多次测量,即由一个电压表、一个电流表和一个滑动变阻器组合可测量电源的电动势和内阻;也可以在没有电压表的情况下,用一个电流表和一个电阻箱组合测量,电阻箱可以读出阻值,由可求出路端电压;或用电压表和电阻箱组合,由电压表读数U与电阻箱读数R之比求出电流,故ABC正确,D错误。
故选:ABC。
测定电源的电动势和内阻的原理是闭合电路欧姆定律,可以一个电压表、一个电流表分别测量路端电压和电流,用滑动变阻器调节外电阻;也可以用电流表和电阻箱组合,可代替电流表和电压表,或用电压表和电阻箱组合,代替电压表和电流表,同样能测量电源的电动势和内阻。
测定电源的电动势和内阻的原理是闭合电路欧姆定律,实验的电路有三种,分别是伏安法、伏阻法和安阻法。
17.【答案】T 0刻线 小灯泡的正常发光时温度升高、电阻增大 左端
【解析】解:将插入“”、“”插孔的表笔短接,需要进行欧姆调零,此时旋动部件欧姆调零旋钮,使指针对准电阻的0刻线;
若测量的小灯泡的规格为、,则小灯泡的电阻大约为,则测量时应选择“”倍率的电阻挡;
欧姆表读数刻度盘读数倍率;
由于小灯泡的正常发光时温度升高、电阻增大,所以阻值与小灯泡正常发光时的电阻比不发光时大;
滑动变阻器要采用分压式接法,电路连接情况如图所示;
为了防止开关闭合时用电器被烧坏,闭合开关前变阻器的滑动触头应置于滑动变阻器的左端。
故答案为:;0刻线;;;小灯泡的正常发光时温度升高、电阻增大;电路图见解析;左端。
欧姆表使用前需要进行欧姆调零,使指针对准电阻的0刻线;
求出小灯泡的电阻,由此确定选择的倍率;欧姆表读数刻度盘读数倍率;小灯泡的正常发光时温度升高、电阻增大;
滑动变阻器要采用分压式接法,根据安全性原则分析滑动变阻器的位置。
本题主要是考查了欧姆表的使用和伏安法测电阻,要求知道使用多用电表测电阻时,应选择合适的挡位,使指针只在表盘中央刻度线附近,指针示数与挡位的乘积是欧姆表示数;测电阻时,手不要接触表笔的金属杆,要把待测电阻从电路中断开;每选定一次欧姆挡位后电路发生改变,要重新进行欧姆调零。
18.【答案】解:设电子射出加速电场时速度的大小为,电子加速过程,由动能定理有
,得
电子进入偏转电场后做类平抛运动,在水平方向上做匀速直线运动,有
电子在竖直方向上做初速度为零的匀加速直线运动,根据牛顿第二定律得
电子离开偏转电场时竖直方向位移的大小为
联立得
电子离开偏转电场时速度偏向角正切为
电子离开偏转电场后在竖直方向上的偏移量为
电子在荧光屏上产生的偏移量为
整理得
示波管的灵敏度
答:电子射出加速电场时速度的大小是;
电子离开偏转电场时竖直方向位移的大小是;
灵敏度的表示式为。
【解析】电子加速过程,根据动能定理求出电子射出加速电场时速度的大小。
电子进入偏转电场后做类平抛运动,在水平方向上做匀速直线运动,在竖直方向上做初速度为零的匀加速直线运动,根据牛顿第二定律和运动学公式相结合求电子离开偏转电场时竖直方向位移的大小。
电子出偏转电场后,做匀速直线运动,电子在荧光屏上产生的偏移量等于电子在偏转电场中的偏移量与离开偏转电场后在竖直方向上的偏移量之和。根据运动学规律求解。
解决本题的关键是搞清楚电子每一过程做的是什么运动,运用运动的合成与分解法处理类平抛运动,根据牛顿第二定律和运动学公式相结合进行研究。
19.【答案】解:由几何关系知圆弧轨迹的圆心角为,带电粒子运动的半径为,
根据库仑力提供向心力可得:
解得固定点电荷的电量大小:
根据图中几何关系可得固定电荷的
横坐标为:,
纵坐标为:
所以固定点电荷的坐标位置为:
根据洛伦兹力提供向心力可得:
解得:,根据左手定则可知方向垂直纸面向外。
答:固定点电荷的电量大小为,其坐标位置为;
磁感应强度的大小为,方向垂直纸面向外。
【解析】求出带电粒子运动的半径,根据库仑力提供向心力求解固定点电荷的电量大小,根据图中几何关系求解固定点电荷的坐标位置;
根据洛伦兹力提供向心力求解磁感应强度的大小,根据左手定则判断磁场方向。
本题主要是考查带电粒子在电场中的运动和在磁场中的运动,关键是弄清楚向心力的来源,根据向心力公式进行解答。对于带电粒子在磁场中的运动情况分析,一般是确定圆心位置,根据几何关系求半径,结合洛伦兹力提供向心力求解未知量。
20.【答案】解:开关断开时,电路中的电流为零,则导体棒运动过程中安培力为零,速度最大时,牵引力等于摩擦力,则有:
其中;
解得:
感应电动势:
所以电压表的最大读数是;
当电压表的读数为最大时,闭合开关,此时电路中的电流为:
闭合开关后的瞬时,金属杆的加速度大小为a,根据牛顿第二定律可得:
,牵引力等于摩擦力,解得:,方向向左;
最终平衡时的速度为v,根据平衡条件可得:
联立解得:
此时产生的感应电动势为:
电压表的最终读数是:
解得:;
设闭合开关后某时刻杆的速度为,则安培力大小为:
克服安培力做功功率为:
而感应电动势,
电路的电流:
电路中的电流做功功率为:
由于,所以任意时间内,克服安培力所做的功等于电路中消耗的电能。
答:电压表的最大读数是;
当电压表的读数为最大时,闭合开关,试求闭合开关后的瞬时,金属杆的加速度大小为,方向向左;
闭合开关后电压表的最终读数是;
证明见解析。
【解析】速度最大时,牵引力等于摩擦力,根据功率的计算公式求解速度大小,再求出感应电动势,因此得到电压表的最大读数;
当电压表的读数为最大时,根据欧姆定律求解电路中的电流,根据牛顿第二定律求解加速度大小;
最终平衡时的速度为v,根据平衡条件求解速度大小,再求出感应电动势,因此得到电压表的最大读数;
根据安培力做功功率的计算公式结合电功率的计算公式进行解答。
对于电磁感应现象中涉及电路问题的分析方法是:确定哪部分相当于电源,根据电路连接情况,结合法拉第电磁感应定律和闭合电路的欧姆定律、以及电功率的计算公式列方程求解。
21.【答案】解:由带点粒子在电场中的偏转方向可知粒子带负电,
根据它在磁场中做圆周运动的情况,由左手定则知匀强磁场方向沿垂直纸面向里。
设带电粒子在电场中的加速度为a,
对于从a点进入电场的粒子:
解得:,
从位置坐标y出发的带电粒子,从x位置坐标离开电场,则
解得:;
对于从a点进入电场的粒子,
,
由牛顿第二定律得:,
由几何知识得:,
解得:,
设从坐标y沿x轴正向射入的粒子进入磁场后的速度与x轴夹角为,则有:
,,
因为:
由牛顿第二定律得:,
,即:,这些带电粒子都在坐标原点O第一次离开磁场。
带电粒子再次进入电场后的运动,根据对称性,如图所示:这些带电粒子从d--f点之间第二次进入磁场。
答:匀强磁场方向沿垂直纸面向里;
带电粒子第一次进入磁场的位置坐标x与出发点的位置坐标y的关系式为;
带电粒子第一次离开磁场的位置坐标x与出发点的位置坐标y的关系式为;
如图所示。
【解析】由带电粒子在电场中的偏转方向及左手定则即可判断;
带电粒子在电场中做类平抛运动,根据平抛运动的基本规律即可求解;
带电粒子在电场中做类平抛运动,在磁场中做匀速圆周运动,根据平抛运动基本规律,圆周运动向心力公式及几何关系即可求解;
带电粒子再次进入电场后的运动,根据对称性,即可画出图象。
本题是带电粒子在组合场中运动的问题,要求同学们能正确分析粒子的受力情况确定运动情况,结合几何关系以及半径公式求解,难度较大。
2021-2022学年安徽省桐城市某重点中学高二下学期月考(13)物理试题(Word版): 这是一份2021-2022学年安徽省桐城市某重点中学高二下学期月考(13)物理试题(Word版),共19页。试卷主要包含了单选题等内容,欢迎下载使用。
2022桐城重点中学高二上学期开学教学质量检测物理试题含答案: 这是一份2022桐城重点中学高二上学期开学教学质量检测物理试题含答案,共25页。试卷主要包含了【答案】B,【答案】D,【答案】C等内容,欢迎下载使用。
2022安徽省桐城市重点中学高一上学期开学教学质量检测物理试题含答案: 这是一份2022安徽省桐城市重点中学高一上学期开学教学质量检测物理试题含答案,共25页。试卷主要包含了QUOTE等内容,欢迎下载使用。

