2020年上海市浦东高三一模政治试卷及答案
展开2021年上海市青浦高三一模政治试卷及答案: 这是一份2021年上海市青浦高三一模政治试卷及答案,共22页。试卷主要包含了材料分析题,论述题等内容,欢迎下载使用。
2021年上海市奉贤高三一模政治试卷及答案: 这是一份2021年上海市奉贤高三一模政治试卷及答案,文件包含2020学年第一学期奉贤区高中思想政治学科质量调研docx、2020学年第一学期奉贤区高中思想政治质量调研参考答案docx等2份试卷配套教学资源,其中试卷共6页, 欢迎下载使用。
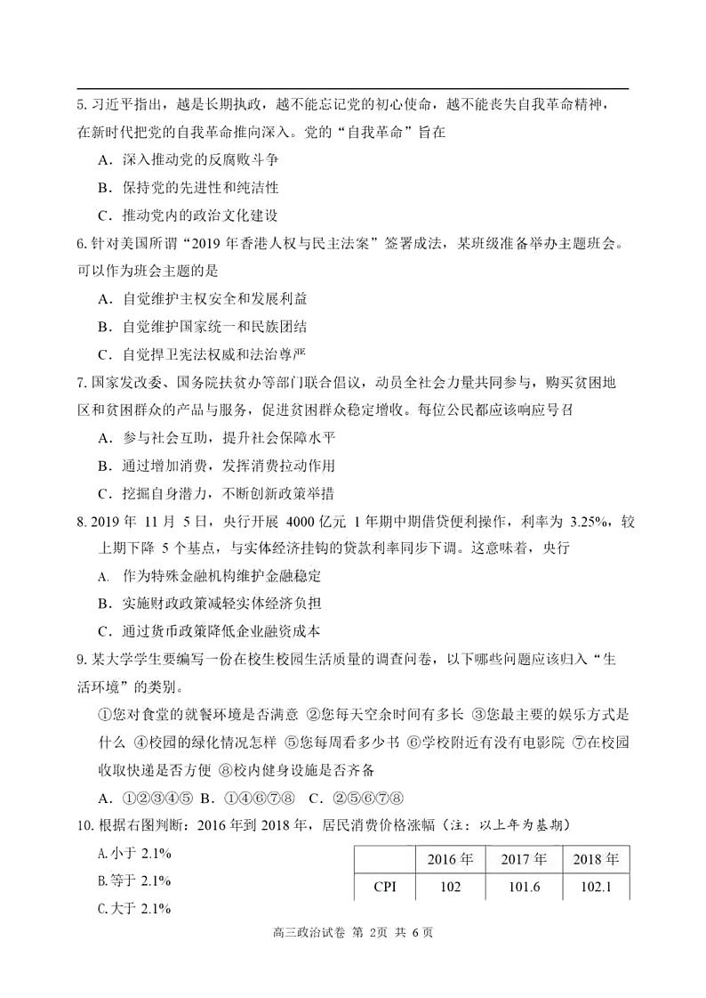
2021年上海市虹口高三一模政治试卷及答案: 这是一份2021年上海市虹口高三一模政治试卷及答案,文件包含虹口区2021届一模试卷-答案示例docx、虹口区2021届一模试卷docx等2份试卷配套教学资源,其中试卷共12页, 欢迎下载使用。

