安徽省A10联盟2022届高三上学期11月段考化学试题含答案
展开1号卷·A10联盟2022届高三上学期11月段考
化学试题
本试卷分第Ⅰ卷(选择题)和第Ⅱ卷(非选择题)两部分.满分100分,考试时间90分钟.请在答题卡上作答.
可能用到的相对原子质量:H-1 C-12 N-14 O-16 Na-23 Mg-24 Cl-35.5 Cu-64
第Ⅰ卷 选择题(共42分)
一、选择题(本大题共14小题,每小题3分,满分42分,每小题只有一个正确答案)
1.2021年10月16日凌晨,“神舟十三号”将翟志刚、王亚平、叶光富三名宇航员送到中国空间站,这是中国航天事业的巨大成功.下列说法错误的是( )
A.宇航员喜欢吃的“宫保鸡丁”主要成分是有机物
B.空间站广泛使用的钛合金,属于金属材料
C.中国空间站的太阳能电池板主要材料是
D.飞船返回舱外面是一层耐高温的陶瓷材料属于无机非金属材料
2.下列化学用语表达正确的是( )
A.液态的电离: B.的电子式:
C.铁腐蚀的电极反应式: D.的结构式:
3.表示阿伏加德罗常数的值,下列说法不正确的是( )
A.的中子数为
B.与足量钠发生反应,产物中的阴离子数为
C.金属镁在和的混合气体中完全燃烧转移电子数为
D.与含的浓硫酸加热充分反应,转移电子数小于
4.分类思想是重要的科学研究方法,下列说法正确的是( )
A.、、、均为酸性氧化物 B.、、、均为碱
C.酸与碱的反应均为非氧化还原反应 D.离子键可能存在于非金属元素之间
5.下列物质性质和用途因果关系说法正确的是( )
A.可吸收或放出,故工业用氧来自于
B.可水解生成胶体,故可用于水的杀菌和净化
C.具有强氧化性,故硝酸溶液用于溶解废弃电子元件中的少量、等
D.可用于杀菌消毒,故自来水常用进行消毒
6.下列离子方程式书写正确的是( )
A.等体积等浓度的溶液和溶液混合:
B.将过量的稀硝酸滴入溶液中:
C.溶液和过量澄清石灰水反应:
D.向含有和的稀溶液中加入的盐酸:
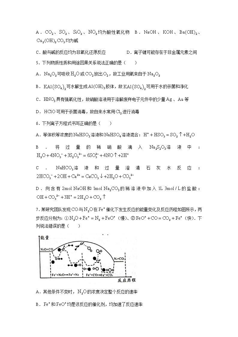
7.某研究团队发现与在催化下发生反应的能量变化及反应历程如图所示,两步反应分别为:①(慢)、②(快).下列说法错误的是( )
A.其他条件不变时,的浓度决定整个反应的速率
B.和均是该反应的催化剂,均加速了反应速率
C.两步反应均属于氧化还原反应,均有电子的转移
D.反应物在催化剂的表面存在吸附和脱附的过程
8.如图是用于干燥、收集并处理多余气体的装置,下列方案正确的是( )
选项 | X | 收集气体 | Y |
A | 生石灰 | 氯化氢 | 溶液 |
B | 氨气 | 稀硫酸 | |
C | 硅胶 | 溶液 | |
D | 二氧化氮 |
A.A B.B C.C D.D
9.“糖精”的结构如下图,其左侧是一个苯环.X、Y、Z、W、T为依次增大的短周期元素,下列说法不正确的是( )
A.五种元素中,Y的化合价最高
B.Z、W、T简单离子半径最大的是T
C.Y的简单氢化物可以和T的简单氢化物发生反应
D.Z元素与其他四种元素均可形成两种或两种以上化合物
10.探究和的反应,进行实验如下:
实验1现象:②中产生黄色沉淀,③中无明显变化
实验2现象:灵敏电流表发生偏转,一段时间后向甲中加淀粉溶液,溶液变为蓝色
下列说法不正确的是( )
A.实验1中发生的反应为:
B.实验2发生的反应为:
C.和之间可以发生复分解反应,也可以发生氧化还原反应
D.③中未观察到溶液变蓝,说明复分解反应的活化能大于氧化还原反应的活化能
11.某无色溶液中可能含有、、、、、、,且各离子物质的量浓度均相等(忽略和).向该溶液中滴加少量氯水,溶液仍呈无色.关于原溶液判断错误的是( )
A.可能含 B.可能含 C.肯定含有 D.可通过焰色反应确定是否存在
12.氧化铍用途广泛,由绿柱石(主要成分是及铁等微量元素)和方解石(主要成分是)为原料生产氧化铍的工艺流程如图.已知:铍化合物的性质与铝化合物的性质相似.下列叙述不正确的是( )
A.酸浸渣含有的金属元素主要为钙元素
B.碱浸过程发生反应的离子方程式为
C.调节的过程是把由小调大
D.为了加速酸浸和碱浸速率可以适当升高温度
13.电化学气敏传感器可用于监测环境中的含量,其工作原理示意图如下.下列说法错误的是( )
A.电极a是负极,且其电势低于电极b
B.电极a的电极反应方程式为:
C.当电极a消耗时,理论上电极b消耗标准状况下
D.该电化学气敏传感器可以通过电压的强弱感知浓度
14.正丁烷脱氢制丁烯的热化学方程式如下:将一定量正丁烷置于某密闭容器,在不同温度下测得丁烯产率与时间关系如图1;将丁烷和氢气的混合气体以一定流速通过填充有催化剂的反应器(氢气的作用是活化催化剂),测得丁烯产率与的关系如图2.
下列说法不正确的是( )
A. B.后,比例增大丁烯产率下降,是因为抑制反应正向进行
C. D.增加丁烷和氢气混合气体流速,丁烯产率增加
第Ⅱ卷 非选择题(共58分)
二、非选择题(本大题共5小题,共58分)
15.(10分)
下图为元素周期表的一部分,根据元素①~⑧在表中的位置回答下列问题.
族 周期 | ⅠA |
|
|
|
|
|
| 0 |
1 | ① | ⅡA | ⅡA | ⅣA | ⅤA | ⅥA | ⅦA |
|
2 |
|
|
| ② | ③ | ④ |
|
|
3 | ⑤ |
| ⑥ |
|
| ⑦ | ⑧ |
|
(1)由①和④组成的原子个数比为1∶1的化合物电子式为_________.
(2)④和⑦的简单离子还原性较强的是________.
(3)常温下①和④组成的简单化合物呈液态而①和⑦组成的化合物呈气态的原因是_________________.
(4)⑧组成的很多化合物均有强氧化性,其中在酸性条件下和溶液反应的方程式如下,请配平该反应方程式:
(5)将灼热②的单质伸入③的最高价氧化物的水化物的浓溶液中,生成的分别含②和含③的两种物质的物质的量之比为_________.
16.(11分)
某铬矿提炼厂排放的污水中,主要含、、,科研小组在实验室模拟处理污水,资源再利用,流程如下:
已知:和性质相似,回答下列问题:
(1)步骤①中发生反应的离子方程式为________________________________________.
(2)步骤②中可采取_______的方法,防止生成胶体吸附,便于过滤分离.
(3)步骤③加稀硫酸主要有两个作用,分别用离子方程式表示
、_______________________.
(4)步骤④得到橙色晶体包含一系列操作,分别是蒸发浓缩、_______、过滤、________、________.
(5)步骤②得到的可用于制备,请用化学方程式表示制备过程_______________、__________________.
17.(12分)
氮的氧化物是造成大气污染的主要物质之一.
(1),在其他条件相同时,测得实验数据如下表
压强() | 温度/ | 达到所列转化率需要时间/s | ||
50% | 90% | 98% | ||
1.0 | 30 | 12 | 250 | 2830 |
90 | 25 | 510 | 5760 | |
已知的反应历程分两步:
第一步 (快速平衡)
第二步 (慢反应)
①用表示的速率方程为;表示的速率方程为,与分别表示速率常数(与温度有关),则________.
②恒温恒容条件下,对,能说明此反应已达平衡状态的是( )
A.的体积分数不变 B.容器内的气体密度不再改变 C.容器内气体压强不再改变
③结合反应历程,解释温度升高反应速率降低的原因:___________________________________________.
(2)容积均为的甲、乙两个容器,其中甲为绝热容器,乙为恒温容器,相同温度下,分别充人的,发生反应:,甲中的相关量随时间变化如图所示.
①内,甲容器中的反应速率增大的原因是_________________________________________
②平衡时,______(填“>”、“<”或“=”).
③若向乙容器中充入,则达平衡与原来相比体积分数_________(填“增大”、“减小”或“不变”).
18.(13分)
胆矾可做游泳池的消毒剂,其在不同温度下加热分解产物不同.设计如图实验装置(夹持装置略去),在时隔绝空气加热A,至胆矾分解完全,确定分解产物的成分(试剂均足量).
(1)B装置中的作用是________________________________.
(2)实验中,观察到B中有白色沉淀生成,C中无明显变化,可确定产物中一定有______气体产生,写出B中发生反应的离子方程式________________________.
(3)推测D中收集到的气体是_______,其检验方法为______________.
(4)A中固体完全分解后变为红色粉末,某同学设计实验验证固体残留物仅为,而不含,请帮他完成表中内容.已知:
(试剂,仪器和用品自选).
实验步骤 | 实验预期 | 实验结论 |
准确称取红色固体,加入足量________(填名称),充分反应后过滤、洗涤、干燥、称重. | ____________ | 固体残留物仅为 |
(5)结合上述实验现象,写出胆矾在时隔绝空气加热完全分解的化学方程式_____________________.
19.(12分)
抗疫常态化,消毒剂发挥了极其重要的作用.
(1)的制备
方法一:
实验室中可以将过氧化钠加入到冷的稀硫酸或稀盐酸中制备
:
.
方法二:
以铂片作电极、通直流电于硫酸氢铵饱和溶液中得到过二硫酸
铵:;然后加入适量硫酸以水解过二硫酸铵即得:;生成的硫酸氢铵可循环使用.
方法三:
以乙某蒽醌和钯作催化剂,由氢气和氧气直接化合成过氧化氢:.
①方法一________(填“是”或“不是”)氧化还原反应.
②理论上,方法二的制备过程中只需要补充的物质是_________(填化学式).
③方法________(填“一”、“二”或“三”)最符合“绿色化学”思想.
(2)“84消毒液”因1984年由北京第一传染病医院研制成功,故而得名“84消毒液”制备主要涉及两个反应:和_______________________.
(3)某小组取少量“84消毒液”于试管中,滴加溶液,发现开始生成大量无色气体,继续滴加溶液,生成无色气泡速度越来越慢,推测发生反应的化学方程式为________________.
(4)某批次生产的“84消毒液”中,存在较多的,为测定其含量进行了以下实验.
取“84消毒液”,滴加足量溶液至无气泡产生,再滴加2滴指示剂,用溶液滴定至终点,消耗盐酸.
①指示剂的选择
过氧化氢与指示剂的作用情况,及指示剂的变色范围如下表,本实验最佳指示剂为__________.
指示剂 | 酚酞 | 甲基红 | 中性红 |
过氧化氢对指示剂的作用情况 | 作用 | 不作用 | 不作用 |
值变色范围 | 无8.0~10.0红 | 红4.2~6.2黄 | 红6.8~8.0黄 |
②数据如理里
平行四次实验结果:
实验 | 第一次 | 第二次 | 第三次 | 第四次 |
1792 | 1845 | 1805 | 1803 |
该批次“84消毒液”中的质量分数为_______%.
③若生产该批次“84消毒液”是将一定量通入到的30%溶液制成的,则通入的质量为_______(保留整数).
1号卷·A10联2022届高三上学期11月段考
化学参考答案
一、选择题(本大题共14小题,每小题3分,满分42分,每小题只有一个正确答案)
题号 | 1 | 2 | 3 | 4 | 5 | 6 | 7 | 8 | 9 | 10 | 11 | 12 | 13 | 14 |
答案 | C | C | B | D | D | A | B | C | A | D | B | C | B | D |
1.C 目前太阳能电池中主要是利用的光电效应,不是,C错误.
2.C 液态不导电,不电离,A错误;没有标出的孤电子对,B错误;铁腐蚀一般第一步失去,故电极反应式为,C正确;的结构式为,D错误.
3.B 一个中子数:个,所以的中子数,A正确;氧气和钠的反应条件不同,产物不同,常温生成,加热生成,故阴离子数目为,B错误;镁与或反应时转移电子数均为,C正确;随着反应的进行,硫酸浓度下降,反应停止,故无法完全反应,转移电子数小于,D正确.
4.D 中氮元素为价,无对应的酸,不是酸性氧化物,A错误;为碱式盐,不是碱,B错误;和的反应存在化合价变化,为氧化还原反应,C错误;都是由非金属元素组成,但存在离子键,D正确.
5.D 工业用氧,一般来自于液化空气再气化的方法,A错误;水解得到胶体可吸附水中杂质,不能用于杀菌,B错误;硝酸不能溶解金().C错误;自来水就是用消毒,利用了的性质,D正确.
6.A 稀硝酸具有强氧化性,应生成,B错误;过量的澄清石灰水会使全部沉淀,C错误;盐酸不足,氢氧化钠完全反应,碳酸钠应生成碳酸氢钠,D错误.
7.B 为该反应的中间产物,不是催化剂,B错误.
8.C 生石灰不能干燥氯化氢,A错误;不能干燥氨气,B错误;水与二氧化氮反应生成一氧化氮,D错误.
9.A 由连键数目可知X为C,Y为N,Z为O,W为,T为S.故T的化合价最高,A错误.
10.D 结合现象:②中产生黄色沉淀,说明生成沉淀,③中无明显变化,未生成.甲中变蓝说明生成,得到结论:、接触时直接发生复分解反应生成沉淀,而不接触时因无法沉淀,故发生氧化还原反应,可推测和的复分解反应的活化能小于氧化还原反应的活化能,故D错误.
11.B 由于浅绿色,故一定不存在,氯水黄绿色,为保证反应后无色,需消耗氯水,若不存在,则需与反应得到,溶于水为黄色,故一定存在,因各离子物质的量浓度均相等,而正电荷最多三种,故不可能存在,而氯水少量,可不与反应,因此可能存在,焰色反应可确定,故B错误.
12.C 是微溶物,故大部分出现在酸浸渣中,A正确;类似,过量的得到,B正确;由得到应该把由大调小,C错误;升温可以提高酸浸速率,D正确.
13.B 在氢氧化钾溶液中,电极a的电极反应式为:,B错误.
14.D 反应吸热,故温度越高平衡产率越大,A正确;是产物,故增加,平衡逆向进行,B正确;温度越高,反应速率越快,N、M均为平衡点,N温度高,故反应速率快,C正确;由图像知,混合气体通过催化剂,与催化剂接触时间有限,故丁烷前期没有达到平衡转化率,再增加流速,丁烷转化率还会下降,D错误.
二、非选择题(本大题共5小题,共58分)
15.(10分)
(1)(2分) (2)(2分)
(3)存在分子间氢键,导致的沸点高于(2分)
(4)1 6 1 6 (2分) (5)1∶4(2分
16.(11分)
(1)(2分)
(2)加热(煮沸)(2分)
(3)(2分)
(4)冷却结晶 洗涤 干燥(3分)
(5)(1分) (1分)
17.(12分)
(1)①(2分) ②A、C(2分) ③温度升高第一步快速平衡后逆向移动,减小,第二步为定速反应,减小对第二步速率的影响超过了温度升高对第二步速率的影响,故反应速率降低(2分)
(2)①反应放热,甲为绝热容器,温度升高,对反应速率的影响超过了下降对反应速率的影响(2分) ②> (2分) ③减小(2分)
18.(13分)
(1)抑制溶解,防止干扰检验(2分)
(2)(1分) (2分)
(3)(1分) 将带火星的木条伸入集气瓶中,木条复燃(1分)
(4)盐酸/稀硫酸(2分) 称得固体为(2分)
(5)(2分)
19.(12分)
(1)①不是(1分) ②(1分) ③三(1分)
(2)(2分)
(3)(2分)
(4)①中性红(1分) ②1.8(2分) ③123(2分)
江西省A10联盟2022-2023学年高三上学期11月段考化学试题: 这是一份江西省A10联盟2022-2023学年高三上学期11月段考化学试题,文件包含江西省A10联盟2022-2023学年高三上学期11月段考化学试题答案pdf、江西省A10联盟2022-2023学年高三上学期11月段考化学试题pdf等2份试卷配套教学资源,其中试卷共5页, 欢迎下载使用。
2021安徽省A10联盟高三上学期11月段考试题化学含答案: 这是一份2021安徽省A10联盟高三上学期11月段考试题化学含答案
2022安徽省A10联盟高三上学期摸底考试化学试题图片版含答案: 这是一份2022安徽省A10联盟高三上学期摸底考试化学试题图片版含答案,文件包含安徽省A10联盟2022届高三上学期摸底考试化学试题图片版pdf、化学答案pdf等2份试卷配套教学资源,其中试卷共7页, 欢迎下载使用。

