【中考真题】2018年中考物理真题 广西省贵港市市(含答案)试卷
展开广西贵港市2018年中考物理真题试题
(本试卷分第Ⅰ卷和第Ⅱ卷,考试时间90分钟,赋分100分)
注意:答案一律填写在答题卡上,在试题卷上作答无效。考试结束将本试卷和答题卡一并交回。
第Ⅰ卷 选择题
一、单项选择题(每小题3分,共30分)每小题只有一个正确的选项,请用2B铅笔将答题卡对应题目的答案标号涂黑,如需改动,必须先用橡皮擦干净后,再改涂其他答案标号。
1.在实验室,用弹簧测力计能直接测量的物理量是
A.力 B.体积 C.密度 D.质量
2.关于声现象,下列说法中正确的是
A.声音在真空中的传播速度比在空气中的传播速度大
B.“禁止鸣笛”是在声音的传播过程中减弱噪声
C.“闻其声便知其人”判断的依据是人发出声音的响度
D.演奏弦乐器时,演奏者不断变换手指在琴弦上的位置,这是在改变声音的音调
3.电磁感应现象是由下列哪位科学家发现的
A.爱因斯坦 B.法拉第 C.牛顿 D.伽利略
4.下列说法中,正确的是
A.光纤通信是利用电流传递信息
B.目前,核电站利用的是核聚变时产生的能量
C.我国北斗卫星传递信息利用的是超声波
D.电磁波在真空中的传播速度等于光在真空中的传播速度
5.下列有关安全用电的说法,正确的是
A.用电器的金属外壳可以不必接地
B.现代家庭发生火灾时,必须立即泼水救火
C.发现有人触电时,首先要切断电源
D.使用测电笔时,手不能接触笔尾的金属体
6.关于温度、热量和内能,下列说法中不正确的是
A.0℃的冰块内能一定不为零
B.物体温度升高,内能一定增加
C.热量总是从内能大的物体向内能小的物体传递
D.温度高的物体,内能不一定大
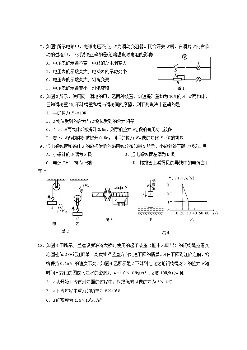
7.如图1所示电路中,电源电压不变,R为滑动变阻器。闭合开关S后,在滑片P向右移动的过程中,下列说法正确的是(忽略温度对电阻的影响)
A.电压表的示数不变,电路的总电阻变大
B.电压表的示数变大,电流表的示数变小
C.电压表的示数变大,灯泡变亮
D.电压表的示数变小,灯泡变暗
8.如图2所示,使用同一滑轮的甲、乙两种装置,匀速提升重均为10N的A、B两物体,已知滑轮重1N,不计绳重和绳与滑轮间的摩擦,则下列说法中正确的是
A.手的拉力F乙=10N
B.A物体受到的合力与B物体受到的合力相等
C.若A、B两物体都被提升0.5m,则手的拉力F乙做的有用功比较多
D.若A、B两物体都被提升0.5m,则手的拉力F甲做的功比F乙做的功多
9.通电螺线管和磁体A的磁极附近的磁感线分布如图3所示,小磁针处于静止状态。则
A.小磁针的b端为N极 B.通电螺线管左端为N极
C.电源“+” 极为c端 D.螺线管上看得见的导线中的电流自下而上
10.如图4甲所示,是建设罗泊湾大桥时使用的起吊装置(图中未画出)的钢缆绳拉着实心圆柱体A在距江面某一高度处沿竖直方向匀速下降的情景。A在下降到江底之前,始终保持0.1m/s的速度不变。如图4乙所示是A下降到江底之前钢缆绳对A的拉力F随时间t变化的图像(江水的密度为ρ=1.0×103kg/m3 , g取10N/kg)。则
A.A从开始下降直到江面的过程中,钢缆绳对A做的功为5×104J
B.A下降过程中重力的功率为5×103W
C.A的密度为1.6×103kg/m3
D.当A下降到水平的江底,卸下钢缆绳后,A对江底的压强为5×103 Pa
第Ⅱ卷 非选择题
二、填空题(每空1分,共20分)
11.国家级“奔跑中国·一带一路”马拉松系列赛首站——2018贵港国际马拉松于2018年3月4日在贵港市新世纪广场起航开跑,CCTV5全程直播。其中半程马拉松距离为21.0975Km,合 m。大山同学在奔跑过程中看到街道两旁的树木向后倒退,他是以 为参照物。
12.严冬,树枝上形成美丽的“雾凇”。“雾凇”属于 现象(选填一种物态变化现象),这个现象发生的过程中,需要 热量(选填“吸收”或“放出”)。
13.粼粼波光是由于 产生的。我们能从不同的方向看到本身不发光的物体,是因为物体发生了 。
14.如图5所示,不考虑空气阻力,小球从A点自由摆动到B点的过程中, 能转化为 能。
15.在①磁浮列车②动圈式扬声器③动圈式话筒④电风扇⑤指南针⑥发
电机中,应用电磁感应原理制成的是 (只需要填序号),利用磁场对通电导体具有力的作用的原理工作的是 (只需要填序号)。
16.如图6的电工钳是一个 杠杆(选填“省力”或“费力”),手柄上的橡胶套是 (选填“导体”、“绝缘体”或“半导体”)。
17.在用实验探究“电阻的大小与哪些因素有关”时,图7是某实验小组进行探究的实验装置,演示板上固定了四条合金电阻线,a、b、c的长度均是1m,d的长度是0.5m;a、b、d的横截面积相同,c的横截面积比a、b的小,a、c是镍铬合金线,b、d是锰铜合金线。当依次把M、N跟a、c的两端连接时,探究的是导体电阻大小与导体_____的关系。实验中采用的方法叫 。
18.投出去的实心球能在空中飞行,是因为实心球 。大山同学在中考体育考试中用60N的力投出的实心球在空中画了一条优美的弧线。若实心球重为20N,大山投出了9.6m的距离,球最高点距地面3m。则实心球在空中飞行的过程中,实心球所受的力做的功为 J (不计空气阻力) 。
19.在“伏安法”测电阻的实验中,实验电路图如图8所示,若待测电阻Rx的阻值为8Ω,实验过程中要求电表不得超过其量程,且电表的指针至少能到达刻度盘的中线,所用的实验器材在下列器材中选取:电流表(0~0.6A或0~3A一只),电压表(0~3V或0~6V)一只,滑动变阻器(0~50Ω)一只,电源一个(电压保持6V不变),开关一个,导线若干。实验中,为了保证电路安全,整个电路消耗的最大功率为 W,滑动变阻器的取值范围为 。
20.如图9所示,一底面积是100cm2的圆柱形容器内盛有1.5kg的水,静止在水平桌面上。现将含有合金块的冰块投入容器的水中,恰好悬浮,此时水位上升了6cm(没有水溢出)。当冰块全部熔化后,容器底部所受水的压强改变了58Pa。容器的质量及厚度可忽略不计,g取10N/kg,ρ冰=0.9×103kg/m3,ρ水=1.0×103kg/m3。则含有合金块的冰块悬浮时,容器对水平桌面的压强为 Pa,该合金块的密度为 kg/m3。
三、作图与实验探究题(共29分)
21.(1)(2分)太阳光线跟水平方向成30°角,为了使反射光线水平行进,请在图10中画出平面镜的位置并标出反射角的度数。
(2)(3分)请将图11中的“光控开关”、“声控开关”、“灯泡”用笔画线表示导线正确连入电路,设计出只有在光线较暗且有声音时灯才亮的楼道灯自动控制电路,同时安装一个不受开关控制的三孔插座(导线不得交叉)。
(3)(3分)如图12所示,物体A处于静止状态,物体B在拉力F作用下向右做匀速直线运动。请在图12中画出物体A所受力的示意图(力的作用点图中已标出)。
22.(3分)如图13所示,所测物体的长度是 cm。如图14所示,电流表的示数为A,电压表的示数为 V。
23.(4分)在用实验探究“凸透镜成像规律”时,所用凸透镜的焦距为10.00cm。如图15所示,将蜡烛、光屏分别置于光具座上凸透镜两侧,调整凸透镜和光屏的中心大致与烛焰的中心在 ;凸透镜固定在光具座上50.00cm刻度线处不动,要在光屏上成放大的像,蜡烛应在 范围内移动(用具体数字表示),光屏应向 移动(选填“左”或“右”); 现再将蜡烛移至光具座上10.00cm处,移动光屏,在光屏上得到一个清晰的实像,应用这一原理可以制成 。
24.(5分)在“测量牛奶密度”的实验中。
(1)大山先将牛奶倒入量筒,如图16所示,则牛奶的体积为______ cm3;接着将天平放在水平工作台上,将游码移至称量标尺左端的“0”刻度线上,调节 ,使天平平衡;用调节好的天平测出空烧杯的质量为33g,然后将量筒中的牛奶全部倒入烧杯,用天平测量烧杯和牛奶的总质量,天平平衡时如图17所示,则烧杯和牛奶的总质量为_______g。
(2)根据以上实验数据计算出牛奶的密度为_______kg/m3,用该方法测得的牛奶的密度比真实值偏_______。 (选填“大”或“小”)
25.(9分)如图18所示是“探究电流的大小与哪些因素有关”的实验电路图。
(1)连接电路前,开关必须 。
(2)请根据图18所示的电路图用笔画线表示导线将图19所示的实物连接成完整电路(请勿更改原有导线,导线不得交叉)。
(3)实验开始时,滑动变阻器的作用是_______。在探究通过导体的电流与导体两端电压关系时,应保持 不变,此时滑动变阻器的作用是 ;在探究通过导体的电流与导体电阻关系时,应保持 不变。
(4)在探究通过导体的电流与导体电阻关系时,得到实验数据记录如下表:
实验序号 | 1 | 2 | 3 | 4 |
电阻R/Ω | 5 | 10 | 15 | 20 |
电流I/A | 0.6 | 0.3 | 0.2 | 0.15 |
根据上表的实验数据,请在图20中画出电流随电阻变化的图像。
四、解答题(共21分)解答时要求写出必要的文字说明、计算公式和重要的演算步骤。答案必须写出数值和单位,只写出最后答案的不能给分。
26.(5分)大山将质量为20kg的水从25℃加热到75℃, [水的比热容为4.2×103J/(kg·℃), 天然气的热值为3.5×107J/ m3] 求:
(1)这些水吸收的热量是多少?
(2)若这些水吸收的热量全部由完全燃烧天然气获得,则需要多少m3天然气?
27.(7分)如图21所示,电源电压保持不变,R1 和R2为定值电阻,电压表接在R1两端,R2=6Ω,A、B是接线柱,其他元件可以从A、B连入电路。现先把电流表接在A、B连入电路,看到其示数为1.5A;然后,拆除电流表,把定值电阻R接在A、B连入电路,这时电压表的示数为4V,整个电路消耗的电功率为15W。 设温度对电阻的影响可以不计,求:
(1)定值电阻R的阻值是多少?
(2)若把标有“10Ω2A”字样的滑动变阻器接在A、B连入电路,在保证电路安全的情况下,电路消耗的总功率范围是多少?
28.(9分)如图22所示,一正方体物块边长为10cm,漂浮于足够高的底面积为S0的盛有足量水的圆柱形容器中,有1/5体积露出水面。水的密度为1.0×103kg/m3,g取10N/kg。求:
(1)该物块受到的浮力;
(2)该物块的密度;
(3)若未投入物块时,水对容器底部的压力为F0。试求出物块漂浮时,水对容器底部的压力F1和物块浸没时水对容器底部的压强P2;
(4)若物块漂浮时与未投入物块时比较,水对容器底部的压强变化了200Pa,物块浸没时与物块漂浮时水对容器底部的压力之比为30:29,则未投入物块时容器中水的深度是多少?
参考答案
一、单项选择题(每小题3分,共30分)
1.A 2.D 3.B 4.D 5.C 6.C 7.B 8.B 9.C 10.D
二、填空题(每空1分,共20分)
11.2.10975×104 自己 12.凝华 放出 13.光的反射 漫反射
14.小球的重力势 小球的动 15.③⑥ ②④ 16.省力 绝缘体
17.横截面积 控制变量法 18.具有惯性(做惯性运动) 60
19.3.6 2Ω≦R≦8Ω 20.2100 3.9×103
三、作图与实验探究题(共29分)
21.(1)2分 (2)3分 (3)3分
说明:(1)如图10所示,画对平面镜给1分,标对反射角75°给1分。
(2)如图11所示,全部连对的给3分;连对两条以上,不全部连对,至少扣1分;只连对其中一条的,给1分。
(3)如图12所示,画对4个力的给3分;画少一个力或画错一个力的,扣1分;没有全部画对时,每画对一个力,可以给1分,最多不超过2分。
22.(每空1分,共3分)2.90 0.38 6
23.(每空1分,共4分)同一高度 30.00cm∽40.00cm 右 照相机
24.(每空1分,共5分)(1)40 平衡螺母 73.8 (2)1.02×103 小
25.(1)断开(1分)
(2)
(每画对一条线,给1分,共2分)
(3)(每空1分,共4分)保护电路 定值电阻阻值 改变定值电阻两端电压 定值电阻两端电压
(4)
(标对4个点,给1分,描出曲线给1分,共2分)
四、解答题(共21分)
26.解:20kg的水从25℃加热到75℃吸收的热量
Q吸=cm(t2- t1) ………1分
=4.2×103J/(kg· ℃)×20kg× (75-25)℃………1分
=4.2×106J………1分
需要燃烧vm3天然气
Q吸= Q放………1分
Q放 =qv=3.5×107J/m3×v m3=4.2×106J
∴v=0.12 m3………1分
注意:如果学生按上述标准评分小于2分,又写对Q吸=cm(t2- t1),Q吸=cm△t, Q吸= Q放,
Q放 =mq, Q放 =vq其中的任一条公式,各给1分,最多不超过2分。
27.解:(1)当把电流表接在A、B连入电路时,R1 和R2 串联,电压表测R1两端电压,此时电路电流I=1.5A,
由欧姆定律I= U/ R,可得:
R2两端电压U2= I R2=1.5A×6Ω=9V,………1分
则电源电压U=1.5 R1+9……①………1分
当拆除电流表,把定值电阻R接在A、B连入电路时,R1 ,R和R2 串联,电压表测R1两端电压,此时U1′=4V,电路总功率P总=15W,
由P= UI,可得:I′= P总/ U=15/U, ………1分
∵U1′= I′R1=4,即15/U R1=4,∴U=3.75 R1……②………1分
∵电源电压相等,由①和②得1.5 R1+9=3.75 R1解得:R1=4Ω,U=15V,I′= 1A
∴R= UR/ I′=(15-4 -1×6) V/1A=5Ω………1分
(2) 若把标有“10Ω2A”字样的滑动变阻器接在A、B连入电路,
∵I最小=U/ R1+ R2+ R最大=15V/4Ω+6Ω+10Ω=3/4A﹤2A
∴P总(最小)= UI最小=15V×3/4A=11.25W………1分
又∵I最大=U/ R1+ R2+ R最小=15V/4Ω+6Ω=1.5A﹤2A
∴P总(最大)= UI最大=15V×1.5A =22.5W………1分
∴11.25W≤P总≤22.5W
注意:如果学生按上述标准评分小于2分,又写对I= U/ R,P= UI,U=U1+U2,I=I1=I2,R=R1+R2其中的任一条公式的各给1分,最多不超过2分。
28.解:(1)物块受到的浮力
F浮=G排=ρ水gv排=ρ水g4/5v物=1.0×103×10×4/5×103×10-6=8(N)
………1分 ………1分
(2)∵物块漂浮 F浮=G物,G物=m物g,ρ物=m物/v物,F浮=G排,
F浮=G物=ρ物gv物=ρ水gv排=ρ水g4/5v物,
∴物块的密度
ρ物=4/5ρ水=4/5 ×1.0×103=0.8×103 kg/ m3
………2分
(3)物块漂浮时水对容器底部的压力F1
F1 =F0+G物= F0+m物g= F0+ρ物gv物= F0+0.8×103×10×103×10-6= F0+8 (N)……1分
物块浸没时水对容器底部的压强
p2 =F2/ S0= F0+G物+ρ水g1/5v物/ S0= F0+8+1×103 ×10×1/5×103×10-6/ S0
=( F0+10)/ S0(Pa) ……1分
(4) 物块漂浮时水对容器底部的压强
P1 =F1/ S0= (F0+8)/ S0
未投入物块时水对容器底部的压强
P0 =F0/ S0
依题意△P= P1- P0=(F0+8)/ S0–F0/ S0= 8/ S0=200Pa
∴S0=0.04(m2) ……1分
又∵物块浸没时水对容器底部的压力
F2 =P2·S0= F0+10
依题意
F2/ F1=( F0+10)/(F0+8)=30/29
∴F0=50N……1分
∵F0= m水g=ρ水v水g=ρ水S0 h水g
∴h水= F0/ρ水S0 g=50/103×0.04 ×10=0.125(m)
……1分
注意:如果学生按上述标准评分小于3分,又写对G= mg, P =F/ S,F浮=G, F浮=ρ液gv排,
F浮=G排, F浮=G物, ρ=m/v,v=s·h,P =ρgh其中的任一条公式的各给1分,最多不超过3分。
特别说明:以上各题如果有不同于评分标准的其他解法,合理的,均同样给分。
【中考真题】2020年江苏省南京市中考物理真题试卷(附答案): 这是一份【中考真题】2020年江苏省南京市中考物理真题试卷(附答案),共29页。
2023连云港市物理中考真题: 这是一份2023连云港市物理中考真题,共5页。
广西贵港市2018年中考物理真题试题(含答案): 这是一份广西贵港市2018年中考物理真题试题(含答案),共10页。试卷主要包含了填空题,作图与实验探究题等内容,欢迎下载使用。

