陕西省宝鸡市陈仓区2021-2022学年高一上学期期中考试物理试题含答案
展开2022-2023学年陕西省宝鸡市陈仓区高一(下)期末物理试卷(含详细答案解析): 这是一份2022-2023学年陕西省宝鸡市陈仓区高一(下)期末物理试卷(含详细答案解析),共15页。试卷主要包含了单选题,多选题,填空题,实验题,简答题,计算题等内容,欢迎下载使用。
精品解析:陕西省宝鸡市陈仓区2022-2023学年高一下学期期末物理试题(解析版): 这是一份精品解析:陕西省宝鸡市陈仓区2022-2023学年高一下学期期末物理试题(解析版),共16页。试卷主要包含了单选题,多选题,填空题,计算题等内容,欢迎下载使用。
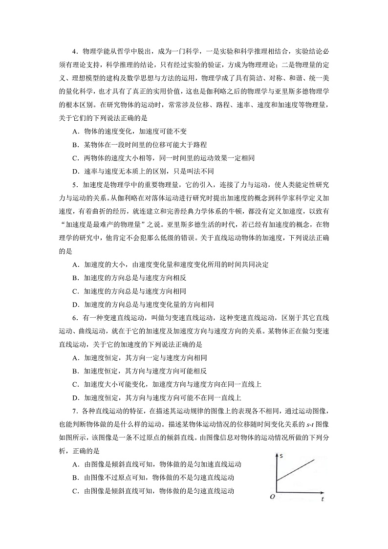
陕西省宝鸡市陈仓区2021-2022学年高一下学期期末考试物理试题(含答案): 这是一份陕西省宝鸡市陈仓区2021-2022学年高一下学期期末考试物理试题(含答案),共8页。试卷主要包含了选择题,实验题,计算题等内容,欢迎下载使用。

