湖北省巴东县第一高级中学2021-2022学年高一上学期第一次教学质量检测生物试题 含答案
展开巴东一中2021-2022学年高一第一次教学质量检测
生物试题
时间:75分钟 满分:100分
一、单项选择题(共30小题,共60分,每小题只有一个符合题意的选项)
1. 研究表明,新冠肺炎由新型冠状病毒(2019-nCoV)感染引起,该病毒为有包膜病毒。外部的包膜颗粒呈圆形或椭圆形,颗粒表面有棒状突起,使病毒表面看起来形如花冠;内部遗传物质为单股正链RNA(+RNA)。病毒主要通过飞沫传播,通过人的口腔、呼吸道黏膜感染人体。以下相关叙述错误的是
A. 在生命系统中,2019-nCoV属于最基本的生命层次
B. 冷链运输外包装上检测到的病毒只有进入活细胞才能繁殖
C. 从口腔或鼻腔分别取样获取咽拭子或鼻拭子用于核酸检测
D. 为了扩大新冠病毒样本,不能用培养基直接培养
2. 细胞学说被恩格斯列入19世纪自然科学三大发现之一,以下叙述错误的是
A. 细胞学说推倒了动、植物界之间的屏障
B. 细胞学说认为新细胞是由老细胞分裂产生的
C. 细胞学说是由施莱登、施旺运用完全归纳法提出的
D. 细胞学说阐明了生物界的统一性,并推动生物进化论的确立
3.显微镜观察同一标本2次,每次仅调整目镜或物镜和细准焦螺旋得到图1和图2;已知观察该标本时所用的镜头如图3,目镜标有5×和10×,物镜标有10×和40×。下列说法错误的是
A.从图3中找出与图1(细胞最小)和图2(细胞最大)对应的最佳的组合是①④和②③
B.选择组合②④,则所观察到的物像是实际物体的100倍
C显微镜放大倍数是指长度或宽度的放大倍数
D.若②④组合视野中观察到细胞为160个,则换②③组合后,视野中观察到的细胞为25个
4. 支原体肺炎是一种常见的传染病,其病原体是一种称为肺炎支原体的单细胞生物,如图所示,结合图形分析错误的是
A.支原体没有细胞壁,1是细胞膜
B.支原体没有核膜,是原核生物
C.支原体只有一种细胞器,即4—核糖体
D.3是DNA,和蛋白质结合成染色体
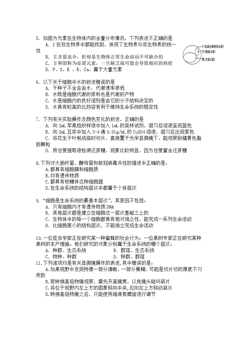
5. 如图为元素在生物体内的含量分布情况,下列表述不正确的是
A. I在非生物界中都能找到,体现了生物界与非生物界的统一性
B. Ⅱ含量虽少,但却是生物体正常生命活动不可缺少的
C. Ⅱ和Ⅲ称为必需元素,一旦缺乏就可能会导致相应的病症
D. P、S、K 、B、Ca、属于大量元素
6. 以下关于细胞中水的叙述错误的是
A. 干种子不含自由水,代谢速率很低
B. 水既是细胞代谢的原料也是代谢的产物
C. 水是细胞内的良好溶剂是由它的分子结构决定的
D. 水具有较高的比热容有利于维持生命系统的稳定性
7. 下列有关实验操作及颜色变化的叙述,正确的是
A. 向2mL苹果组织样液中加入1mL的斐林试剂,混匀后溶液呈现蓝色
B. 向2mL豆浆中加入3-4滴0.01g/mL的CuSO4溶液,混匀后出现紫色
C. 将花生子叶制成临时切片,直接置于光学显微镜下、能观察到橘黄色脂肪颗粒
D. 用甘蔗提取液检测还原糖,现象比较明显,因为甘蔗富含还原糖
8.下列对大肠杆菌、酵母菌和新冠病毒共性的描述中正确的是:
A.都具有细胞膜和细胞质
B.均有遗传物质
C.都具有核糖体这种细胞器
D.在生命系统的结构层次中都属于个体层次
9.“细胞是生命系统的最基本层次”,其原因不包括:
A.只有细胞内才有遗传物质DNA
B.其他层次都是建立在细胞这一层次基础之上的
C.生物体中的每一个细胞都具有相对独立性,能完成一系列生命活动
D.比细胞更小的结构层次,不能独立完成生命活动
10.一位昆虫学家正在研究某一种蜜蜂的社会行为;一位果树专家正在研究某种果树的丰产措施。他们研究的对象分别属于生命系统的哪个层次:
A.种群、生态系统 B.群落、生态系统
C.物种、种群 D.种群、群落
11.下列诸项均是有关显微镜操作的表述,其中错误的是:
A.如果视野中发现物像一部分清晰,一部分模糊,可能是切片切的厚度不匀所致
B.若转换高倍物镜观察,需先升高镜筒,以免镜头碰坏装片
C.将位于视野内左上方的图象移向中央,应向左上方移动装片
D.转换高倍物镜之后,只能使用细准焦螺旋进行调节
12.豌豆的种子有圆粒和皱粒。圆粒种子含淀粉多,成熟时能有效地保留水分。而皱粒种子含蔗糖多,在成熟时由于失水而皱缩。上述圆粒种子保留的水分和皱粒种子失去的水分:
A.前者主要是结合水,后者是自由水 B.两者主要都是结合水
C.前者主要是自由水,后者是结合水 D.两者主要都是自由水
13.下图为对刚收获的种子所做的一系列处理,据图分析有关说法正确的是:
A. 经过处理后的①和②均能够萌发形成幼苗
B. ④和⑤是同一种物质,但是在细胞中存在形式不同
C. ③在生物体内主要以化合物形式存在
D. 点燃后产生CO2中的C只来自于种子的糖类
14.人体的牙齿和骨骼中含有钙离子和磷酸根离子。这说明无机盐所具有的生理功能之一是:
A. 细胞结构的重要成分 B. 调节人体的渗透压
C. 调节细胞的酸碱平衡 D. 维持生物体的生命活动
15.用任氏液(含少量Ca2+)灌注离体蛙心,发现蛙心可持续跳动数小时;用不含Ca2+的任氏液灌注离体蛙心,发现蛙心会很快停止跳动。这两个实验的结果表明Ca2+:
A. 对维持蛙心细胞PH有重要作用 B. 对维持生命活动有重要作用
C. 对维持蛙心形态有重要作用 D. 为蛙心的跳动直接提供能量
16.关于水能成为良好溶剂及具有支持生命的独特性质的原因的叙述中,错误的是:
A.水分子是极性分子,易与带正电荷或负电荷的分子结合,因此很多物质都能溶于水
B.水分子之间易形成氢键,氢键易断裂和形成,使水在常温下呈液态,具有流动性
C.生命活动离不开水,所以水都能参与细胞内的生化反应
D.氢键使水有较高的比热容,使水的温度不易发生改变,有利于维持生命系统的稳定
17.下表表示人体肌细胞受刺激后,细胞内钙含量和肌肉收缩力量随时间的变化关系:
时间(ms) | 0 | 30 | 60 | 90 | 120 | 150 | 180 |
钙含量(mmol/mL) | 0 | 7.8 | 2.2 | 0. 5 | 0 | 0 | 0 |
肌肉收缩力量(N) | 0 | 2.0 | 5 | 3. 5 | 2.1 | 0. 5 | 0 |
表中数据可以说明:
A.细胞内钙浓度越高肌肉收缩力量越大
B.肌肉收缩力量随时间不断增强
C.钙离子可以维持细胞的酸碱平衡
D.肌肉在达到最大收缩力前钙离子释放
18.生命的物质基础是组成细胞的元素和化合物,图中序号代表不同的化合物,面积不同代表含量不同,其中Ⅰ和Ⅱ代表两大类化合物。请据图分析下列叙述正确的是
A. 若 V 和 VI 分别代表蛋白质和脂质,则VII 只代表核酸
B. 大多数植物体干重和鲜重中含量最多的分别是 V和 III
C. 医用生理盐水和糖溶液中的溶质分别属于IV 和 V
D. 上述物质中氧原子含量最高的化合物是II
19.下图甲是人体细胞中化合物含量的扇形图,图乙是有活性的人体细胞中元素含量的柱形图,下列说法不正确的是
A. 若图甲表示细胞鲜重,则A、B化合物依次是H2O、蛋白质
B. 若图乙表示组成人体活细胞的元素含量,则a、b、c依次是O、C、H
C. 地壳与活细胞中含量最多的元素都是a,说明生物界与非生物界具有统一性
D. 若图甲表示细胞完全脱水后的化合物含量,则A化合物是蛋白质
20.为验证铁是植物生长发育所必需的元素,某生物兴趣小组成员将大豆幼苗放在相应的营养液中进行培养。下列与实验设计有关的叙述正确的是
A. 本实验必须设置对照组,对照组的培养液为溶有适量铁离子的蒸馏水
B. 为保证根系对铁离子的吸收,应尽量提高培养液中铁离子的浓度
C. 实验过程中需定期补充培养液,定期通入空气增加培养液中的溶解氧
D. 如果缺铁一组出现了叶片变黄的现象,说明铁元素是叶绿素的重要组成成分
21.有着“植物大熊猫”和世界上最长寿树种美称、在地球上已有250万年历史的红豆杉,其体内含量最多的化学元素和最基本的化学元素分别是
A. C和O B. C和H C. O和C D. H和O
22.下列有关细胞中元素和化合物的叙述,正确的是
A. 淀粉与斐林试剂发生砖红色沉淀反应
B. 组成细胞的元素大多以化合物形式存在
C. 脂肪被苏丹Ⅲ染液染色后呈红色
D. 无机环境中的元素都能在细胞中找得到
23.最能体现生物体的生命活动具有共同的物质基础的是
A. C、H、O、P是组成小麦和人体最多的四种元素
B. 组成生物体的化学元素和化合物是大体相同的
C. 组成生物体的化学元素,没有一种是生物界所特有的
D. 组成生物体的化学元素,在生物体内和无机自然界中含量差别很大
24.你见过给植物打针输液的情形吗?这是近些年来在大树移栽、果树栽培和树木急救等时常采用的方式,人们称之为“植物吊瓶”。下列说法中正确的是
A. 给植物输液主要是补充糖类,为细胞提供能源物质
B. 输液时通常使用0.9%的NaCl溶液
C. 与传统施肥相比,输液方式肥料利用率高
D. 冬天给植物输液时多补充水分,有助于植物度过寒冬
25.如表列举了与水和无机盐有关的内容,据表不能得出的结论是
①Fe2+是构成血红蛋白必需的成分 |
②植物处于干旱和寒冷环境时体内的结合水与自由水的比例相对增多 |
③在正常人的血浆中,NaHCO3的含量约为H2CO3含量的20倍。当血浆中NaHCO3的含量减少时,会形成酸中毒;当血浆中的H2CO3含量减少时,则形成碱中毒 |
④刚刚收获的小麦种子需要曝晒 |
A. 无机盐是细胞内某些复杂化合物的重要组成成分
B. 植物细胞中结合水的比例较高时植物的抗旱、抗寒能力较强
C. 无机盐具有维持酸碱平衡以及生物体正常生命活动的作用
D. 为更好地保存小麦种子,应对刚收获的小麦种子进行曝晒以除去种子中的结合水
26.每年3月22日为世界水日,2019年世界水日主题是“leaving no one behind"。图示为细胞中水的存在形式及其作用。下列叙述错误的
A. 甲的含义是“组成细胞的结构”,如果这部分水失去会导致细胞死亡
B. 从图中可以推测,温度越高,细胞中的自由水越多
C. 水在低温下结冰,不利于细胞处于休眠状态从而度过不利环境条件
D. 冬季来临,结合水/自由水的比例增大,细胞代谢水平减弱、抗逆性增强
27.N、P等元素在植物体内形成的化合物往往不稳定,在逆境中可从老叶转移至幼叶,而Ca、Mn等元素形成的稳定化合物不易转移。某植株成熟叶正常,部分幼叶出现病态,用Ca(NO3)2根部施肥后幼叶恢复正常。下面是施肥后根尖成熟区细胞吸收Ca2+、NO3-和H2O的示意图,正确的是
A. B. C.D.
28.铁是血红蛋白的重要组成成分,血红蛋白是红细胞的主要成分。当人或哺乳动物体内含铁量减少时,红细胞运输氧的功能减弱。当含铁量过低时,人和动物则表现为贫血,同时会出现一系列的症状,如贫血的人面色苍白,容易疲劳,并有心跳气短、恶心、头痛、眩晕等症状。这一事实说明铁的作用为
A. 细胞中某些化合物的重要组成部分 B. 维持生物体的生命活动
C. 维持细胞的正常生理活动 D. 以上三项都是
29.下列有关水和无机盐的叙述,不正确的有
①水能溶解、运输营养物质和代谢废物,并维持细胞形态
②细胞中无机盐含量很少且大多数是以化合物形式存在
③哺乳动物的血液中钙离子含量过高,会出现抽搐等症状
④无机盐可以为人体生命活动提供能量
⑤休眠种子与萌发种子相比,结合水与自由水的比值更小
⑥缺碘会引起儿童佝偻病
A. 六项 B. 五项 C. 四项 D. 三项
30.叶绿体的结构与蓝细菌十分相似,科学家在研究叶绿体起源时,提出一种假说,即原始真核细胞将蓝细菌吞噬后,蓝细菌生活于其内,形成共生体。原始真核细胞逐步演化为植物细胞,而蓝细菌演化为叶绿体。下列证据不支持这一观点的是
A. 叶绿体和蓝细菌都具有色素,能进行光合作用
B. 叶绿体和蓝细菌都具有合成蛋白质的机器——核糖体
C. 叶绿体内存在与蓝细菌DNA相似的环状DNA
D. 叶绿体内的蛋白质有少数几种在叶绿体中合成,多数是由核DNA指导合成
二、填空题(本大题共4小题,共40分)
31.(10分)下图是显微镜下观察到的几种细胞或组织图像(A为口腔上皮细胞,B为蓝细菌细胞,C为小麦叶肉细胞,D中细胞取自猪的血液,E为细菌细胞),请据图回答:
(1)科学家依据_______________________将细胞分为原核细胞和真核细胞。
(2)图中属于原核细胞的是__________(填标号),其细胞中存在的细胞器是______。
(3)在上述五种细胞中,它们都有的结构有____________ 、细胞质、遗传物质DNA,这体现了不同类细胞之间的____________。
(4)图中B既属于生命系统结构层次中的________层次,又属于_________层次;它没有生命系统结构层次中的___________________层次。
(5)构成上述细胞的元素中,C、H、O、N、P、S、K、Ca、Mg 等元素称为________元素。含量最多的有机化合物是___________。
32.(10分)下图是人体中常见元素的含量柱形图,回答下列问题:
(1)组成人体的化学元素在元素周期表上都能找到,它们普遍存在于非生物界,生物体内不包含特殊的“生命元素”,这个事实说明 。
(2)人体中的钙在骨和牙齿中以CaCO3和Ca3(PO4)2的形式存在,老年人缺少时会患 症。钙在血液中主要以 形式存在,如果血液中钙的含量太低会出现 现象。
(3)铁在人体中是构成 的成分,人的食物中长时间缺铁会引起 症。
(4)构成人体的化学元素中,H、O、C含量最多的原因是 (2分)。N含量也较多的原因是 (2分)。
33.(10分)当发生山体塌方,为了救出被掩埋人员,要迅速打通生命通道,向被困人员输送水和营养液。人体所需要的营养物质主要是水、无机盐、维生素、糖类、脂质和蛋白质。这些营养物质在人体细胞中有着重要的作用。
(1)被运送的牛奶、奶粉中都添加钙、铁等元素。其中碳酸钙是人体骨骼和牙齿中的重要组成部分,铁是血红蛋白的重要成分,这说明无机盐的生理作用是_________;如果钙离子的含量太低,会出现肌肉抽搐现象,这说明无机盐的生理作用是_________。
(2)俗话说,“一方水土养一方人”,饮水是提供人体必需的矿物质和微量元素的重要途径之一。在天然无污染的泉水中,含有Cu、K、Ca、Zn、P、Mg、Fe等人体必需元素,其中属于大量元素的是_________。
(3)水在人体内有着重要作用,水在人体细胞中存在形式有自由水和_________两种,其中自由水的生理作用有①_________;②_________;③运输营养物质和代谢废物;④为细胞提供液体环境。
(4)动物冬眠时,______水转变成________水。说明自由水/结合水的比值 ,
抗寒抗冻能力 。
34.(10分)回答以下问题:
Ⅰ.现有无标签的稀蛋清、葡萄糖、淀粉和淀粉酶溶液各一瓶,可用双缩脲试剂,斐林试剂和淀粉溶液将他们鉴别出来。(注:淀粉酶是蛋白质,可将淀粉催化分解成麦芽糖)。
(1)用一种试剂将上述四种溶液平均分为2组,这种试剂是_______,其中发生显色反应的一组是 溶液,不发生显色反应的是_____溶液。
(2)用________________试剂区分不发生显色反应的一组溶液。
(3)区分发生显色反应一组溶液的方法及鉴定结果是:显色组的两种溶液各取少许,置于不同的试管中,分别滴加5滴_____________溶液,充分振摇,静置半小时。向静置后的反应液中加入斐林试剂,出现砖红色沉淀的即为________________溶液。
Ⅱ.某同学按下表所示进行实验。
| 材料 | 实验试剂 | 观察内容 |
A | 浸泡过的花生种子 | 清水、苏丹Ⅲ染液、50%酒精 | 细胞中着色的小颗粒 |
B | 西瓜汁液 | 斐林试剂 | 砖红色沉淀 |
C | 豆浆 | X试剂 | Y现象 |
根据观察的结果分析:
(1)A组实验中50%酒精的作用是_____________________________。
(2)B组实验中的错误是_____________________________。
(3)C组实验中的X试剂的使用方法是_____________,Y现象是_____________________________。
生物参考答案
1 | 2 | 3 | 4 | 5 | 6 | 7 | 8 | 9 | 10 | 11 | 12 | 13 | 14 | 15 |
A | C | D | D | D | A | A | B | A | A | B | A | B | A | B |
16 | 17 | 18 | 19 | 20 | 21 | 22 | 23 | 24 | 25 | 26 | 27 | 28 | 29 | 30 |
C | D | B | C | C | C | B | B | C | D | B | C | D | B | D |
31.(每空一分,10分)
(1)有无以核膜为界限的细胞核
(2)B、E ;核糖体
(3)细胞膜;统一性
(4)细胞;个体;组织、器官和系统
(5)大量;蛋白质
32.(每空一分,10分)
(1)生物界与非生物界具有统一性
(2)碳酸钙 骨质疏松 离子 抽搐
(3)血红蛋白 贫血
(4)构成细胞的化合物中含量最多的是 H2O;构成细胞的有机物共有的化学元素也是C、H、O;(2分) 蛋白质和核酸中都含N,而且蛋白质是占细胞干重最多的化合物(2分)
33.(每空一分,10分)
(1)参与物质组成;维持细胞正常的生命活动
(2)K、Ca、P、Mg
(3)结合水
①是良好的溶剂
②参与化学反应
(4)自由,结合;降低,增强
34.(每空一分,10分)
I.(1)双缩脲试剂;稀蛋清、淀粉酶;葡萄糖、淀粉溶液
(2)斐林试剂
(3)淀粉;淀粉酶
Ⅱ.(1)洗去浮色
(2)材料选择不对(不应该用西瓜汁液)
(3)先加1mLA液,摇匀,再滴加B液4滴;紫色反应
2023-2024学年安徽省安庆市桐城中学高一上学期第一次教学质量检测生物试题含答案: 这是一份2023-2024学年安徽省安庆市桐城中学高一上学期第一次教学质量检测生物试题含答案,文件包含安徽省安庆市桐城中学2023-2024学年高一上学期第一次教学质量检测生物试题Word版含解析docx、安徽省安庆市桐城中学2023-2024学年高一上学期第一次教学质量检测生物试题Word版无答案docx等2份试卷配套教学资源,其中试卷共45页, 欢迎下载使用。
2022仁寿县二中高一上学期第一次教学质量检测生物试题含答案: 这是一份2022仁寿县二中高一上学期第一次教学质量检测生物试题含答案,共5页。试卷主要包含了下列关于组成细胞的元素正确的是,下列叙述中不正确的是等内容,欢迎下载使用。
2022宿迁泗阳县实验高级中学高一上学期第一次质量检测生物试题含答案: 这是一份2022宿迁泗阳县实验高级中学高一上学期第一次质量检测生物试题含答案

