河南省信阳市2022届高三上学期10月第一次教学质量检测(一模) 化学 含答案bychun
展开2021-2022学年普通高中高三第一次教学质量检测
化学
本试卷分为第I卷(选择题)和第II卷(非选择题)两部分。满分100分,考试时间90分钟。
注意事项:
1.答第I卷前,考生务必将本人姓名、考生号、考试科目用铅笔涂写在答题卡上。
2.每小题选出答案后,用铅笔在答题卡对应题目的答案标号上涂黑。如需改动,用橡皮擦干净后,再选涂其他答案标号。不要答在试题卷上。
3.可能用到的相对原子质量:H 1 C 12 O 16 Al 27 S 32 Ca 40 Fe 56 Cu 64 Pb 207
第I卷(选择题,共48分)
一、选择题(本题包括16小题,每小题3分,共48分。每小题只有一个选项符合题意)
1.下列说法不正确的是
A.汽车尾气产生的NO与燃油本身无关
B.SiO2存在形态有结晶形和无定形两大类,两者统称硅石
C.用软锰矿与浓盐酸反应制备氯气的反应中,浓盐酸起还原剂和酸的作用
D.工业中,将氯气通入热的消石灰中可以得到以次氯酸钙为有效成分的漂白粉
2.下列说法正确的是
A只含有一种元素的物质一定是纯净物
B.一种酸和一种碱发生中和时因量的不同而生成正盐、酸式盐、碱式盐、复盐
C.熔化、酸化、风化、钝化、水化等变化都是物理变化
D.金属氧化物既有碱性氧化物也有酸性氧化物
3.国防科大航天科学与工程学院新型陶瓷纤维及其复合材料重点实验室成功研制出一种具有超强吸附能力的新型超轻纳米材料(基本微粒直径为1~100nm)。这种材料结构上由一维氮化硼纳米管和二维氮化硼纳米晶片复合而成,整个材料内部充满气孔。这种材料耐高温,且用它吸附完有机物后,可以通过点燃的方式实现重复使用。下列关于该材料的说法不正确的是
A将该材料分散到液体分散剂中,所得混合物可能具有丁达尔效应
B.该材料的基本微粒不能透过滤纸
C.该材料在高温下,还可以保持结构完整,可正常使用
D.该材料比表面积大,吸附能力强
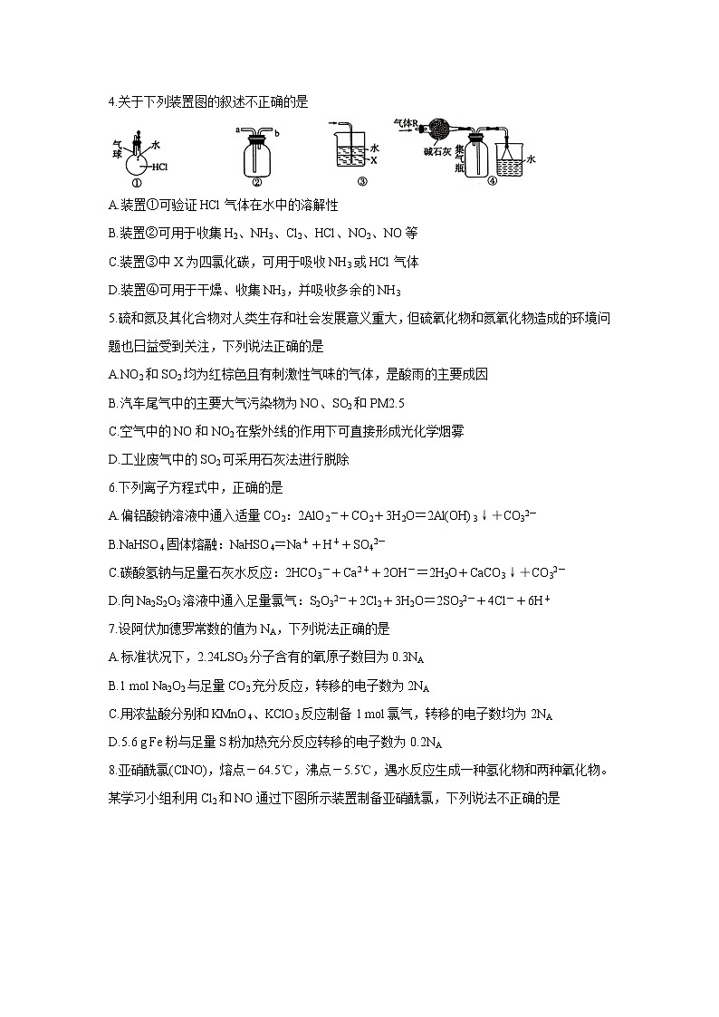
4.关于下列装置图的叙述不正确的是
A.装置①可验证HCl气体在水中的溶解性
B.装置②可用于收集H2、NH3、Cl2、HCl、NO2、NO等
C.装置③中X为四氯化碳,可用于吸收NH3或HCl气体
D.装置④可用于干燥、收集NH3,并吸收多余的NH3
5.硫和氮及其化合物对人类生存和社会发展意义重大,但硫氧化物和氮氧化物造成的环境问题也日益受到关注,下列说法正确的是
A.NO2和SO2均为红棕色且有刺激性气味的气体,是酸雨的主要成因
B.汽车尾气中的主要大气污染物为NO、SO2和PM2.5
C.空气中的NO和NO2在紫外线的作用下可直接形成光化学烟雾
D.工业废气中的SO2可采用石灰法进行脱除
6.下列离子方程式中,正确的是
A.偏铝酸钠溶液中通入适量CO2:2AlO2-+CO2+3H2O=2Al(OH)3↓+CO32-
B.NaHSO4固体熔融:NaHSO4=Na++H++SO42-
C.碳酸氢钠与足量石灰水反应:2HCO3-+Ca2++2OH-=2H2O+CaCO3↓+CO32-
D.向Na2S2O3溶液中通入足量氯气:S2O32-+2Cl2+3H2O=2SO32-+4Cl-+6H+
7.设阿伏加德罗常数的值为NA,下列说法正确的是
A.标准状况下,2.24LSO3分子含有的氧原子数目为0.3NA
B.1 mol Na2O2与足量CO2充分反应,转移的电子数为2NA
C.用浓盐酸分别和KMnO4、KClO3反应制备1 mol氯气,转移的电子数均为2NA
D.5.6 g Fe粉与足量S粉加热充分反应转移的电子数为0.2NA
8.亚硝酰氯(ClNO),熔点-64.5℃,沸点-5.5℃,遇水反应生成一种氢化物和两种氧化物。某学习小组利用Cl2和NO通过下图所示装置制备亚硝酰氯,下列说法不正确的是
A.装置X可以随开随用,随关随停
B.装置Y中的试剂可以换成浓硫酸
C.该实验在进行反应制备之前,应先通气体将装置内的空气全部排掉
D.装置Z上方的K2接口处需要连接一个干燥装置防止水进入
9.为了配制100 mL 1 mol·L-1 NaOH溶液,其中有下列几种操作,错误的操作有
①选择刚用蒸馏水洗净过的100 mL容量瓶进行配制
②NaOH固体在烧杯里刚好完全溶解,立即把溶液转移到容量瓶中
③用蒸馏水洗涤烧杯内壁两次,洗涤液都移入容量瓶中
④使蒸馏水沿着玻璃棒注入容量瓶,直到溶液的凹液面恰好跟刻度线相切
⑤由于操作不慎,液面超过了容量瓶的刻度线,这时采取的措施是使用胶头滴管吸出超过的一部分
A.②④⑤ B.①⑤ C.②③⑤ D.①②
10.CuS、Cu2S常用于处理酸性废水中的Cr2O72-,反应如下。
反应I:CuS+Cr2O72-+H+→Cu2++SO42-+Cr3++H2O(未配平)
反应II:Cu2S+Cr2O72-+H+→Cu2++SO42-+Cr3++H2O(未配平)
下列有关说法正确的是
A反应I和II中各有2种元素的化合价发生变化
B.处理1 mol Cr2O72-时反应I、II中消耗H+的物质的量相等
C.反应II中还原剂与氧化剂的物质的量之比为3:5
D.质量相同时,Cu2S能去除更多的Cr2O72-
11.实验室常利用难挥发性酸制备易挥发性酸,用浓硫酸与硝石(NaNO3)反应可制备少量HNO3,反应装置如图,下列说法不正确的是
A.反应的化学方程式为NaNO3+H2SO4(浓)NaHSO4+HNO3↑
B.反应温度如果过高,制得的HNO3可能会呈现黄色
C.曲颈甑是一种原始的蒸馏烧瓶,为了增强冷凝效果可以在长颈上再接一根长玻璃管
D.可从实验室中选无色、透明、洁净的试剂瓶盛装制得的浓硝酸
12.X在一定条件下可发生如下转化,有关叙述不正确的是
A气体①为CO,其质量为1.4 g
B.反应②的离子方程式为:5Fe2++MnO4-+4H2O=5Fe3++Mn2++8OH-
C.反应③中若气体①反应完全,需CuO的质量为4.0 g
D.X的化学式为Fe(CO)5
13.碘是一种与人的生命活动密切相关的元素,已知I2能溶于NaOH或KI溶液,反应方程式分别为:3I2+6OH-=5I-+IO3-+3H2O(HIO不稳定,易发生歧化反应)和I2+I-=I3-,溴化碘(IBr)是一种卤素互化物,具有与卤素单质相似的性质,下列反应方程式中不正确的是
A.IBr加入KI溶液中:IBr+2I-=Br-+I3-
B.IBr加入Na2S溶液中产生黄色浑浊:IBr+S2-=I-+Br-+S↓
C.IBr加入NaOH溶液中:IBr+2OH-=BrO-+I-+H2O
D.Br加入AgNO3溶液中:3IBr+5Ag++3H2O=3AgBr↓+2AgI↓+IO3-+6H+
14.海水开发利用的部分过程如下图所示。下列说法不正确的是
A工业生产中常选用NaOH作为沉淀剂
B.富集溴一般先用空气和水蒸气吹出单质溴,再用SO2将其还原吸收
C.粗盐可采用除杂和重结晶等过程提纯
D.向苦卤中通入Cl2是为了提取溴
15.某学生以铁丝和Cl2为原料进行下列三个实验。下列从分类角度分析正确的是
A实验①:若氯气不足铁过量时可以生成FeCl2
B.实验②③:两个实验均未发生氧化还原反应
C.实验②:实验室配制FeCl3饱和溶液的正确方法是将FeCl3固体直接溶解在水中
D.实验③:将FeCl3饱和溶液长时间煮沸可以制备Fe(OH)3胶体
16.将17.9 g由Al、Fe、Cu组成的混合物溶于足量的NaOH溶液中,产生气体3.36 L(标准状况)另取等质量的金属混合物溶于过量的稀硝酸中,向反应后的溶液中加入过量的NaOH溶液,得到沉淀的质量为25.4 g;若HNO3的还原产物仅为NO,则生成的NO在标准状况下的体积为
A.2.24L B.4.48L C.6.72L D.8.96L
第II卷(非选择题,共52分)
二、填空题(本题包括4道小题,共52分)
17.(13分)氨族元素包括氮、磷、砷、锑、铋等几种元素,请根据所掌握知识,回答以下问题。
(1)古代农谚中有“雷雨发庄稼”、“豆茬种谷,必定有福”,其中雷雨、豆茬涉及到的是自然固氮,请再写一种人工固氮方法的名称 。
(2)N2是最稳定的双原子分子,原因是 。
(3)联氨(N2H4)可由NH3与NaClO溶液反应制得,请写出相应的离子反应方程式
。已知联氨与一水合氨类似,是一种二元弱碱,向联氨溶液中加入过量硫酸生成的酸式盐的化学式为 。
(4)标准状况下,将体积为V L的试管中充满NO2,倒置于水槽中,同时立即向其中通入O2,充分反应后,试管中剩余V L的气体,则通入的O2体积为 (保留3位小数)。
(5)常见的磷酸有:正磷酸H3PO4,亚磷酸H3PO3,次磷酸H3PO2,偏磷酸HPO3,焦磷酸H4P2O7等,其中亚磷酸和次磷酸都有强还原性,请写出次磷酸与AgNO3溶液反应的离子方程式 。
(6)铜与足量浓硝酸反应后,溶液会呈现出绿色,经过科学探究证明是溶解了NO2所致,现有反应后的绿色溶液,请设计一个简单实验,证明上述科学探究结论 (写出操作和现象)。
18.(12分)ClO2是一种优良的消毒剂,极不稳定,温度稍高或浓度稍高时易发生爆炸分解,常常将其制备成NaClO2固体以便运输和贮存。过氧化氢法制备NaClO2固体的实验装置如图所示。
已知:ClO2熔点-59℃、沸点11℃;H2O2沸点150℃。
请回答:
(1)仪器A的名称为 ,仪器B的作用是 。
(2)冰水浴冷却的目的是 (写出两种)。
(3)制备过程中需要持续通入空气,目的是 。
(4)A中生成ClO2的化学方程式是 。
(5)H2O2表现出的作用是 。
(6)ClO2是国际上公认的最理想的氯系消毒剂,可用于医疗卫生、食品加工、污水处理、饮水消毒等,试用离子方程式表示其消除工业污水中的KCN污染的原理 。
(7)实验表明,反应开始时在三颈烧瓶中加入少量浓盐酸,ClO2的生成速率大大提高。则加入的浓盐酸的作用是 。
19.(14分)铁、铝、铜银是生活中常见的金属,请按要求回答下列问题。
(1)某FeCl2、FeCl3的混合液,现欲检验Fe2+的存在,最佳检验试剂是 (填写试剂名称)。
(2)银镜反应后的试管内壁附着的一层银单质,用传统的洗涤方法容易产生氮氧化物污染,写出用FeCl3溶液洗涤银镜的化学方程式 。
(3)向NaOH溶液中逐滴滴加AlCl3溶液,反应现象是 。
(4)足量的铜与一定量的浓硝酸反应,得到硝酸铜溶液和NO2、NO、N2O4的混合气体,将全部气体收集起来再和3.36L氧气(标准状况下)混合通入水中,气体刚好全部消失,若向所得的硝酸铜溶液中加入5 mol·L-1 NaOH溶液至铜离子恰好沉淀,则需加入的NaOH溶液体积为 L。
(5)某稀溶液中含有Fe(NO3)3、Cu(NO3)2、HNO3,向其中逐渐加入铁粉,溶液中Fe2+的浓度与加入铁粉的物质的量之间的关系如图所示。则溶液中Fe(NO3)3、Cu(NO3)2、HNO3的物质的量浓度之比为 。
(6)氧化铝坩埚不能用来灼烧碳酸钠固体,试用方程式解释其原理 。
(7)用如图所示装置制备Fe(OH)2,组装好装置后,加入药品,关闭K2打开K3,打开K1,使分液漏斗中的溶液流入B中,一段时间后,在D处收集检验H2的纯度,气体纯净后,
(填写实验操作及现象)。搅拌,使混合溶液充分反应。
20.(13分)3PbO·PbSO4·H2O化学名称为:三盐基硫酸铅,简称三盐,M=990 g·mol-1。不溶于水,微黄色粉末可用作聚氯乙烯稳定剂。以铅泥(含PbO、Pb及PbSO4等)为原料制备三盐基硫酸铅的工艺流程如图所示。
已知:PbSO4的Ksp=1.82×10-8,PbCO3的Ksp=1.462×10-13。
请回答下列问题:
(1)写出步骤①“转化”的目的 。
(2)根据如图溶解度曲线(g/100g水),由滤液1得到Na2SO4固体的操作为:将“滤液1”
、 、用乙醇洗涤后干燥。
(3)步骤③“酸溶”,为提高酸溶速率,可采取的措施是 (任意写出两条)。
(4)“滤液2”中可循环利用的溶质为 (填化学式)。
(5)步骤⑥合成三盐的化学方程式为 。
(6)得到三盐固体后最后一步干燥操作中,干燥的方式为 。
(7)若消耗100.0 t铅泥,最终得到纯净干燥的三盐49.5 t,假设铅泥中的铅元素有50%转化为三盐,则铅泥中铅元素的质量分数为 。
河南省信阳市2023-2024学年高三上学期第一次教学质量检测化学试题+: 这是一份河南省信阳市2023-2024学年高三上学期第一次教学质量检测化学试题+,共6页。
河南省信阳市2022届高三上学期10月第一次教学质量检测(一模) 化学 Word版含答案: 这是一份河南省信阳市2022届高三上学期10月第一次教学质量检测(一模) 化学 Word版含答案,共10页。试卷主要包含了可能用到的相对原子质量,关于下列装置图的叙述不正确的是,下列离子方程式中,正确的是,亚硝酰氯,熔点-64等内容,欢迎下载使用。
2022届河南省信阳市高三上学期10月第一次教学质量检测(一模) 化学(PDF版含答案): 这是一份2022届河南省信阳市高三上学期10月第一次教学质量检测(一模) 化学(PDF版含答案),共8页。

