四川省蓉城名校联盟2021-2022学年高一上学期期中联考历史试题 PDF版含答案
展开2022-2023学年四川省成都市蓉城名校联盟高二上学期入学联考历史试题PDF版含答案: 这是一份2022-2023学年四川省成都市蓉城名校联盟高二上学期入学联考历史试题PDF版含答案,文件包含四川省成都市蓉城名校联盟2022~2023学年度上期高二入学联考历史试题pdf、四川省成都市蓉城名校联盟2022~2023学年度上期高二入学联考历史参考答案及评分标准pdf等2份试卷配套教学资源,其中试卷共11页, 欢迎下载使用。
四川省成都市蓉城名校联盟2022-2023学年高一上学期期中联考历史试题(PDF版含答案): 这是一份四川省成都市蓉城名校联盟2022-2023学年高一上学期期中联考历史试题(PDF版含答案),共7页。
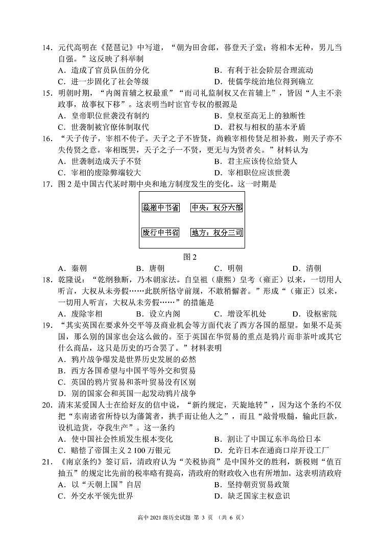
四川省成都市蓉城名校联盟2022-2023学年高一上学期期中联考历史试题: 这是一份四川省成都市蓉城名校联盟2022-2023学年高一上学期期中联考历史试题,共7页。试卷主要包含了图是东晋南迁移民分布图等内容,欢迎下载使用。

