河南省郑州市新郑市2021-2022学年高一上学期10月第一次阶段性检测 生物 含答案
展开新郑市2021-2022学年高一(上)阶段性检测
高一生物试题
注意事项:
1.答卷前,考生务必将自己的姓名,准考证号填写在本试题相应的位置。
2.全部答案在答题卡.上完成,答在本试题上无效。
3.回答选择题时,选出每小题答案后,用2B铅笔把答题卡上对应题目的答案标号涂黑。如需改动,用橡皮擦干净后,再选涂其他答案标号。回答非选择题时,将答案用0.5mm黑色笔迹签字笔写在答题卡上。
4.考试结束后,将本试题和答题卡一并交回。
一、选择题:本题共25小题,每小题2分,共50分。在每小题给出的四个选项中,只有一项是符合题目要求的。
1.大熊猫是我国的国宝,常以冷箭竹为食。下列生命系统的结构层次是两者不共有的是
A.细胞 B.组织 C.器官 D.系统
2.已知①酶、②抗体、③胰岛素、④糖原、⑤脂肪、⑥核酸都是人体内有重要作用的物质。下列说法正确的是
A.①②③都是由氨基酸通过肽键连接而成的 B.③④⑤都是生物大分子,都以碳链为骨架
C.①②⑥都是由含氮的单体连接成的多聚体 D.④⑤⑥都是人体细胞内的主要能源物质
3.下图所示为某种病毒的结构,其结构简单,主要由核酸和蛋白质组成。这种病毒生存和繁殖的场所必须是在
A.无机环境中 B.富含有机质的环境中
C.富含蛋白质和核酸的培养基中 D.生物体的活细胞内
4.下列叙述正确的是
A.酵母菌和白细胞都有细胞骨架 B.发菜和水绵都有叶绿体
C.颤蓝细菌、伞藻和小球藻都有细胞核 D.黑藻、根瘤菌和草履虫都有细胞壁
5.高尔基体膜上的RS受体特异性识别并结合含有短肽序列RS的蛋白质,以出芽的形式形成囊泡,通过囊泡运输的方式将错误转运到高尔基体的该类蛋白运回内质网并释放。RS受体与RS的结合能力随pH升高而减弱。下列说法错误的是
A.消化酶和抗体不属于该类蛋白
B.该类蛋白运回内质网的过程消耗能量
C.高尔基体内RS受体所在区域的pH比内质网的pH高
D.RS功能的缺失可能会使高尔基体内该类蛋白的含量增加
6.下列实例不能体现蛋白质的功能的是
A.胰岛素的信息传递作用 B.性激素促进生殖细胞的生成
C.载体蛋白具有运输物质的功能 D.肌肉蛋白是细胞结构的重要组成成分
7.下列有关细胞结构的叙述,不正确的是
A.①和②中均含有少量的DNA和RNA
B.参与构成生物膜系统的有①②③④⑥⑦
C.③和⑤是真核细胞与原核细胞共有的结构
D.④和⑥既有结构上的联系,又有功能上的联系
8.下图所示为细胞中某小分子物质的结构,有关叙述正确的是
A.该小分子物质不含糖类物质 B.该物质呈酸性与其含有的磷酸基团有关
C.碳原子构成的环状结构形成该物质的骨架 D.由其构成的大分子主要分布在细胞核中
9.在进行“观察叶绿体”的活动中,先将黑藻放在光照、温度等适宜条件下预处理培养,然后进行观察。下列叙述正确的是
A.制作临时装片时,实验材料不需要染色
B.黑藻是一种单细胞藻类,制作临时装片时不需切片
C.预处理可减少黑藻细胞中叶绿体的数量,便于观察
D.在高倍镜下可观察到叶绿体中的基粒由类囊体堆叠而成
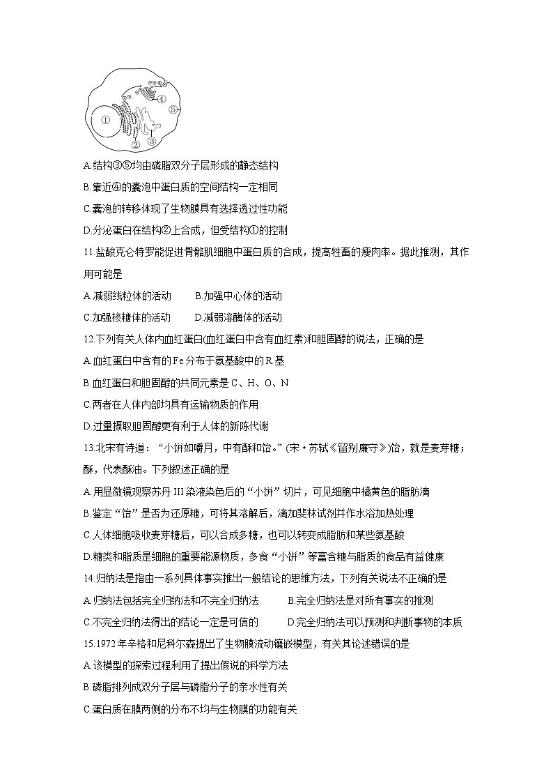
10.下图表示细胞内分泌蛋白的合成、运输及分泌过程。下列相关叙述中正确的是
A.结构③⑤均由磷脂双分子层形成的静态结构
B.靠近④的囊泡中蛋白质的空间结构一定相同
C.囊泡的转移体现了生物膜具有选择透过性功能
D.分泌蛋白在结构②上合成,但受结构①的控制
11.盐酸克仑特罗能促进骨骼肌细胞中蛋白质的合成,提高牲畜的瘦肉率。据此推测,其作用可能是
A.减弱线粒体的活动 B.加强中心体的活动
C.加强核糖体的活动 D.减弱溶酶体的活动
12.下列有关人体内血红蛋白(血红蛋白中含有血红素)和胆固醇的说法,正确的是
A.血红蛋白中含有的Fe分布于氨基酸中的R基
B.血红蛋白和胆固醇的共同元素是C、H、O、N
C.两者在人体内部均具有运输物质的作用
D.过量摄取胆固醇更有利于人体的新陈代谢
13.北宋有诗道:“小饼如嚼月,中有酥和饴。”(宋·苏轼《留别廉守》)饴,就是麦芽糖;酥,代表酥油。下列叙述正确的是
A.用显微镜观察苏丹III染液染色后的“小饼”切片,可见细胞中橘黄色的脂肪滴
B.鉴定“饴”是否为还原糖,可将其溶解后,滴加斐林试剂并作水浴加热处理
C.人体细胞吸收麦芽糖后,可以合成多糖,也可以转变成脂肪和某些氨基酸
D.糖类和脂质是细胞的重要能源物质,多食“小饼”等富含糖与脂质的食品有益健康
14.归纳法是指由一系列具体事实推出一般结论的思维方法,下列有关说法不正确的是
A.归纳法包括完全归纳法和不完全归纳法 B.完全归纳法是对所有事实的推测
C.不完全归纳法得出的结论一定是可信的 D.完全归纳法可以预测和判断事物的本质
15.1972年辛格和尼科尔森提出了生物膜流动镶嵌模型,有关其论述错误的是
A.该模型的探索过程利用了提出假说的科学方法
B.磷脂排列成双分子层与磷脂分子的亲水性有关
C.蛋白质在膜两侧的分布不均与生物膜的功能有关
D.利用荧光标记法可验证生物膜的功能特性
16.无机盐是生物体的组成成分,对维持生命活动有重要作用。下列叙述错误的是
A.Mg2+存在于叶绿体的叶绿素分子中
B.P是构成核糖体等细胞器的膜的重要成分
C.血液中Ca2+含量过低,人体易出现肌肉抽搐
D.适当补充I-,可预防缺碘引起的甲状腺功能减退症
17.施莱登和施旺于1838年创立的细胞学说,其生物学意义不包括
A.指出所有生物都是由细胞构成的 B.揭示了动物和植物的统一性
C.阐明了生物体结构的统一性 D.促进了生物学向微观的方向发展
18.“儿童急走追黄蝶,飞入菜花无处寻”。下列有关黄粉蝶和油菜的叙述,不正确的是
A.黄粉蝶和油菜的基本生命系统层次均为细胞
B.油菜与黄粉蝶相比,在结构层次上缺少了系统
C.依据细胞学说,黄粉蝶和油菜在结构上具有统一性
D.油菜和发菜的细胞中都有成形的核膜,属于真核生物
19.细胞膜的流动镶嵌模型如图所示。下列叙述正确的是
A.磷脂和糖脂分子形成的脂双层是完全对称的
B.胆固醇镶嵌或贯穿在膜中利于增强膜的流动性
C.磷脂分子亲水端具有的特性使其形成一定的屏障
D.有些膜蛋白能识别并接受来自细胞内外的化学信号
20.细胞是生命活动的基本单位,下列有关细胞的说法错误的是
A.叶的表皮细胞和心肌细胞都能进行细胞代谢
B.分布在血液中的红细胞具有运输氧气的功能
C.植物的所有细胞均能进行光合作用制造有机物
D.光合作用和呼吸作用与生物圈的碳氧平衡有关
21.植物在生长发育过程中,需要不断从环境中吸收水。下列有关植物体内水的叙述,错误的是
A.根系吸收的水有利于植物保持固有姿态
B.结合水是植物细胞结构的重要组成成分
C.细胞的有氧呼吸过程全部发生在线粒体中
D.自由水和结合水比值的改变会影响细胞的代谢活动
22.若使用目镜5×、物镜10×的镜头组合去观察某矩形物体,则放大的该矩形物体面积是原面积的
A.15倍 B.50倍 C.500倍 D.2500倍
23.粘多糖病是一类由溶酶体内酶缺乏导致的遗传病,患者骨骼发育障碍,肝脾肿大,还有可能出现神经系统病变和早天。下列说法正确的是
A.各种细胞内都含有溶酶体,该结构属于生物膜系统范畴
B.核糖体合成的水解酶通过溶酶体的单层磷脂分子被运入
C.溶酶体膜破裂后释放出的水解酶会造成细胞结构的破坏
D.细胞中的溶酶体仅能吞噬并杀死病菌而不能分解细胞器
24.下列有关科学方法的叙述,正确的是
A.细胞学说的提出利用了完全归纳法
B.分离细胞器常用密度梯度离心法
C.建构生物模型可以对物体进行准确性的描述
D.分泌蛋白的合成与分泌利用了同位素标记法
25.随着生活节奏的加快,现今的人们更加关注自身的健康问题。下列有关生活与健康的叙述,错误的是
A.摄入过多的糖类,可能会引起肥胖
B.篮球比赛过程中,运动员要及时补充蒸馏水
C.利用酒精消毒的原理是酒精可使细菌的蛋白质变性
D.来自于甲壳类生物几丁质可用于制作食品添加剂
二、非选择题:本题共4小题,共50分。
26.(12分)
细胞是生物体的基本结构和功能单位,自然界中生物种类繁多,回答下列问题:
(1)依据 ,可将细胞分为真核细胞和原核细胞。请将下列常见的细胞生物进行归类。
①蓝细菌 ②绿藻 ③发菜 ④硝化细菌 ⑤酵母菌
⑥大肠杆菌 ⑦链球菌 ⑧颤蓝细菌 ⑨念珠蓝细菌 ⑩色球蓝细菌
原核生物 ;
真核生物 。
(2)在使用低倍镜观察蚕豆叶下表皮时,某同学看到的物像如下图所示。
①由甲视野转换丙视野时,应将装片向 方移动。若操作时出现了乙图所示的视野,则应调节 。
②丁视野中图像较为模糊,欲将其调至丙视野的状态,应如何操作? 。
27.(16分)
元素和化合物是细胞结构和功能的物质基础,图中甲、乙代表构成①的主要化合物,①~④代表细胞中的部分结构模式图(各结构放大比例不同)。请回答下列问题:
(1)图中物质甲为 ,在结构①中的作用是 。
(2)组成物质乙的单体是 ,人体中该单体大约有 种,其中有8种是人体细胞所不能合成的 。
(3)团藻等低等植物细胞内不具有结构①的细胞器是 ;内与核膜相连,外与细胞膜相连,可实现物质运输的结构是 (填“②”或“③”或“④”)。
(4)在豚鼠的胰腺腺泡细胞产生分泌蛋白的过程中,结构③的作用主要是 。
28.(10分)
血管紧张素是由肝脏分泌的前体物质血管紧张素原(一种血清球蛋白)水解形成的一种多肽类激素。血管紧张素能引起血管收缩,升高血压,可用于治疗由虚脱、休克引起的低血压症。回答下列问题:
(1)血管紧张素原在细胞中的 上合成,该反应叫做 。
(2)血管紧张素原在肝脏分泌之前,需经历 的加工后,再由细胞膜排出细胞外部,该过程体现了细胞膜具有 。
(3)低血压症患者不能通过口服血管紧张素来提升血压,试说明理由 。
29.(12分)
某研究小组准备了斐林试剂、碘液、蒸馏水试剂,检测并测定苹果成熟期相关物质及其干重的百分含量,结果如下图所示。请回答下列问题:
(1)对成熟的苹果中含量最多的有机物进行检测时可选用 ,与其他物质的检测需要的不同的条件是 。
(2)苹果树通过光合作用产生的淀粉经人体摄入,必须经过消化分解为葡萄糖,才能被人体细胞吸收利用。其原因是 。
(3)苹果树从土壤中吸收的无机盐,除构成有机物外,还具有的功能是 (答出一点)。苹果在深秋季节,细胞内自由水/结合水的比值会 。
(4)利用题干中提供的试剂,如何对苹果中的蛋白质进行检测? 。
河南省郑州市新郑市2021-2022学年高二上学期10月第一次阶段性检测生物试题 PDF版含答案: 这是一份河南省郑州市新郑市2021-2022学年高二上学期10月第一次阶段性检测生物试题 PDF版含答案,文件包含生物试题1pdf、高二生物详细答案pdf等2份试卷配套教学资源,其中试卷共13页, 欢迎下载使用。
2021-2022学年河南省郑州市新郑市高二上学期10月第一次阶段性检测生物试题 PDF版: 这是一份2021-2022学年河南省郑州市新郑市高二上学期10月第一次阶段性检测生物试题 PDF版,文件包含生物试题1pdf、高二生物详细答案pdf等2份试卷配套教学资源,其中试卷共13页, 欢迎下载使用。
河南省郑州市新郑市2021-2022学年高二上学期10月第一次阶段性检测 生物 含答案: 这是一份河南省郑州市新郑市2021-2022学年高二上学期10月第一次阶段性检测 生物 含答案,共13页。

