还剩3页未读,
继续阅读
所属成套资源:小学一年级数学上册奥数试题含答案专题
成套系列资料,整套一键下载
小学一年级数学上册奥数第9课《区分图形》试题含答案
展开
这是一份小学一年级数学上册奥数第9课《区分图形》试题含答案,共5页。
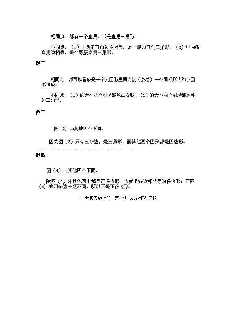
小学一年级上册数学奥数知识点讲解第9课《区分图形》试题附答案一年级奥数上册:第九讲 区分图形 答案例一例二例三例四一年级奥数上册:第九讲 区分图形 习题 一年级奥数上册:第九讲 区分图形 习题解答
相关试卷
小学一年级上册数学奥数知识点讲解第9课《区分图形》试题附答案:
这是一份小学一年级上册数学奥数知识点讲解第9课《区分图形》试题附答案,共5页。
小学一年级上册数学奥数知识点讲解第9课《区分图形》试题附答案:
这是一份小学一年级上册数学奥数知识点讲解第9课《区分图形》试题附答案,共5页。
小学一年级数学上册奥数第14课《多个图形的组拼》试题含答案:
这是一份小学一年级数学上册奥数第14课《多个图形的组拼》试题含答案,共6页。

