2020-2021学年河北省张家口市高一上学期期末教学质量监测生物试题含解析
展开2020-2021学年河北省张家口市高一上学期期末教学质量监测试题
生物
一、选择题:选择最符合题目要求的一项。
1.施一公说“结构决定功能,这是所有物质科学的基本共识”,下面实例对于此观念的理解,说服力最弱的一项是
A.北方寒冬来临候鸟迁徙南方、蛇等爬行动物进入冬眠状态
B.1543年比利时的维萨里解剖了大量尸体,发表了《人体构造》,为后人研究人体生理提供了有力证据
C.缩手反射是由一系列不同形态结构的细胞共同参与完成的
D.最近美籍印度裔14岁女孩阿尼卡,使用计算机模拟发现了一种先导分子,它可以选择性地结合到SARS-CoV-2病毒的刺突蛋白上,这一发现可能会提供一种新冠病毒潜在疗法
2.下面科学史及其有关细胞学说的描述,错误的是
A.1665年英国科学家罗伯特·虎克将显微镜下观察到的木栓结构称为“细胞”
B.人体细胞之间的物质是细胞产物
C.荷兰著名磨镜技师列文虎克观察到不同形态的细胞,细胞学说由此诞生
D.细胞学说充分说明,细胞是动植物的基本生命单位
3.如果用a、b、c、d、e分别代表组织、种群、生物圈、个体、草原生态系统,下面能够正确表示它们之间关系的图示是
A. B. C. D.
4.观察植物花粉、胚珠、柱头、表皮、种子和动物的皮肤、肌肉、骨骼等部位的细胞后,发现它们都具有细胞核,从而得出动植物体细胞都具有细胞核这一结论,这里主要运用了
A.培养法 B.类比法 C.归纳法 D.模型法
5.夏天,我市大清河有的水面覆盖着一层宛如绿色地毯一般的漂浮物,下面有关叙述错误的是
A.绿色物质中含有大量的蓝细菌 B.这是水华现象
C.各种绿色物质含有相同的细胞膜、细胞质、细胞核 D.蓝细菌含有藻蓝素和叶绿素
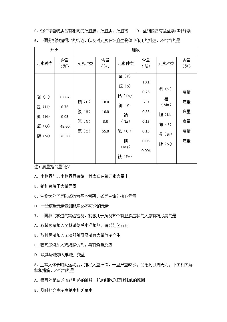
6.下面分析数据得出的结论,以及对元素在细胞生物体中作用的描述,不恰当的是
地壳 | 细胞 | ||||||
元素种类 | 含量(%) | 元素种类 | 含量(%) | 元素种类 | 含量(%) | 元素种类 | 含量(%) |
碳(C) 氢(H) 氮(N) 氧(O) 硅(Si) | 0.087 0.76 0.03 48.60 26.30 | 碳(C) 氢(H) 氮(N) 氧(O) | 18.0 10.0 3.0 65.0 | 磷(P) 硫(S) 钙(Ca) 钾(K) 钠(Na) 氯(Cl) 镁(Mg) 铁(Fe) | 10.1 0.25 2.0 0.35 0.15 0.15 0.05 0.004 | 钒(V) 钼(Mo) 锂(Li) 氟(F) 溴(Br) 硅(Si) | 痕量 痕量 痕量 痕量 痕量 痕量 |
注:痕量指含量很少
A.生物界与非生物界具有统一性表现在氧元素含量上
B.钠和氯属于大量元素
C.生物大分子是以碳链为基本骨架,碳是生命的核心元素
D.一些痕量元素是细胞中必不可少的元素
7.下面我们学过的实验检测,能够用于预测某个有肥胖症状的人患有糖尿病的是
A.取其尿液加入斐林试剂后水浴加热,有砖红色沉淀
B.取其尿液加入2滴肝脏研磨液有大量气泡产生
C.取其尿液加入双缩脲试剂,具有紫色反应
D.取其尿液加入碘液,变蓝
8.正常人体长时间运动后,排出大量汗液,一旦严重缺水,会感到肌肉无力,下面相关解释和措施,不恰当的是
A.很可能是缺乏Na+引起的神经、肌肉细胞兴奋性降低的原因
B.及时补充高浓度糖水和矿泉水
C.及时补充淡盐水
D.出汗后衣服上的白色汗渍是含有Na+、Ca2+的无机盐
9.《中国居民膳食指南》建议每天摄入糖不超过50克,最好控制在25克以下(不包括食物中的糖,指烹饪添加的糖),下面关于糖和脂质的说法,正确的是
A.一位减肥的人,不吃含糖的主食,其认为脂肪在体内可以大量转化为糖类供能
B.下面依次是葡萄糖、淀粉、纤维素分子结构组成示意图
C.人和动物皮下结缔组织中含量丰富的储能物质是糖原
D.单糖、氨基酸、核苷酸分别是糖类、蛋白质、核酸三大有机物的单体
10.鸡蛋煮熟后容易消化,是因为蛋白质受热后,氢键等断裂,原有特定有序的空间结构变的松散伸展,下面实例,不属于蛋白质变性的是
A.胃蛋白酶加热到60~100℃时,其消化蛋白质的能力丧失
B.人体汞中毒时,早期可以服用大量乳制品或鸡蛋清,使蛋白质在消化道中与汞盐结合成不溶解物,以阻止有毒的汞离子进入人体
C.豆腐是大豆蛋白质在煮沸和加盐条件下形成的凝固体
D.与纤维蛋白相比,球蛋白的表面富有亲水基团,因此能溶于水
11.从物质结构特点上看,类比氨基酸与脱氧核糖核苷酸,在决定功能多样性上,它们相类似的基团是
A.R基和含氮碱基 B.碳原子骨架 C.都具有羧基 D.都含有氨基
12.下面是生物膜模式图,下列相关描述,正确的是
A.精子细胞和卵细胞相互接触进行信息交流的部位是④
B.生物膜的流动性主要表现为磷脂分子可以侧向、纵向自由移动
C.1895年欧文顿用500多种化学物质对植物细胞的通透性进行了上万次实验,他的实验结果是:细胞膜是由40%的蛋白质构成
D.从膜的结构成分看,膜上的糖类物质不具有供能的作用
13.细胞器中,你中有我,我在你中,结构功能密切的是
A.叶绿体、液泡 B.粗面内质网、核糖体
C.线粒体、叶绿体 D.中心体、高尔基体
14.关于下面图的描述,错误的是
A.前三幅图中椭球状的①是叶绿体
B.显微镜下观察黑藻细胞质的流动,4℃和25℃环境下相比,后者流动较快
C.图4与细胞质的流动有关
D.高倍镜下的实物标本图是图2
15.在分泌蛋白的合成、加工、运输中,最能体现细胞生物膜系统联系的是
A.核糖体以氨基酸为原料合成肽链 B.高尔基体对蛋白质的修饰加工
C.线粒体的供能过程 D.分泌蛋白的运输
16.1911年,Hevesy在英国卢瑟福实验室工作期间,因怀疑女房东总是把剩菜改头换面之后给他吃。于是,他在剩菜中放上微量的放射性钍,然后在下一次的菜中检验是否有放射性,结果他每次都能准确地判断出他所吃的菜是剩菜还是新菜。下面生物研究与此实例相同的是
A.观察洋葱根尖有丝分裂用醋酸洋红染色
B.细胞融合实验中,荧光染料标记人鼠细胞
C.绿色荧光标记痢疾变形虫,观察其吞噬人体细胞的实验
D.豚鼠胰腺腺泡细胞分泌蛋白合成运输的研究
17.下面是科学家为探究细胞核的功能,用蝾螈的受精卵做的实验,正确的是
A.图2表示用头发丝将蝾螈的受精卵横缢为两部分,中间只有很少的细胞质相连接
B.图1表示第一步实验
C.当把图1中的一个细胞核挤到无核的一半后,结果能发育成图2
D.同一时间内②发育成图5,③发育成图3
18.下面实例与生物体细胞失水和吸水无关的是
A.施肥造成的“烧苗现象”
B.抗生素等药物静脉点滴输液时,液体溶液用的是生理盐水
C.干旱使作物萎蔫
D.聚合成纤维状的血红蛋白,使红细胞变成镰刀状
19.下面实例与对应图的解释,正确的是
A.跑步运动中,氧、二氧化碳进出肺泡细胞的方式是①和②
B.干燥的皮肤只要多多接触水,水分就会补充进皮肤细胞,这一过程主要是通过图1和③实现的
C.红细胞内K+的浓度高于细胞外30倍,此时,K+进入红细胞的方式是图2
D.人体神经细胞外Na+浓度约为细胞内的13倍,此时,Na+进入神经细胞的方式是③
20.中午餐饮后,胃肠道腺体细胞合成大量消化酶,如胃蛋白酶。下面有关叙述错误的是
A.合成胃蛋白酶的核糖体不是游离的核糖体
B.胃蛋白酶运输到胃的过程需要消耗能量
C.合成的胃蛋白酶由生物膜包裹,但不与膜接触
D.胃蛋白酶是大分子物质,以胞吐方式运出细胞
21.已知刚刚收获的甘薯块不太甜,而刚刚收获的新鲜糯玉米很甜,前者在冬天贮存一段时间会迅速变甜,后者采摘后立即放入85℃水中处理2分钟,可较好地保持甜味,下面分析正确的是
A.前者储存一段时间,促进了淀粉磷酸化酶降解淀粉
B.后者高温提高了淀粉酶的活性
C.后者改变了糖分子结构
D.低温和高温都能破坏相关酶的活性
22.万物生长靠太阳,能量流动是生命的象征,下面关于细胞内能量“货币”ATP的叙述,正确的是
A.ATP的简式是A~p~P-P
B.ATP也称腺苷二磷酸
C.已知人在剧烈运动时,每分钟大约消耗0.5千克ATP,据此推断人体细胞内储存有大量ATP
D.当Ca2+与细胞膜上载体结合后,能够使膜内ATP水解释放能量
23.下面关于细胞呼吸的化学反应式和对其的描述,错误的是
A.
B.
C.
D.丙酮酸是细胞呼吸的重要产物
24.如图表示某种植物的非绿色器官在不同氧浓度下,氧的吸收量和二氧化碳释放量的变化,下面正确的是
A.氧气浓度为0时,该器官不进行呼吸作用
B.氧气浓度在10%以下时,该器官只进行无氧呼吸
C.氧气浓度在10%以上时,该器官只进行有氧呼吸
D.保存该器官时,氧气浓度越低越好
25.如果用18O标记H2O,14C标记CO2,下面有关光合作用的描述,正确的是
A.18O会在叶绿体基质中首先被发现
B.14C转移的途径是:14C→叶绿体→糖类
C.14C会在光反应的ATP中发现
D.18O会在产生NADPH阶段时发现
26.将生长旺盛的叶片剪成同样大的小块,抽去叶内气体,分别等量放入四支试管内,再按如图条件进行实验,一段时间后,小块最先浮起的是
A. B. C. D.
27.人体胃细胞7天更新一次,皮肤细胞28天左右更新一次,肝脏细胞180天更新一次,红细胞120天更新一次,关于如图的描述,正确的是
A.是显微镜下动物细胞的有丝分裂实物图 B.共有10条以上染色体
C.①、②染色体没有着丝粒 D.处于有丝分裂的前期
28.下面不属于细胞呼吸实例及其原理应用的是
A.给板结的花盆土壤松土,有利于根系生长
B.运动锻炼身体,以有氧运动为主,避免剧烈运动产生肌肉酸胀感
C.储存粮食的仓库,其内部温度会升高
D.炎热的夏天,大树下面凉爽宜人
29.下面实例,能够很好阐述细胞分化的是
A.胎儿手的发育中,五个手指最初是连在一起的,像一把铲子,后来随着指间细胞自动死亡,才发育为成形的手
B.镰刀型细胞贫血症主要流行于非洲疟疾猖獗的地区,具有一个突变基因的个体(即杂合子)并不表现出相关症状,但对疟疾有较强的抵抗力,镰刀型细胞贫血症产生的直接原因是组成血红蛋白分子的多肽链上发生了氨基酸的替换,导致血红蛋白结构异常,患者出现的症状会对身体的器官造成严重损害,疟疾猖獗的非洲地区该致病基因的频率较高
C.在营养缺乏和细胞衰老等内外环境的刺激下,线粒体发生去极化,这些损伤性的线粒体在细胞内能被包裹起来并与溶酶体融合,从而完成损伤性线粒体的降解,维持细胞内环境的稳定
D.只有在马铃薯块茎、甜菜块根形成后,细胞中将葡萄糖转化为乳酸的酶的基因才进行表达,使它们能进行无氧呼吸产生乳酸。圆粒豌豆种子形成时,编码淀粉分支酶的基因开始表达,使豌豆种子淀粉含量增多,而其它基因处于关闭状态
30.身体健康的甲老师和乙老师,用同样低热量、低升糖、全营养的脂20食物代餐减脂,同样都代一餐(一顿饭吃脂20,另外两顿饭按照2份蔬菜水果︰1份蛋白质︰1份低升糖主食饮食),同样的时间内,年轻的甲老师减掉脂肪6.2斤,年长的乙老师减掉4.8斤,下面叙述,错误的是
A.乙老师相对于甲老师,其细胞多种酶活性降低,新陈代谢速率减慢
B.甲老师相对于乙老师,其细胞内的水分减少,体积变小
C.乙老师相对于甲老师,其细胞核的体积增大,核膜内折,染色质收缩,染色加深
D.甲老师细胞细胞膜的运输功能强于乙老师
二、筒答题
31.下面是细胞结构模式图,根据题意回答问题,括号内填序号。
(1)图1中,因为具有[ ]结构,判断此细胞是________细胞,当将此细胞放置在0.3g/mL的蔗糖溶液中一段时间,可以观察到________现象,从结构特点看,其[ ]的化学成分是________,是形成这一现象的原因之一。
(2)大肠杆菌与图1相比,其最突出的区别是________,其遗传物质的形态特征是呈________状,而且这两种细胞位于非核区域的遗传物质,前者称为质粒。后者位于[ ]中。
(3)图2中,氨基酸脱水缩合形成肽链的场所是[ ],细胞内参与合成分泌蛋白⑥的结构顺序,依次是________(填序号)。人体大约有109种抗体,其本质是蛋白质,蛋白质种类具有多样性的原因是________。
(4)若图2为人体胰腺细胞,餐后血糖含量升高,图中的信号代表葡萄糖,[ ]代表葡萄糖受体,葡萄糖与膜上的受体结合,使细胞内cAMP与钙离子升高,引发细胞储备的胰岛素[ ]以________方式释放。
32.下图分别是叶绿体结构模式图、光合作用过程部分图解、植物在透光较封闭环境下测得的二氧化碳吸收率和光照强度的曲线图。
根据题意回答问题,括号内填序号。
(1)1克菠菜叶绿体的膜面积约有60m2,叶绿体中的色素分布在[ ]中,由于叶绿素主要吸收________,图1中反射出来的光主要是________。诺贝尔得奖人Dr. Richard Willstatter和Dr. Hans Fisher发现:一种叶绿素分子与人体的血红素分子局部结构上很相似,它们的区别是________,饮用叶绿素对产妇与因意外失血者会有很大的帮助,在日常健康饮食中,要多摄入________,有助于均衡营养。
(2)图2发生在图1的[ ]中,(一)过程称为________,最终活跃的化学能,如ATP和________储存在稳定的________中,在正常的光合作用过程中,当突然减少CO2的供给时,C5、ATP、④的变化是________。
(3)曲线图3中,植物最大光合速率是________,C点以后限制光合作用的外界因素主要是________。
33.图1是洋葱根尖细胞示意图,图2是此洋葱根尖某细胞正处于分裂的图,根据题意回答问题,括号内填序号。
(1)为观察洋葱根尖细胞有丝分裂,制作临时装片的流程是:选取图1[ ]区细胞进行实验,之后是解离→漂洗→________→制片→观察。
(2)描述图2两个逐渐消失的结构________,图2处于图3的哪一阶段________(用字母表示)。
(3)按照图3ab段给出的染色体形态,在从b到f各个过程中,绘出图中①到⑥相应位置的各条染色体,表示有丝分裂中染色体形态的变化。
34.下面是过氧化氢在不同条件下被分解的探究实验。四支试管中分别加入适量的过氧化氢溶液,将①、③、④试管放在常温下,②试管放在水浴90℃下,根据题意回答问题。
(1)②与①相比,试管产生气泡的结果是________,说明加热过氧化氢获得了进行化学反应的________。
(2)在①、②和③、④这两组实验中,它们的自变量分别依次是________。上面哪些实验(用试管序号表示)能与①形成空白对照实验________。
(3)现有新鲜的肝脏研磨液,体积分数为3%的过氧化氢溶液,盛有pH值为5、6、7、8、9的等量溶液的5支试管,以及卫生香等必备的材料用品。已知过氧化氢酶在pH为7时活性最强,请简述“不同酸碱度是如何影响过氧化氢酶活性”的实验设计。
2024茂名高一上学期期末质量监测试题生物含解析: 这是一份2024茂名高一上学期期末质量监测试题生物含解析,共29页。
2022-2023学年河北省沧州市高一上学期期末教学质量监测生物试题 扫描版: 这是一份2022-2023学年河北省沧州市高一上学期期末教学质量监测生物试题 扫描版,共8页。
2022-2023学年广西钦州市高一上学期期末教学质量监测生物试题: 这是一份2022-2023学年广西钦州市高一上学期期末教学质量监测生物试题,共11页。

