安徽省定远县炉桥中学2021-2022学年高二上学期10月教学质量检测生物【试卷+答案】
展开2021-2022学年第一学期十月教学质量检测试卷
高二生物
请在答题卷上指定范围内作答,在试卷上作答无效!
一、选择题(本大题共25小题,共50分)
1. 下列有关人体内环境的叙述,错误的是( )
A. 体内活细胞依赖内环境的运输提供氧气和养料、排出代谢废物
B. 体内激素、抗体、血浆蛋白都依赖内环境的运送而作用于特定的靶细胞
C. 大量失钠将使细胞外液渗透压下降
D. 血浆中尿素、葡萄糖等物质的含量可作为某些疾病的诊断依据
2. 如图为“细胞直接与内环境进行物质交换”的图解,下列相关叙述中错误的是( )
A. 若某人患镰刀型细胞贫血症,则形态发生变化的是图中的⑥
B. 若某人长期营养不良,血浆中蛋白质含量降低,会使图中②液体增加
C. 图中①和③细胞具体的内环境分别是血液和组织液、组织液
D. 某人皮肤烫伤后,出现了水泡,该水泡内的液体主要是指图中的标号②
3. 图是细胞与内环境进行物质交换的示意图,有关叙述正确的是( )
A. 人体内进行新陈代谢的主要场所③
B. 毛细血管管壁细胞只能与④发生物质交换
C. ④的成分中包括血红蛋白、氧气和胰岛素
D. 细胞生活需要③的pH、渗透压、温度等处于稳态
4. 下列关于内环境和稳态的说法,不正确的是( )
A. 人长时间行走脚上磨出水泡,几天后水泡消失是因其中的液体主要渗入毛细血管和毛细淋巴管
B. 组织细胞内的CO2浓度最高,O2浓度最低,这与自由扩散的动力和方向有关
C. 血浆的pH能够保持稳定,与它含有HCO3-、HPO42-等离子有关
D. 高等动物排遗物和排泄物中的物质均经过内环境排出体外
5. 下图是一张生物概念填图,有关分析不正确的是( )
A. A、B是体液调节和免疫调节;C、D可以是温度和渗透压
B. 通过三种调节方式即可实现内环境的稳态,不需要其他器官或系统参与
C. 酸碱度的相对稳定主要依靠血浆中的缓冲物质,与其他器官或系统也有关
D. 机体维持内环境稳态的能力是有限的
6. 关于人体内环境稳态的叙述,错误的是( )
①血浆渗透压与蛋白质含量有关,与无机盐离子含量无关
②人吃酸性食品会导致体内的pH降低
③每个人的体温在一天中是保持不变的
④内环境稳态的维持需要多种器官、系统的协调作用,并且人体维持内环境稳态的调节能力有限
⑤严重腹泻、呕吐,只需要补充足够的水,不用补充Na+
A. ①②④⑤ B. ②⑤ C. ①②③④ D. ①②③⑤
7. 种食物往往含有多种化学成分,它们经过消化、吸收、代谢之后也会产生多种不同化学性质的代谢产物。这些产物有的呈酸性,有的呈碱性,还有很多呈中性。不能随意根据一种代谢产物来认定原来食物的酸碱性。事实上,人体的消化系统、泌尿系统和呼吸系统等能够控制酸碱平衡,同时血液中有很多缓冲对,它们组成了身体内部的酸碱缓冲系统。在正常人体内,酸碱度能够维持相对稳定。以下说法错误的是( )
A. 食物经代谢后会产生一些酸性或碱性的物质,但生物体的pH不会发生显著变化
B. 缓冲对调节pH主要发生在内环境中
C. 多吃“酸性食物”或“碱性食物”可以调节人的“酸碱体质”
D. 人体内的缓冲对主要包括HCO3-/H2CO3、HPO42-/H2PO4-等
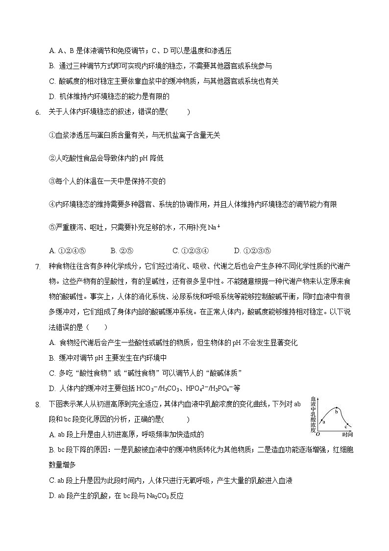
8. 下图表示某人从初进高原到完全适应,其体内血液中乳酸浓度的变化曲线,下列对ab段和bc段变化原因的分析,正确的是( )
A. ab段上升是由人初进高原,呼吸频率加快造成的
B. bc段下降的原因:一是乳酸被血液中的缓冲物质转化为其他物质;二是造血功能逐渐增强,红细胞数量增多
C. ab段上升是因为此段时间内,人体只进行无氧呼吸,产生大量的乳酸进入血液
D. ab段产生的乳酸,在bc段与Na2CO3反应
9. 根据如图判断,正确的描述是( )
①对于组织细胞的正常生理活动,过程a较过程b和c更为重要
②过程b或c受阻可导致组织水肿
③组织液中的物质含量稳定不变
④毛细血管壁细胞的内环境是血浆和组织液
A. ①③ B. ①② C. ②④ D. ③④
10. 内环境稳态是机体进行正常生命活动的必要条件。下列关于内环境稳态的说法中,正确的是( )
A. 细胞排出无氧呼吸产生的乳酸有利于维持内环境的稳态
B. 机体进行排尿和排汗都有利于内环境中无机盐稳态的维持
C. 激素可调节内环境稳态,其含量相对稳定也是内环境稳态的一部分
D. 任何一种稳态的维持都必须有神经、体液和免疫调节同时参与
11. 神经系统的功能与组成它的细胞的特点是密切相关的,下列相关叙述错误的是( )
A. 组成神经系统的细胞主要包括神经元和神经胶质细胞,其中神经元是神经系统结构与功能的基本单位
B. 神经元的树突增大了其细胞膜面积,有利于细胞间进行信息交流
C. 神经末梢中的细胞核是神经元DNA复制和转录的主要场所
D. 神经胶质细胞具有支持、保护、营养和修复神经元等多种功能
12. 下图表示人体神经元的结构。以下相关叙述中,正确的是 ( )
A. 发生反射时,神经冲动在Ⅱ上以局部电流的形式双向传导
B. 神经冲动传到Ⅲ部位时,电信号转变为化学信号
C. 只有兴奋时,Ⅲ才能合成神经递质
D. 突触一般不含有Ⅰ部位的结构
13. 交感神经和副交感神经是神经系统的重要组成部分。下列有关它们的叙述正确的是( )
A. 它们都属于自主神经系统,但作用并不“自主”,必须在意识的支配下才能进行调控
B. 排尿时,交感神经兴奋,会使膀胱缩小
C. 当人体处于安静状态时,副交感神经活动占据优势
D. 交感神经使内脏器官的活动加强,副交感神经使内脏器官的活动减弱
14. 下列有关神经调节的叙述,错误的是( )
A. 由短期记忆到长期记忆可能与新突触的建立有关
B. 刺激连接肌肉的神经引起肌肉收缩,这个过程不属于反射
C. 识别神经递质的受体只能分布在神经细胞上
D. —个神经细胞轴突末梢可能形成多个突触小体
15. 如图为人体某神经调节示意图,有关说法正确的是( )
A. 针刺肌肉后,图中电流计发生两次方向相反的偏转
B. 感受器产生兴奋主要是因为神经细胞的细胞膜对钾离子的通透性增加
C. 针刺手指皮肤后,兴奋到达脊髓中枢,经过分析综合产生痛觉
D. 针刺取血时未出现缩手反射,与脊髓中枢内突触的抑制有关
16. 巴普洛夫曾做过一个经典实验。第1次实验,狗一看到食物就会分泌唾液,这叫做非条件反射;第2次实验,在给狗食物之前,先摇铃,然后给食物,反复多次训练后,仅仅给狗摇铃也会引起狗分泌唾液,这叫做条件反射。下列对上述实验分析,正确的是( )
A. 两次实验中的反射弧是相同的
B. 两次实验中的效应器都是唾液腺
C. 两次实验中都伴随“电信号—化学信号—电信号”的转变
D. 第2次实验中狗听懂了铃声,说明狗具备语言功能
17. 下列有关神经细胞结构与功能的叙述,正确的是( )
A. 突触后神经细胞不具有合成神经递质的能力
B. 神经冲动的传导与细胞膜的选择透过性有关
C. 单个神经元就可以完成反射活动
D. 神经细胞轴突末梢有大量突起,有利于附着更多神经递质受体蛋白
18. 研究发现,将胃泌素释放肽注射到小鼠脊髓后,小鼠立刻会有抓痒行为;若在小鼠的脊髓里杀死表达胃泌素释放肽受体的神经元,不论向这些小鼠身上注射何种致痒物,小鼠都不抓痒。下列叙述正确的是( )
A. 胃泌素释放肽在突触间隙中通过协助扩散到达后膜完成信息传递
B. 胃泌素释放肽与受体结合后,突触后膜上的Na+通道打开,Na+内流
C. 将胃泌素释放肽注射到脊髓后,小鼠出现抓痒行为,属于非条件反射
D. 促进胃泌素释放肽受体基因的表达,可缓解或治疗瘙痒
19. 将灵敏电表连接到神经纤维表面如图1,突触结构两端的表面如图2,每个电表两电极之间的距离都为L,当在图1的P点给予足够强度的刺激时,测得电位变化如图3。若分别在图1和图2的a、b、c、d处给予足够强度的刺激(a点离左右两个电极的距离相等),测得的电位变化图正确的是( )
A. a点对应图5 B. b点对应图3 C. c点对应图3 D. d点对应图4
20. 下图1是人体缩手反射弧结构,方框甲、乙代表神经中枢。图2是当手被尖锐的物体刺痛时神经纤维上的电位变化。下列相关分析正确的是( )
A. 图1中由甲发出的传出神经纤维末端释放的递质一定能引起乙的兴奋
B. 图2丁区域发生K+外流和Na+内流
C. 图2神经冲动的传导方向只能由左到右
D. 图1中共有5个突触,当手被尖锐的物体刺痛发生缩手反射时,反射弧为A→B→C→D→E
21. 在离体实验条件下,突触后膜受到不同刺激或处理后,膜电位的变化曲线如图所示。下列分析正确的是( )
A. P点时用药物促使突触后膜Cl-通道开放,膜电位变化应为曲线Ⅰ
B. 降低突触间隙中Na+浓度,在P点给予适宜刺激,曲线Ⅱ会变为曲线Ⅳ
C. 曲线Ⅱ的下降段是Na+以被动运输方式外流所致
D. P点时用药物阻断突触后膜Na+通道,同时给予适宜刺激,膜电位变化应为曲线Ⅲ
22. 图甲表示受到刺激时神经纤维上的电位变化,图乙表示突触,有关叙述错误的是( )
A. 轴突膜处于②状态时钠离子内流
B. 轴突膜处于④和⑤状态时钾离子外流
C. 在a处能完成电信号→化学信号的转变
D. a兴奋一定会使b产生图甲所示的变化
23. 破坏蛙脑保留脊髓,获得脊蛙,暴露该脊蛙左后肢屈反射的传入神经元和传出神经元。下图为该脊蛙屈反射的反射弧结构示意图,a和b为电表。下列说法正确的是( )
A. 刺激该脊蛙左后肢趾皮肤就可引起屈反射
B. 骨骼肌的收缩过程中,肌膜上并不形成动作电位
C. 传入神经元和传出神经元的突触就是该反射弧的反射中枢
D. 在该反射弧上某处进行1次刺激,可验证兴奋的传导是双向的,传递是单向的
24. 研究发现,神经递质A会与蓝斑神经元上的GaIRI受体结合,引起K+通道开放,使K+顺浓度梯度转移,影响幼年大鼠蓝斑神经元的兴奋性。下列叙述不正确的是( )
A. 神经递质A与蓝斑神经元上的GaIRI受体结合后会使K+外流
B. 离体的蓝斑神经纤维上兴奋的传导方向与膜内电流方向相同
C. 若蓝斑神经元置于高浓度Na+环境中,其静息电位将变大
D. 神经递质A可以通过增大静息电位绝对值,抑制幼年大鼠蓝斑神经元的兴奋性
25. 下图是从蛙体内剥离出某反射弧的结构模式图,将两个微电流计分别放在I、II两处。电刺激丙,I、II两处均有电位变化。下列说法正确的是( )
A. 乙是效应器,即指相关肌肉或腺体
B. 若电刺激乙,I处有电位变化、II处没有电位变化
C. 若验证“兴奋在神经纤维上双向传导”,则可电刺激I和乙之间的部位,检测I的电位变化和甲的反应
D. 若验证“兴奋在神经元之间只能单向传递”,则可电刺激I和甲之间的部位,检测I、II的电位变化
二、填空题(本大题共3小题,共50分)
26. 健康是人生最宝贵的财富,内环境稳态的维持与人体健康有密切的关系。某人因咽喉肿痛、声音嘶哑去医院就诊,医生诊断为急性喉炎,需注射头孢呋辛钠治疗。医嘱:使用头孢呋辛钠期间及用药后1~2周内不能饮酒。
(1)肌肉注射和静脉滴注头孢呋辛钠治疗时,药物首先进入的内环境分别是:_____和________,两者之间在成分上的主要区别是________的含量不同。
(2)有些细菌入侵人体后,其产生的毒素可增加毛细血管壁的通透性,人体将会出现________现象。
(3)血浆渗透压的大小主要与________的含量有关。
(4)肝脏是酒精的主要代谢场所,酒精的代谢途径如下图所示。头孢类分子可抑制乙醛脱氢酶活性,造成乙醛中毒,重者可致呼吸抑制、急性心衰等。
乙醇乙醛二氧化碳和水
①饮酒者血浆中的酒精少量随肺部呼吸排出体外,该过程酒精至少穿过________层生物膜,肺泡壁细胞生活的内环境是________。
②乙醛中毒引起的呼吸抑制,使通气量减少导致二氧化碳积累,血浆中的pH呈降低趋势。为维持血浆pH的相对稳定,参与调节的离子主要有________等。
27. 请回答下列有关的生命活动调节的问题:(1)小鼠受到寒冷刺激时,产生的兴奋传至下丘脑的体温调节中枢后可引起骨骼肌收缩、皮肤毛细血管收缩等反射活动,在此过程中,兴奋在神经纤维上的传导是___________(“单向”或“双向”)的,在突触前膜的信号转换方式为_________ __ _ 。
(2)小鼠遭受电刺激后会逃离,此时神经细胞膜对Na+的通透性____________(填“增大”或“减小”)。当电刺激强度增大到一定程度后继续刺激,虽然释放到突触间隙中神经递质的量增多,但小鼠的反应强度不变,原因是______________________。(3)缩手反射属于______(条件、非条件)反射,当某人取指血进行化验时,针刺破手指的皮肤,他大叫一声“哎呀,我的天啊”,有关的是大脑皮层言语区中的 ____区;但他并未将手指缩回,这说明一个反射弧中的低级中枢要接受______的控制。
(4)突触后膜上的“受体”与相应神经递质结合,引起B细胞产生______,使突触后膜的电位发生变化。γ—氨基丁酸是一种常见的神经递质,它以________方式释放到突触间隙后,会与突触后膜上的特异性受体结合引起氯离子内流。
28. 中长期的太空飞行可导致宇航员肌肉萎缩,出现平衡障碍、无法站立等情况。研究发现,在模拟失重条件下,肌梭自发放电减少,传向中枢的神经冲动减少,肌紧张减弱,肌肉活动减少。肌细胞内出现钙离子浓度明显升高。回答下列问题:
(1)宇航员维持身体平衡的中枢位于________。肌梭在反射弧中属于________。除肌梭外,反射弧还包括的结构有____________________________________。
(2)实验中发现肌细胞内出现钙离子浓度明显升高,但肌细胞内外的电势差未出现明显改变,分析可能与Cl-的被动运输有关。据此分析,细胞内Cl-的浓度________(填“大于”“小于”或“等于”)细胞外Cl-的浓度。
(3)中枢的神经冲动传到肌肉的结构是神经肌肉接点,该结构与突触类似。肌肉的兴奋________(填:“能”或“不能”)通过神经肌肉接点传到神经中枢,原因是___________________________________________________。
答案解析
1.B 【解析】①内环境的概念:由细胞外液构成的液体环境叫做内环境,包括血浆、组织液和淋巴。
②各组分之间的关系如图所示:
A.内环境是体内细胞赖以生存的液体环境,体内活细胞依赖内环境的运输提供氧气和养料、排出代谢废物,A正确;
B.体内激素依赖内环境的运送而作用于特定的靶细胞,抗体与抗原特异性结合,血浆蛋白存在于血浆中,它们没有特定的靶细胞,B错误;
C.钠离子主要存在于细胞外液中,大量失钠将使细胞外液渗透压下降,C正确;
D.血浆中尿素、葡萄糖等的含量可作为某些疾病的诊断依据,D正确。故选B。
2.C 【解析】A、镰刀型细胞贫血症红细胞的形状呈镰刀状,即⑥红细胞形态由正常的圆饼状变为镰刀状,A正确;
B、若某人长期营养不良,血浆中蛋白质含量降低,血浆渗透压下降,水分进入组织液,导致图中②组织液增加,B正确;
C、图中①是毛细血管壁细胞,①细胞生活的内环境是血浆(而非血液)和组织液,③组织细胞生活的内环境是组织液,C错误;
D、水泡内的液体主要是由②组织液形成的,D正确。故选:C。
3.D 【解析】A.图中①是细胞内液,②是淋巴液,③是组织液,④是血浆。人体内进行新陈代谢的主要场所是①细胞内液,A错误;
B.毛细血管管壁细胞的内环境是血浆和组织液,毛细血管管壁细胞可以与③组织液,④血浆发生物质交换 ,B错误;
C.血浆的成分不包含血红蛋白,正常情况下血红蛋白应该是存在于红细胞内的,C错误;
D.各种细胞的生命活动都需要稳定的内环境,内环境稳态指的是内环境中的物质成分和含量、pH、渗透压、温度等都处于相对稳定状态,D正确。故选D。
4.D 【解析】A.人长时间行走脚上磨出水泡,几天后水泡消失是因其中的液体主要渗入毛细血管和毛细淋巴管,A正确;
B.组织细胞内的CO2浓度最高,O2浓度最低,这与自由扩散的动力和方向有关,B正确;
C.血浆的pH能够保持稳定,与它含有HCO3-、HPO42-等离子的缓冲作用有关,C正确;
D.高等动物排遗物不经过内环境,直接从消化道末端排出体外,D错误。故选D。
5.B 【解析】A.据图分析,A表示体液调节,B表示免疫调节,C、D可以是温度和渗透压,A正确;
B.内环境稳态是指正常机体通过调节作用,使各个器官、系统协调活动,共同维持内环境的相对稳定状态,B错误;
C.酸碱度的相对稳定主要依靠血液中的缓冲物质,与其它器官或系统也有关,如酸碱度与呼吸系统有关,C正确;
D.人体维持内环境的稳态的能力是有限的,D正确。 故选 B。
6.D 【解析】①血浆渗透压与蛋白质、无机盐离子等含量有关,①错误;
②人体血浆中含有调节pH的多对缓冲物质,如H2CO3/NaHCO3等,所以人体吃酸性食品不会导致体内的pH降低,②错误;
③每个人的体温在一天中会在一定范围内发生变化,③错误;
④内环境稳态的维持需要多种器官、系统的协调作用,并且人体维持内环境稳态的调节能力是有限的,超过这个限度,内环境稳态就会被破坏,④正确;
⑤严重腹泻、呕吐时,在失水的同时丢失大量的无机盐,因此需要补充足够的淡盐水,Na+必须补充,⑤错误。综上所述,D符合题意,ABC不符合题意。故选D。
7.C 【解析】A.食物经代谢后会产生一些酸性或碱性的物质,由于缓冲对能调节pH,所以生物体的pH不会发生显著变化,A正确;
B.缓冲对调节pH主要发生在内环境中,B正确;
C.在正常人体内,酸碱度能够维持相对稳定,所以多吃“酸性食物”或“碱性食物”不能调节人的“酸碱体质”,C错误;
D.人体内的缓冲对主要包括HCO3−/H2CO3、HPO42−/H2PO4−等,D正确。故选C。
8.B 【解析】A.ab段上升是由于人初进高原,空气稀薄,供氧不足无氧呼吸产生乳酸增多造成的,A错误;
B.bc段下降的原因:一是乳酸被血液中的缓冲物质转化为其他物质;二是造血功能逐渐增强,红细胞数量增多,B正确;
C.ab段上升是因为此段时间内,供氧不足无氧呼吸产生乳酸增多造成的,此时人体主要呼吸方式为有氧呼吸,C错误;
C.ab段产生的乳酸,在bc段可与血浆中的缓冲物质NaHCO3反应生成乳酸钠,D错误。故选B。
9.C 【解析】①对于组织细胞的正常生理活动,过程a、b和c都很重要,①错误;
②过程b或c受阻可导致组织液渗透压升高,造成组织水肿,②正确;
③组织液中的物质是在不断变化的,③错误;
④毛细血管壁细胞的内环境是血浆和组织液,④正确。故选:C。
10.C 【解析】A.细胞排出无氧呼吸产生的乳酸会使内环境的pH降低,不利于维持内环境的稳态,A错误;
B.排汗的过程中排出大量的水和无机盐,有可能导致水和无机盐流失而失衡,B错误;
C.内环境的稳态是指内环境的理化性质和化学组成处于相对稳定的状态,激素可调节内环境稳态,其含量相对稳定也是内环境稳态的一部分,C正确;
D.有些稳态的维持不需要免疫调节的参与,如pH稳态的维持,D错误。
11.C 【解析】A、组成神经系统的细胞主要包括神经元和神经胶质细胞,其中神经元是神经系统结构与功能的基本单位,A正确;
B、树突是细胞体向外伸出的树枝状的突起,通常短而粗,用来接受信息并将其传导到细胞体,树突增大了其细胞膜面积,有利于细胞间进行信息交流,B正确;
C、神经细胞的细胞核一般位于细胞体中,C错误;
D、神经胶质细胞具有支持、保护、营养和修复神经元等多种功能,D正确。故选:C。
12.B 【解析】A、神经冲动在神经纤维上可以以局部电流的形式双向传导,但在发生反射时,神经冲动在Ⅱ上以局部电流的形式单向传导,A错误;
B、神经冲动传到Ⅲ部位时,在突触小体中的信号转变是电信号→化学信号,B正确;
C、神经递质是细胞中合成的物质,与是否兴奋无关,C错误;
D、突触后膜是下一个神经元的树突膜或胞体膜,突触后膜可能含有Ⅰ部位的结构,D错误。
13.C 【解析】A、交感神经和副交感神经都属于自主神经系统,其功能不完全受人类的意识支配,A错误;
B、排尿时,副交感神经兴奋,会使膀胱缩小,B错误;
C、当人体处于安静状态时,副交感神经活动占据优势,C正确;
D、交感神经和副交感神经都会使内脏器官活动加强或减弱,如交感神经会使胃肠蠕动和消化腺的分泌活动减弱,副交感神经使胃肠蠕动和消化腺的分泌活动加强,D错误。故选:C。
14.C 【解析】A.短期记忆主要与神经元的活动及神经元之间的联系有关,长期记忆可能与新突触的建立有关,A正确;
B.神经调节的基本方式是反射,完成反射活动的结构基础是完整的反射弧,所以刺激连接肌肉的神经引起肌肉收缩,这个过程不属于反射,B正确;
C.识别神经递质的特异性受体可分布在神经元上,也可分布在肌肉细胞或内分泌腺细胞上,C错误;
D.神经细胞轴突末梢经过多次分支,可形成多个突触小体,D正确。故选C。
15.D 【解析】A.兴奋在反射弧中单向传递,神经肌肉接头相当于突触,肌肉细胞膜是突触后膜,针刺肌肉后,兴奋不能由肌肉传至神经,电流表不发生偏转,A错误;
B.感受器产生兴奋主要是因为神经细胞的细胞膜对钠离子的通透性增加,导致钠离子进入细胞内,电荷分布表现为外负内正,从而产生兴奋,B错误;
C.针刺手指皮肤后,兴奋到大脑皮层,经过分析综合产生痛觉,C错误;
D. 高级神经中枢调控脊髓中的低级中枢,针刺取血时未出现缩手反射,与脊髓中枢内突触的抑制有关,D正确。 故选D。
16.C
17.B 【解析】突触后神经元可以和肌肉或腺体构成突触,可以合成神经递质,A错误;神经冲动的传导与细胞膜对钠离子和钾离子等的选择透过性有关,B正确;反射必须依赖于完整的反射弧,反射弧至少需要两个神经元构成,C错误;神经细胞树突末梢有大量突起,有利于附着更多神经递质受体蛋白,D错误。
18.B 【解析】A、在突触间隙通过物理扩散完成信息传递,A错误;
B、胃泌素释放肽神经递质与受体结合后,引起小鼠的脊髓里的神经元兴奋,导致突触后膜上的Na+通道打开,Na+内流,形成动作电位,产生兴奋,有抓痒行为,B正确;
C、将胃泌素释放肽注射到脊髓后,小鼠有抓痒行为,说明脊髓里含有胃泌素释放肽受体的神经元,没有通过完整的反射弧,不属于反射,C错误;
D、由题意分析可知,促进胃泌素释放肽受体基因的表达,会加强瘙痒,D错误。故选B。
19.D 【解析】A.在a点给予足够强度的刺激,由于a点离左右两个电极的距离相等,所以没有电位变化,故A错误;
B.由题意可知,在b点给予足够强度的刺激,电位发生两次变化,其电位变化对应图5,故B错误;
C.在c点给予足够强度的刺激,电位发生两次变化,c点有突触间隔,所以图3中间在横轴的时间要长一点,C错误;
D.在d点给予足够强度的刺激,由于突触传递是单向的,所以电位只发生一次变化,所以d点对应图4,D正确。故选D。
20.D 【解析】A.神经递质一般可分为兴奋和抑制两大类,因此图(1)中甲发出的传出神经纤维末端释放的递质可能引起乙的兴奋,也可能引起乙的抑制,A错误;
B.图(2)丁区域为静息电位,发生K+外流,B错误;
C.兴奋在神经纤维上可以双向传导,C错误;
D.识图分析可知图(1)中共有5个突触,当手被尖锐的物体刺痛发生缩手反射时,反射弧为A→B→C→D→E,D正确。故选D。
21.D 【解析】A.P点时用药物促使突触后膜Cl-通道开放,大量Cl-进入神经细胞内从而保持外正内负电位,出现Ⅳ曲线模式,A错误;
B.降低突触间隙中Na+浓度,因为Na+浓度减小,动作电位峰值变小,但曲线Ⅱ不会变为Ⅳ,B错误;
C.曲线Ⅱ的下降段Na+离子通道关闭,是钾离子通道开放钾离子外流所致,C错误;
D.P点时用药物阻断突触后膜Na+通道,导致不能产生动作电位,神经细胞不兴奋出现Ⅲ曲线模式,D正确。
故选D。
22.D 【解析】A.轴突膜处于②状态时,正在形成动作电位,是由于神经纤维受到刺激后,钠离子通道打开,钠离子内流形成,A正确;
B.轴突膜处于④和⑤状态时,是动作电位恢复静息电位的过程,此过程中,钾离子外流,B正确;
C.兴奋传导到a处,突触小体内的突触小泡释放神经递质,作用于b,将兴奋传递给下一神经元,所以在a处能完成电信号→化学信号的转变,C正确;
D.由于神经递质由突触前膜释放作用于突触后膜,使下一个神经元产生兴奋或抑制,所以a兴奋不一定会使b产生图甲所示的变化,形成动作电位,D错误。故选D。
23.D 【解析】A.只有达到一定强度的刺激才能引起反射,不是任何刺激都能引起反射,A错误;
B.骨骼肌收缩,说明肌细胞接受传出神经的信号而产生兴奋,也就是说肌细胞是从相对平静状态改变为活跃状态,在肌细胞膜上形成了动作电位,B错误;
C.反射弧的神经中枢主要是由神经元的细胞体组成的,不是突触,C错误;
D.在骨骼肌与b之间的位置进行适宜刺激,可见肌肉收缩和b发生偏转,但a不发生偏转,即验证了兴奋的传导是双向的,传递是单向的,D正确。故选D。
24.C 【解析】A.神经递质A与蓝斑神经元上的GalRl受体结合,引起K+通道开放,使K+顺浓度梯度转移,因而促进钾离子外流,A正确;
B.兴奋在神经纤维上是双向传导,静息电位表现为外正内负,动作电位表现为外负内正,局部电流在膜内和膜外均由正电位向负电位传递,据此可推测:蓝斑神经纤维上兴奋的传导方向与膜内电流方向相同,B正确;
C.若蓝斑神经元置于高浓度Na+环境中,其动作电位将变大,C错误;
D.钾离子外流,从而抑制其产生动作电位,而静息电位产生的机理是K+外流,可见,神经递质A可以通过增大静息电位绝对值,抑制幼年大鼠蓝斑神经元的兴奋性,D正确。
25.D 【解析】A、乙是效应器,即指传出神经末梢及其支配的相关肌肉或腺体,A错误;
B、若电刺激乙,Ⅰ处和处均没有电位变化,B错误;
C、若验证“兴奋在神经纤维上双向传导”,则可电刺激Ⅰ和乙之间的部位,检测Ⅰ的电位变化和乙的反应,C错误;
D、若验证“兴奋在神经元之间只能单向传递”,则可电刺激Ⅰ和甲之间的部位,检测Ⅰ、Ⅱ的电位变化,D正确。
26.(1)组织液;血浆;蛋白质
(2)组织水肿
(3)无机盐、蛋白质
(4)① 4;组织液;② HCO3-、HPO42-
【解析】(1)肌肉注射和静脉滴注药物首先进入组织液和血浆,两者之间在成分上的主要区别是蛋白质的含量不同。
(2)有些细菌入侵人体后,其产生的毒素可增加毛细血管壁的通透性,血浆蛋白进入组织液,组织液渗透压升高,将会出现组织水肿现象。
(3)血浆渗透压的大小主要与无机盐、蛋白质的含量有关。
(4)①血浆中的酒精少量随肺部呼吸排出体外,该过程酒精至少穿过4层生物膜(单层毛细血管壁细胞膜+单层毛细血管壁细胞膜+单层肺泡细胞膜+单层肺泡细胞膜),肺泡壁细胞生活的内环境是组织液。
②维持血浆pH的相对稳定,参与调节的离子主要有HCO3-、HPO42-等。
27.(1)单向;电信号→化学信号
(2)增大;突触后膜上神经递质的受体数量有限
(3)非条件;S;高级中枢(大脑皮层)
(4)兴奋或抑制;胞吐
【解析】(1)小鼠受到寒冷刺激时,产生的兴奋传至下丘脑的体温调节中枢后可引起骨骼肌收缩、皮肤毛细血管收缩等反射活动,反射活动的结构基础是反射弧,因兴奋在突触结构中传导具有单向性的因素,兴奋在反射弧上的传导是单向性的,故在此过程中,兴奋在神经纤维上的传导是单向的,在突触前膜的信号转换方式为电信号→化学信号。
(2)小鼠遭受电刺激后会逃离,此时神经细胞膜对Na+的通透性增大,Na+内流,产生动作电位,此过程中电刺激产生的兴奋沿神经纤维以电信号(神经冲动、局部电流)形式传导。当电刺激强度增大到一定程度后继续刺激,虽然释放到突触间隙中神经递质的量增多,但小鼠的反应强度不变,原因是突触后膜上神经递质的受体数量有限。
(3)缩手反射是生来就有的,属于非条件反射,当某人取指血进行化验时,针刺破手指的皮肤,他大叫一声“哎呀,我的天啊”,有关的是大脑皮层言语区中的 S区;但他并未将手指缩回,这说明一个反射弧中的低级中枢要接受高级中枢(大脑皮层)的控制。
(4)突触后膜上的“受体”与相应神经递质结合,引起B细胞产生兴奋或抑制,使突触后膜的电位发生变化。γ—氨基丁酸是一种常见的神经递质,它以胞吐方式释放到突触间隙后,会与突触后膜上的特异性受体结合引起氯离子内流。
28.(1)小脑;感受器;传入神经、神经中枢、传出神经和效应器
(2)小于
(3)不能;神经肌肉接点与突触类似,神经递质只能由突触前膜释放,作用于突触后膜上的特异性受体
【解析】(1)小脑具有维持身体平衡的中枢。反射弧的组成是感受器→传入神经→神经中枢→传出神经→效应器。“在模拟失重条件下,肌梭自发放电减少,传向中枢的神经冲动减少”,这说明肌梭在反射弧中属于感受器。
(2)由“肌细胞内出现钙离子浓度明显升高,但肌细胞内外的电势差未出现明显改变,分析可能与Cl-的被动运输有关”可知,Cl-应是从细胞外向细胞内进行了被动运输,才使肌细胞内虽然出现钙离子浓度明显升高,但肌细胞内外的电势差未出现明显改变的现象,故细胞内Cl-的浓度应小于细胞外Cl-的浓度。
(3)神经肌肉接点类似于突触,而神经递质只能由突触前膜释放,作用于突触后膜上的特异性受体,使兴奋在突触处只能单向传递,所以肌肉的兴奋不能通过神经肌肉接点传到神经中枢。
安徽省定远县炉桥中学2021-2022学年高一上学期10月教学质量检测生物【试卷+答案】: 这是一份安徽省定远县炉桥中学2021-2022学年高一上学期10月教学质量检测生物【试卷+答案】,共17页。试卷主要包含了选择题,填空题等内容,欢迎下载使用。
安徽省定远县炉桥中学2021-2022学年高二上学期10月教学质量检测生物【试卷+答案】: 这是一份安徽省定远县炉桥中学2021-2022学年高二上学期10月教学质量检测生物【试卷+答案】,共16页。试卷主要包含了选择题,填空题等内容,欢迎下载使用。
2021-2022学年安徽省滁州市定远县民族中学高一(上)期末生物试卷(含答案解析): 这是一份2021-2022学年安徽省滁州市定远县民族中学高一(上)期末生物试卷(含答案解析),共23页。

