上海市崇明区2020届高三二模考试生物试题+Word版含解析
展开崇明区2019学年等级考第二次模拟考试试卷
生命科学
一、选择题
1.在蚕豆叶细胞的观察和测量实验中,若要提高测量的精确度,最佳的目镜和物镜的组合是( )
A. 目镜10×;物镜10× B. 目镜16×;物镜10×
C. 目镜10×;物镜40× D. 目镜16×;物镜40×
【答案】D
【解析】
【详解】在使用显微镜的实验中,要提高测量的精确度,需要将放大的倍数达到最大,而显微镜的放大倍数=目镜放大倍数×物镜放大倍数,所以最佳的目镜和物镜的组合是目镜16×;物镜40×。
故选D。
2.蛋白质测序技术需将大的蛋白质分子分解为多个短的多肽。这一过程中,蛋白质的结构发生的改变是( )
A. 氨基酸的数目 B. 氨基酸的种类
C. 氨基酸的排列顺序 D. 多肽的空间结构
【答案】D
【解析】
【详解】根据题干信息“蛋白质测序技术需将大的蛋白质分子分解为多个短的多肽”,而蛋白质是由多肽经过盘区折叠形成具有空间结构的物质,所以在蛋白质测序过程中,氨基酸的数目、种类、排列顺序都没有发生改变,发生改变的是多肽的空间结构,D正确。
故选D。
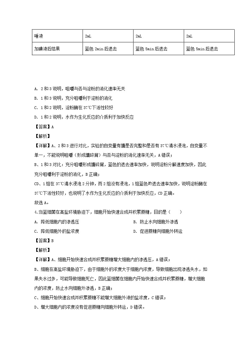
3.“馕”为一种新疆特色面食。某校研究小组就“唾液淀粉酶对馕的消化作用”进行了探究实验,实验设计及现象如表。下列对表中数据分析不合理的是( )
试管编号 | 1 | 2 | 3 |
材料 | 馕碎屑 | 馕碎屑 | 馕块 |
37℃清水 | 2mL,浸泡 | 0mL | 2mL,浸泡 |
唾液 | 2mL | 2mL | 2mL |
加碘液后结果 | 蓝色2min后退去 | 蓝色5min后退去 | 蓝色5min后退去 |
A. 2和3说明,咀嚼与否与淀粉的消化速率无关
B. 1和3说明,充分咀嚼利于淀粉的消化
C. 1和2说明,淀粉酶在37℃下活性较好
D. 1和2说明,水作为生化反应的介质利于加快反应
【答案】A
【解析】
【详解】A、2和3进行对比,实验的自变量有馕是否完整和是否有37℃清水浸泡,自变量不单一,不能说明咀嚼(形成馕碎屑)与否与淀粉的消化速率无关,A错误;
B、1和3对比:充分咀嚼形成馕碎屑,蓝色的退去速率加快,说明淀粉分解速度加快,因此充分咀嚼利于淀粉的消化,B正确;
CD、1组在37℃清水浸泡2分钟,而2组没有浸泡,1组蓝色退去速率加快,说明淀粉酶在37℃下活性较好,也说明了水作为生化反应的介质利于加快反应,CD正确。
故选A。
4.当蓝细菌在高盐环境胁迫下,细胞开始快速合成并积累蔗糖,目的是( )
A. 降低细胞内的渗透压 B. 防止水向细胞外渗透
C. 降低细胞外的盐浓度 D. 促进蔗糖向细胞外转运
【答案】B
【解析】
【详解】A、细胞开始快速合成并积累蔗糖增大细胞内的渗透压,A错误;
B、细胞在高盐环境胁迫下,由于细胞外的浓度大于细胞内浓度,导致细胞出现渗透失水,如果失水过多,可能导致细胞死亡,因此蓝细菌在细胞内开始快速合成并积累蔗糖,增大细胞内的浓度,防止水向细胞外渗透,B正确;
C、细胞开始快速合成并积累蔗糖不能增大细胞外液的盐浓度,C错误;
D、增大细胞内的浓度没有促进蔗糖向细胞外转运,D错误。
故选B。
5.图为ATP结构示意图。研究人员将用32P标记的磷酸注入活细胞,迅速分离细胞内的ATP,发现其末端的磷酸基团被32P标记,其余磷酸基较长时间后才被标记。该实验可以推测( )
A. 化学键2易断裂 B. 化学键1无法断裂
C. ADP中的能量无法利用 D. ATP合成需要能量
【答案】A
【解析】
【详解】A、根据题干信息“ATP末端的磷酸基团被32P标记,其余磷酸基较长时间后才被标记”,说明化学键2容易生成和断裂,A正确;
B、由于其余磷酸基较长时间后才被标记,说明化学键1也可以断裂,但比化学键2难断裂,B错误;
C、ADP也含有高能磷酸键,并且化学键1可以断裂,说明其中的能量可以被细胞利用,C错误;
D、从题干中无法看出ATP的合成需要消耗能量,D错误。
故选A。
6.果蝇唾液腺细胞适合作为观察染色体的良好材料的原因不包括( )
A. 染色体巨大 B. 染色体上富有横纹
C. 染色体数目多 D. 细胞易获取
【答案】C
【解析】
【详解】A、果蝇唾液腺细胞DNA经过多次复制而不分裂,所以染色体巨大,在显微镜下容易观察,是果蝇唾液腺细胞适合作为观察染色体的良好材料的原因,A不符合;
B、果蝇唾液腺细胞染色体上的横纹(区带)是很多基因的集合,可用于基因定位,是果蝇唾液腺细胞适合作为观察染色体的良好材料的原因,B不符合;
C、果蝇染色体数目少,C符合;
D、果蝇材料易得,所以其唾液腺细胞液容易获得,是果蝇唾液腺细胞适合作为观察染色体的良好材料的原因,D不符合。
故选C。
7.图为细胞周期示意图,箭头表示各时期走向。正确表示细胞分裂间期的是( )
A. b→a B. a→d C. c→b D. d→c
【答案】C
【解析】
【详解】由扇形图可知,d→a是S期,即DNA合成期,c→d是DNA合成前期,a→b是DNA合成后期,所以c→b是细胞分裂间期,b→c是分裂期,一个细胞周期应该是c-c。
故选C。
8.实验中某病毒在相同基因型的小鼠之间传播和繁殖速度更快,导致的病情也更重,但它在不同基因型小鼠间传播速度和毒力并没有增加。由此得到启示,若要提高牲畜抗病能力,需( )
A. 培育近亲繁殖品种 B. 提高遗传多样性
C. 提高物种多样性 D. 采用人工无性繁殖
【答案】B
【解析】
【详解】A、近亲繁殖使后代的基因型趋于相同,有利于病毒的传播和繁殖,A错误;
B、根据题干信息“病毒在不同基因型小鼠间传播速度和毒力并没有增加”,提高遗传多样性可以使小鼠出现多种基因型,不利于病毒的传播和繁殖,B正确;
C、病毒是在某小鼠之间传播,而提高物种多样性是增加物种的种类,对于阻止病毒的传播和繁殖没有帮助,C错误;
D、采用人工无性繁殖获得的子代和亲代基因型相同,所以有利于病毒的传播和繁殖,D错误。
故选B。
9.图是某对血型为A型和B型的夫妇生出孩子的可能基因型的遗传图解。下列对于图示说明错误的是( )
A. 过程Ⅰ——遵循基因分离定律 B. IAIB——位于一对同源染色体
C 过程Ⅱ——受精作用 D. F——性状分离比=3∶1
【答案】D
【解析】
【详解】A、过程Ⅰ中IA和i、IB和i是等位基因,所以遵循基因分离定律,A正确;
B、IAIB是等位基因,所以位于一对同源染色体,B正确;
C、过程Ⅱ是精子和卵细胞的随机结合,是受精作用,C正确;
D、在F中IAi,表现为A血型,IAIB表现为AB血型,IBi表现为B血型,ii表现为O血型,所以性状分离比为1∶1∶1∶1,D错误。
故选D。
10.棕熊在冬眠期间不食不动,呼吸和心跳降到最慢,体温可降到接近环境温度。冬眠期间的棕熊( )
A. 交感神经相对兴奋 B. 细胞产热量增加
C. 能量来源于皮下脂肪 D. 肾上腺素分泌增加
【答案】C
【解析】
【详解】A、交感神经兴奋性占优势,会引起心跳加快,血压升高,血糖上升,而棕熊在冬眠期间不食不动,呼吸和心跳降到最慢,所以是副交感神经相对兴奋,A错误;
B、产热来自于物质的氧化分解,而棕熊在冬眠期间不食不动,所以细胞产热量降低,B错误;
C、脂肪是细胞良好的储能物质,棕熊冬眠时能量来自于皮下脂肪,C正确;
D、肾上腺素可以促进物质氧化分解,而冬眠期间不食不动,所以物质氧化分解降低,因此肾上腺素分泌降低,D错误。
故选C。
11.已知,豌豆子叶的黄色相对绿色为显性性状,高茎相对矮茎为显性性状。现有一株子叶黄色的高茎豌豆,若要确定其基因型,应选择与其进行杂交的个体表现型为( )
A. 黄色高茎 B. 黄色矮茎 C. 绿色高茎 D. 绿色矮茎
【答案】D
【解析】
【详解】用Yy表示子叶颜色的基因,Dd表示高度的基因,根据题干“子叶的黄色相对绿色为显性性状,高茎相对矮茎为显性性状”,所以判断子叶黄色的高茎豌豆的基因型(Y_D_)可以采用测交的方法,即和隐性纯合子yydd(绿色矮茎)杂交。
故选D。
12.PCR是一种体外扩增DNA的技术,模拟了体内的DNA复制过程。图为PCR技术原理示意图,对于图中物质和过程说明错误的( )
A. 物质a:游离的脱氧核苷酸 B. 过程①:氢健断裂
C. 过程②:边解旋边复制 D. 过程③:遵循碱基配对原则
【答案】C
【解析】
【详解】A、PCR模拟了体内的DNA复制,所以a是DNA复制的原料脱氧核糖核苷酸,A正确;
B、在94℃高温条件下,DNA分子双螺旋解开,形成单链,此时氢键断裂,B正确;
C、体外模拟DNA的复制依据了DNA的热变性原理,该过程DNA分子不是边解旋边复制的过程,C错误;
D、DNA复制需要遵循碱基互补配对的原则,D正确。
故选C。
13.某同学们欲用已搭建好的DNA分子模型模拟基因突变的过程。下列操作不必要的是( )
A. 增加3对碱基 B. 减少2对碱基
C. 改变1对碱基 D. 将所有碱基重新排序
【答案】D
【解析】
【详解】基因突变是基因中碱基对的增添、缺少替换导致DNA分子结构改变,所以用已搭建好的DNA分子模型模拟基因突变的过程,可以增加3对碱基、减少2对碱基、改变1对碱基,而没有必要将所有碱基重新排序,D正确。
故选D。
14.图为“探究生长素类似物萘乙酸浓度对富贵竹插条生根的作用”实验中记录到的数据。其中虚线上方的点和下方的点分别说明了萘乙酸的作用为( )
A. 促进;两重性 B. 促进;抑制 C. 抑制;促进 D. 两重性;抑制
【答案】B
【解析】
【详解】虚线是萘乙酸浓度为0时,富贵竹插条的生根情况,所以虚线上方表示在此浓度下,萘乙酸对插条生根有促进作用,而虚线的下方表示在此浓度下,萘乙酸对插条生根具有抑制作用。
故选B。
15.新冠肺炎康复者捐献的血浆中含有抗体,可用于重症患者的治疗。研究者提出也可利用康复者血液中的记忆B细胞制备单克隆抗体,比血浆注射疗法更为有效。其依据在于( )
A. 单克隆抗体特异性高 B. 记忆B细胞可无限增殖
C. 细胞融合技术更安全 D. 血浆中的抗体种类更多
【答案】A
【解析】
【详解】单克隆抗体是指由单个B淋巴细胞进行无性繁殖形成的细胞系所产生出的化学性质单一、特异性强的抗体,具有特异性强、灵敏度高,并可能大量制备的优点;所以利用康复者血液中的记忆B细胞制备单克隆抗体,相比其血浆注射疗法主要优点是特异性高,A正确。
故选A。
16.下列系谱图(黑色图形表示患病,白色图形表示健康)中,不考虑基因突变,只能表示常染色体隐性遗传病遗传特点的是( )
A. B.
C. D.
【答案】A
【解析】
【详解】A、双亲均正常,但有一个患病的女儿,即“无中生有为隐性,隐性看女病,女病男正非伴性”,说明该病为常染色体隐性遗传病,A正确;
B、该病父亲和儿子都患病,可能是伴Y染色体遗传病,也可能是常染色体显性或隐性遗传病,还可能是伴X染色体隐性遗传病,B错误;
C、该病可能是常染色体隐性遗传病或X染色体上的隐性遗传病,C错误;
D、父母双方患病,但儿子表现正常,该病是显性遗传病,D错误。
故选A。
17.负反馈调节是指生理变化过程中的产物或结果(反馈信息),反过来降低这一过程的进展速度(控制信息),从而返回正常值。下列反馈信息—控制信息的关系不属于负反馈的是( )
A. 血压升高——副交感神经兴奋
B. 甲状腺素分泌增多——促甲状腺激素分泌减少
C. 血浆渗透压升高——渴觉中枢兴奋
D. 神经细胞电位外负内正——大量Na+持续流入细胞
【答案】D
【解析】
【详解】A、血压升高,使副交感神经兴奋,从而使血压降低,属于负反馈调节,A错误;
B、甲状腺激素分泌增多,对下丘脑和垂体有反馈抑制作用,导致促甲状腺激素分泌减少,从而降低甲状腺激素的含量,属于负反馈调节,B错误;
C、血浆渗透压升高,使渴觉中枢兴奋,从而促进个体大量饮水,降低血浆渗透压,属于负反馈调节,C错误;
D、大量Na+持续流入细胞将增大神经细胞外负内正的电位,属于正反馈,D正确。
故选D。
18.小鼠体内Procr+细胞在正常生理状态下可以增殖分化形成胰岛的全部细胞类型,并可用于体外培养“人工胰岛”。下列对于Procr+细胞描述正确的是( )
A. 属于全能干细胞 B. 具有细胞全能性
C. 分化前后蛋白质合成存在差异 D. 在体内Procr+细胞的分化过程可逆
【答案】C
【解析】
【详解】A、全能干细胞是具有自我更新和分化形成任何类型细胞的能力,有形成完整个体的分化潜 能,如胚胎干细胞,具有与早期胚胎细胞相似的形态特征和很强的分化能力,可以无限增殖并分化成为全身200多种细胞类型 ,进一步形成机体的所有组织、器官,而Procr+细胞在正常生理状态下可以增殖分化形成胰岛的全部细胞类型,所以是多能干细胞,A错误;
B、单个细胞分裂分化后仍具有形成完整生物体的潜能,称为全能性,体外培养获得“人工胰岛”不是完整个体,未表达出动物细胞的全能性,B错误;
C、细胞分化的本质是基因的选择性表达,所以分化前后蛋白质合成存在差异,C正确;
D、在体内细胞分化的过程是不可逆的,D错误。
故选C。
19.下列选项图中的代表酶。下列酶的固定化方法示意图中属于交联法的是( )
A. B.
C. D.
【答案】B
【解析】
【详解】A、图中将酶吸附在载体的表面,属于物理吸附法,A错误;
B、图中酶分子相互结合,属于交联法,B正确;
C、图中将酶包埋在细微的网格中,属于包埋法,C错误;
D、图中将酶包埋在以海藻酸钠等为载体的微囊型中,属于包埋法,D错误。
故选B。
20.囊鼠体毛深色(D)对浅色(d)为显性。下图为不同区域囊鼠D基因频率的调查结果。结合现代生物进化理论,下列解释合理的是( )
A. 深色岩区的D基因频率不会再发生改变
B. D基因频率受自然选择影响
C. P区和Q区的囊鼠存在生殖隔离
D. P区现有的深色囊鼠更多
【答案】B
【解析】
【详解】A、由于环境起着选择作用,所以深色岩区基因频率仍然会改变,A错误;
B、自然选择定向淘汰生物个体,使种群的基因频率发生改变,B正确;
C、P区和Q区的囊鼠仍然是一个物种,所以没有生殖隔离,C错误;
D、P区D基因频率最低,所以现有的深色囊鼠少,D错误。
故选B。
二、综合题
(一)回答下列有微生物培养与代谢的问题
链霉菌是一类高等放线菌,以能够产生丰富的次级代谢产物而著称。聚酮类药物是链霉菌产生的一类重要次级代谢产物,包括四环素等多种抗生素。实验将某种链霉菌与金黄葡萄球菌(细菌)共培养,探究某一类营养成分对该链霉菌产生四环素的影响,实验结果如表。
组号 | 探究的营养成分(40g) | 抑菌圈直径(mm) |
1 | KNO3 4.0g;黄豆粉36.0g
| 12.10
|
2 | NH4NO3 4.0g;黄豆粉36.0g
| 20.40
|
3 | KNO3 4.0g;蛋白胨36.0g
| 11.40
|
4 | NH4NO3 4.0g;蛋白胨36.0g | 18.40 |
21. 链霉菌属于原核生物,该类生物的主要特征是__________。
22. 根据表2判断,最有利于实验室培养链霉菌产生抗生素的是组号___________。
23. 下列对该探究实验结果的分析正确的___________。
A. 该实验探究的营养成分是碳源
B. 链霉菌对KNO3的利用效率高于NH4NO3
C. 该实验探究的营养成分是氮源
D. 链霉菌对蛋白胨的利用效率低于黄豆粉
图中实线箭头所示为自然条件下链霉菌细胞内的部分代谢的途径,虚线箭头所示为改造链霉菌以提高聚酮类次级代谢产物合成的原理。
24. 图中物质A的名称是__________。
25. 自然状态下,链霉菌在生长旺盛阶段,聚酮类次级代谢产物较少;而当菌体停止生长时,聚酮类次级代谢产物才开始增加。据图7实线箭头所示途径,结合细胞呼吸的相关知识,可推测导致这一现象的原因可能是:___________。
26. 由图可知,若要通过控制代谢途径提高聚酮类药物的合成,应____________。
A. 减少葡萄糖的供给 B. 增加内源甘油三脂的合成
C. 促进内源甘油三脂的降解 D. 促进三羧酸循环
【答案】21. 无成形细胞核
22. 2 23. CD
24. 丙酮酸 25. 生长旺盛阶段,链霉菌需要大量的能量,大量二碳化合物参与三羧酸循环;当菌体停止生长时,所需能量减少,二碳化合物多流向产生聚酮类次级代谢产物的途径 26. C
【解析】
【21题详解】
原核生物和真核生物的主要区别是原核生物没有成形细胞核。
【22题详解】
根据表格数据,在第2组的实验中,培养基上抑菌圈最大,所以最有利于实验室培养链霉菌产生抗生素的是组号2。
【23题详解】
AC、该实验的自变量是是否添加NH4NO3和KNO3,黄豆粉和蛋白胨,这些物质主要为微生物的生长提供氮源,所以该实验探究的成分是氮源,A错误,C正确;
B、将第1组和第2组比较,第3组和第4组比较,第2组抑菌圈大于第1组,第4组抑菌圈大于第3组,说链霉菌对NH4NO3的利用效率高于KNO3,B错误;
D、将第1和3组对比,第2和第4组对比,第1组抑菌圈比第3组大,第2组抑菌圈比第4组大,说明链霉菌对蛋白胨的利用效率低于黄豆粉,D正确。
故选CD。
24题详解】
A是葡萄糖经过糖酵解的产物,是丙酮酸。
【25题详解】
从图中看出,由于链霉菌在生长旺盛阶段,需要大量的能量,大量二碳化合物参与三羧酸循环;当菌体停止生长时,所需能量减少,二碳化合物多流向产生聚酮类次级代谢产物的途径。
【26题详解】
A、聚酮类药物的最终原料来自于细胞吸收的葡萄糖,因此如果减少葡萄糖的供给,则聚酮类药物的合成降低,A错误;
B、增加内源甘油三脂的合成,将使细胞内的二碳化合物更多的合成甘油三酯,所以生成的聚酮类药物减少,B错误;
C、促进内源甘油三脂的降解可以抑制三羧酸循环,因此更多的二碳化合物将生成聚酮类药物,C正确;
D、促进三羧酸循环会减少聚酮类药物的生成量,D错误。
故选C。
(二)回答下列有关植物光合作用的问题
“间作”是农业上分行或分带相间种植两种或两种以上作物的种植方式,如图。实验探究了“净作(单一种植)玉米”、“净作甘薯”以及“玉米和甘薯间作”三种种植模式下植物的光合效率,结果如表3。净作模式下植株距离均为30cm。
叶位 | 种植模式 | 玉米净光合速率/umol·m-2·s-1 | 甘薯净光合速率/umol·m-2·s-1 |
上部叶 | 净作
| 21.26 | 19.58 |
间作
| 23.29 | 18.10 | |
下部叶 | 净作
| 16.63 | 12.75 |
间作 | 20.24 | 9.05 |
27. 同一植株不同位置的叶片光合速率不同。下列关于玉米上部叶和下部叶的相关特征描述中,能够解释“上部叶光合速率>下部叶光合速率”的是__________。
A. 下部叶片老化程度高,叶绿素含量较低
B. 上部叶气孔导度(反应气体进出气孔的效率)高
C. 下部叶叶片面积相对较大,颜色更深
D. 上部叶相比下部叶接受的光照更多
28. 该“间作”模式提高了土地利用效率,但是否有利于提高玉米和甘薯的产量?请根据图和表信息,结合影响光合作用的因素加以说明:__________。
玉米是一种热带植物,这使它对寒冷天气极其敏感。Rubisco酶是植物将大气CO2转化为糖的必要条件,而在寒冷的天气里,其在玉米叶片中的含量急剧下降。研究人员开发了一种高Rubisco酶含量的改良玉米,图为改良玉米和普通玉米在低温下CO2固定效率的比较。
29. Rubisco酶发挥作用的场所在__________。(具体填写细胞器中的结构)
30. 据图分析,改良玉米相比普通玉米的优势体现在__________。
A. 高光强、低温环境 B. 高CO2浓度,高光强环境
C. 低光强、低温环境 D. 高CO2浓度,低温环境
【答案】27. ABD
28. 该间作模式下玉米的光合速率相比净作略有提升,玉米的产量可能可以提高;但甘薯在间作模式下的光合速率小于净作模式,产量难以提高。导致这一结果的因素可能是由于玉米植株较高,且间作模式下植株间的距离增大,保证了下部叶也能有较充足的光照;而甘薯在该间作模式下可能是由于植株较矮且植株间距较近,导致被玉米遮挡了部分光照,且植株间对土壤水分(以及无机盐)的竞争增加而导致水分不足,还有可能,还有可能是植株较密,导致CO2的吸收不足
29. 叶绿体基质 30. D
【解析】
【27题详解】
A、下部叶片老化程度高,叶绿素含量较低,所以光合作用速率降低,A正确;
B、上部叶气孔导度高,叶片吸收的CO2更多,所以光合作用速率更高,B正确;
C、光合速率是单位时间单位面积的光合作用大小,所以下部叶叶片面积相对较大,颜色更深不能解释上部叶光合速率>下部叶光合速率,C错误;
D、由于位置不同,上部叶片更容易接受的光照,D正确。
故选ABD。
【28题详解】
根据表格中的数据分析,该间作模式下玉米的光合速率相比净作略有提升,玉米的产量可能可以提高;但甘薯在间作模式下的光合速率小于净作模式,产量难以提高;可能是由于玉米植株较高,且间作模式下植株间的距离增大,保证了下部叶也能有较充足的光照;而甘薯在该间作模式下可能是由于植株较矮且植株间距较近,导致被玉米遮挡了部分光照,且植株间对土壤水分(以及无机盐)的竞争增加而导致水分不足,还有可能,还有可能是植株较密,导致CO2的吸收不足。
【29题详解】
根据题干中“Rubisco酶是植物将大气CO2转化为糖的必要条件”,说明该酶在暗反应中发挥作用,所以发挥作用的场所是叶绿体基质。
【30题详解】
从图中看出,改良玉米在高CO2浓度的条件下光合作用速率比普通玉米高,结合题干中“图为改良玉米和普通玉米在低温下CO2固定效率的比较”,所以改良玉米相比普通玉米的优势体现在高CO2浓度,低温环境。
故选D。
(三)回答下列动物体生命活动调节的问题
缺氧条件下部分神经细胞会产生乳酸。研究显示大脑乳酸稳态可能对于中枢神经系统稳定运行至关重要。图为脑血管维持乳酸稳态调节的示意图。
31. 请在括号内的词汇中选择,并用箭头和文字组合的形式描述图示中乳酸从生成到转运的途径:_________。(体液;细胞外液;细胞内液;组织液;血浆;淋巴液)
32. 图为在实验中破坏脑血管转运蛋白MCT1后,小鼠在“恐惧测试”中的表现。由此推测脑血管对乳酸的转运障碍__________。
A. 影响小鼠的条件反射建立 B. 影响小鼠的非条件反射建立
C. 导致小鼠不能对声音作出反应 D. 可能会对学习和记忆产生影响
研究人员用衰老的血管内皮细胞产生的分泌物培养脂肪细胞,发现脂肪细胞提前出现老化。脂肪细胞衰老后,影响其对胰岛素信息的接收。
33. 图为血管内皮细胞老化小鼠与正常小鼠(对照组)注射胰岛素后血糖的变化。请结合血糖自调节的途径,说明两条曲线的变化趋势以及产生差异的可能原因:_______。
34. 高脂饮食也会加速血管内皮细胞的衰老。实验欲探究高胆固醇摄入对血管内皮细胞功能的影响,需检测与其转运相关的主要脂蛋白,它们是_________。
A. CM和HDL B. HDL和LDL C. LDL和VLDL D. CM和VLDL
【答案】31. 细胞内液→组织液→细胞内液→血浆 32. AD
33. 注射胰岛素后,两组小鼠的血糖均下降,但实验组小鼠血糖的最低值高于正常小鼠,并更早出现血糖的回升;可能是由于实验组小鼠的脂肪细胞老化,对胰岛素不敏感,相比正常小鼠就“糖类物质转化为脂肪”这一降糖途径被阻碍 34. B
【解析】
【31题详解】
乳酸在各类神经细胞中经过无氧呼吸产生,从细胞内排处到细胞外(组织液),经过血管内皮细胞上的乳酸转运膜蛋白质运输至血管内皮细胞,再由内皮细胞排出至血浆运输至全身各处,所以经过的途径是细胞内液→组织液→细胞内液→血浆。
【32题详解】
从图中看出,MCT1未被破坏时,小鼠经过电击后,再用声音刺激,小鼠表现出恐惧,这是一个条件反射;而MCT1被破坏后,小鼠经过电击后,再用声音刺激,小鼠表现出轻微恐惧或恐惧不足。
AB、根据上述分析,小鼠的恐惧建立是条件反射,所以而破坏后小鼠表现出轻微恐惧或恐惧不足,说明MCT1被破坏后,影响了小鼠的条件反射的建立,A正确,B错误;
C、MCT1被破坏,没有影响小鼠的听觉,所以小鼠可以对声音作出反应,但不能分析声音的信息,C错误;
D、条件反射的建立需要大脑对信息的分析,学习和记忆,MCT1被破坏后,影响了小鼠的条件反射的建立,因此影响了小鼠的学习和记忆,D正确。
故选AD。
【33题详解】
胰岛素可以通过促进组织细胞加速对血糖的摄取、利用和储存,注射胰岛素后,两组小鼠的血糖均下降,但实验组小鼠血糖的最低值高于正常小鼠,并更早出现血糖的回升;可能是由于实验组小鼠的脂肪细胞老化,对胰岛素不敏感,相比正常小鼠就“糖类物质转化为脂肪”这一降糖途径被阻碍。
【34题详解】
胆固醇的主要携带者是低密度脂蛋白(LDL)和高密度脂蛋白(HDL)。
故选B。
(四)回答下列有关现代生物技术以及遗传信息表达的问题
病毒因其寄生的生活方式,会给人类带来一些疾病,但同时,病毒也可为人类所用。图展示了基因工程的运载体——重组腺病毒载体(rAAV)的一种构建途径。
35. 图中,运用了限制酶以及连接酶的过程有_______。(填写图中编号)
36. 下列关于腺病毒的特性中,有利于其作为基因工程载体的是_______。
A. 宿主细胞范围广
B. 腺病毒DNA可在宿主细胞中复制
C. 可通过衣壳蛋白与细胞表面受体结合从而进入细胞
D. 腺病毒衣壳蛋白合成原料需由宿主细胞提供
37. 新冠病毒(2019-nCoV)是一种RNA病毒,其表面S蛋白可被人体细胞识别。我国首批供临床研究所用的新型冠状病毒肺炎疫苗(图)的研制就使用了重组腺病毒载体。该疫苗中的腺病毒载体携带的目的基因是_______。
A. 新冠病毒的RNA片段 B. 控制腺病毒衣壳合成的基因
C. 控制S蛋白合成的基因 D. 腺病毒的DNA片段
重组腺病毒载体可用于基因治疗。现有两种“精氨酸酶缺陷症”的基因治疗实验方案,即将具有功能的精氨酸酶基因传递给缺乏精氨酸酶的小鼠。
方案一:每3天使用微小的纳米颗粒(非生物物质)携带精氨酸酶合成相关的RNA片段进入肝脏。
方案二:使用重组腺病毒载体将精氨酸酶合成相关的DNA片段带入肝脏。
38. 请结合“遗传信息的传递和表达”对上述两种方案进行对比,并对两种治疗方案进行评价:________________。
【答案】35. ①② 36. ABC 37. C
38. 方案一转入肝脏的RNA仅在细胞质中通过翻译即可形成精氨酸酶,但方案二转入肝脏的DNA片段需进入细胞核经转录后形成RNA,再进入细胞质经翻译才能形成精氨酸酶。相比之下,方案一的治疗见效可能更快,但需要定期注射,而方案二不需要多次治疗,一次治疗后疗效更为持久
【解析】
【35题详解】
限制酶将目的基因和质粒进行切割,而DNA连接酶可以将质粒和目的基因进行连接,所以发生在①和②过程中。
【36题详解】
A、腺病毒宿主细胞广泛,所以可以作为基因工程的运载体,A正确;
B、腺病毒DNA可在宿主细胞中复制,所以可以作为基因工程的运载体,B正确;
C、腺病毒可通过衣壳蛋白与细胞表面的受体结合从而进入细胞,因此可以将目的基因运入细胞,C正确;
D、所有的病毒都不能独立生存,其合成蛋白质的原料都是由宿主细胞提供,不是其作为基因工程载体的优点,D错误。
故选ABC。
【37题详解】
目的基因是指编码蛋白质的结构基因;疫苗的本质是抗原,由于新冠病毒(2019-nCoV)是一种RNA病毒,其表面S蛋白可被人体细胞识别,所以目的基因是控制S蛋白合成的基因。
故选C。
【38题详解】
方案一转入肝脏的RNA仅在细胞质中通过翻译即可形成精氨酸酶,但方案二转入肝脏的DNA片段需进入细胞核经转录后形成RNA,再进入细胞质经翻译才能形成精氨酸酶。相比之下,方案一的治疗见效可能更快,但需要定期注射,而方案二不需要多次治疗,一次治疗后疗效更为持久。
(五)回答下列有关细胞分裂以及人类遗传病及其预防的问题
案例一:临床确诊21三体综合征的主要方法是染色体核型分析,显微观察染色体的数目和形态。一21三体综合征妇女婚配并生育女婴,该妇女的染色体分析结果如图。
39. 已知该妇女的丈夫以及女儿的染色体分析结果均正常,则可推测,与该妇女产生的可育卵同时生成的第二极体的染色体组成有___________。
A. 22+X B. 23+X C. 45+X D. 22+×X
40. 染色体核型分析通常选择有丝分裂中期的染色体为研究对象。下列细胞显微图像中,染色体核型分析时需选取___________。
A. B.
C. D.
案例二:染色体核型分析有时也会对染色体病的类型误判。1患者染色体核型检查提示为21三体综合征(如左图),但未表现出该病的典型症状。经基因组检测发现,患者的SPN基因和QPRT基因的含量与健康人存在差异,如右图。
41. 已知SPN基因和QPRT基因均位于16号染色体上,结合左图和右图推测,该患者的疾病的变异类型最可能是___________。
A. 16号染色体片段缺失 B. 21号染色体数目变异
C. 16号染色体片段重复 D. 21号染色体片段重复
案例三:G6PD缺乏症是一种X连锁不完全显性的遗传性疾病。现有一罕见的G6PD缺乏症合并21-三体综合征男性患儿。患儿母亲属于高龄产妇,但未表现出G6PD缺乏症的明显症状。
42. 用G/g表示G6PD缺乏症的相关基因。该患儿母亲的基因型是___________。
43. 结合上述三个案例,染色体核型分析以及基因检测在优生优育所起的作用包括____________
A. 杜绝患儿的出生 B. 预测子代再发风险率
C. 为产前诊断提供依据 D. 确定胎儿是否患有某种遗传病
【答案】39. AB 40. C 41. C
42. XGXg 43. BCD
【解析】
【39题详解】
该女性21号染色体有3条,体细胞染色体为45+XX,但生下了正常孩子,所以其卵细胞染色体组成为22+X,因此其中一个第二极体的染色体组成为23+X,而与卵细胞同时形成的第二极体的染色体组成为22+X。
故选AB。
【40题详解】
有丝分裂中期,染色体的着丝点排列在赤道板,染色体形态稳定,数目清晰。
故选C。
【41题详解】
从图中看出,患者的知SPN基因和QPRT基因比正常人多,而这两个基因均位于16号染色体上,所以该患者的疾病变异类型可能是16号染色体片段重复。
故选C。
【42题详解】
G6PD是X连锁不完全显性的遗传性疾病,由于该母亲的儿子患病,所以儿子基因型是XGY,母亲为患病,但未表现出G6PD缺乏症的明显症状,说明其母亲是携带者,所以母亲基因型是XGXg。
【43题详解】
A、染色体核型分析以及基因检测不能杜绝患儿的出生,A错误;
BCD、染色体核型分析以及基因检测可以预测子代再发风险率、为产前诊断提供依据、确定胎儿是否患有某种遗传病,BCD正确。
故选BCD。
2022届上海市长宁区高三二模生物试题Word版含答案: 这是一份2022届上海市长宁区高三二模生物试题Word版含答案,文件包含上海市长宁区2022届高三二模生物试题docx、上海市长宁区2022届高三二模生物参考答案pdf等2份试卷配套教学资源,其中试卷共14页, 欢迎下载使用。
2023届上海市普陀区高三二模生物试卷(含解析): 这是一份2023届上海市普陀区高三二模生物试卷(含解析),共31页。试卷主要包含了单选题,多选题,综合题等内容,欢迎下载使用。
2022北京昌平区高三二模生物试题Word含解析: 这是一份2022北京昌平区高三二模生物试题Word含解析,文件包含北京市昌平区高三二模生物试题解析版docx、北京市昌平区高三二模生物试题原卷版docx等2份试卷配套教学资源,其中试卷共35页, 欢迎下载使用。

