2020-2021学年北京市朝阳区高二(上)期末物理试卷
展开2020-2021学年北京市朝阳区高二(上)期末物理试卷
一、选择题本题共13小题,每小题3分,共39分.在每小题列出的四个选项中,只有一个选项符合题目要求.
1.(3分)某链条传动装置如图所示,已知主动轮顺时针匀速转动,其半径是从动轮半径的2倍,下列说法正确的是( )
A.从动轮是逆时针转动的
B.主动轮和从动轮的角速度相等
C.主动轮和从动轮边缘的线速度大小相等
D.主动轮和从动轮边缘的加速度大小相等
2.(3分)如图甲所示,弹簧抵子在a、b两点之间做简谱运动,O点为平衡位置,取Ox方向为正方向,从某时刻开始计时得到如图乙所示的振动图象。则( )
A.振子的振动周期等于t1
B.在t=t1时刻振子的速度为零
C.在t=0时刻振子的位置在a点
D.从t1到t2时间内振子正从O点向b点运动
3.(3分)如图所示,为一列沿x轴传播的简谐横波在t=0时刻的波形图。质点P正沿y轴正方向运动,此波的传播速度v=4m/s。则( )
A.此波沿x轴负方向传播
B.质点P的振动周期为1.0s
C.x=2.0m处的质点在t=0.25s时速度最大
D.x=1.0m处的质点在0~1.0s内通过的路程为10cm
4.(3分)如图所示,篮球运动员接球时,通常要先伸出两臂迎接,手接触到球后,两臂将球引至胸前以廷长接球过程的时间,这样做可以( )
A.减小球对手的平均作用力
B.减小球对手作用力的冲量
C.减小球的速度变化量
D.减小球的动量变化量
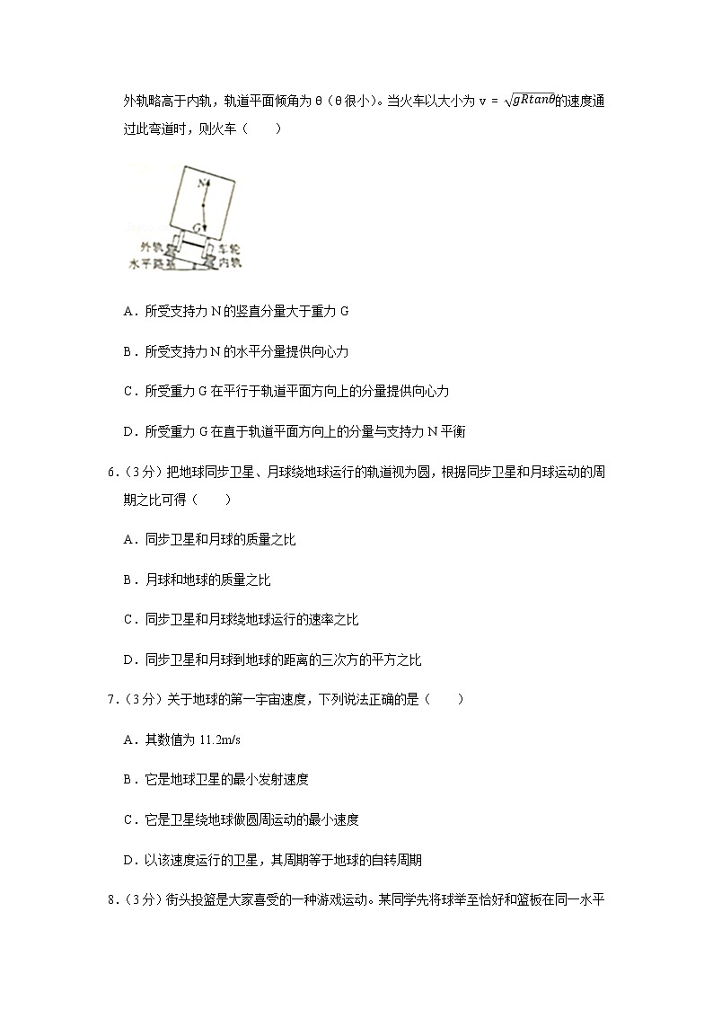
5.(3分)如图所示,为火车在水平路基上拐弯处的截面示意图,弯道的半径为R,轨道的外轨略高于内轨,轨道平面倾角为θ(θ很小)。当火车以大小为v=gRtanθ的速度通过此弯道时,则火车( )
A.所受支持力N的竖直分量大于重力G
B.所受支持力N的水平分量提供向心力
C.所受重力G在平行于轨道平面方向上的分量提供向心力
D.所受重力G在直于轨道平面方向上的分量与支持力N平衡
6.(3分)把地球同步卫星、月球绕地球运行的轨道视为圆,根据同步卫星和月球运动的周期之比可得( )
A.同步卫星和月球的质量之比
B.月球和地球的质量之比
C.同步卫星和月球绕地球运行的速率之比
D.同步卫星和月球到地球的距离的三次方的平方之比
7.(3分)关于地球的第一宇宙速度,下列说法正确的是( )
A.其数值为11.2m/s
B.它是地球卫星的最小发射速度
C.它是卫星绕地球做圆周运动的最小速度
D.以该速度运行的卫星,其周期等于地球的自转周期
8.(3分)街头投篮是大家喜受的一种游戏运动。某同学先将球举至恰好和篮板在同一水平面上然后将球以一定的初速度掷出,球恰好入框。不计空气阻力。将篮球视为质点。则( )
A.该同学需将球水平掷出
B.球掷出后速度越来越大
C.球掷出后加速度先减小后增大
D.球掷出后竖直方向的速度先减小后增大
9.(3分)如图所示,光滑的水平面上有一辆平板车,某人站在车上抡起锤子打车的左扇,以
人、锤子和平板车为系统(初始时系统静止),在连续敲打过程中,下列说法正确的是( )
A.锤子给平板车向右的冲量,车将持续向右运动
B.系统动量守恒,平板车将静止不动
C.系统水平方向不受外力,该方向动量守恒
D.系统竖直方向所受合外力为零,该方向动量守恒
10.(3分)两个质量不同、初动能相同的物体在水平地面上沿直线滑行,两物体与水平地面间的滑动摩擦因数相同。则( )
A.质量小的物体滑行时间长
B.质量大的物体滑行时间长
C.两物体滑行的距离相同
D.质量大的物体滑行的距离长
11.(3分)水平推力F1和F2分别作用于水平面上等质量的a,b两物体上,作用一段时间后撤去推力,物体将继续运动一段时间后停下。a、b两物体的v﹣t图象分别如图中OAB、OCD
所示,图中AB∥CD.则在整个运动过程中( )
A.F1的冲量大于F2的冲量
B.F1的冲量等于F2的冲量
C.a物体受到的摩擦力冲量小于b物体受到的摩擦力冲量
D.a物体受到的摩擦力冲量等于b物体受到的摩擦力冲量
12.(3分)汽车无人驾驶技术已逐渐成热,最常用的是ACC自适应航控制,它可以控制无人车在前车减速时自动减速、前车加速时自动跟上去。其使用的传感器主要有毫米波雷达,该雷达会发射和接收调制过的无线电波,再通过因波的时间差和多勒效应造成的频率变化来测量目标的相对距离和相对速度。若该雷达发射的无线电就的频率为f,接收到的回波的频率为f′,则( )
A.当f=f′时,表明前车与无人车速度相同
B.当f=f′时,表明前车一定处于静止状态
C.当f′>f时,表明前车在加速行驶
D.当f′<f时,表明前车在减速行驶
13.(3分)如图所示,质量为m1的球1与质量为m2的球2放置在“卫J2130向心力演示仪”上。该演示仪可以巧妙地将向心力转化为竖直方向的效果进行显示,左边立柱可显示球1所受的向心力F1的大小,右边立柱可显示球2所受的向心力F2的大小。皮带与轮A、轮B有多种组合方式,图示为其中的一种组合,此时连接皮带的两轮半径RA=RB.图中两球距离立柱转轴中心的距离rA=rB,下列说法正确的是( )
A.若m1>m2,撬动手柄,则立柱上应显示F1<F2
B.若m1=m2,仅将球1改放在N位置,撬动手柄,则立柱上应显示F1>F2
C.若m1=m2仅调整皮带位置使RA>RB,则立柱上应显示F1>F2
D.若m1=m2,既调整皮带位置使RA>RB,又将球1改放在N位置,则立柱上应显示F1>F2
二、本题共3小题,共18分.把答案填在苦题纸相应的位置
14.(3分)如图所示,为“用单摆测定当地重力加速度“的实验装置。关于本实验下列说法正确的是( )
A.摆线应选用细长且有弹性的摆线
B.摆球应选用密度较大且直径较小的小球
C.为减小误差,应从摆球摆至最高点时开始计时
D.为减小误差,应从摆球经过平衡位置时开始计时
15.(5分)在“研究平抛物体运动”的实验中,用一张印有小方格的纸记录轨迹,若小球在平抛运动中的几个位置如图中的a、b、c、d所示。图中的横、纵线分别水平和竖直,小方格的边长为l0,重力加速度为g。则:
(1)小球平抛的初速度大小v0= ;
(2)小明认为小球经过相邻位置的时间间隔相等。你认为小明的推断 (选填“正确”或“错误”)理由是 。
16.(10分)如图甲所示,为“验证碰撞中动量守恒”的实验装置,小球1和小球2的半径相同,质量分别为m1和m2,且m1>m2.实验时先让小球1从斜槽上某一固定位置S由静止开始滚下,进入水平轨道后,从轨道未端抛出,落到位于水平地面的复写纸上,在下面的白纸上留下痕迹,重复上连操作10次,得到10个落点痕迹,再把小球2放在水平轨道末端,让小球1仍从位置S由静止滚下,小球1和小球2碰撞后,分别在白纸上留下各自的落点痕迹重复操作10次。M、P,N为三个落点的平均位置,O点是水平轨道来端在记录纸上的竖直投影点,如图乙所示。
(1)关于本实验,下列说法正确的是
A.斜槽轨道必须光滑
B.如果小球每次从同一位置由静止释放,每次的落点一定是重合的
C.重复操作时发现小球的落点并不重合,说明实验操作中出现了错误
D.用半径尽量小的圆把10个落点圈起来,这个圆的圆心可视为小球落点的平均位置
(2)本实验除了要测量OP、OM,ON的值以外,还必须要测量的物理量有
A.小球1的质量m1和小球2的质量m2
B.小球1开始释放的高度h
C.抛出点距地面的高度H
D.小球平抛运动的飞行时间
(3)若所测物理量满足表达式 (用上问中所测的物理量表示)时,则说明两球的碰撞遵守动量守恒定律。
(4)若改变小球1和小球2的材质(两球半径仍相同),两球碰撞时不仅得到(3)的结论即碰撞遵守动量守恒定律而且满足机械能守恒定律,则根据上述信息可以推断 。
A.ONOP不可能超过2
B.ONOM可能超过3
C.MN与OP大小关系不确定
D.MN与OP大小关系确定,且MN=OP
三、本题共5小题,共43分.解答应写出必要的文字说明、方程式和重要的演算步骤,只写出最后结果的不得分,有数值计算的题,答案中必须写出数值和单位.将解答过程写在答题纸相应的位置.
17.(6分)如图所示,质量为m的汽车以恒定的速率v通过半径为r的拱桥。重力加速度为g。
求:
(1)汽车在桥顶时的角速度大小ω;
(2)汽车在桥顶时对路面的压力大小F。
18.(8分)如图甲所示,游乐场的过山车可以底朝上在圆轨道上运行,游客却不会掉下来。我们把这种情形抽象为图乙的模型:弧形轨道的下端与竖直圆轨道相接,将质量为m的小球从弧形轨道上A点由静止释放,小球进入半径为R的圆轨道下端后沿圆轨道运动。已知小球运动到竖直圆轨道最高点时对轨道的压力等于小球的重力。不考虑摩擦阻力和空气阻力。重力加速度为g。求:
(1)小球运动到竖直圆轨道最高点时的动能大小Ek;
(2)A点离地面的高度h。
19.(8分)跳台滑雪运动员的动作惊险优美,若将某运动员的跳台滑雪过程抽象为质点在斜坡上的平抛运动,如图所示。设运动员从倾角为θ的足够长的斜坡顶端P以某一初速度v0水平飞出,落在斜坡上的Q点。重力加速度为g。
(1)求运动员由P点飞行至Q点所用的时间t;
(2)设运动员落在Q点前瞬间的速度方向与水平方向的夹角为α,请推证tanα=2tanθ。
20.(9分)用弹簧秤可以称量一个相对于地球静止的小物体m所受的重力,称量结果随地理位置
的变化可能会有所不同。已知地球质量为M,自转周期为T,万有引力常量为G.将地球视为半径为R、质量均匀分布的球体。
(1)求在地球北极地面称量时弹簧秤的读数F0,及在北极上空高出地面0.1R处称量时弹簧秤的读数F1;
(2)求在赤道地面称量时弹簧秤的读数F2;
(3)事实上地球更接近一个椭球体,如图所示。如果把小物体放在北纬40°的地球表面上,请定性画出小物体的受力分析图,并画出合力。
21.(12分)如图是节水灌溉工程中使用喷水龙头的示意图。喷嘴离地面高为h,将水连续不断地以恒定速度水平喷出,其喷灌的水平射程为10h,喷嘴横截面积为S(设同一横截面上各点水流速度大小均相同),水的密度为ρ,空气阻力忽略不计。重力加速度为g。
(1)求空中水的体积V;
(2)假如我们只研究其中一个质量为m的水滴,不计水滴间的相互影响,求它从喷嘴水平喷出后在空中运动过程中的动量变化量△p;
(3)假如水击打在水平地面上速度立即变为零,求水击打地面时竖直向下的平均作用力大小F。
2020-2021学年北京市朝阳区高二(上)期末物理试卷
参考答案与试题解析
一、选择题本题共13小题,每小题3分,共39分.在每小题列出的四个选项中,只有一个选项符合题目要求.
1.【分析】同缘传动边缘点线速度相等,同时结合v=ωr、a=v2r进行分析。
【解答】解:A、由于链条没有交叉,主动轮是顺时针转动的,故从动轮也是顺时针转动的,故A错误;
BC、同缘传动边缘点线速度相等,故主动轮和从动轮边缘的线速度大小相等,根据ω=vr知v大小相等,ω与r成反比,即主动轮的角速度要小于从动轮的角速度,故B错误C正确;
D、根据向心加速度a=v2r得:v大小相等时,a与r成反比,即主动轮的加速度要小于从动轮的加速度,故D错误;
故选:C。
【点评】本题关键明确同缘传动边缘点线速度相等,同轴传动角速度相等,同时结合v=ωr进行分析,不难。
2.【分析】简谐运动中振子的周期是振子完成一个周期性变化所用的时间,由图直接读出;根据位移分析振子的位置和速度,振子在最大位移处速度为零,通过平衡位置时速度最大;根据位移的变化,分析振子的运动情况。
【解答】解:A、振子的周期是振子完成一个周期性变化所用的时间,由图直接读出其周期 T=2t1;故A错误;
B、在t=t1时刻,振子的位移为零,正通过平衡位置,速度最大,故B错误;
C、由图乙知在t=0时刻,振子的位移为零,正通过平衡位置,所以振子的位置在O点,故C错误;
D、从t1到t2,振子的位移从0变化到正向最大,说明正从O点向b点运动。故D正确。
故选:D。
【点评】对振动图象读出周期、振幅和振子的位移情况,从而判断出其速度、加速度情况,是应具备的基本能力,应加强相关练习,做到熟练掌握。
3.【分析】根据质点P的振动方向得到波的传播方向,从而得到简谐波上质点振动方向;再由图得到波长,即可根据波速求得周期,进而得到质点振动,从而根据振幅求得路程。
【解答】解:A、根据图时时刻质点P向上振动可得:波向右传播,故A错误;
B、由图可得:波长λ=4m,故周期T=λv=44s=1s,故B正确;
C、x=2.0m处的质点此时处于平衡位置向上振动,在t=0.25s=14T时处于波峰,速度为零,故C错误;
D、t=0时刻x=1m处质点在波峰,在0~1.0s内振动时间t=T,故通过的路程s=4A=20cm,故D错误。
故选:B。
【点评】机械振动问题中,一般根据振动图或质点振动得到周期、质点振动方向;再根据波形图得到波长和波的传播方向,从而得到波速及质点振动,进而根据周期得到路程。
4.【分析】先伸出两臂迎接,手接触到球后,两臂随球引至胸前,这样可以增加球与手接触的时间,根据动量定理即可分析。
【解答】解:先伸出两臂迎接,手接触到球后,两臂随球引至胸前,这样可以增加球与手接触的时间,根据动量定理得:
﹣Ft=0﹣mv
解得:F=mvt
当时间增大时,冲量和动量的变化量都不变,改变的动量的变化率,即球对手的作用力;故A正确,BCD错误。
故选:A。
【点评】本题主要考查了动量定理的直接应用,要注意物理与生活中的联系,要能将所学物理规律用到生活中。
5.【分析】据题分析可知,当速度为v=gRtanθ火车只受重力与支持力,其合力提供向心力。据此分析各项
【解答】解:火车以某一速度v通过某弯道时,若内、外轨道均不受侧压力作用,其所受的重力和支持力的合力提供向心力为:
F合=mgtanθ
合力等于向心力,故得:mgtanθ=mv2R
解得:v=gRtanθ,即若速度为gRtanθ火车只受重力,支持力,合力为向心力。
A、所受支持力N的竖直分量篁于重力G,则A错误
B、可理解为:所受支持力N的水平分量即为合力,提供向心力,则B正确
CD、可理解为:重力分解为沿水平向与垂直于轨道方向两个分量,水平向分量提供向心力,另一方向与支持力N平衡,则C错误,D正确
故选:BD。
【点评】题关键抓住火车所受重力和支持力的合力恰好提供向心力的临界情况,计算出临界速度由力的合成与分解进行分析。
6.【分析】根据万有引力提供向心力求出月球的运行周期,再求比值。
【解答】解:同步卫星,由引力提供向心力,则有:GMmr2=m4π2T2r
解得:T=4π2r3GM
而月球绕地球运行做匀速圆周运动,有:GMm'r'2=m′4π2T'2r′
解得:T′=4π2r'3GM
那么T:T′=r3:r'3,故ABC错误,D正确;
故选:D。
【点评】解答此题要清楚月球绕地球做匀速圆周运动靠万有引力提供向心力,地球的同步卫星的万有引力提供向心力且周期等于地球自转周期。
7.【分析】解决本题要掌握:第一宇宙速度为7.9km/s,这是卫星绕地球做圆周运动的最小发射速度,发射卫星时发射速度要大于等于第一宇宙速度小于第二宇宙速度,要是大于第二宇宙速度,物体将脱离地球约束。
【解答】解:由万有引力提供向心力GMmr2=mv2r,得:v=GMr
A、因其轨道半径即为地球半径,依据黄金代换公式GM=gR2,它的大小是7.9km/s,故A错误;
B、第一宇宙速度是人造卫星绕地球做匀速圆周运动的最大运行速度,最小的发射速度,故B正确;
C、第一宇宙速度是人造地球卫星在近地圆轨道上的运行速度,是人造地球卫星在圆轨道上运行的最大速度,故C错误;
D、依据同步卫星周期与地球的自转周期相同,同步卫星的轨道半径大于第一宇宙速度对应的半径,因此以该速度运行的卫星,其周期小于地球的自转周期,故D错误;
故选:B。
【点评】本题考查了学生对第一宇宙速度的理解,注意万有引力公式在天体运动的应用。
8.【分析】球做斜抛运动,只有重力做功,机械能守恒,上升过程重力势能增加,故动能减小,也可分解为水平方向的匀速直线运动和竖直方向的上抛运动进行分析。
【解答】解:A、篮球的抛出点与球框在同一个水平面上,故需要斜向上抛出,故A错误;
B、球是斜向上抛出,故速度先减小后增加,故B错误;
C、球做抛体运动,加速度保持不变,为重力加速度,故C错误;
D、球是斜向上抛出,竖直分运动是竖直上抛运动,故其掷出后竖直方向的速度先减小后增大,故D正确;
故选:D。
【点评】本题考查斜抛运动,关键是采用正交分解法,分解为水平方向的匀速直线运动和竖直方向的竖直上抛运动进行分析。
9.【分析】把人、锤子和平板车看成一个系统,系统水平方向不受外力,水平方向动量守恒,根据动量守恒定律分析即可。
【解答】解:ABC、把人、锤子和平板车看成一个系统,系统水平方向不受外力,水平方向动量守恒,用锤子连续敲打车的左端,根据动量守恒可知,系统的总动量为零,锤子向左运动,平板车向右运动。锤子向右运动,平板车向左运动,所以车左右往复运动,不会持续地向右运动,故AB错误,C正确。
D、在锤子的连续敲打下,系统竖直方向的合力不等于零,该方向系统的动量不守恒,故D错误。
故选:C。
【点评】本题考查了动量守恒定律的应用,解决本题的关键是要知道系统的水平动量守恒,但总动量不守恒,运用动量守恒定律分析平板车的运动情况。
10.【分析】木块只在摩擦力的作用下运动,根据动能定理,可以求得滑行位移大小关系;根据动能与动量的定义式求出两者间的关系,再由动量定理可求得运动时间。
【解答】解:AB、物体的动能EK=12mv2=P22m,则P=2mEk;根据动量定理得:﹣μmgt=0﹣mv,则得:t=mvμmg=2mEkμmg,
两个木块的初动能相同,μ相同,则t∝1m,故质量小的物体滑行时间比较长,故A正确,B错误;
CD、由动能定理可知:﹣μmgx=0﹣EK;因初动能相同,则可知,质量越小的物体滑行位移越大;故CD错误;
故选:A。
【点评】本题考查动能定理及动量定理,要注意正确应用动能与动能的关系。
11.【分析】由速度图象分析可知,水平推力撤去后,AB与CD平行,说明加速度相同,动摩擦因数相同,两物体的质量相等,说明摩擦力大小相等。根据动量定理,研究整个过程,确定两个推力的冲量关系
【解答】解:由图,AB与CD平行,说明推力撤去后两物体的加速度相同,而撤去推力后物体的合力等于摩擦力,根据牛顿第二定律可知,两物体受到的摩擦力大小相等。
根据动量定理,对整个过程研究得:
F1t1﹣ftOB=0
F2t2﹣ftOD=0
由图看出,tOB<tOD,则有:F1t1<F2t2,ftOB<ftOD
即F1的冲量小于F2的冲量,a物体受到的摩擦力冲量小于b物体受到的摩擦力冲量,故ABD错误,C正确。
故选:C。
【点评】本题首先考查读图能力,其次考查动量定理应用时,选择研究过程的能力。中等难度。
12.【分析】当声源和观察者之间的距离不变化时,观察者接收到的频率和声源发出的频率相等;当声源和观察者之间的距离增大时,观察者接收到的频率和声源发出的频率减小;当声源和观察者之间的距离减小时,观察者接收到的频率和声源发出的频率增大。
【解答】解:AB、当声源和观察者之间的距离不变化时,观察者接收到的频率和声源发出的频率相等,故当f=f′时,说明二者之间的距离不变,表明前车与无人车速度相同,但不一定静止,故A正确,B错误;
C、当f′>f时,说明接收到的频率增大,说明两车距离减小,表明前车在减速行驶,故C错误;
D、当f′<f时,说明接收到的频率减小,说明两车距离增大,表明前车在加速行驶,故D错误。
故选:A。
【点评】本题主要是考查多普勒效应,解答本题要掌握接收到的频率与声源发出的频率之间的关系。
13.【分析】这个实验是为了验证向心力公式,皮带套在两塔轮半径相同的两个轮子上,说明两个轮子转动的角速度相等,结合恰当的向心力公式讨论即可。
【解答】解:转动过程中两轮盘边缘靠同一根皮带传动,皮带不打滑,则边缘的点线速度相等,由于皮带套在两塔轮半径相同的两个轮子上,因而ωA=ωB
A、根据Fn=mω2R可知,若m1>m2且rA=rB,撬动手柄,则F1>F2,故A错误;
B、仅将球1改放在N位置,则rA>rB,根据Fn=mω2R可知,若mA=mB,则F1>F2,故B正确;
C、仅调整皮带位置使RA>RB,两轮边缘线速度相等,根据v=ωr可知ωA<ωB,根据Fn=mω2R可知,若mA=mB,则F1<F2,故C错误;
D、调整皮带位置使RA>RB,两轮边缘线速度相等,根据v=ωr可知ωA<ωB,根据Fn=mω2R可知,将球1改放在N位置,则rA>rB,则F1与F2不确定,故D错误;
故选:B。
【点评】该实验是为了让学生体验到向心力的大小与那些因素有关,本题关键知道共线传动时,线速度相等,共轴转动时,角速度相等,难度适中。
二、本题共3小题,共18分.把答案填在苦题纸相应的位置
14.【分析】利用单摆测定重力加速度的原理是单摆的周期公式;摆角很小的情况下单摆的振动才是简谐运动;为减小空气阻力的影响,摆球的直径应远小于摆线的长度,选择密度较大的实心金属小球作为摆球。摆长等于摆线的长度加上摆球的半径。
【解答】解:A、该实验中,摆线应选用细长且没有弹性的摆线,有弹性的线摆动的过程中摆长会发生变化,故A错误;
B、减小空气阻力的影响,选择密度较大的实心金属小球作为摆球,故B正确。
CD、用秒表测量周期时,应从球到达平衡位置开始计时,这样误差小一些;故C错误,D正确
故选:BD。
【点评】简谐运动是一种理想的运动模型,单摆只有在摆角很小,空气阻力影响不计的情况下单摆的振动才可以看成简谐运动,要知道影响实验结论的因素。
15.【分析】平抛运动在水平方向上做匀速直线运动,在竖直方向上做自由落体运动,根据竖直方向上的运动,运用△y=gT2求出相等的时间间隔,再根据水平方向上的运动求出平抛运动的初速度。
【解答】解:(1)竖直方向做自由落体运动,则有:△y=gT2
解得:T=2l0g
水平方向做匀速运动,则有:
v0=xt=2l02l0g=22gl0;
(2)由于小球在水平方向做匀速直线运动,由图可知,相临两点间的水平距离相等,因此小球经过相邻位置的时间间隔相等,故其推断是正确的。
故答案为:(1)22gl0;(2)正确;小球在水平方向做匀速直线运动,由于相临两点间的水平距离相等,所以小球经过相邻位置的时间间隔相等
【点评】平抛运动分解为:水平方向的匀速直线运动,竖直方向的自由落体运动。分析小球水平方向和竖直方向的运动特点,充分利用匀变速直线运动的规律结合运动的合成来求解,难度适中。
16.【分析】明确实验原理,从而确定需要测量哪些物理量; 在该实验中,小球做平抛运动,H相等,时间t就相等,水平位移x=vt,与v成正比,因此可以用位移x来代替速度v。根据水平方向上的分运动即可验证动量守恒;根据动量守恒定律以及平抛运动规律可确定对应的表达式。
【解答】解:(1)通过碰撞后两球做平抛运动的过程来验证动量守恒定律:A、由于只是在碰撞前后动量守恒问题,所以斜轨道的光滑与否只是碰撞前的速度发生变化,不影响碰撞过程,故选项A错误;
BC、碰撞前后的速度是通过两次滑下完成的,所以落点不完全重合,但不重合只是偶然误差所致辞并不是操作错误,故选项BC错误;
D、为了减小偶然误差,小于的落点不重合,但用一个最小的圆把落点圈起来,用该圆的圆心代替落点是最恰当的,故选项D正确。
(2)考察动量守恒表达式:A、由于动量是质量与速度的乘积,所以质量是必须测量的,故选项A正确;
BCD、由于碰撞前后的速度是用平抛的水平位移来代替的,所以碰撞前后的平抛的时间,或桌面的高度均不需测量,故选项BCD均错误。
(3)由题意,碰撞前后动量守恒:m1v1=m1v1′+m2v2′,三个平抛的高度相同,则可用平抛的水平位移来表示,所以要验证的表达式为:m1×OP=m1×OM+m2×ON。
(4)若碰撞前后还遵守机械能守恒律,即发生的是弹性碰撞,则由两个守恒定律有:m1v1=m1v1′+m2v2′,12m1v12=12m1v1'2+12m2v2'2,将两式的m1移到左边后相除得到:v1+v1′=v2′,用水平位移速度可得:OP+OM=ON 此式有两种可能:OP+OM=OP+PN 或OP+OM=OM+MN,所以有:OM=PN 或OP=MN,故选项D正确。
故答案为:(1)D
(2)A
(3)m1×OP=m1×OM+m2×ON
(4)AD
【点评】该题考查用“碰撞试验器”验证动量守恒定律,该实验中,虽然小球做平抛运动,但是却没有用到速度和时间,而是用位移x来代替速度v,成为是解决问题的关键。要注意理解该方法的使用。
三、本题共5小题,共43分.解答应写出必要的文字说明、方程式和重要的演算步骤,只写出最后结果的不得分,有数值计算的题,答案中必须写出数值和单位.将解答过程写在答题纸相应的位置.
17.【分析】(1)根据线速度和角速度关系即可求解;
(2)根据牛顿第二定律求桥面对汽车的支持力,根据牛顿第三定律求汽车对路面压力;
【解答】解:(1)根据角速度与线速度关系得:ω=vr;、
(2)根据牛顿第二定律mg-FN=mv2r得:FN=mg-mv2r
根据牛顿第三定律汽车对前面压力为:F=FN=mg-mv2r;
答:(1)汽车在桥顶时的角速度大小ω为vr;
(2)汽车在桥顶时对路面的压力大小F为mg-mv2r。
【点评】本题属于竖直面圆周运动的基础题目,在根据牛顿第二定律算出路面对汽车支持力后,再根据牛顿第三定律求出汽车对路面压力。
18.【分析】(1)小球运动到竖直圆轨道最高点时,由重力和轨道压力的合力提供向心力,由牛顿第二定律求出小球通过最高点的速度,从而得到动能Ek;
(2)小球从A到圆轨道最高点的过程,由机械能守恒定律求h。
【解答】解:(1)小球运动到圆轨道最高点时,由牛顿第二定律得:
N+mg=mv2R
据题得:N=mg
可得:v=2gR
小球运动到竖直圆轨道最高点时的动能大小 Ek=12mv2=mgR
(2)以最高点所在水平面为参考平面,小球从A到圆轨道最高点的过程,由机械能守恒定律得:
mg(h﹣2R)=Ek
解得:h=3R
答:(1)小球运动到竖直圆轨道最高点时的动能大小Ek是mgR。
(2)A点离地面的高度h是3R。
【点评】解决本题的关键要确定出圆周运动向心力的来源,知道小球运动到竖直圆轨道最高点时由合力提供向心力。
19.【分析】抓住小球位移与水平方向夹角的正切值不变,结合运动学公式求出时间的表达式,根据平抛运动位移比与速度比之间的关系验证tanα=2tanθ。
【解答】解:(1)平抛的位移倾角为θ,有tanθ=yx=12gt2v0t=gt2v0,解得t=2tanθv0g。
(2)平抛的速度偏向角为α,有tanα═vyvx=gtv0,
又tanθ=yx=12gt2v0t=gt2v0,
所以tanα=2tanθ。
答:(1)运动员由P点飞行至Q点所用的时间t为2tanθv0g;
(2)运动员落在Q点前瞬间的速度方向与水平方向的夹角为α,经验证tanα=2tanθ。
【点评】解决本题的关键知道平抛运动在水平方向和竖直方向上的运动规律,结合运动学公式和推论综合求解。
20.【分析】(1)在地球北极地面,向心力为零,万有引力等于重力。
(2)在赤道,由于万有引力的一个分力等于重力,另一个分力提供随地球自转所需的向心力,根据该规律求出弹簧弹力的表达式
(3)重力和向心力时万有引力的两个分力,符合平行四边形定则。
【解答】解:(1)在地球北极,不考虑地球自转,则弹簧秤称得的重力则为其万有引力,有:F0=GMmR2
在北极上空高处地面0.1R处弹簧秤的读数为:F1=GMm(R+0.1R)2;
(2)在赤道地面上,重力向向心力之和等于万有引力,故称量时弹簧秤的读数为:
F2=GMmR2-m4π2RT2,
(3)如右图所示
答:(1)在地球北极地面称量时弹簧秤的读数F0GMmR2,在北极上空高出地面0.1R处称量时弹簧秤的读数F1为GMm(R+0.1R)2
(2)求在赤道地面称量时弹簧秤的读数F2为GMmR2-m4π2RT2;
(3)略
【点评】解决本题的关键知道在地球的两极,万有引力等于重力,在赤道,万有引力的一个分力等于重力,另一个分力提供随地球自转所需的向心力。
21.【分析】(1)由平抛运动知识确定出初速度,由V=v0tS求得体积。
(2)由动量定理求得动量的变化量
(3)由动量定理求得作用力。
【解答】解:(1)水喷出时速度:v0=x2hg=10h2hg=52hg
则空中水的体积:V=v0S2hg=10hs
(2)由动量定理得:△P=mgt=mg2hg=m2gh
(3)向下为正,在竖直向对由动量定理:F=-ρ10hS2gh2hg=-10ρhSg (因时间短,则与地面作用时间内重力可略)
则由牛顿第三定律可得对地面的力为10ρhSg。
答:(1)求空中水的体积是10hs;
(2)从喷嘴水平喷出后在空中运动过程中的动量变化量为m2gh
(3)水击打地面时竖直向下的平均作用力大小是10ρhSg。
【点评】考查动量定理,灵活建立物理模型,对于矢量的运算要注意方向。
2023-2024学年北京市朝阳区高二(上)期末考试物理试卷(含解析): 这是一份2023-2024学年北京市朝阳区高二(上)期末考试物理试卷(含解析),共25页。试卷主要包含了单选题,实验题,计算题等内容,欢迎下载使用。
2022-2023学年北京市朝阳区高二(上)期末物理试卷(含答案解析): 这是一份2022-2023学年北京市朝阳区高二(上)期末物理试卷(含答案解析)
2022_2023学年北京市朝阳区高二(上)期末物理试卷(含答案解析): 这是一份2022_2023学年北京市朝阳区高二(上)期末物理试卷(含答案解析)

