2022届广西“韬智杯”高三上学期9月大联考理综试题(PDF版含答案)
展开
这是一份2022届广西“韬智杯”高三上学期9月大联考理综试题(PDF版含答案),文件包含2022届“韬智杯”高三大联考理综docx、2022届“韬智杯”高三大联考理综答案pdf等2份试卷配套教学资源,其中试卷共24页, 欢迎下载使用。
广西2022届“韬智杯”高三大联考
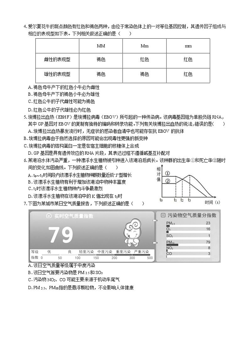
理科综合
(考试时间:150 分钟 试卷满分:300 分)
注意事项:
1.本试卷分第Ⅰ卷(选择题)和第Ⅱ卷(非选择题)两部分。答卷前,考生务必将自己的姓名、准考
证号填写在答题卡上。
2.回答第Ⅰ卷时,选出每小题答案后,用 2B 铅笔把答题卡上对应题目的答案标号涂黑。如需改动, 用橡皮擦干净后,再选涂其他答案标号。写在本试卷上无效。
3.回答第Ⅱ卷时,将答案写在答题卡上。写在本试卷上无效。
4.考试结束后,将本试卷和答题卡一并交回。 可能用到的相对原子质量:H-1 C-12 N-14 O-16 S-32 Fe-56
第Ⅰ卷
一、选择题:本题共13个小题,每小题6分。在每小题给出的四个选项中,只有一项是符合题目要求的。
1.细胞合成的一些蛋白质可在细胞外或细胞内发挥作用,且有一些蛋白质能与其他物质结合。下列相关叙 述正确的是( )
A.胰岛素、神经递质的化学本质都是蛋白质,且都具有调节作用
B.细胞膜表面上的一些蛋白质与糖类结合成糖被,主要与物质运输有关 C.线粒体、核糖体、染色体等细胞器中都含有核酸与蛋白质的复合物
D.消化酶的加工和运输过程与内质网、高尔基体和线粒体等有关
2.ATP 是生命活动的直接能源物质,是细胞的能量通货,下图 1 为 ATP 的结构图示,图 2 为 ATP 与 ADP
相互转化的关系式。下列说法不正确的是( )
图 1 图 2
A.图 2 中 ATP 与 ADP 相互转化的能量供应机制,是生物界的共性 B.细胞中 ATP 的含量很少,但 ATP 与 ADP 的转化是十分迅速的
C.图 1 中的 A 代表腺苷,b、c 为高能磷酸键,c 容易发生水解
D.酶 1 催化的反应可伴随主动运输、生物发电、大脑思考等吸能的生命活动
3.中科院近来发现一种诱导细胞凋亡的新机制。在 H2O2 和 TNF-α(一种淋巴因子)等因素的诱导下,鼠 肝细胞内的溶酶体释放微量的胰凝乳蛋白酶,将细胞质内的 Bid 蛋白分解成更小的 cBid,后者与线粒体、 溶酶体的膜结合,诱导内容物释放,最终导致细胞凋亡。请结合所学知识分析,下列叙述不正确的是( ) A.cBid 可能会引起细胞能量供应能力下降,加速细胞的凋亡
B.溶酶体中胰凝乳蛋白酶的释放具有促进细胞凋亡的作用
C.溶酶体内含有的水解酶,只在细胞凋亡中具有重要作用
D.该过程与细胞膜的信息交流有关
4.爱尔夏花牛的斑点颜色有红色和褐色两种,由位于常染色体上的一对等位基因控制,其遗传因子组成与
相应的表现型如下表。下列相关叙述正确的是( )
MM
Mm
mm
雌性的表现型
褐色
红色
红色
雄性的表现型
褐色
褐色
红色
A.褐色母牛产下的红色小牛必为雌性
B.褐色母牛产下的褐色小牛必为雄性 C.红色公牛的子代雌性可能为褐色
D.红色公牛的子代雄性必为红色
5.埃博拉出血热(EBHF)是埃博拉病毒(EBOV)所引起的一种传染病。该病毒基因组为单股负链 RNA, 其中 GP 基因对 EBOV 的复制有独特的编码和转录功能。下列有关埃博拉出血热的说法,错误的是( ) A.埃博拉出血热暴发流行时,无症状的感染者血清中也可能存在抗 EBOV 的抗体
B.埃博拉病毒由于自然选择的原因可能会出现毒性更强的新变种
C.埃博拉病毒的结构蛋白一定是在宿主细胞的核糖体上合成
D.GP 基因是具有遗传效应的 RNA 片段,其表达过程不遵循碱基互补配对
6.某湖泊水体污染严重,一种漂浮水生植物被引种进入该湖泊后疯长。该种群的出生率①和死亡率②随时 间的变化如图曲线。下列叙述正确的是( )
A.t0〜t1 时间段内该漂浮水生植物种群数量近似“J”型增长 B.该漂浮水生植物有利于增加该湖泊中物种丰富度 C.t1 时该漂浮水生植物种内斗争最激烈
D.该漂浮水生植物在该湖泊中的 K 值出现在 t1 时
7.下图为某城市某日空气质量报告,下列叙述正确的是( )
A.该日空气质量等级属于中度污染
B.该日空气首要污染物是 PM 2.5 和 SO2
C.污染物 NO2、CO 可能主要来源于机动车尾气
D.PM 2.5、PM10指的是悬浮颗粒物,不会影响人体健康
8.NA 为阿伏加德罗常数的值。下列说法正确的是( )
A.标准状况下,11.2 L CO2 和 N2O 的混合气体中含有的质子数为 11NA B.32 g S8()中含有 2NA 个 S—S 键
C.1L pH=13 的 Ba(OH)2 溶液中 Ba2+数目为 0.1NA
D.0.1 mol FeI2 与 0.1 mol Cl2 反应时转移电子的数目为 0.3NA
9.W、X、Y、Z 为核电荷数依次增大的四种短周期主族元素。其中 W 是地壳中含量最多的元素,其原子 的电子总数与 X、Y、Z 原子的最外层电子数之和相等。X、Y 原子的最外层电子数之和与 Z 的最外层 电子数相等,且 Y、Z 在元素周期表中位于同一周期的相邻位置。下列说法正确的是( )
A.简单离子半径大小:X>Y>W
B.最高价氧化物对应水化物的碱性:Y>X
C.W 与 X 组成的化合物中均只含有一种化学键
D.Z 的单质可用于制作光电池
10.有机物 DA 是一种低毒高效的防腐、防霉剂,结构简式为 。下列说法不.正.确.的是( )
A.DA 可与酸性高锰酸钾溶液发生反应
B.DA 的分子式为 C8H8O4
C.DA 分子内所有原子可能位于同一平面
D.1 mol DA 最多能与 1 mol Br2 发生加成反应
11.下列实验中,所选装置或实验设计合理的是( )
甲 乙 丙 丁 A.用图甲所示装置可以除去 Na2CO3 溶液中的 CaCO3 杂质
B.用图乙所示装置可以分离苯和液溴
C.用图丙所示装置可以分离乙醇和水
D.用图丁所示装置可以除去 CO2 气体中含有的少量 HCl 气体
12.在给定条件下,下列选项所示的物质间转化均能实现的是( )
A.NaClO 溶液HClO O2
B.NaCl 溶液Cl2 漂白粉
C.Fe Fe2O FeCl 3 溶液
D.SiO2 H2SiO3 Na2SiO3 溶液
13.室温时,向 100 mL 0.1 mol·L-1 NH4HSO4 溶液中滴加 0.1 mol·L-1 NaOH 溶液,溶液的 pH 随 NaOH
溶液体积的变化如图所示。下列说法正确的是( )
A.a 点处存在 c(NH4+) + c(NH3·H2O)= 0.1 mol·L-1
+ - +
B.b 点处存在 c(Na+)>c(SO42-)>c(NH4 )>c(OH )= c(H )
C.图中 a、b、c、d 四个点,水的电离程度最大的是 d 点
D.由 a 到 b 发生反应的离子方程式为 H+ + OH- = H2O
二、选择题:共 8 小题,每小题 6 分。在每小题给出的四个选项中,第 14~17 题只有一项符合题目要求, 第 18~21 题有多项符合题目要求。全部选对的得 6 分,选对但不全的得 3 分,有选错的得 0 分。
14.一种称为“毛细管流变 SANS”的装置,它利用中子流的散射来探测分子的结构,从而能够促进更多纳米 级的新发现。下列有关中子的说法正确的是( )
A.核反应方程中,生成物 X 的中子数为 128
B.铀 235 吸收慢中子裂变成中等质量原子核的过程中,核子的平均质量变大 C.一个中子可转化成一个质子和一个电子,同时释放出能量
D.在辐射防护中,可以用电磁场来加速、减速以及束缚中子
15.从发现情况到采取相应行动经过的时间叫反应时间,两位同学合作,用刻度尺可测得人的反应时间; 如图甲所示,A 握住尺的上端,B 在尺的下部做握尺的准备(但不与尺接触),当看到 A 放开手时 B 立, 即握住尺若 B 做握尺准备时,手指位置如图乙所示,而握住尺时的位置如图丙所示,由此测得 B 同学 的反应时间约为( )
A. 2.2s B. 0.11s C. 0.22s D. 0.45s
16.卫星的“星下点”是指卫星的瞬时位置和地球中心的连线与地球表面的交点,可用地理经、纬度来表示,
对于位于“星下点”处的地面观察者来说,卫星就在天顶,如图所示,将“星下点”的轨迹画在地图上便是 星下点轨迹图。已知某颗卫星的星下点轨迹图是一个点。地球自转的周期为T,地球半径为R,地球表 面的重力加速度为g,卫星的运动可视为匀速圆周运动,则( )
A.该卫星为近地卫星
B.该卫星的线速度 v=
C.该卫星的轨道半径 r=
D.该卫星可能位于北京的正上方
17.如图所示,在粗糙水平面上,用水平轻绳相连的两个相同的物体 A、 B 质量均为 m ,与水平面的摩擦 因数均为μ,在水平恒力 F 作用下以速度 v 做匀速直线运动。在 t = 0 时轻绳断开,A 在 F 作用下继续
前进,则下列说法正确的是( )
A.水平恒力 F =μmg
B. t = 0 至 t =时间内,A、 B 的总动量不守恒
C. t =时,A 的动量为 3mv
D. t =时,A 的动量为 3mv
18.我国预警机“空警-2 000”在通过天安门上空时机翼保持水平,以 4.5×102 km/h 的速度自东向西飞行。
该机的翼展(两翼尖之间的距离)为 50 m,北京地区地磁场的竖直分量向下,大小为 4.8×10-5 T,则( )
A.两翼尖之间的电势差为 0.30 V
B.两翼尖之间的电势差为 1.08 V
C.飞机左方翼尖的电势比右方翼尖的电势高 D.飞机左方翼尖的电势比右方翼尖的电势低
19.如图所示,在某孤立点电荷形成的电场中有 A、B 两点,已知 A、B 两点的场强方向如图所示,下列 选项正确的是( )
A.某检验电荷在 A 点受的电场力等于在 B 点受的电场力 B.某检验电荷在 A 点受的电场力大于在 B 点受的电场力 C.某检验电荷在 A 点的电势能一定大于在 B 点的电势能 D.某检验电荷在 A 点的电势能可能小于在 B 点的电势能
20.如图甲所示,质量为 m=5.0 kg 的物体静止在水平地面上,在水平推力 F 作用下开始运动,水平推力 F 随位移 x 变化的图像如图乙所示(x=4.0 m 后无推力存在)。已知物体与地面之间的动摩擦因数μ=0.50, 取重力加速度 g=10 m/s2。下列选项正确的是( )
A.物体从开始运动到距出发点 4m,加速度先减小后增大 B.在距出发点 3 m 位置时物体的速度达到最大
C.物体的最大速度为m/s
D.物体在水平地面上运动的最大位移是 16.0 m
21.如图所示,轻质弹簧一端固定,另一端与质量为 m 的圆环相连,圆环套在倾斜的粗糙固定杆上,杆与 水平面之间的夹角为 ,圆环在 A 处时弹簧竖直且处于原长。将圆环从 A 处静止释放,到达 C 处时速 度为零。若圆环在 C 处获得沿杆向上的速度 v,恰好能回到 A。已知 AC=L,B 是 AC 的中点,弹簧始
终在弹性限度之内,重力加速度为 g,则( )
A.下滑过程中,环受到的合力不断减小
B.下滑过程中,环与杆摩擦产生的热量为
C.从 C 到 A 过程,弹簧对环做功为
D.从 C 到 A 过程,弹簧对环做功为
第Ⅱ卷
三、非选择题:本卷包括必考题和选考题两部分。第 22~32 题为必考题,每个试题考生都必须作答。第 33~38 题为选考题,考生根据要求作答。
(一)必考题(共 129 分)
g
22.(5 分)如图甲所示为“探究加速度与力、质量的关系”的实验装置,钩码的质量为 m1,小车和砝码的 质量为 m2,重力加速度为 .
1 .24
甲 乙 丙
(1)下列说法正确的是 。
A.每次在小车上加减砝码时,应重新平衡摩擦力
B.实验时若用打点计时器应先释放小车后接通电源 C.本实验 m2 应远小于 m1
D.调节滑轮的高度,使细线与长木板平行
2 .62
(2)如图乙所示,设图中直线的斜率为 k,在纵轴上的截距为 b,则小车与长木板间的动摩擦因数μ
= (用给出的字母表示)。
(3)实验中打出的纸带如图丙所示,相邻计数点间的时间间隔是 0.1 s,纸带上只测出了两组数据,图 中长度单位是 cm,由此可以算出小车运动的加速度大小 a= m/s2(保留两位小数)。
23.(10 分)在“测定金属的电阻率”实验中,所用测量仪器均已校准。待测金属丝接入 电路部分的长度 L 为 50 cm。
(1)用螺旋测微器测量金属丝的直径 d,其中某一次测量结果如图所示,
其读数应为 mm。(该值接近多次测量的平均值)
(2)用伏安法测金属丝的电阻 Rx(阻值大约 5Ω)。实验所用器材为:电池组(电动势 3 V,内阻约 1 Ω, 不宜长时间、大功率下使用)、电流表(内阻约 0.1 Ω)、电压表(内阻约 3 kΩ)、滑动变阻器 R(0~
20 Ω,额定电流 2 A)、开关、导线若干。你认为比较合理的电路图是:
(3)正确连接好电路,进行实验测量,记录数据电压表示数为 U,电流表示数为 I,在坐标纸上建立
U - I 坐 标 系 , 并 描 绘 出 U - I 图 线 如 图 所 示 。 由 图 线 得 到 金 属 丝 的 阻 值
Rx= Ω。(保留两位有效数字)
(4)根据实验所测得数据计算得出金属丝的电阻率ρ= Ω·m
24.(12 分)如图所示,一电子以 v0 的速度沿平行于水平极板的方向射入偏转电场,并从另一侧射出。 偏转电场仅存在于极板之间且可视为匀强电场,极板间电压为 U,极板长度为 L,板间距为 d。竖直 虚线 MN 右侧有垂直纸面向里的匀强磁场,磁感应强度的大小为 B,电子从 P 点进入磁场后,从 Q 点离开磁场。已知电子质量为 m、电荷量为 e。求:
(1)电子从电场射出时垂直极板方向的偏转距离 y 及电子在 P 点速度大小;
(2)P、Q 间的距离 S。
25.(20分)某大型户外水上竞技闯关活动中有一环节为“激情渡河”,其装置简化图如图所示。固定在地面 上的圆弧轨道上表面光滑,其顶端与河面高度差为1.8 m。一质量为64 kg的平板(厚度不计)浮于河 面上,其左端紧靠着圆弧轨道,其上表面与轨道末端相切。平板左侧放置一质量为16 kg的橡胶块A。 质量为80 kg的人从圆弧轨道顶端由静止滑下,人与A碰撞(可视为正碰)时间很短,碰后A获得一大 小为10 m/s的速度,经时间t1人与平板共速且此刻A冲出平板,落入水底。当平板右端抵达河岸时,平 板速度刚好为0。已知人、橡胶块与平板间的动摩擦因数均为0.5;平板受到水的阻力是其所受浮力的
0.1倍。河面平静,水的流速忽略不计,整个过程中有很强的安全保障措施。取重力加速度为g=10 m/s2, 求:
(1)人与橡胶块 A 相撞之后,人的速度大小及 t1;
(2)河面的宽度 d。
26.(14 分)绿矾(FeSO4·xH2O)是自然界存在的一种矿石,翠绿如宝石,很早就引起人们的重视;绿矾焙 烧是一种生产硫酸的古老方法。某化学兴趣小组对绿矾的一些性质进行探究。回答下列问题:
(1)在试管中加入少量绿矾样品,加水溶解,滴加 KSCN 溶液,若产生 现象,说明该 样品已变质。
(2)为测定绿矾中结晶水含量,将石英玻璃管 A(带两端开关 K1 和 K2)称重,质量为 150.0g。将样 品装入石英玻璃管中,再次将装置 A 称重,质量为 177.7 g。按如图所示连接好装置进行实验,A 中
发生的反应为:FeSO4·xH2O FeSO4 + xH2O↑。
①仪器 B 的名称是 。
②下列实验操作步骤,正确的顺序为 da e;重复上述操作步骤,直至装置 A 恒重,质量为
165.2 g。
a.点燃酒精灯,加热 b.熄灭酒精灯 c.关闭 K1 和 K2
d.打开 K1 和 K2,缓缓通入 N2 e.称量装置 A f.冷却到室温
③根据实验记录,计算绿矾化学式中结晶水数目 x= (结果保留到小数点后一位)。
(3)为探究硫酸亚铁高温分解的产物,将(2)中已恒重的装置 A 接入如图所示的装置中,打开 K1
和 K2,缓缓通入 N2,加热。实验后反应管中残留固体为红色粉末。
①加热前通入 N2 的作用是 。
②C 中盛有 BaCl2 溶液,观察到 C 中有白色沉淀生成,则该沉淀是 (填化学式)。
③D 中所盛的试剂为品红溶液,观察到溶液褪色。 根据上述实验现象,写出硫酸亚铁高温分解的化学反应方程式: 。
( 4 ) 绿 矾 的 纯 度 可 通 过 K M n O 4 滴 定 法 测 定 。 现 称 取 2 . 7 8 0 g 绿 矾 样 品 , 配 制 成 2 5 0 m L 溶液,用硫酸酸化的 0.0100 mol·L-1 的 KMnO4 溶液滴定。每次所取待测液体积均为 25.00 mL,实验结果记 录如下:
实验次数
第一次
第二次
第三次
消耗高锰酸钾溶液体积/mL
24.52
24.02
23.98
①此滴定实验达到终点的现象是 。
②上表中第一次实验记录数据明显大于后两次,其原因可能是 (填字母)。 A.第一次滴定前酸式滴定管尖嘴有气泡,滴定结束无气泡
B.第一次滴定用的锥形瓶用待测液润洗过
C.第一次滴定结束时,俯视读取酸性高锰酸钾溶液的体积
D.后两次滴定所用酸性高锰酸钾标准液保存时间过长,有部分变质,浓度降低
27.(15 分)铜及其化合物在工业生产上有许多用途。某工厂以辉铜矿(主要成分为 Cu2S,含少量 Fe2O3、
SiO2 等杂质)为原料制备不溶于水的碱式碳酸铜的流程如下:
已知:常温下几种离子沉淀时的 pH 如下表(当离子浓度≤1.0×10—5 mol·L-1 时完全沉淀)
金属离子
Fe2+
Fe3+
Cu2+
Mn2+
开始沉淀 pH
7.5
2.0
4.7
8.3
完全沉淀 pH
9.0
3.0
6.7
9.8
(1)下列措施不能加快浸取速率的是 。(填字母)
A.将辉铜矿粉碎 B.延长浸取时间 C.充分搅拌 D.适当增大硫酸浓度
(2)滤渣 I 的主要成分是 MnO2、S、SiO2,请写出“浸取”反应中生成 S 的离子方程式:
。
(3)研究表明矿物中 Fe2O3 在“浸取”反应中起着重要的媒介作用,促进 Cu2S 与 MnO2 的溶解,其反应 过程如下:
①Fe2O3+3H2SO4=Fe2(SO4) 3+3H2O;
②Cu2S+2Fe2(SO4)3=2CuSO4+4FeSO4+S↓
③ (写出反应的化学方程式)。
Fe2O3 可明显加快“浸取”的速率,可能的原因是 。
(4)①常温“除铁”的方法是通过加入试剂 A 调节溶液的 pH,使 Fe3+转化为 Fe(OH)3,则试剂 A 最好 是 。
A.氨水 B.Cu C.CuO D.CuCl2
②“除铁”时调节溶液 pH 的适宜范围为 ,Fe(OH)3 的 Ksp 为 。
(5)“沉锰”(除 Mn2+)过程中有关反应的离子方程式为 。
(6)从滤液Ⅱ获得(NH4)2SO4 晶体,当观察到 现象时,即可停止加热。
28.(14 分)二甲醚(CH3OCH3)被称为“21 世纪的清洁燃料”。以 CO2、H2 为原料制备二甲醚涉及的主要反 应如下:
Ⅰ.2CO2(g)+6H2(g) CH3OCH3(g)+3H2O(g) △H1 =-122.5kJ·mol-1 Ⅱ.CO2(g)+H2(g) CO(g)+H2O(g) △H2 =+41.1kJ·mol-1
回答下列问题:
(1)反应 2CO(g)+4H2(g) CH3OCH3(g)+H2O(g)的△H= 。该反应在
(填“较高温度”、“较低温度”或“任意温度”)下能自发进行。
(2)在压强不变、CO2 和 H2 的起始投料一定的条件下,发生反应Ⅰ、Ⅱ,实验测得 CO2 平衡转化 率和平衡时 CH3OCH3 的选择性随温度的变化如图所示。
已知:CH3OCH3的选择性=
其中表示平衡时 CH3OCH3 的选择性的是曲线 (填“①”或“②”);投料一定时,为同时提高 CO2
的平衡转化率和平衡时 CH3OCH3 的选择性,应选择的反应条件为 ;
A.高温高压 B.低温高压 C.高温低压 D.低温低压
温度高于 300℃时,曲线②随温度升高而升高的原因是 。
(3)对于反应 CO2(g)+H2(g) CO(g)+H2O(g) △H2 =+41.1kJ·mol-1 ,
反应速率=υ正-υ逆 =k 正 p(CO2)·p(H2)-k 逆 p(CO)·p(H2O),其中 k 正、k 逆分别为正、逆反应速率常数,
p 为气体的分压(分压=总压×物质的量分数)。
①升高温度,k 正-k 逆 (填“增大”、“减小”或“不变”);
②在 T K、101kPa 下,按照 n(CO2)∶n(H2)=1∶1 投料,CO2 转化率为 50%时,υ逆=1.25υ正,计算用气 体分压表示的平衡常数 KP = 。
(4)下图为绿色“二甲醚燃料电池”的工作原理示意图。
① a 电极的电极反应式为 。
② 标准状况下,该电池每消耗 11.2 L O2,有 mol H+向 极移动(填“a”或“b”);
29.(10 分)图甲为研究光合作用的实验装置,用打孔器在某植物的叶片上打出多个圆片,再用气泵抽 出气体直至叶片沉底,然后将等量的叶圆片转至不同温度的 NaHCO3(等浓度)溶液中,给予一定 的光照,测量每个培养皿叶片上浮至液面所用的平均时间(图乙)。请回答下列有关问题:
(1)利用图甲装置,可研究 等因素(答出两点即可)对该植物光合速率的影响。
(2)叶圆片上浮至液面的时间可反映 。
(3)图乙 ab 段说明 。
(4)通过图乙 (填“能”或“不能”)确定真正光合作用的最适温度在 bc 之间,原因是
。
30.(10 分)某种植物的羽裂叶和全缘叶是一对相对性状,受一对等位基因(A/a)控制。某同学用全缘叶 植株(植株甲)分别进行了四个实验:①让植株甲进行自花传粉,子代出现性状分离;②用植株甲给另 一全缘叶植株乙授粉,子代均为全缘叶;③用植株甲给羽裂叶植株授粉,子代中全缘叶与羽裂叶的比 例为 1∶1;④用植株甲给另一全缘叶植株授粉,子代中全缘叶与羽裂叶的比例为 3∶1。
(1)单独分析上述实验,其中能够判定植株甲为杂合子的是 。综合分析四组实验可知, 全缘叶对羽裂叶是 (填“显性”或“隐性”),植株乙的基因型是 。
(2)已知这种植物的另一对相对性状高茎和矮茎也受一对等位基因(B/b)控制。现有四种纯合品系: 高茎全缘叶、矮茎全缘叶、高茎羽裂叶、矮茎羽裂叶。请从中选择合适的材料,设计简便的实验来确 定这两对非等位基因是否分别位于两对染色体上?(要求:写出实验思路、预期结果、得出结论)
31.(9 分)人体甲状腺分泌和调节示意图如下,“+”表示促进作用,“—”表示抑制作用。据图分析回答下 列问题:
(1)人体受到寒冷刺激分泌甲状腺激素(T3,T4)增多,促进 ,使机体产 生更多的热量,这种调节方式属于 (填“神经调节”、“体液调节”或“神经—体液调节”)。
(2)长期缺碘会直接影响 (激素)的分泌,从而影响下丘脑和垂体的分泌活动,这种调节 方式称为反馈调节。反馈调节是指 。
32.(10 分)“海洋牧场”是将人工放养的鱼、虾、贝、藻等聚集起来,进行有计划的海上放养和系统管理, 达到生态效益和经济效益双赢。某研究小组建立“贝-鱼-藻”复合生态系统,在贝类养殖区开展网箱养 鱼,间养大型海藻,其物质循环如图所示。请回答下列相关问题:
(1)生态系统是由 相互作用而形成的一个统一整体;据图判断珠母 贝属于生态系统的 (填成分)。
(2)若要调查养殖区浮游动物的密度,应该用 的方法,并使用显微镜和
(工具)等进行计数。
(3)与“贝-鱼-藻”复合生态养殖相比,传统网箱养鱼(把网箱放置在水域中进行养鱼)往往受自然灾 害及病害影响较大,从生态学的角度分析,原因是 。
(二)选考题:共 45 分。请考生从给出的 2 道物理题、2 道化学题、2 道生物题中每科任选一题做答,并 用 2B 铅笔在答题卡上把所选题目的题号涂黑。注意所做题目的题号必须与所涂题目的题号一致, 在答题卡选答区域指定位置答题。如果多做,则每学科按所做的第一题计分。
33.【物理——选修 3-4】(15 分)
(1)分子力 F、分子势能 EP 与分子间距离 r 的关系图线如甲乙两条曲线所示(取无穷远处分子势能
EP=0),下列说法正确的是( )
A.乙图线为分子力与分子间距离的关系图线
B.乙图线为分子势能与分子间距离的关系图线 C.在 r0 处分子力最小,分子势能也最小
D.两分子从无穷远处靠近的过程中分子势能先减小后增大
E.两分子从无穷远处靠近的过程中分子势能先增大后减小再增大
(2)如图所示,A 端封闭,B 端开口,粗细均匀的玻璃管,长为 L、内橫截面积为 S,将其固定在水平 面上并保持平衡状态。在 B 端用厚度不计的轻质活塞进行封闭,用力推活塞缓慢向里移动 x 时为止, 该过程力推活塞做功为 WF。设整个过程管内气体温度不变,管内气体视为理想气体,活塞与玻璃管 壁间的摩擦不计,外界大气压强为 P0.求:
(1)活塞移动 x 时,管内气体压强 Px;
(2)活塞移动 x 过程,气体与外界传递的热量 Q。
34.【物理——选修3-4】(15分)
(1)(5 分)图(a)为一列简谐横波在 t=2 s 时的波形图,图(b)为介质中平衡位置在 x=2.5m
处的质点的振动图象,P 是平衡位置为 x=1 m 的质点,下列说法正确的是( )
A.波速为 0.5 m/s
B.波的传播方向向左
C.t=0 时,P 的位移为-4 cm D.0~2 s,质点 P 向右移动 1 m E.t=9 s 时,P 的加速度恰好为零
( 2 )( 1 0 分 ) 某 种 光 学 元 件 由 两 种 不 同 透 明 物 质 Ⅰ 和 Ⅱ 制 成 , 其 横 截 面 如 图 所 示 , O 为
AB 中点,ÐBAC = 30o ,半圆形透明物质Ⅰ的半径为 R,一束光线在纸面内从半圆面上的 P 点沿 PO 方 向射入,折射至 AC 面时恰好发生全发射,再从 BC 边上的 Q 点垂直射出 BC 边,已知透明物质Ⅰ对
该光的折射率为 n1 =,透明物质Ⅱ对该光的折射率为 n2,真空中光速为 c,求:(结果可用根式表示)
(i)该透明物质Ⅱ对该光的折射率 n2;
(ii)光从 P 传到 Q 所用时间 t。
35.【化学—选修 3:物质结构基础】(15 分)
元素 H、N、O、S、Fe 之间可形成多种化合物。请回答下列问题:
(1)基态 Fe 原子的价层电子排布式为 ;其最外层电子的电子云形状为 。
(2)N、O、S 三种元素的第一电离能由大到小的顺序为 。
(3)写出一种与 SO42- 互为等电子体的微粒的化学式 ,NH4+ 的空间构型为 。
(4) NH4+ + OH-NH3 +H2O , NH4+转化为 NH3 的过程中,没有发生变化的是 。
A.键角 B.粒子的空间构型 C.中心原子的杂化轨道类型
(5)已知单质铁有如图所示的三种堆积方式的晶胞结构:
①晶胞 a 的堆积方式为 堆积;
②晶胞 b 中铁原子的配位数为 ,空间利用率为 ;
③若晶胞c的密度为 rg × cm-3 ,则铁的原子半径 r = cm。(用含 r、NA 的式子表 示, N A 表示阿伏加德罗常数的值)。
36.【化学—选修 5:有机化学基础】(15 分)
H 是合成某药物的中间体,一种合成 H 的路线如下(部分条件和产物省略):
已知:RCHO
请回答下列问题
(1)A 所含官能团的名称是 ;1 个 H 分子中含 个手性碳原子(指与
4 个各不相同的原子或原子团相连的碳原子)。
(2)E→F 的反应类型是 ;设计 A→B、E→F 步骤的目的是 。
(3)试剂 R 的结构简式是 ;试剂 F 的结构简式是 。
(4)写出 D→E 的化学方程式: 。
(5)写出两种符合下列条件的 B 的同分异构体的结构简式 。
①含苯环 ②能发生水解反应 ③核磁共振氢谱有 4 组峰且峰面积比为 1:2:2:3
(6)参照上述流程,以乙醇为原料合成 2-丁醇(其他试剂自选),请写出合成路线。
37.【生物——选修 1:生物技术实践】(15 分) 对蛋白质进行研究时,首先要获得纯度较高的蛋白质。某生物兴趣小组准备从猪的血液中初步提取血 红蛋白,请回答下列有关问题:
(1)在对样品进行处理时要用 洗涤红细胞,洗涤干净的标 志是 ;再加入 使红细胞破裂从而 释放出血红蛋白。
(2)将收集的血红蛋白溶液在透析袋中进行样品的粗分离,透析的原 理是 。
(3)通过 法将样品进一步纯化的过程中,色谱柱不能有 气泡存在,原因是 。
(4)电泳是分离鉴定蛋白质的常规方法。图示为几种蛋白质通过 SDS—聚丙烯酰胺凝胶电泳的图谱, 据图分析,相对分子质量最大的蛋白质是 ,该样品在凝胶色谱柱中最后流出的蛋白质应该是
。
38.【生物——选修 3:现代生物科技专题】(15 分) 去年年初,国内牛奶制品因为牧草进口成本上涨而涨价的现象引起了人们的关注。紫花苜蓿是一种重 要的牧草,某研究团队拟将耐盐基因 HLAl 导入紫花苜蓿中培育耐盐牧草,具体实验流程如图甲,图 乙是载体 pCHLAl 中 T-DNA 示意图。回答下列问题:
(1)过程②为 ,是基因工程的核心步骤,此过程需要使用的酶有 。
(2)过程③常用的转化方法是农杆菌转化法,转化是 。
(3)已知 Basta 是一种除草剂,则为达到培养并筛选的目的,过程④的培养基所含的成分必须有无机 营养、有机营养、 。
(4)过程④得到的幼苗 (填“一定”或“一定不”或“不一定”)含有 HLAl 基因,为进一步确 认,可用 PCR 扩增的方法进行鉴定,进行 PCR 反应所用到的引物应根据________________设计。
(5)要检测目的基因是否插入到苜蓿细胞的染色体 DNA 上,可采用 技术。
(6)判断本实验的目的基因是否表达成功,还应进行 实验。
相关试卷
这是一份2022广西“韬智杯”高三上学期9月大联考理综试题PDF版含答案
这是一份2022广西“韬智杯”高三上学期9月大联考理综试题PDF版含答案
这是一份2022广西“韬智杯”高三上学期9月大联考理综试题PDF版含答案,文件包含2022届“韬智杯”高三大联考理综pdf、2022届“韬智杯”高三大联考理综答案pdf、2022届“韬智杯”高三大联考理综答题卡pdf等3份试卷配套教学资源,其中试卷共26页, 欢迎下载使用。

