第10单元 化学反应速率与化学平衡(A卷 基础过关检测)试卷
展开
这是一份第10单元 化学反应速率与化学平衡(A卷 基础过关检测)试卷,共15页。试卷主要包含了在恒容的容器中发生反应等内容,欢迎下载使用。
选择题:本题共18个小题,每小题3分,共54分。在每小题给出的四个选项中,只有一项是符合题目要求的。
1.一密闭容器中充人1ml N2和3ml H2,在一定条件下发生反应N2+3H22NH3,下列有关说法正确的是( )
A.达到化学平衡时,正反应和逆反应的速率都为零
B.当符合3u正(N2)=u正(H2)时,反应达到平衡状态
C.达到化学平衡时,单位时间消耗amlN2,同时生成3amlH2
D.当N2、H2、NH3的分子数比为1∶3∶2,反应达到平衡状态
1.C
【解析】A.在一定条件下,当可逆反应的正反应速率和逆反应速率相等时(但不为0),反应体系中各种物质的浓度或含量不再发生变化的状态,称为化学平衡状态,A不正确;
B.选项B中3v正(N2)=v正(H2)时,反应速率的方向是相同的,速率之比是相应的化学计量数之比,因此B中的关系始终是成立,不能判定反应是否达到平衡状态,B不正确;
C.单位时间消耗amlN2,同时生成3amlH2,二者的反应速率的方向相反,且满足反应速率之比是相应的化学计量数之比,反应达到平衡状态,C正确;
D.平衡时,各种物质的浓度不再发生变化,但N2、H2、NH3的分子数比不一定为1:3:2,D不正确;
答案选C。
【点睛】
考查可逆反应平衡状态的判断点评:该题是中等难度的试题,也是高考中的常见题型和考点。试题基础性强,难易适中,侧重对学生能力的培养和解题方法的指导与训练,有助于培养学生的逻辑推理能力和发散思维能力;该题的关键是明确平衡状态的特点、特征,然后结合具体的可逆反应灵活运用即可。
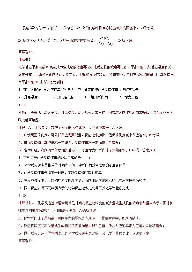
2.在可逆反应m A(s)+n B(g)⇌e C(g)+fD(g)过程中,当其他条件不变时,C的百分含量(用φ(C)表示)在不同温度(T)和不同压强(P)的条件下随时间(t)的变化关系如图所示。下列叙述正确的是
A.化学方程式中,n>e+f
B.反应达到平衡后,若使用催化剂,C的百分含量将增大
C.反应达到平衡后,若温度升高,化学平衡向逆反应方向移动
D.反应达到平衡后,增加A的质量有利于化学平衡向正反应方向移动
2.C
【解析】由第一个图可知,T2时速率大,先达到平衡,说明温度高,则T2>T1,温度高C的百分含量低,说明升高温度平衡向逆反应方向移动,则该反应的正反应为放热反应,同理据第二个图可以看出,增大压强,C的百分含量降低,说明增大压强平衡向逆反应方向移动,则应有n
相关试卷
这是一份第10单元 化学反应速率与化学平衡(B卷 滚动提升检测)(学生版),共8页。试卷主要包含了下列说法中不正确的有个等内容,欢迎下载使用。
这是一份第10单元 化学反应速率与化学平衡(A卷 基础过关检测)(学生版),共6页。试卷主要包含了在恒容的容器中发生反应等内容,欢迎下载使用。
这是一份第12单元 电化学基础(A卷 基础过关检测)试卷,共17页。试卷主要包含了选择题,非选择题等内容,欢迎下载使用。

