备战2022 中考数学 人教版 第二十七讲 统 计 初 步 专题练
展开
这是一份备战2022 中考数学 人教版 第二十七讲 统 计 初 步 专题练,文件包含备战2022中考数学人教版第二十七讲统计初步专题练学生版doc、备战2022中考数学人教版第二十七讲统计初步专题练教师版doc等2份试卷配套教学资源,其中试卷共13页, 欢迎下载使用。
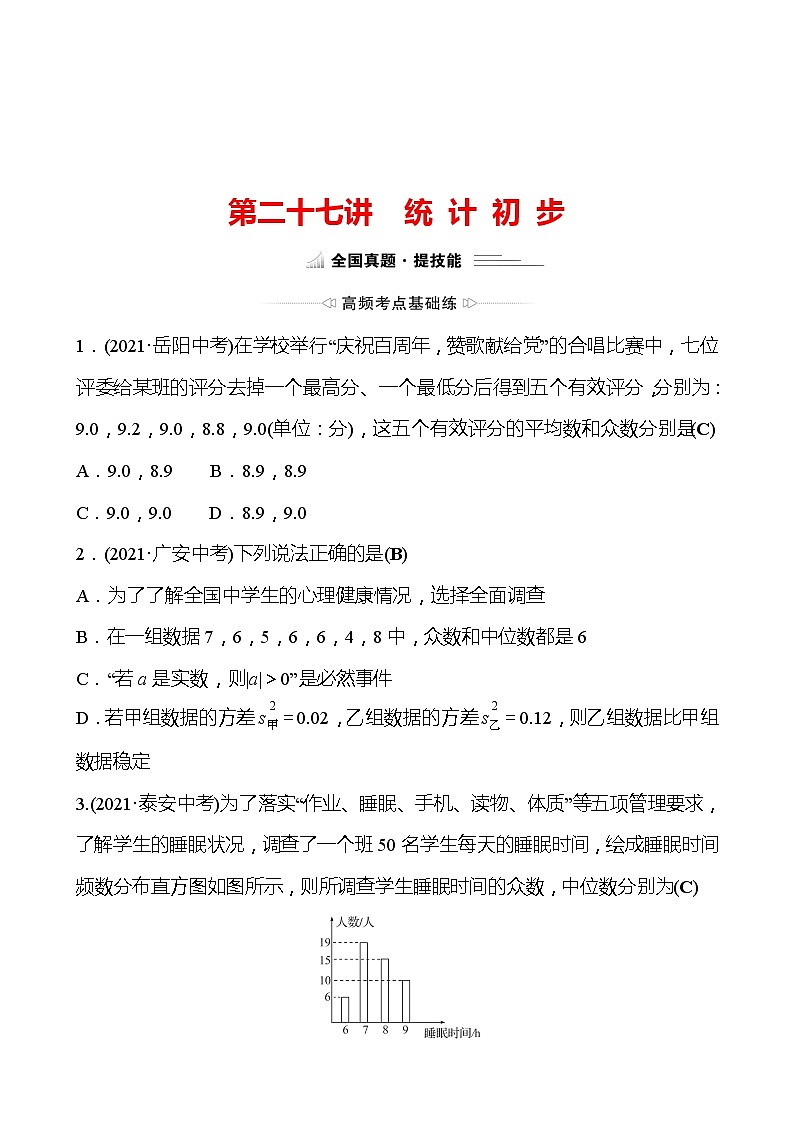
第二十七讲 统 计 初 步1.(2021·岳阳中考)在学校举行“庆祝百周年,赞歌献给党”的合唱比赛中,七位评委给某班的评分去掉一个最高分、一个最低分后得到五个有效评分,分别为:9.0,9.2,9.0,8.8,9.0(单位:分),这五个有效评分的平均数和众数分别是(C)A.9.0,8.9 B.8.9,8.9 C.9.0,9.0 D.8.9,9.02.(2021·广安中考)下列说法正确的是(B)A.为了了解全国中学生的心理健康情况,选择全面调查B.在一组数据7,6,5,6,6,4,8中,众数和中位数都是6C.“若a是实数,则|a|>0”是必然事件D.若甲组数据的方差s=0.02,乙组数据的方差s=0.12,则乙组数据比甲组数据稳定3.(2021·泰安中考)为了落实“作业、睡眠、手机、读物、体质”等五项管理要求,了解学生的睡眠状况,调查了一个班50名学生每天的睡眠时间,绘成睡眠时间频数分布直方图如图所示,则所调查学生睡眠时间的众数,中位数分别为(C)A.7 h,7 h B.8 h,7.5 hC.7 h,7.5 h D.8 h,8 h4.(2021·北部湾中考)为了庆祝中国共产党成立100周年,某校举行“党在我心中”演讲比赛,评委将从演讲内容,演讲能力,演讲效果三个方面给选手打分,各项成绩均按百分制计,然后再按演讲内容占50%,演讲能力占40%,演讲效果占10%,计算选手的综合成绩(百分制).小婷的三项成绩依次是84,95,90,她的综合成绩是__89分__.5.(2021·常德中考)在某次体育测试中,甲、乙两班成绩的平均数、中位数、方差如下表所示,规定学生个人成绩大于90分为优秀,则甲、乙两班中优秀人数更多的是__甲__班. 人数平均数中位数方差甲班45829119.3乙班4587895.86.(2021·包头中考)某人5次射击命中的环数分别为5,10,7,x,10.若这组数据的中位数为8,则这组数据的方差为__3.6__.7.(2021·大庆中考)小刚家2019年和2020年的家庭支出如下,已知2020年的总支出比2019年的总支出增加了2成,则下列说法正确的是(A)A.2020年教育方面的支出是2019年教育方面的支出的1.4倍B.2020年衣食方面的支出比2019年衣食方面的支出增加了10%C.2020年总支出比2019年总支出增加了2%D.2020年其他方面的支出与2019年娱乐方面的支出相同8.(2020·镇江中考)在从小到大排列的五个数x,3,6,8,12中再加入一个数,若这六个数的中位数、平均数与原来五个数的中位数、平均数分别相等,则x的值为__1__.9.(2020·郴州中考)某5人学习小组在寒假期间进行线上测试,其成绩(分)分别为:86,88,90,92,94,方差为s2=8.0,后来老师发现每人都少加了2分,每人补加2分后,这5人新成绩的方差s=__8.0__.10.(2021·安顺中考)今年是三年禁毒“大扫除”攻坚克难之年.为了让学生认识毒品的危害,某校举办了禁毒知识比赛,小红所在班级学生的平均成绩是80分,小星所在班级学生的平均成绩是85分,在不知道小红和小星成绩的情况下,下列说法比较合理的是(D)A.小红的分数比小星的分数低B.小红的分数比小星的分数高C.小红的分数与小星的分数相同D.小红的分数可能比小星的分数高
1.(2021·宜宾模拟)为了了解我市45 000名初中生的视力情况,从中随机的抽查了1 000名学生进行调查分析,则下列说法正确的是(D)A.每名学生是总体的一个个体B.样本容量是1 000名C.我市45 000名学生是总体D.所抽取的1 000名学生的视力情况是总体的一个样本2.(2021·温州模拟)对一批衬衣进行抽检,统计合格衬衣的件数,得到合格衬衣的频数表如下:抽取件数(件)501001502005008001 000合格频数3080120140445720900合格频率0.60.80.80.70.890.90.9估计出售1 200件衬衣,其中合格衬衣大约有(D)A.720件 B.840件 C.960件 D.1 080件3.(2021·三明模拟)如图,某地区经过一年的新农村建设,农村的经济收入增加了一倍,实现翻番.为更好地了解该地区农村的经济收入变化情况,统计了该地区新农村建设前后农村的经济收入构成比例,得到扇形统计图,则下面结论中不正确的是(D)A.新农村建设后,养殖收入与第三产业收入的总和超过了经济收入的一半B.新农村建设后,其他收入增加了一倍以上C.新农村建设后,养殖收入增加了一倍D.新农村建设后,种植收入减少4.(2021·常德模拟)已知数据a,b,c的平均数是2,数据d,e的平均数是4,则这组数据a,b,c,d,e的平均数是__2.8__.5.(2021·温州模拟)王老师对本班40名学生的血型作了统计,列出如下的统计表,则本班A型血的人数是__14__人.组别A型B型AB型O型频率x0.40.150.16.(2021·福州模拟)若一组数据2,3,x,4,5的方差为2,则这组数据的中位数为__3或4__.7.(2021·南京建邺区模拟)某校七、八、九年级共有1 000名学生.学校统计了各年级学生的人数,绘制了图①、图②两幅不完整的统计图.(1)将图①的条形统计图补充完整.(2)图②中,表示七年级学生人数的扇形的圆心角度数为________°.(3)学校数学兴趣小组调查了各年级男生的人数,绘制了如图③所示的各年级男生人数占比的折线统计图(年级男生人数占比=×100%).请结合相关信息,绘制一幅适当的统计图,表示各年级男生及女生的人数,并在图中标明相应的数据.【解析】(1)八年级人数:1 000×25%=250(人),七年级人数:1 000-250-350=400(人),补全条形统计图如图所示:(2)360°×=144°.答案:144(3)七年级:男生400×60%=240(人),女生400×(1-60%)=160(人),八年级:男生250×50%=125(人),女生250×(1-50%)=125(人),九年级:男生350×60%=210(人),女生350×(1-60%)=140(人).用条形统计图表示如下:
相关试卷
这是一份备战2022 中考数学 人教版 第二十八讲 概 率 初 步练习题,文件包含备战2022中考数学人教版第二十八讲概率初步学生版doc、备战2022中考数学人教版第二十八讲概率初步教师版doc等2份试卷配套教学资源,其中试卷共30页, 欢迎下载使用。
这是一份备战2022 中考数学 人教版 第二十七讲 统 计 初 步练习题,文件包含备战2022中考数学人教版第二十七讲统计初步学生版doc、备战2022中考数学人教版第二十七讲统计初步教师版doc等2份试卷配套教学资源,其中试卷共45页, 欢迎下载使用。
这是一份备战2022 中考数学 人教版 第九讲 函 数 初 步练习题,文件包含备战2022中考数学人教版第九讲函数初步学生版doc、备战2022中考数学人教版第九讲函数初步教师版doc等2份试卷配套教学资源,其中试卷共18页, 欢迎下载使用。

