- 2022届高考生物(人教版)一轮总复习练习:必修2 第2单元 第1讲 DNA是主要的遗传物质 Word版含答案 试卷 0 次下载
- 2022届高考生物(人教版)一轮总复习练习:必修2 第2单元 第2讲 DNA分子的结构、复制及基因的本质 Word版含答案 试卷 0 次下载
- 2022届高考生物(人教版)一轮总复习练习:必修2 第3单元 第1讲 基因突变和基因重组 Word版含答案 试卷 0 次下载
- 2022届高考生物(人教版)一轮总复习练习:必修2 第3单元 第2讲 染色体变异与育种 Word版含答案 试卷 0 次下载
- 2022届高考生物(人教版)一轮总复习练习:必修2 第3单元 第3讲 现代生物进化理论 Word版含答案 试卷 0 次下载
2022届高考生物(人教版)一轮总复习练习:必修2 第2单元 第3讲 基因的表达 Word版含答案
展开第3讲 基因的表达
一、选择题(每小题给出的四个选项中只有一个符合题目要求)
1.(2020·河北衡水中学五调)在蛋白质合成过程中,人们把结合在同一条mRNA链上的核糖体称为多聚核糖体。下列相关叙述错误的是( B )
A.组成多聚核糖体的化学元素有C、H、O、N、P等
B.多聚核糖体使每条肽链合成的时间明显缩短
C.多聚核糖体合成蛋白质的过程中有水的生成
D.多聚核糖体合成蛋白质时能发生碱基互补配对
[解析] 多聚核糖体可以在短时间内合成大量的肽链,但每条肽链合成的时间是相同的。
2.(2021·安徽合肥高三调研)图中①、②、③分别表示相应的结构或物质,Asn、Ser、Gly为三种氨基酸,分别是天冬酰胺(C4H8O3N2)、丝氨酸(C3H7O3N)、甘氨酸(C2H5O2N),以下说法错误的是( C )
A.结构①中发生氨基酸的脱水缩合
B.决定图中天冬酰胺的密码子是AAC
C.结构②沿着结构③移动,读取密码子
D.天冬酰胺R基C、H、O个数比为2∶4∶1
[解析] 结构①是核糖体,是合成蛋白质的场所,在核糖体中会发生氨基酸的脱水缩合,A正确;密码子是mRNA上决定一个氨基酸的三个相邻的碱基,天冬酰胺的密码子是AAC,B正确;结构②③分别是tRNA和mRNA,翻译时核糖体沿着mRNA移动读取密码子,C错误;氨基酸的分子式为C2H4O2NR,天冬酰胺的分子式为C4H8O3N2,则R基团中C、H、O三种元素的比为2∶4∶1,D正确。
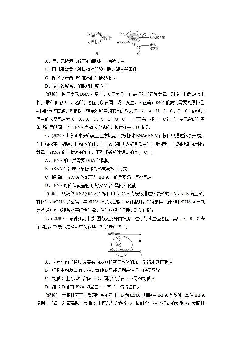
3.(2021·江苏徐州一中月考)如图甲、乙表示某生物遗传信息传递和表达过程,下列叙述正确的是( A )
A.甲、乙所示过程可在细胞同一场所发生
B.甲过程需要4种核糖核苷酸、酶、能量等条件
C.图乙所示两过程碱基配对情况相同
D.图乙过程合成的肽链长度不同
[解析] 图甲表示DNA的复制,图乙表示同时进行的转录和翻译,则该生物为原核生物,原核细胞中甲、乙所示过程可以在同一场所发生,A正确;DNA的复制需要的原料是4种脱氧核苷酸,B错误;转录过程中的碱基配对为T—A、A—U、C—G、G—C,翻译过程中的碱基配对为U—A、A—U、C—G、G—C,二者不完全相同,C错误;图乙合成的各条肽链是以同一条mRNA为模板合成的,长度相等,D错误。
4.(2020·山东省泰安市高三上学期期中)核糖体RNA(rRNA)在核仁中通过转录形成,与核糖核蛋白组装成核糖体前体,再通过核孔进入细胞质中进一步成熟,成为翻译的场所。翻译时rRNA催化肽键的连接。下列相关叙述错误的是( C )
A.rRNA的合成需要DNA做模板
B.rRNA的合成及核糖体的形成与核仁有关
C.翻译时,rRNA的碱基与tRNA上的反密码子互补配对
D.rRNA可降低氨基酸间脱水缩合所需的活化能
[解析] 核糖体RNA(rRNA)在核仁中以DNA为模板通过转录形成,A项、B项正确;翻译时,mRNA的密码子与tRNA上的反密码子互补配对,C项错误;翻译时rRNA可降低氨基酸间脱水缩合所需的活化能,催化肽键的连接,D项正确。
5.(2020·山东德州期中)如图为大肠杆菌细胞中进行的某生理过程,其中A、B、C表示物质,D表示结构。有关叙述正确的是( B )
A.大肠杆菌的物质A需经内质网和高尔基体的加工修饰才具有活性
B.细胞中物质B有多种,每种B只能识别并转运一种氨基酸
C.物质C上可以结合多个D,同时合成多个不同的物质A
D.结构D含有RNA和蛋白质,其形成与核仁有关
[解析] 大肠杆菌无内质网和高尔基体;B为tRNA,细胞中tRNA有多种,每种tRNA识别并转运一种氨基酸;物质C上可以结合多个D,同时合成多个相同的物质A;大肠杆菌没有核仁。
6.(2020·山东省青岛市高三三模)新型冠状病毒(2019-nCV)为有包膜病毒,其遗传物质是一种单股正链RNA,以ss(+)RNA表示。ss(+)RNA可直接作为mRNA翻译成蛋白质,下图是病毒的增殖过程示意图。有关该病毒说法正确的是( C )
A.该病毒的遗传物质彻底水解会得到四种核糖核苷酸
B.(+)RNA的嘧啶碱基数与(-)RNA的嘧啶碱基数相等
C.RNA复制酶在宿主细胞内可催化磷酸二酯键的形成
D.由于没有核糖体,所以病毒包膜上不存在蛋白质
[解析] 该病毒的遗传物质是RNA,若初步水解会得到四种核糖核苷酸,A错误;图中的(+)RNA与(-)RNA之间为互补关系,因此二者中的嘧啶碱基数与嘌呤碱基数是相等,B错误。RNA复制酶在宿主细胞内可催化RNA的合成,显然RNA复制酶能催化核糖核苷酸之间磷酸二酯键的形成,C正确;病毒是非细胞生物没有核糖体,但病毒包膜上依然存在在宿主细胞中合成的蛋白质,D错误。故选C。
7.(2020·山东省淄博市高三三模)研究人员在分离大肠杆菌的多聚核糖体时,发现核糖体与DNA及一些蛋白质复合物耦连在一起,形成复合结构,其组成如下图所示。下列叙述错误的是( D )
A.核糖体通过mRNA与质粒DNA发生耦连
B.大肠杆菌的转录过程和翻译过程同时进行
C.在mRNA上,核糖体的移动方向为a→b
D.启动子和终止子决定了翻译的开始和终止
[解析] 由图可知:核糖体通过mRNA与质粒DNA发生耦连,A正确;图中转录形成的mRNA没有与质粒DNA的模板链分离,就有多个核糖体与mRNA结合,说明大肠杆菌的转录过程和翻译过程同时进行,B正确;一个mRNA分子上可以相继结合多个核糖体,同时进行多条肽链的合成,且先结合的核糖体中合成的肽链最长,据此分析图示可知:在mRNA上,核糖体的移动方向为a→b,C正确;启动子的作用是驱动基因转录出mRNA,终止子起到终止转录的作用,起始密码子和终止密码子决定了翻译的开始和终止,D错误。故选D。
8.(2021·湖南长郡中学测试)如图为某六肽化合物合成的示意图。下列叙述不正确的是( B )
A.与①→②相比,③→⑤特有的碱基配对方式是U—A
B.根据图中多肽的氨基酸数可以判断出终止密码子是UCU
C.①→②中会产生图中④代表的物质,且④中含有氢键
D.若该多肽是一种DNA聚合酶,则它会催化物质①的复制
[解析] ①为DNA,②③均是mRNA,⑤是多肽。①→②过程表示转录,其碱基配对方式是A—U、T—A、G—C、C—G,③→⑤过程表示翻译,其碱基配对方式是A—U、U—A、G—C、C—G,可见,与①→②相比,③→⑤特有的碱基配对方式是U—A;由题意“为某六肽化合物合成”,再根据图中多肽的氨基酸数可以判断出终止密码子是UAA;①→②所示的转录过程会产生图中④代表的tRNA,tRNA 中含有氢键;若该多肽是一种DNA聚合酶,则它会催化物质①所示的DNA的复制。
9.(2020·山东省泰安市高三上学期期中)用3H标记尿嘧啶后合成的核糖核苷酸,若注入真核细胞,不可用于研究( A )
A.DNA复制的场所
B.mRNA与核糖体的结合
C.DNA转录的场所
D.mRNA合成由核孔进入细胞质
[解析] DNA复制需要DNA模板、原料脱氧核苷酸、能量ATP和DNA聚合酶,不需要尿嘧啶核糖核苷酸,A正确;mRNA中含有尿嘧啶核糖核苷酸,所以可以将其用3H标记后研究mRNA与核糖体的结合和mRNA合成由核孔进入细胞质过程,B、D错误;DNA转录是以DNA的一条链为模板合成RNA的过程,需要核糖核苷酸为原料,所以可以用3H标记尿嘧啶后合成的核糖核苷酸作为原料研究该过程,C错误。故选A。
10.(2020·山东日照一模)研究发现,当细胞中缺乏氨基酸时,负载tRNA(携带氨基酸的tRNA)会转化为空载tRNA(没有携带氨基酸的tRNA)参与基因表达的调控。如图是缺乏氨基酸时,tRNA调控基因表达的相关过程。下列相关叙述错误的是( B )
A.过程①可以产生tRNA、rRNA、mRNA三种RNA
B.终止密码子与a距离最近,d结合过的tRNA最多
C.细胞缺乏氨基酸时,空载tRNA既抑制转录也抑制翻译
D.细胞缺乏氨基酸时,该调控机制有利于氨基酸的调配利用
[解析] 根据肽链的长短,判断核糖体是从mRNA右端向左端移动,因此,终止密码子与a距离最近,a结合过的tRNA最多。
11.(2020·天津高考模拟)若基因转录所合成的RNA链不能与模板分开,会形成R环(由一条RNA链与双链DNA中的一条链杂交而组成的三链核酸结构)。下列有关说法正确的是( D )
A.R环的产生不会影响DNA的复制
B.R环中未配对的DNA单链可以进行转录因而不会影响该基因的表达
C.杂合链中A-U/T碱基对的比例不会影响R环的稳定性
D.RNA链未被快速转运到细胞质中可导致R环形成
[解析] 由于形成的R环会阻碍解旋酶的移动,所以R环的产生会影响DNA的复制,A错误;R环中未配对的DNA单链是非模板链,不进行转录,B错误;杂合链中A-U/T碱基对的比例会影响两条链之间氢键的含量,A-U/T碱基对的比例越少,氢键就越多,R环越稳定,因而会影响R环的稳定性,C错误;新生RNA分子未被及时加工成熟或未被快速转运到细胞质等均会催生R环的产生,D正确。故选D。
12.(2020·黑龙江大庆四中高三月考)下列有关遗传信息传递的叙述中,错误的是 ( C )
A.DNA复制和转录的场所相同
B.碱基互补配对原则很大程度上保证了DNA复制的准确性
C.基因的改变仅引起生物体单一性状的改变
D.转录时并非整个DNA分子都解旋
[解析] DNA复制的主要场所是细胞核,转录的主要场所是细胞核,A正确;DNA准确复制的原因是亲代DNA提供模板,复制过程严格遵循碱基互补配对,B正确;基因与性状的关系并不都是简单的线性关系,基因的改变可能引起生物体多个性状的改变,C错误;转录是以基因为单位进行的,因此转录时将DNA片段解旋,D正确。
13.(2021·天津高考模拟)如图为生物体内遗传信息的传递过程,下列相关叙述正确的是( D )
(注:利福平与红霉素都是抗生素类药物,利福平能抑制RNA聚合酶的活性,红霉素能与核糖体结合以阻止其发挥作用。)
A.在人体神经元的细胞核中发生的过程是①,细胞质中发生的过程是③
B.利福平抑菌是通过影响图中②过程实现的,红霉素抑菌是通过影响图中⑤过程实现的
C.图中能发生碱基A与T配对的过程有①②③,能发生碱基A与U配对的过程有②③④⑤
D.细胞生物的遗传信息传到蛋白质的途径为②③,病毒的遗传信息传到蛋白质的途径为④②③或③
[解析] 人体神经元细胞是高度分化的细胞,其细胞核中可发生②转录不可发生①DNA复制,其细胞质中的线粒体含有少量DNA,可发生①DNA复制、②转录和③翻译过程,A错误;据题干信息,利福平能抑制RNA聚合酶的活性,说明能够影响RNA的合成,而细菌不能发生⑤RNA复制过程,因此利福平抑菌是通过影响②转录过程实现的。核糖体是翻译的场所,红霉素能与核糖体结合阻止其发挥作用,因此红霉素抑菌是通过影响③翻译过程实现的,B错误;DNA和DNA之间或者DNA和RNA之间能发生碱基A与T的配对,因此①DNA复制、②转录和④逆转录过程均可发生碱基A与T的配对;DNA与RNA之间或者RNA与RNA之间能发生碱基A与U的配对,因此②转录、③翻译、④逆转录和⑤RNA复制过程均可发生碱基A与U的配对,C错误;细胞生物的遗传信息可由②转录和③翻译传到蛋白质。病毒分为DNA病毒和RNA病毒,DNA病毒的遗传信息可通过②转录和③翻译传到蛋白质,RNA病毒的遗传信息可通过④逆转录、②转录、③翻译或直接通过③翻译传到蛋白质,D正确。
二、非选择题
14.(2021·南通模拟)当某些基因转录形成的mRNA分子难与模板链分离时,会形成RNA-DNA杂交体,这时非模板链、RNA-DNA杂交体共同构成R环结构。研究表明R环结构会影响DNA复制、转录和基因的稳定性等。如图是原核细胞DNA复制及转录相关过程的示意图。请回答下列问题:
(1)酶C是RNA聚合酶。与酶A相比,酶C除能催化核苷酸之间形成磷酸二酯键外,还能催化氢键断裂。
(2)R环结构通常出现在DNA非转录模板链上含较多碱基G的片段,R环中含有碱基G的核苷酸有鸟嘌呤脱氧核苷酸和鸟嘌呤核糖核苷酸,富含G的片段容易形成R环的原因是模板链与mRNA之间形成的氢键比例高,mRNA不易脱离模板链。对这些基因而言,R环是否出现可作为基因是否转录(或表达)的判断依据。
(3)研究发现原核细胞DNA复制速率和转录速率相差很大。当DNA复制和基因转录同向进行时,如果转录形成R环,则DNA复制会被迫停止,这是由于R环阻碍解旋酶(酶B)的移动。R环的形成会降低DNA的稳定性,如非模板链上胞嘧啶转化为尿嘧啶,经2次DNA复制后开始产生碱基对C—G替换为T—A的突变基因。
[解析] (1)酶C是RNA聚合酶。酶C催化氢键断裂的同时,也能催化核苷酸之间形成磷酸二酯键。(2)R环包括DNA链和RNA链,含有碱基G的核苷酸有鸟嘌呤脱氧核苷酸和鸟嘌呤核糖核苷酸,富含G的片段模板链与mRNA之间形成的氢键比例高,mRNA不易脱离模板链,容易形成R环。R环是否出现可作为基因是否转录(或表达)的判断依据。(3)转录形成R环,R环会阻碍解旋酶(酶B)的移动,使DNA复制被迫停止。DNA的复制为半保留复制,如果非模板链上胞嘧啶转化为尿嘧啶,经第1次复制该位点碱基对变为U—A,经第2次复制该位点碱基对变为T—A。
15.(2021·山东模拟)2019年诺贝尔生理学或医学奖授予在低氧感应方面做出贡献的科学家。研究发现,合成促红细胞生成素(EPO)的细胞持续表达低氧诱导因子(HIF-1α)。在氧气供应正常时,HIF-1α合成后很快被降解;在氧气供应不足时,HIF-1α不被降解,细胞内积累的HIF-1α可促进EPO的合成,使红细胞增多以适应低氧环境,相关机理如下图所示。此外,该研究可为癌症等诸多疾病的治疗提供新思路。
(1)如果氧气供应不足,HIF-1α进入细胞核,与其他因子(ARNT)一起与EPO基因上游的调控序列结合,增强该基因的表达水平(转录),使EPO合成和分泌增加。EPO刺激骨髓造血干细胞,使其增殖和分化,生成大量红细胞,从而提高氧气的运输能力。
(2)正常条件下,氧气通过自由扩散的方式进入细胞,细胞内的HIF-1α在脯氨酰羟化酶的作用下被羟基化,最终被降解。如果将细胞中的脯氨酰羟化酶基因敲除,EPO基因的表达水平会升高(填“升高”或“降低”),其原因是该基因被敲除后,缺少脯氨酸酰羟化酶,HIF-1α不能被降解,其进入细胞核与ARNT一起与EPO基因上游的调控序列结合,增强EPO基因的表达。
(3)一些实体肿瘤(如肝癌)中的毛细血管生成滞后,限制了肿瘤的快速发展。研究发现,血管内皮生长因子能促进血管内皮细胞增殖和毛细血管的生成。假设血管内皮生长因子的合成与EPO合成的调节途径类似,且途径有两个:途径①相当于图中HIF-1α的降解过程,途径②相当于HIF-1α对EPO合成的调控过程。为了限制肿瘤快速生长,可以通过调节途径①和途径②来实现,进行调节的思路是促进途径①,抑制途径②。
[解析] (1)若氧气供应不足,HIF-1α进入细胞核,与ARNT一起与EPO基因上游的调控序列结合,增强该基因的表达水平,使EPO合成和分泌增加。EPO(促红细胞生成素)可刺激骨髓造血干细胞增殖和分化,生成大量红细胞,从而提高氧气的运输能力。(2)氧气进入细胞的方式为自由扩散;若脯氨酰羟化酶基因被敲除,细胞中缺少脯氨酸酰羟化酶,则HIF-1α不能被降解,其积累后,可进入细胞核与ARNT一起增强EPO基因的表达。(3)由题意可知,毛细血管生成滞后可限制肿瘤的快速生长,而毛细血管生成受血管内皮生长因子的调控。结合图解可知,途径①会降低细胞中血管内皮生长因子的含量,进而抑制毛细血管的生成,可限制肿瘤的快速生长,途径②则会增加细胞中血管内皮生长因子的含量,因此为限制肿瘤快速生长,应促进途径①、抑制途径②。
2022届高考生物(人教版)一轮总复习练习:必修3 第2单元 第2讲 群落的结构和演替 Word版含答案: 这是一份2022届高考生物(人教版)一轮总复习练习:必修3 第2单元 第2讲 群落的结构和演替 Word版含答案,共8页。试卷主要包含了选择题,非选择题等内容,欢迎下载使用。
2022届高考生物(人教版)一轮总复习练习:必修2 第3单元 第2讲 染色体变异与育种 Word版含答案: 这是一份2022届高考生物(人教版)一轮总复习练习:必修2 第3单元 第2讲 染色体变异与育种 Word版含答案,共9页。试卷主要包含了选择题,非选择题等内容,欢迎下载使用。
2022届高考生物(人教版)一轮总复习练习:必修2 第3单元 第3讲 现代生物进化理论 Word版含答案: 这是一份2022届高考生物(人教版)一轮总复习练习:必修2 第3单元 第3讲 现代生物进化理论 Word版含答案,共7页。试卷主要包含了选择题,非选择题等内容,欢迎下载使用。

