- 十年高考真题分类汇编(2010-2019) 生物人教版新课标 专题15 选修1 生物技术与实践 Word版含解斩 试卷 1 次下载
- 十年高考真题分类汇编(2010-2019) 生物人教版新课标 专题15 选修1 生物技术与实践 Word版无答案原卷版 试卷 1 次下载
- 十年高考真题分类汇编(2010-2019) 生物人教版新课标 专题16 选修3 现代生物科技专题 Word版无答案原卷版 试卷 1 次下载
- 十年高考真题分类汇编(2010-2019) 生物 人教版新课标专题17 实验与探究 Word版含解斩 试卷 1 次下载
- 十年高考真题分类汇编(2010-2019) 生物 人教版新课标专题17 实验与探究 Word版无答案原卷版 试卷 1 次下载
十年高考真题分类汇编(2010-2019) 生物 人教版新课标专题16 选修3 现代生物科技专题 Word版含解斩
展开十年高考真题分类汇编(2010—2019)生物
专题16 现代生物科技专题
1.(2019•北京卷•T4)甲、乙是严重危害某二倍体观赏植物的病害。研究者先分别获得抗甲、乙的转基因植株。再将二者杂交后得到F1,结合单倍体育种技术,培育出同时抗甲、乙的植物新品种,以下对相关操作及结果的叙述,错误的是
A.将含有目的基因和标记基因的载体导入受体细胞
B.通过接种病原体对转基因的植株进行抗病性鉴定
C.调整培养基中植物激素比例获得F1花粉再生植株
D.经花粉离体培养获得的若干再生植株均为二倍体
【答案】D
【解析】要获得转基因的抗甲或抗乙植株,需要构建基因表达载体(含目的基因、标记基因、启动子、终止子、复制原点),再把基因表达载体导入受体细胞中,A正确;对转基因植株进行检测时,可以通过抗病接种实验进行个体水平的检测,B正确;对F1的花粉进行组织培养时,需要经过脱分化和再分化过程,其中生长素/细胞分裂素比例高时利于根的分化,比例低时利于芽的分化,C正确;经花粉离体培养获得的植株是单倍体,D错误。因此,本题答案选D。
2.(2019•江苏卷•T16)下列生物技术操作对遗传物质的改造,不会遗传给子代的是
A.将胰岛素基因表达质粒转入大肠杆菌,筛选获得基因工程菌
B.将花青素代谢基因导入植物体细胞,经组培获得花色变异植株
C.将肠乳糖酶基因导入奶牛受精卵,培育出产低乳糖牛乳的奶牛
D.将腺苷酸脱氨酶基因转入淋巴细胞后回输患者,进行基因治疗
【答案】D
【解析】将含胰岛素基因表达载体的重组质粒转入大肠杆菌获得的转基因菌,可以通过二分裂将胰岛素基因传给后代,A不符合题意;将花青素代谢基因导入植物体细胞,再经植物组织培养获得的植株所有细胞均含有花青素代谢基因,花青素代谢基因会随该植物传给后代,B不符合题意;将肠乳糖酶基因导入奶牛受精卵,培育出产低乳糖牛乳的奶牛所有细胞均含有肠乳糖酶基因,可以遗传给后代,C不符合题意;该患者进行基因治疗时,只有淋巴细胞含有该腺苷酸脱氨酶基因,性原细胞不含该基因,故不能遗传给后代,D符合题意。
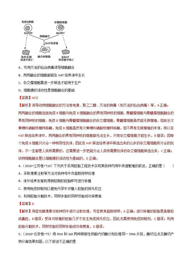
3.(2019•江苏卷•T23)下图为杂交瘤细胞制备示意图。骨髓瘤细胞由于缺乏次黄嘌呤磷酸核糖转移酶(HGPRT-),在HAT筛选培养液中不能正常合成DNA,无法生长。下列叙述正确的是
A.可用灭活的仙台病毒诱导细胞融合
B.两两融合的细胞都能在HAT培养液中生长
C.杂交瘤细胞需进一步筛选才能用于生产
D.细胞膜的流动性是细胞融合的基础
【答案】ACD
【解析】诱导动物细胞融合的方法有电激、聚乙二醇、灭活的病毒(如灭活的仙台病毒)等,A正确;
两两融合的细胞包括免疫B细胞与免疫B细胞融合的具有同种核的细胞、骨髓瘤细胞与骨髓瘤细胞融合的具有同种核的细胞、免疫B细胞与骨髓瘤细胞融合的杂交瘤细胞,骨髓瘤细胞虽然能无限增殖,但缺乏次黄嘌呤磷酸核糖转移酶,免疫B细胞虽然有次黄嘌呤磷酸核糖转移酶,但不具有无限增殖的本领,所以在HAT筛选培养液中,两两融合的具有同种核的细胞都无法生长,只有杂交瘤细胞才能生长,B错误;因每个免疫B细胞只分泌一种特异性抗体,因此在HAT筛选培养液中筛选出来的众多的杂交瘤细胞所分泌的抗体,不一定都是人类所需要的,还需要进一步把能分泌人类所需要抗体的杂交瘤细胞筛选出来,C正确;动物细胞融合是以细胞膜的流动性为基础的,D正确。
4.(2018•江苏卷•T10)下列关于采用胚胎工程技术实现某良种肉用牛快速繁殖的叙述,正确的是( )
A.采取激素注射等方法对良种母牛作超数排卵处理
B.体外培养发育到原肠胚期的胚胎即可进行移植
C.使用免疫抑制剂以避免代孕牛对植入胚胎的排斥反应
D.利用胚胎分割技术,同卵多胎较同卵双胎成功率更高
【答案】A
【解析】用促性腺激素对良种奶牛进行注射处理,可促使其超数排卵,A正确;进行移植的胚胎是桑椹胚或囊胚,B错误;受体对移植的胚胎几乎不发生免疫排斥反应,因此无需使用免疫抑制剂,C错误;利用胚胎分割技术,同卵双胎较同卵多胎成功率更高,D错误。
5.(2018•北京卷•T5)用XhoI和SalI两种限制性核酸内切酶分别处理同一DNA片段,酶切位点及酶切产物分离结果如图。以下叙述不正确的是
A.如图中两种酶识别的核苷酸序列不同
B.如图中酶切产物可用于构建重组DNA
C.泳道①中是用SalI处理得到的酶切产物
D.图中被酶切的DNA片段是单链DNA
【答案】D
【解析】限制酶识别特定的脱氧核苷酸序列,不同的限制酶能识别不同的核苷酸序列,由电泳图可知XhoI和SalI两种酶分别切割时,识别的序列不同,A正确;同种限制酶切割出的DNA片段,具有相同的粘性末端,再用DNA连接酶进行连接,可以构成重组DNA,B正确;SalI将DNA片段切成4段,XhoI将DNA片段切成3段,根据电泳结果可知泳道①为SalI,泳道②为XhoI,C正确;限制酶切割双链DNA,酶切后的DNA片段仍然是双链DNA,D错误。
6.(2018•江苏卷•T22)如图为细胞融合的示意图,下列叙述正确的是
A.若a细胞和b细胞是植物细胞,需先去分化再诱导融合
B.a细胞和b细胞之间的融合需要促融处理后才能实现
C.c细胞的形成与a、b细胞膜的流动性都有关
D.c细胞将同时表达a细胞和b细胞中的所有基因
【答案】BC
【解析】若a细胞和b细胞是植物细胞,应该先用酶解法去掉它们的细胞壁再诱导融合,A错误;无论是动物细胞还是植物细胞,两个细胞的融合都需要促融处理后才能实现,B正确;两个细胞融合成一个细胞,利用了细胞膜的流动性,C正确;c细胞同时具备了a细胞和b细胞中的所有基因,但是基因是选择性表达的,因此c细胞中基因不一定都能够表达,D错误。
7.(2017•江苏卷•T11)牛雄性胚胎中存在特异性H-Y 抗原,可在牛早期胚胎培养液中添加H-Y 单克隆抗体,筛选胚胎进行移植,以利用乳腺生物反应器进行生物制药。下列相关叙述正确的是
A.H-Y 单克隆抗体由骨髓瘤细胞分泌
B.应选用原肠胚做雌雄鉴别
C.鉴别后的雄性胚胎可直接做胚胎移植
D.用H-Y 抗原免疫母牛可获得相应抗体
【答案】D
【解析】单克隆抗体由杂交瘤细胞分泌,A错误;做雌雄性别鉴别应选择囊胚期的滋养层细胞,B错误;由于是利用乳腺生物反应器进行生物制药,则鉴别后的雌性胚胎可直接做胚胎移植,雄性胚胎没有意义,C错误;H-Y抗原免疫母牛,使其体内产生体液免疫,产生相应的浆细胞,获得相应抗体,D正确。
8.(2017•江苏卷•T14)下列关于小鼠体外受精及胚胎发育的叙述,错误的是
A.精子在获能液中于37℃、5% CO2条件下培养的目的是使精子获能
B.小鼠在特定光控周期条件下饲养,注射相关激素有促进超数排卵的作用
C.分割的胚胎细胞有相同的遗传物质,因此发育成的个体没有形态学差异
D.注射到囊胚腔中的胚胎干细胞可以参与个体器官的发育
【答案】C
【解析】精子在获能液中于37 ℃、5%CO2条件下培养,可使精子获能,A正确;给小鼠注射促性腺激素可促进其超数排卵,B正确;分割的胚胎细胞具有相同的遗传物质,但发育过程中基因突变或环境因素影响等,最终发育成的个体可能会有形态学差异,C错误;胚胎干细胞具有发育的全能性,能分化成各种组织器官,D正确。
9.(2017•北京卷•T5)为了增加菊花花色类型,研究者从其他植物中克隆出花色基因C(图1),拟将其与质粒(图2)重组,再借助农杆菌导入菊花中。
下列操作与实验目的不符的是
A.用限制性核酸内切酶EcoRI和连接酶构建重组质粒
B.用含C基因的农杆菌侵染菊花愈伤组织,将C基因导入细胞
C.在培养基中添加卡那霉素,筛选被转化的菊花细胞
D.用分子杂交方法检测C基因是否整合到菊花染色体上
【答案】C
【解析】用限制性核酸内切酶EcoRI处理目的基因和质粒,可以使目的基因两侧和质粒产生相同的黏性末端,再用连接酶把切口连起来就能构建成重组质粒,A正确;农杆菌转化法适用于双子叶植物或裸子植物,菊花属于双子叶植物,故可用含C基因的农杆菌侵染菊花愈伤组织,将C基因导入细胞,B正确;质粒中只有潮霉素抗性基因,被转化的菊花细胞只对潮霉素具有抗性,在培养基中添加卡那霉素,不能筛选被转化的菊花细胞,C错误;检测目的基因是否整合到受体细胞的染色体上,可采用DNA分子杂交技术,D正确。
10.(2016•江苏卷•T9)下列有关细胞工程的叙述,正确的是
A.PEG是促细胞融合剂,可直接诱导植物细胞融合
B.用原生质体制备人工种子,要防止细胞破裂
C.骨髓瘤细胞经免疫处理,可直接获得单克隆抗体
D.核移植克隆的动物,其线粒体DNA来自供卵母体
【答案】D
【解析】PEG是促细胞融合剂,但植物细胞不能直接融合,需先去壁形成原生质体才能融合,A错误;制备人工种子应用完整的植物细胞,不需用原生质体,B错误;骨髓瘤细胞不能产生抗体,C错误;核移植克隆的动物,线粒体DNA来自供卵母体,D正确。
11.(2016•江苏卷•T11)印度沙漠猫是一种珍稀猫科动物,通过胚胎工程技术,可以让家猫代孕而繁育,主要步骤如图所示。下列相关叙述正确的是
对印度沙
漠猫进行
催情处理
超数
排卵
收集
精液
早期
胚胎
培养
产下印
度沙漠
猫幼仔
步骤乙
步骤甲
A.步骤甲、乙分别是指精子获能、胚胎分割
B.诱导超数排卵所注射的激素只能作用于特定细胞
C.受精卵发育成早期胚胎所需营养主要来源于营养液
D.步骤甲使用的培养液和早期胚胎培养液成分基本相同
【答案】B
【解析】步骤甲、乙分别指受精作用、胚胎移植,A错误;诱导超数排卵所注射的激素是促性腺激素,只能作用于性腺,B正确;受精卵发育成早期胚胎所需营养主要来自受精卵,C错误;受精过程使用的培养液是获能溶液或专用的受精溶液,与早期胚胎培养液有区别,D错误。
12.(2015•重庆卷•T6)下列有关人胰岛素基因表达载体的叙述,正确的是
A.表达载体中的胰岛素基因可通过人肝细胞mRNA反转录获得
B.表达载体的复制和胰岛素基因的表达均启动于复制原(起)点
C.借助抗生素抗性基因可将含胰岛素基因的受体细胞筛选出来
D.启动子和终止密码子均在胰岛素基因的转录中起作用
【答案】C
【解析】由于胰岛素基因只在胰岛B细胞中表达,因此在肝细胞中无胰岛素基因的转录产物mRNA,A项错误;胰岛素基因的转录启动于启动子,而不是复制原点,B项错误;抗生素抗性基因可作为标记基因在含有抗生素的培养基中将受体细胞筛选出来,C项正确;终止密码子位于信使RNA,不位于DNA上,启动子和终止子均在胰岛素基因转录中起作用。
13.(2014•天津卷•T4)为达到相应目的,必须通过分子检测的是
A.携带链霉素抗性基因受体菌的筛选
B.产生抗人白细胞介素-8抗体的杂交瘤细胞的筛选
C.转基因抗虫棉植株抗虫效果的鉴定
D.21三体综合征的诊断
【答案】B
【解析】可通过将受体菌接种在含链霉素的培养基中筛选携带链霉素抗性基因的受体菌,A错误;抗人白细胞介素的杂交瘤细胞应通过抗原-抗体杂交技术筛选产生,B正确;在棉花田中人工放入害虫可检验转基因抗虫棉的抗虫效果,C错误;可利用显微镜检测21三体综合征,D错误。
14.(2014•广东卷•T25)利用基因工程技术生产羧酸酯酶(CarE)制剂的流程如图14所示,下列叙述正确的是( )
A.过程①需使用逆转录酶
B.过程②需使用解旋酶和PCR获取目的基因
C.过程③使用的感受态细胞可用NaCl溶液制备
D.过程④可利用DNA分子杂交鉴定目的基因是否已导入受体细胞
【答案】AD
【解析】过程①是以RNA为模板合成DNA的过程,即逆转录过程,需要逆转录酶的催化,故A正确;过程②表示利用PCR扩增目的基因,在PCR过程中,不需要解旋酶,是通过控制温度来达到解旋的目的,故B错;利用氯化钙处理大肠杆菌,使之成为感受态细胞,故C错;检测目的基因是否成功导入受体细胞的染色体DNA中,可以采用DNA分子杂交技术,故D正确
15.(2014•重庆卷•T4)题4图是利用基因工程培育抗虫植物的示意图。以下相关叙述,正确的是
A.②的构建需要限制性核酸内切酶和DNA聚合酶参与
B.③侵染植物细胞后,重组Ti质粒整合到④的染色体上
C.④的染色体上若含抗虫基因,则⑤就表现出抗虫性状
D.⑤只要表现出抗虫性状就表明植株发生了可遗传变异
【答案】D
【解析】构建载体需要限制酶和DNA连接酶,A错误;③侵染植物细胞后,重组Ti质粒上的T-DNA整合到④的染色体上,B错误;染色体上含有目的基因,但目的基因也可能不能转录或者不能翻译,或者表达的蛋白质不具有生物活性,C错误;植株表现出抗虫性状,说明含有目的基因,属于基因重组,为可遗传变异,D正确。
16.(2014•江苏卷•T23)下列关于基因工程技术的叙述,错误的是
A.切割质粒的限制性核酸内切酶均特异性地识别6个核苷酸序列
B.PCR反应中温度的周期性改变是为了DNA聚合酶催化不同的反应
C.载体质粒通常采用抗生素合成基因作为筛选标记基因
D.抗虫基因即使成功地插入到植物细胞染色体上也未必能正常表达
【答案】ABC
【解析】限制性核酸内切酶大多是特异性识别6个核苷酸序列,但也有识别序列由4、5或8个核苷酸组成的,A错误;PCR中耐高温的DNA聚合酶只是在延伸阶段发挥催化作用,B项错误;载体质粒上抗生素抗性基因可作为标记基因,供重组DNA的鉴定和选择,不是抗生素合成基因,C错误;目的基因导入了受体细胞不一定就都能正常表达,D正确。
17.(2014•浙江卷•T3)下列关于动物细胞培养的叙述,正确的是
A.连续细胞系的细胞大多具有二倍体核型
B.某些癌细胞在合适条件下能逆转为正常细胞
C.由多个祖细胞培养形成的细胞群为一个克隆
D.未经克隆化培养的细胞系细胞具有相同的性状
【答案】B
【解析】连续细胞系的细胞其核型已发生改变;一个祖细胞培养形成的细胞群才为一个克隆;未经克隆化培养的细胞系细胞可能是不同细胞分裂形成的,其性状可能不同。
18.(2014•江苏卷•T2)下列关于蛙胚胎发育过程的叙述,正确的是
A.通过细胞分裂不断增加细胞数量,并在一定时期发生细胞分化
B.胚胎发育过程中细胞不断分裂,但不发生凋亡
C.随着细胞分裂次数的增加,蛙胚的有机物总量不断增加
D.发育过程中蛙胚从环境中获得的氧气和营养物质逐渐增加
【答案】A
【解析】胚胎发育是个体发育的一个阶段,在蛙的胚胎发育过程中,通过细胞分裂增加细胞数,并在桑椹胚后细胞开始分化,故A正确。胚胎发育过程中,有细胞的分裂,也进行着细胞衰老和凋亡,B错误。C.蛙胚胎发育的过程中,所需营养物质主要来自于受精卵,随分裂次数的增加,有机物的大量消耗,其总量不增反减,故C、D错误。
19.(2014•江苏卷•T19)杜泊羊以其生长速度快、肉质好等优点,被称为“钻石级”肉用绵羊。科研工作者通过胚胎工程快速繁殖杜泊羊的流程如下图所示,相关叙述正确的是
A.为了获得更多的卵母细胞,需用雌激素对雌性杜泊羊进行处理
B.从卵巢中采集的卵母细胞可直接与获能的精子进行体外受精
C.为避免代孕绵羊对植入胚胎产生排斥反应,应注射免疫抑制剂
D.为了进一步扩大繁殖规模,可通过胚胎分割技术获得同卵双胎
【答案】D
【解析】超数排卵用促性腺激素 而不是雌激素,A错。根据采集部位而定,如果是从输卵管采集的卵细胞,已发育成熟,可直接与获能的精子在体外受精;如果是从卵巢是采集的卵细胞,未发育成熟,都要经过体外人工培养成熟后才能与获能的精子受精,故B错;受体对移入子宫的外来胚胎基本上不发生免疫排斥反应,C错;为了进一步扩大繁殖规模,可通过胚胎分割技术获得同卵双胎或多胎,故D项正确
20.(2014•重庆卷•T2)生物技术安全性和伦理问题是社会关注的热点。下列叙述,错误的是
A.应严格选择转基因植物的目的基因,避免产生对人类有害的物质
B.当今社会的普遍观点是禁止克隆人的实验,但不反对治疗性克隆
C.反对设计试管婴儿的原因之一是有人滥用此技术选择性设计婴儿
D.生物武器是用微生物、毒素、干扰素及重组致病菌等来形成杀伤力
【答案】D
【解析】在转基因过程中,避免基因污染和对人类的影响,必须严格选择目的基因,A正确;我国不反对治疗性克隆,坚决反对生殖性克隆,B正确;反对设计试管婴儿原因之一防止选择性设计婴儿,违背伦理道德,C正确;生物武器是指有意识的利用微生物、毒素、昆虫侵袭敌人的军队、人口、农作物或者牲畜等目标,以达到战争目的的一类武器,干扰素为淋巴因子,非生物武器,D错误。
21.(2013•安徽卷•T6) 下图为通过DNA分子杂交鉴定含有某特定DNA的细菌克隆示意图。下列叙述正确的是
A. 根据培养皿中菌落数可以准确计算样品中含有的活菌实际数目
B. 外源DNA必须位于重组质粒的启动子和终止子之间才能进行复制
C. 重组质粒与探针能进行分子杂交是因为DNA分子脱氧核糖和磷酸交替连接
D. 放射自显影结果可以显示原培养皿中含有特定DNA的细菌菌落位置
【答案】D
【解析】稀释涂布平板法可以测定活菌数量,但如果菌种之间的距离较小时会有多个活菌种共同形成一个菌落的现象,菌落数只能大约推测出活菌数,不能准确计算活菌数,A错误;外源DNA作为一个完整的基因,自身含有启动子和终止子,B错误;所有DNA分子都是脱氧核糖和磷酸交替连接,是共性,不同的碱基序列才是DNA分子的特异性,DNA分子杂交原理是相应碱基序列的互补配对,C错误;通过DNA分子杂交鉴定含有某特定DNA的细菌克隆。因为放射性标记的DNA探针能与相应的DNA杂交,而产生放射自显影,而只有特定的DNA才与探针相结合,所以可以显示原培养皿中含有特定DNA的细菌菌落位置,D正确。
22.(2013•广东卷•T3)从某海洋动物中获得一基因,其表达产物为一种抗菌体和溶血性均较强的多肽P1。目前在P1的基础上研发抗菌性强但溶血性弱的多肽药物,首先要做的是
A.合成编码目的肽的DNA片段
B.构建含目的肽DNA片段的表达载体
C.依据P1氨基酸序列设计多条模拟肽
D.筛选出具有优良活性的模拟肽作为目的肽
【答案】C
【解析】该题目属于蛋白质工程,已经获得该目的基因片段,不需要合成编码目的肽的DNA片段,故A错误,是需要构建含目的肽 DNA片段的表达载体,但这不是第一步,故B错误;蛋白质工程的第一步是根据蛋白质的功能,设计P1氨基酸序列,从而推出其基因序列,故C正确;该基因表达产物为一种抗菌体和溶血性均较强的多肽P1,目前在P1的基础上研发抗菌性强但溶血性弱的多肽药物,而目的多肽是抗菌性强但溶血性弱,所以必需对其改造,保持其抗菌性强,抑制其溶血性,故D错误。
23.(2013•全国卷大纲版•T2)关于动物细胞培养和植物组织培养的叙述,错误的是
A.动物细胞培养和植物组织培养所用培养基不同
B.动物细胞培养和植物组织培养过程中都要用到胰蛋白酶
C.烟草叶片离体培养能产生新个体,小鼠杂交瘤细胞可离体培养增殖
D.动物细胞培养可用于检测有毒物质,茎尖培养可用于植物脱除病毒
【答案】B
【解析】植物组织培养不需要用胰蛋白酶,B错误。
24.(2013•重庆卷•T5)某兴趣小组拟用组织培养繁殖一种名贵花卉,其技术路线为“取材→消毒→愈伤组织培养→出芽→生根→移栽”。下列有关叙述,错误的是
A.消毒的原则是既杀死材料表面的微生物,又减少消毒剂对细胞的伤害
B.在愈伤组织培培养中加入细胞融合的诱导剂,可获得染色体加倍的细胞
C.出芽是细胞再分化的结果,受基因选择性表达的调控
D.生根时,培养基通常应含α—萘乙酸等生长素类调节剂
【答案】B
【解析】消毒剂的使用既要杀死表面微生物,有防止伤害组织细胞,影响组织培养,A项正确;植物细胞融合是指经纤维素酶和果胶酶处理后得到的原生质体的诱导融合,带有细胞壁的愈伤组织细胞不能诱导融合形成染色体加倍的细胞,B项错误;出芽和生根都是细胞再分化的结果,其实质是基因的选择性表达,C项正确;α—萘乙酸为生长素类似物,可诱导愈伤组织生根,D项正确。
25.(2013•浙江卷•T6)实验小鼠皮肤细胞培养(非克隆培养)的基本过程如图所示。下列叙述错误的是
A.甲过程需要对实验小鼠进行消毒
B.乙过程对皮肤组织可用胰蛋白酶消化
C.丙过程得到的细胞大多具有异倍体核型
D.丁过程得到的细胞具有异质性
【答案】C
【解析】进行细胞培养前需要对细胞进行消毒,A正确;进行培养的组织细胞用胰蛋白酶消化分散成单个细胞,B正确;丙过程属于原代培养,细胞的核型稳定,C错误;丁过程属于传代培养,期间部分细胞会出现异质性,D正确;
26.(2013•重庆卷•T2)题2图是单克隆抗体制备流程的简明示意图。下列有关叙述,正确的是
A.①是从已免疫的小鼠脾脏中获得的效应T淋巴细胞
B.②中使用胰蛋白酶有利于杂交瘤细胞的形成
C.③同时具有脾脏细胞和鼠骨髓瘤细胞的特性
D.④是经筛选培养获得的能分泌特异性抗体的细胞群
【答案】D
【解析】①是获得已经免疫的B细胞,A项错误;胰蛋白酶使得组织块分散为单个细胞,B项错误;③同时具有B淋巴细胞和骨髓瘤细胞的特性,C项错误;④经筛选后获得能够获得分泌特异性抗体的杂交瘤细胞,D项正确。
27.(2013•江苏卷•T11)某种极具观赏价值的兰科珍稀花卉很难获得成熟种子。为尽快推广种植,可应用多种技术获得大量优质苗,下列技术中不能选用的是
A. 利用茎段扦插诱导生根技术快速育苗
B. 采用花粉粒组织培养获得单倍体苗
C. 采集幼芽嫁接到合适的其他种类植物体上
D. 采用幼叶、茎尖等部位的组织进行组织培养
【答案】B
【解析】茎段扦插、幼芽嫁接、植物组织培养都是无性繁殖,可以大量快速得到与原有性状相同的个体,A、C、D均可选用;采用花粉粒离体培养可获得单倍体幼苗,但由于花粉粒为雄配子,发育来的单倍体植株会发生性状分离,不能保持亲代的优良性状,B错误。
28.(2013•上海卷•T9)在工业化大量培养植物试管苗的过程中,一般进行如下操作,则正确的操作顺序是
①诱导形成芽 ②取合适外植体 ③诱导形成愈伤组织
④诱导形成未分化状态的细胞 ⑤诱导形成根
A.②①③④⑤ B.②④③①⑤ C.②③④①⑤ D.②⑤①④③
【答案】B
【解析】工业化大量培养植物试管苗的过程为植物组织培养过程,其操作顺序是离体的器官、组织、细胞(外植体)→愈伤组织→长出丛芽→生根→移栽成活。
29.(2013•天津卷•T2)哺乳动物卵原细胞减数分裂形成成熟卵子的过程,只有在促性腺激素和精子的诱导下才能完成。下面为某哺乳动物卵子及早期胚胎的形成过程示意图(N 表示染色体组)
据图分析,下列叙述错误的是( )
A.次级卵母细胞形成的过程需要激素调节
B.细胞III 只有在精子的作用下才能形成成熟卵子
C.II、III 和IV 细胞分裂后期染色体数目相同
D.培育转基因动物应选择细胞IV 作为受体细胞
【答案】C
【解析】据图可知,初级卵母细胞形成次级精母细胞的过程需要促性腺激素的调节,A项正确;细胞III 为次级卵母细胞,减数第二次分裂是在输卵管中伴随着受精作用完成的,B 项正确;II、III 和IV 分别为初级卵母细胞、次级卵母细胞和受精卵,它们在细胞分裂后期的染色体组数依次为:2N、2N、4N,染色体数不同,C 项错误;动物细胞的受精卵全能性高,因此培育转基因动物常用受精卵作为受体细胞,D 项正确。
30.(2013•江苏卷•T13)软骨发育不全为常染色体显性遗传病,基因型为HH 的个体早期死亡。一对夫妻均为该病患者,希望通过胚胎工程技术辅助生育一个健康的孩子。下列做法错误的是
A. 首先经超排卵处理后进行体外受精
B. 从囊胚中分离细胞,培养后检测基因型
C. 根据检测结果筛选基因型为hh 的胚胎
D. 将胚胎培养至原肠胚期后移植到子宫
【答案】D
【解析】超数排卵可以得到多个次级卵母细胞,以便于体外受精得到更多的胚胎,A正确;检测基因型,是从囊胚中分离细胞,以便于选择正常胚胎,B正确;软骨发育不全为常染色体显性遗传病,健康个体基因型应为hh,C正确;人类进行胚胎移植的时间一般8-16个细胞时期,D错误。
31.(2013•江苏卷•T15)下列关于转基因生物安全性的叙述中,错误的是
A.我国已经对转基因食品和转基因农产品强制实施了产品标识制度
B.国际上大多数国家都在转基因食品标签上警示性注明可能的危害
C.开展风险评估、预警跟踪和风险管理是保障转基因生物安全的前提
D.目前对转基因生物安全性的争论主要集中在食用安全性和环境安全性上
【答案】B
【解析】转基因生物是否存在安全问题,尚在争论之中,国家为了维护消费者对转基因产品的选择权和知情权,一般会加贴标注,但不会警示性注明可能的危害,B错误。
32.(2012•浙江卷•T6)天然的玫瑰没有蓝色花,这是由于缺少控制蓝色色素合成的基因B,而开蓝色花的矮牵牛中存在序列已知的基因B。现用基因工程技术培育蓝玫瑰,下列操作正确的是
A.提取矮牵牛蓝色花的mRNA,经逆转录获得互补的DNA,再扩增基因B
B.利用限制性核酸内切酶从开蓝色花矮牵牛的基因文库中获取基因B
C.利用DNA聚合酶将基因B与质粒连接后导入玫瑰细胞
D.将基因B直接导入大肠杆菌,然后感染并转入玫瑰细胞
【答案】A
【解析】控制蓝色色素合成的基因B即为我们所需要的目的基因,可通过逆转录法获得基因B,再进行扩增以增加其数量;基因文库中保存的是各基因片段,提取时无须使用限制性核酸内切酶;为使目的基因在受体细胞中稳定存在且能向下一代遗传,应先在体外使用DNA连接酶构建基因表达载体,然后再导入大肠杆菌。
33.(2012•四川卷•T2)将大肠杆菌的质粒连接上人生长激素的基因后,重新置入大肠杆菌的细胞内,通过发酵就能大量生产人生长激素。下列叙述正确的是
A.发酵产生的生长激素属于大肠杆菌的初级代谢产物
B.大肠杆菌获得的能产生人生长激素的变异可以遗传
C.大肠杆菌质粒标记基因中腺嘌呤与尿嘧啶含量相等
D.生长激素基因在转录时需要解旋酶和DNA连接酶
【答案】B
【解析】A初级代谢产物是微生物生长必需的,而人的生长激素不是大肠杆菌必需的,帮A错。B可遗传的变异有基因突变、基因重组和染色体变异,大肠杆菌是原核生物,但其变异来源是基因重组。C基因为有遗传效应的DNA片段,不含有U。D转录时不需要形成磷酸二酯键,不需要DNA连接酶。
34.(2012•广东卷•T2)培育草莓脱毒苗所采用的主要技术是]
A.组织培养 B.细胞杂交 C.显微注射 D.核移植
【答案】A
【解析】草莓植株分生区的细胞含病毒的量比较少,可以利用植物组织培养技术培养出脱毒幼苗。
35.(2012•江苏卷•T22)下列事实能体现细胞全能性的是
A.棉花根尖细胞经诱导形成幼苗
B.单细胞的DNA在体外大量扩增
C.动物杂交瘤细胞产生单克隆抗体
D.小鼠体细胞经诱导培育成小鼠
【答案】 AD
【解析】证明细胞全能性的实例必须满足的三个条件:起点:高度分化的细胞;终点:形成完整的个体;外部条件:离体、营养物质等。B为分子克隆,C为细胞克隆。
36.(2012•浙江卷•T2)下列关于高等哺乳动物受精与胚胎发育的叙述,正确的是
A.绝大多数精卵细胞的识别具有物种特异性
B.卵裂球细胞的体积随分裂次数增加而不断增大
C.囊胚的滋养层细胞具有发育全能性
D.原肠胚发育分化形成内外两个胚层
【答案】A
【解析】同种动物精子、卵细胞表面存在的特异性受体蛋白,决定了只有同种动物精卵才能结合;受精卵随着分裂的进行,其细胞的体积在逐渐变小,囊胚期的细胞开始出现分化,其外表的一层细胞即滋养层,将发育成胚胎的附属结构或胚外结构,不具有发育的全能性;囊胚可继续分化为具有三个胚层的原肠胚。
37.(2012·天津卷•T1)下列关于细胞的叙述,错误的是
A.自体干细胞移植通常不会引起免疫排斥反应
B.胚胎干细胞在体外培养能增殖但不能被诱导分化
C.组织的细胞更新包括细胞凋亡和干细胞增殖分化等过程
D.造血干细胞具有分化出多种血细胞的能力,可用于治疗白血病
【答案】B
【解析】胚胎干细胞在体外培养能增殖,并能被诱导分化形成新的组织细胞,B项错误。
38.(2012•江苏卷•T9)通过胚胎移植技术,可以实现良种牛的快速繁殖。下列相关叙述正确的是
A.对供体和受体母牛都要进行相同激素处理
B.受精和胚胎的早期培养都需要在体外进行
C.对冲卵获得的原肠胚检查合格后方可移植
D.胚胎分割移植实现同卵多胎的成功率较低
【答案】D
【解析】对供体和受体母牛进行同期发情处理,所用激素相同,但对供体母牛进行超数排卵要用促性腺激素,受体母牛则不需要,A错;受精可在体内进行,B错;冲卵得到的胚胎应发育到桑椹胚或囊胚,方可成功移植,C错;到目前为止,最常见的是分割产生的同卵双胎,而同卵多胎成功的比例很小,D正确
39.(2012•江苏卷•T13)下列关于转基因生物安全性的叙述,错误的是
A.种植转基因作物应与传统农业种植区隔离
B.转基因作物被动物食用后,目的基因会转入动物体细胞中
C.种植转基因植物有可能因基因扩散而影响野生植物的遗传多样性
D.转基因植物的目的基因可能转入根际微生物
【答案】B
【解析】种植转基因作物应防止对别的植物产生基因污染,所以应与传统农业种植区隔离,A正确;动物取食转基因作物后,要经过消化吸收才进入身体,目的基因不可能直接进入动物细胞,B错;转基因植物可能与野生植物发生杂交而出现基因交流,影响野生植物的多样性,C正确;目的基因被微生物摄入细胞内后,可能进入这些微生物中,D正确
40.(2013•江苏卷•T22)小鼠杂交瘤细胞表达的单克隆抗体用于人体试验时易引起过敏反应,为了克服这个缺陷,可选择性扩增抗体的可变区基因(目的基因)后再重组表达。下列相关叙述正确的是
A.设计扩增目的基因的引物时不必考虑表达载体的序列
B.用PCR方法扩增目的基因时不必知道基因的全部序列
C.PCR体系中一定要添加从受体细胞中提取的DNA聚合酶
D.一定要根据目的基因编码产物的特性选择合适的受体细胞
【答案】BD
【解析】设计引物时应当与表达载体两端的序列进行互补配对A错误;PCR法扩增目的基因只需要知道基因两端的序列设计合适的引物即可,而不必知道其全部序列,B正确;PCR中应用耐高温的DNA聚合酶C错误;根据目的基因的编码产物选择合适的受体细胞,以有利于基因的表达,D正确,因此答案为BD。
41.(2011•天津理综卷•T6)某致病基因h位于X染色体上,该基因和正常基因H中的某一特定序列BclI酶切后,可产生大小不同的片段(如图1,bp表示碱基对),据此可进行基因诊断。图2为某家庭病的遗传系谱。
下列叙述错误的是
A.h基因特定序列中Bcl 1酶切位点的消失是碱基序列改变的结果
B.II-1的基因诊断中只出现142bp片段,其致病基因来自母亲
C.II-2的基因诊断中出现142bp,99bp和43bp三个片段,其基因型为XHXh
D.II-3的丈夫表现型正常,其儿子的基因诊断中出现142bp片段的概率为1/2.
【答案】D
【解析】h基因时H基因突变形成的,因此h基因特定序列中BclI酶切位点的消失是碱基序列改变的结果,A正确;由以上分析可知该病是伴X染色体隐性遗传病,所以II-1的基因型为XhY,其中Xh来自母亲,B正确;II-2的基因诊断中出现142bp,99bp和43bp三个片段,说明其同时具有H基因和h基因,即基因型为XHXh,C正确;II-3基因型及概率为1/2XHXH或1/2XHXh,其儿子中出现Xh的概率为1/4
,D错误。
42.(2011•四川卷•T5)北极比目鱼中有抗冻基因,其编码的抗冻蛋白具有11个氨基酸的重复序列,该序列重复次数越多,抗冻能力越强,下图是获取转基因抗冻番茄植株的过程示意图,有关叙述正确的是
A.过程①获取的目的基因,可用于基因工程和比目鱼基因组测序
B.多个抗冻基因编码区依次相连成能表达的新基因,不能得到抗冻性增强的抗冻蛋白,
C.过程②构成的重组质粒缺乏标记基因,需要转入农杆菌才能进行筛选
D.应用DNA探针技术,可以检测转基因抗冻番茄植株中目的基因的存在及其完全表达
【答案】B
【解析】
过程1获得的目的基因已不含非编码区和内含子,因此不能用于比目鱼基因组测序,因此A错。导入农杆菌是为了扩增和更易导入蕃茄细胞,C错。DNA探针技术不能检测基因是否完全表达,目的基因的完全表达应该检测表达产物蛋白质,D错。
43.(2011•浙江卷•T6)ada(酸脱氨酶基因)通过质粒pET28b导入大肠杆菌并成功表达腺苷酸脱氨酶。下列叙述错误的是
A. 每个大肠杆菌细胞至少含一个重组质粒
B. 每个重组质粒至少含一个限制性核酸内切酶识别位点
C. 每个限制性核酸内切酶识别位点至少插入一个ada
D. 每个人的ada至少表达一个腺苷酸脱氨酶分子
【答案】C
【解析】由“腺苷酸脱氨酶基因通过质粒pET28b导入大肠杆菌并成功表达腺苷酸脱氨酶”可推出每个大肠杆菌细胞至少含一个重组质粒,但不一定含有多个重组质粒,A正确;基因工程中质粒作为运载体,条件之一是含有多个限制酶切点,B正确;每个限制性核酸内切酶识别位点不一定能插入一个ada,还要看限制酶切割后的黏性末端是否与目的基因的黏性末端相同,C错误;题中提出腺苷酸脱氨酶得到成功表达,因此每个大肠杆菌的ada至少表达一个腺苷酸脱氨酶分子,D正确。
44.(2011•江苏卷•T16)下列有关植物组织培养的叙述,正确的是
A.愈伤组织是一团有特定结构和功能的薄壁细胞
B.二倍体植株的花粉经脱分化与再分化后得到稳定遗传的植株
C.用人工薄膜将胚状体、愈伤组织等分别包装可制成人工种子
D.植物耐盐突变体可通过添加适量NaCl的培养基培养筛选而获得
【答案】D
【解析】A愈伤组织是一团排列疏松而无规则、高度液泡化的、呈无定形状态的、具有分生能力的薄壁细胞,不具有特定的结构和功能,A错误;二倍体植株的花粉中只含一个染色体组,培养得到的个体为单倍体,高度不育,只有幼苗用秋水仙素处理后得到的植株才能稳定遗传,B错误;人工种子中包裹的是再分化形成的胚状体或不定芽、顶芽和腋芽等,但不能是愈伤组织,C错误;用特定的选择培养基可筛选出所需的突变体类型,如植物耐盐突变体的筛选可利用加适量NaCl的培养基进行,D正确。
45.(2011•上海生命科学卷•T22)下列关于植物组织培养的表述,错误的是
A.外植体可以来自于植物的任何细胞
B.培养应在无菌条件下进行
C.以花粉作为外植体可得到单倍体植株
D.不同阶段的培养基中细胞分裂素和生长素的比例不同
【答案】A
【解析】外植体应选择分裂旺盛的部分,如根尖、茎尖等,A错误;培养应在无菌条件下进行,这样可防止微生物消耗营养物质,产生有毒物质危害培养物的生长,B正确;花粉中含有配子,以花粉作为外植体可得到单倍体植株,C正确;不同阶段的培养基中细胞分裂素和生长素的比例不同,诱导培养物的分裂和分化,D正确。
46.(2011•江苏卷•T14)关于现代生物技术应用的叙述,错误的是
A.蛋白质工程可合成自然界中不存在的蛋白质
B.体细胞杂交技术可用于克隆动物和制备单克隆抗体
C.植物组织培养技术可用于植物茎尖脱毒
D.动物细胞培养技术可用于转基因动物的培育
【答案】B
【解析】蛋白质工程可通过对现有基因进行改造合成自然界中不存在的蛋白质,A正确;克隆动物利用了细胞核移植、早期胚胎培养和胚胎移植等技术,体细胞杂交技术目前主要用于制备单克隆抗体,B错误;茎尖和根尖等分生区几乎不含病毒,所以将植物分生区(茎尖、根尖等)进行组织培养可以获得脱毒苗,C正确;动物细胞培养技术可为动物的转基因技术提供受体细胞等,并且基因工程中的受精卵需应用动物细胞培养技术培养成早期胚胎进行移植,D正确。
47.(2011•广东卷•T3)华南虎是国家一级保护动物,可采用试管动物技术进行人工繁殖,该技术包括的环节有
①转基因 ②核移植 ③体外受精 ④体细胞克隆 ⑤胚胎移植
A. ①③ B. ①④ C. ②⑤ D. ③⑤
【答案】D
【解析】试管动物技术的核心环节就是体外受精、早期胚胎培养、胚胎移植
48.(2011•江苏卷•T18)下列关于胚胎工程的叙述,错误的是
A.体外受精是指获能的精子和成熟的卵子在相应溶液中受精
B.受精卵发育到原肠胚阶段才能进行胚胎移植
C.早期胚胎培养与动物细胞培养的培养液通常都需加入血清
D.试管婴儿技术主要包括体外受精、早期胚胎培养和胚胎移植技术
【答案】B
【解析】体外受精是指获能的精子和成熟的卵子在相应溶液中受精,A正确;受精卵发育到桑椹胚或囊胚阶段才能进行胚胎移植,B错误;早期胚胎培养与动物细胞培养的培养液通常都需加入血清,C正确;试管婴儿首先进行体外受精获得受精卵,然后利用早期胚胎培养将受精卵培养到桑椹胚或囊胚阶段再进行胚胎移植,D正确。
49.(2011•浙江卷•T2)培育“试管山羊”的基本过程如下图所示,若要培育成功,下列叙述正确的是
A.甲过程中可通过给母山羊注射有关激素使其超数排卵
B.乙过程的目的之一是促进卵母细胞和精子的成熟
C.丙过程与乙过程中应采用相同成分的培养液
D.丁过程中早期胚胎须移植到供体性状相同的代孕母羊子宫内
【答案】A
【解析】分析图示可知,甲过程为卵母细胞的采集,一般用促性腺激素处理良种母山羊,使其超数排卵,A正确;乙过程是体外受精过程,即精子和卵细胞形成受精卵的过程,B错误;乙过程在获能溶液或专用的受精溶液中完成受精,丙过程为早期胚胎培养,在发育培养液中进行,则培养液的成分不同,故C错误;
丁过程中早期胚胎需移植到与供体有相同的生理基础的代孕母羊子宫内,故D错误。
50.(2010•江苏卷•T18)下列关于转基因植物的叙述。正确的是
A.转入到油菜的抗除草剂基因,可能通过花粉传人环境中
B.转抗虫基因的植物.不会导致昆虫群体抗性基因撷宰增加
C.动物的生长激素基因转人植物后不能表达
D.如转基因植物的外源基因来源于自然界,则不存在安全性问题
【答案】A
【解析】转入到油菜的基因,可以通过花粉传入环境中,A项正确;由于植物与害虫间是相互选择的,转抗虫基因植物可使昆虫群体抗性基因频率增加,B项错误;动物生长素基因转入植物后也能表达,C项错误;转基因技术的安全性问题,要通过验证才能得到证实,D项错误。
51.(2010•全国卷Ⅱ5)下列叙述符合基因工程概念的是
A.B淋巴细胞与肿瘤细胞融合,杂交瘤细胞中含有B淋巴细胞中的抗体基因
B.将人的干扰素基因重组到质粒后导入大肠杆菌,获得能产生人干扰素的菌株
C.用紫外线照射青霉菌,使其DNA发生改变,通过筛选获得青霉素高产菌株
D.自然界中天然存在的噬菌体自行感染细菌后其DNA整合到细菌DNA上
【答案】B
【解析】B淋巴细胞与肿瘤细胞融合,这属于细胞工程的范畴,A错误;将人的干扰素基因重组到质粒后导入大肠杆菌,符合基因工程概念,B正确;用紫外线照射青霉菌,使其DNA发生改变,通过筛选获得青霉素高产菌株,属于诱变育种,不符合基因工程概念,C错误;基因工程是按照人们的意愿,对生物进行的定向改造,而自然界中天然存在的噬菌体自行感染细菌后其DNA整合到细菌DNA上不符合基因工程的概念,D错误。
52.(2010.浙江卷•T2)在用基因工程技术构建抗除草剂的转基因烟草过程中,下列操作错误的是
A.用限制性核酸内切酶切割烟草花叶病毒的核酸
B.用DNA连接酶连接经切割的抗除草剂基因和载体
C.将重组DNA分子导入烟草原生质体
D.用含除草剂的培养基筛选转基因烟草细胞
【答案】A
【解析】限制性核酸内切酶只能切割特定的脱氧核苷酸序列,而烟草花叶病毒的核酸是核糖核苷酸,A错误;构建基因表达载体时,需要用限制酶切割得到抗除草剂基因和切开载体,再用DNA连接酶将两者连接形成重组DNA,B正确;基因表达载体构建好之后,需要将重组DNA分子导入受体细胞(烟草原生质体),C正确;基因工程的最后一步是目的基因的检测和鉴定,可以用含有除草剂的培养基筛选转基因烟草细胞,D正确。
53.(2010•浙江卷•T6)将无根的非洲菊幼苗转入无植物激素的培养基中,在适宜的温度和光照等条件下培养一段时间后,应出现的现象是
【答案】B
【解析】培养基中无植物激素,但是植物幼苗叶片本身可以产生生长素,而细胞分裂素的产生部位在根尖,所以无根的幼苗不能产生细胞分裂素,在培养的过程中,可以长出少量的根而没有产生芽。
54.(2010•广东卷•T22)新技术的建立和应用对生物学发展至关重要。下列技术(或仪器)与应用匹配正确的是
A.PCR技术——扩增蛋白质
B.杂交瘤技术——制备单克隆抗体
C.光学显微镜——观察叶绿体的基粒
D.花粉离体培养——培育单倍体植物
【答案】BD
【解析】本题主要考查学生的理解能力。PCR技术只能用来扩增核酸,不能用来扩增蛋白质;利用光学显微镜无法观察到叶绿体的内部结构。
55.(2010•浙江卷•T4)下列关于动物细胞培养的叙述,正确的是
A.培养保留有的细胞在培养瓶壁上可形成多层细胞
B.克隆培养法培养过程中多数细胞的基因型会发生改变
C.二倍体细胞的传代培养次数通常是无限的
D.恶性细胞系的细胞可进行传代培养
【答案】D
【解析】动物细胞培养可分为原代培养和传代培养,原代培养到一定程度后要进行传代,因为细胞有接触抑制现象,当细胞接触时就会停止分裂(在细胞培养过程中进行的为有丝分裂,所以培养出来的多数细胞基因型相同),但是细胞在培养过程中,传代次数也是有限的,一般为50次就会死亡,留下来的细胞就是发生了癌变的细胞,遗传物质发生改变,具有不死性,但是仍保留接触抑制现象,所以还是要传代培养,这个也就是人体中癌细胞会转移的原因,所以答案为D。
56.(2010•江苏卷•T16)下列关于利用胚胎工程技术繁殖优质奶羊的叙述.错误的是
A.对受体母羊与供体母羊进行同期发情处理
B.人工授精后的一定时间内,收集供体原肠胚用于胚胎分割
C.利用胚胎分剖技术可以获得两个基因型完全相同的胚胎
D.一次给受体母羊檀人多个胚胎.可增加双胞胎和多胞胎的比例
【答案】B
【解析】在进行胚胎移植时需要对受体母羊与供体母羊进行同期发情处理,使它们属于相同的生理状态,故A正确;胚胎分割应该取形态正常、发育良好的桑椹胚或囊胚进行,故B错误;胚胎分割技术属于无性繁殖技术,可以保持亲本的优良性状,故C正确;胚胎移植可提高优良种畜的繁殖率,故D正确。
57.(2010•江苏卷•T17)老年痴呆症患者的脑血管中有一种特殊的β一淀粉样蛋白体,它的逐渐积累可能导致神经元损伤和免疫功能下降.某些基因的突变会导致β一淀粉样蛋白体的产生和积累。下列技术不能用于老年痴呆症治疗的是
A.胚胎移植技术 B.胚胎干细胞技术
C.单克隆抗体技术D.基因治疗技术
【答案】A
【解析】本题考查了现代生物技术的应用。采用胚胎干细胞技术可以产生新的神经元细胞,单克隆抗体技术定向改善免疫能力,基因治疗技术可以从基因水平对老年痴呆进行治疗,而胚胎移植技术则不能治疗老年痴呆,正确选项为A
58.(2019•全国卷Ⅰ•T38)基因工程中可以通过PCR技术扩增目的基因。回答下列问题。
(1)基因工程中所用的目的基因可以人工合成,也可以从基因文库中获得。基因文库包括________和________。
(2)生物体细胞内的DNA复制开始时,解开DNA双链的酶是________。在体外利用PCR技术扩增目的基因时,使反应体系中的模板DNA解链为单链的条件是________。上述两个解链过程的共同点是破坏了DNA双链分子中的________。
(3)目前在PCR反应中使用Taq酶而不使用大肠杆菌DNA聚合酶的主要原因是________。
【答案】(1)基因组文库 cDNA文库
(2)解旋酶加热至90~95 ℃氢键
(3)Taq酶热稳定性高,而大肠杆菌DNA聚合酶在高温下会失活
【解析】(1)基因文库包括基因组文库和部分基因文库(CDNA文库),前者包括一种生物的全部基因,后者只包括一种生物的部分基因。
(2)体内进行DNA复制时,需要解旋酶和DNA聚合酶,解旋酶可以打开双链之间的氢键, DNA聚合酶可以催化磷酸二酯键的形成。在体外进行PCR扩增时,利用高温变性即加热至90-95℃,破坏双链之间的氢键,使DNA成为单链。解旋酶和高温处理都破坏了DNA双链中碱基对之间的氢键。
(3)由于在PCR过程中,需要不断的改变温度,该过程中涉及较高温度处理变性,大肠杆菌细胞内的DNA聚合酶在高温处理下会变性失活,因此PCR过程中需要用耐高温的Taq DNA聚合酶催化。
59.(2019•全国卷II•T38)植物组织培养技术在科学研究和生产实践中得到了广泛的应用。回答下列问题。
(1)植物微型繁殖是植物繁殖的一种途径。与常规的种子繁殖方法相比,这种微型繁殖技术的特点有______________________(答出2点即可)。
(2)通过组织培养技术,可把植物组织细胞培养成胚状体,再通过人工种皮(人工薄膜)包装得到人工种子(如图所示),这种人工种子在适宜条件下可萌发生长。人工种皮具备透气性的作用是_______________________________。人工胚乳能够为胚状体生长提供所需的物质,因此应含有植物激素、___________和___________等几类物质
(3)用脱毒苗进行繁殖,可以减少作物感染病毒。为了获得脱毒苗,可以选取植物的___________进行组织培养。
(4)植物组织培养技术可与基因工程技术相结合获得转基因植株。将含有目的基因的细胞培养成一个完整植株的基本程序是_________________________________________________(用流程图表示)。
【答案】(1)能保持植物原有的遗传特性,繁殖速度快
(2)有利于胚状体进行呼吸作用矿质元素糖
(3)茎尖
(4)含目的基因的细胞培养愈伤组织诱导分化小植株
【解析】(1)植物微型繁殖是指用于快速繁殖优良品种的植物组织培养技术,与常规的种子繁殖方法相比,这种微型繁殖技术的特点有:保持优良品种的遗传特性;高效快速地实现种苗的大量繁殖。
(2)人工种子的胚状体在进行细胞呼吸时,需要从外界环境吸收O2,并将产生的CO2释放到外界环境中,因此人工种皮具备透气性的作用是:有利于胚状体进行呼吸作用,以保持胚状体的活力。人工胚乳的作用是为胚状体的发育提供营养,因此应含有植物激素、矿质元素、糖等物质。
(3)植物分生区附近(如茎尖)的病毒极少,甚至无病毒,因此为了获得脱毒苗,可以选取植物的茎尖进行组织培养。
(4)将含有目的基因的植物细胞培养为一个完整的转基因植物,需借助植物组织培养技术才能实现,其基本程序是:含目的基因的细胞培养愈伤组织诱导分化小植株。
60.(2019•全国卷III•T38)培养胡萝卜根组织可获得试管苗,获得试管苗的过程如图所示。
回答下列问题。
(1)利用胡萝卜根段进行组织培养可以形成试管苗。用分化的植物细胞可以培养成完整的植株,这是因为植物细胞具有__________。
(2)步骤③切取的组织块中要带有形成层,原因是____________。
(3)从步骤⑤到步骤⑥需要更换新的培养基,其原因是____________。在新的培养基上愈伤组织通过细胞的____________过程,最终可形成试管苗。
(4)步骤⑥要进行照光培养,其作用是____________。
(5)经组织培养得到的植株,一般可保持原品种的__________,这种繁殖方式属于____________繁殖。
【答案】(1)全能性(或答:形成完整植株所需的全部基因)
(2)形成层容易诱导形成愈伤组织
(3)诱导愈伤组织形成和诱导愈伤组织分化形成试管苗所需的生长素和细胞分裂素的比例不同分化(或答:再分化)
(4)诱导叶绿素的形成,使试管苗能够进行光合作用
(5)遗传特性无性
【解析】(1)根据题意分析,用胡萝卜的组织细胞可以培育成完整的植株,其原理是植物细胞的全能性。
(2)形成层细胞具有分裂能力,分化程度低,易形成愈伤组织,因此步骤③中切取胡萝卜块时强调要切取含有形成层的部分。
(3)步骤⑤为脱分化过程,步骤⑥为再分化过程,由于营养物质的消耗以及两个过程需要激素的比例要求等有所不同,因此由步骤⑤到步骤⑥的过程需要更换新的培养基;愈伤组织形成试管苗的过程为再分化。
(4)步骤⑥为再分化过程,需要进行光照,以利于叶绿素的合成。
(5)植物组织培养技术属于无性繁殖,获得的后代可以保持亲本的优良性状。
61.(2019•北京卷•T31)光合作用是地球上最重要的化学反应,发生在高等植物、激类和光合细菌中。
(1)地球上生命活动所需的能量主要来源于光反应吸收的____________,在碳(暗)反应中,RuBP羧化酶(R酶)催化CO2与RuBP(C5)结合,生成2分子C3,影响该反应的外部因素,除光照条件外还包括_________________________(写出两个);内部因素包括_____________(写出两个)。
(2)R酶由8个大亚基蛋白(L)和8个小亚基蛋白(S)组成。高等植物细胞中L由叶绿体基因编码并在叶绿体中合成,S由细胞核基因编码并在___________中由核糖体合成后进入叶绿体,在叶绿体的___________中与L组装成有功能的酶。
(3)研究发现,原核生物蓝藻(蓝细菌)R酶的活性高于高等植物,有人设想通过基因工程技术将蓝藻R酶的S、L基因转入高等植物,以提高后者的光合作用效率。研究人员将蓝藻S、L基因转入某高等植物(甲)的叶绿体DNA中,同时去除甲的L基因。转基因植株能够存活并生长。检测结果表明,转基因植株中的R酶活性高于未转基因的正常植株。
①由上述实验能否得出“转基因植株中有活性的R酶是由蓝藻的S、L组装而成”的推测?请说明理由。
②基于上述实验,下列叙述中能够体现生物统一性的选项包括____________。
a.蓝藻与甲都以DNA作为遗传物质
b.蓝藻与甲都以R酶催化CO2的固定
c.蓝藻R酶大亚基蛋白可在甲的叶绿体中合成
d.在蓝藻与甲的叶肉细胞中R酶组装的位置不同
【答案】(1)光能温度、CO2浓度 R酶活性、R酶含量、C5含量、pH(其中两个)
(2)细胞质基质
(3)①不能,转入蓝藻S、L基因的同时没有去除甲的S基因,无法排除转基因植株R酶中的S是甲的S基因的表达产物的可能性。
②a、b、c
【解析】(1)地球上生物生命活动所需的能量来自有机物,有机物主要来自植物的光合作用,光合作用合成有机物需要光反应吸收光能,转化为ATP的化学能,然后ATP为暗反应中C3的还原提供能量,合成糖类。在暗反应中,RuBP 羧化酶(R酶)催化CO2与RuBP(C5)结合,生成2分子C3,这是光合作用的暗反应的二氧化碳的固定。暗反应的进行需要相关酶的催化,二氧化碳做原料,需要光反应提供[H]和ATP,光反应需要色素、酶、水、光照等,故影响该反应的外部因素有光照、温度、CO2浓度、水、无机盐等;内部因素包括色素含量及种类、酶的含量及活性等。
(2)高等植物细胞中L由叶绿体基因编码并在叶绿体中合成,S由细胞核基因通过转录成mRNA ,mRNA 进入细胞质基质,与核糖体结合,合成为S蛋白;因R酶是催化CO2与C5结合的,在叶绿体基质中进行,故S蛋白要进入叶绿体,在叶绿体的基质中与L组装成有功能的酶。
(3)①据题设条件可知,将蓝藻S、L基因转入某高等植物(甲)的叶绿体DNA中,只去除甲的L基因,没有去除甲的S基因。因此,转基因植株仍包含甲植株的S基因,不能排除转基因植株中R酶是由蓝藻的L蛋白和甲的S蛋白共同组成。故由上述实验不能得出“转基因植株中有活性的R酶是由蓝藻的S、L组装而成”的推测。
②根据上述实验,可以看出蓝藻的基因能导入到甲的DNA中,说明蓝藻和甲植株都以DNA为遗传物质;蓝藻中 R酶的活性高于高等植物,说明两者都以R酶催化CO2的固定;由于蓝藻S、L基因均转入甲的叶绿体DNA中,且去除了甲的L基因,结果转基因植株合成了R酶,说明蓝藻R酶大亚基蛋白L在甲的叶绿体中合成,以上体现了生物界的统一性。在蓝藻中R酶组装是在细胞质基质,甲的叶肉细胞组装R酶是在叶绿体基质,则说明了不同生物之间具有差异性。因此,选abc。
62.(2019•天津卷•T9)B基因存在于水稻基因组中,其仅在体细胞(2n)和精子中正常表达,但在卵细胞中不转录。为研究B基因表达对卵细胞的影响,设计了如下实验。
据图回答:
(1)B基因在水稻卵细胞中不转录,推测其可能的原因是卵细胞中__________(单选)。
A.含B基因的染色体缺失
B.DNA聚合酶失活
C.B基因发生基因突变
D.B基因的启动子无法启动转录
(2)从水稻体细胞或____________中提取总RNA,构建___________文库,进而获得B基因编码蛋白的序列。将该序列与Luc基因(表达的荧光素酶能催化荧光素产生荧光)连接成融合基因(表达的蛋白质能保留两种蛋白质各自的功能),然后构建重组表达载体。
(3)在过程①、②转化筛选时,过程________________中T-DNA整合到受体细胞染色体DNA上,过程________________在培养基中应加入卡那霉素。
(4)获得转基因植株过程中,以下鉴定筛选方式正确的是______________(多选)。
A.将随机断裂的B基因片段制备成探针进行DNA分子杂交
B.以Luc基因为模板设计探针进行DNA分子杂交
C.以B基因编码蛋白的序列为模板设计探针与从卵细胞提取的mRNA杂交
D.检测加入荧光素的卵细胞中是否发出荧光
(5)从转基因植株未成熟种子中分离出胚,观察到细胞内仅含一个染色体组,判定该胚是由未受精的卵细胞发育形成的,而一般情况下水稻卵细胞在未受精时不进行发育,由此表明_________________。
【答案】(1)D
(2)精子 cDNA
(3)②①
(4)BCD
(5)B基因表达能使卵细胞不经受精直接发育成胚
【解析】(1)通过题干信息可知,B基因可以在体细胞和精子中,说明含B基因的染色体未缺失,也没有发生基因突变,AC错误;基因表达过程中的转录需要RNA聚合酶,不是DNA聚合酶,B错误;B基因在卵细胞中不能转录,可能是B基因的启动子在卵细胞中不能启动转录,D正确;故选D。
(2)通过题干信息可知,水稻的体细胞和精子中B基因可表达,故可从水稻的体细胞和精子中提取RNA。通过逆转录产生DNA,从而构建CDNA文库,进而获得B基因编码蛋白的序列。
(3)图示中过程①表示筛选含有目的基因的重组质粒的农杆菌,图示中质粒有抗卡那霉素标记基因和抗潮霉素标记基因,如果选择培养基中加入的是卡那霉素,起作用的是抗卡那霉素标记基因。过程②表示将筛选出含有重组质粒的农杆菌,将其T-DNA整合到水稻细胞染色体DNA上。
(4)获得转基因植株,鉴定筛选方式有:①DNA分子杂交技术,即以Luc基因为模板设计探针进行DNA分子杂交,故A错误;B正确;②用标记的目的基因作探针与mRNA杂交,即以B基因编码蛋白的序列为模板设计探针与从卵细胞提取的mRNA杂交,C正确;③检测目的基因是否翻译成蛋白质,通过(2)可知B基因与Luc基因连接形成B-Luc融合基因,即可通过Luc基因表达,检测加入荧光素的卵细胞中是否发出荧光,D正确;故选BCD。
(5)当从转基因植株未成熟种子中分离出胚,观察到细胞内仅含有一个染色体组,推断该胚是由未受精的卵细胞发育形成的,而一般情况下水稻卵细胞在未受精时不进行发育,由此表明B基因表达能使卵细胞不经受精作用直接发育成胚。
63.(2019•江苏卷•T29)利用基因编辑技术将病毒外壳蛋白基因导入猪细胞中,然后通过核移植技术培育基因编辑猪,可用于生产基因工程疫苗。下图为基因编辑猪培育流程,请回答下列问题:
(1)对1号猪使用_________处理,使其超数排卵,收集并选取处在__________时期的卵母细胞用于核移植。
(2)采集2号猪的组织块,用__________处理获得分散的成纤维细胞,放置于37 ℃的CO2培养箱中培养,其中CO2的作用是________。
(3)为获得更多基因编辑猪,可在胚胎移植前对胚胎进行__________。产出的基因编辑猪的性染色体来自于_________号猪。
(4)为检测病毒外壳蛋白基因是否被导入4号猪并正常表达,可采用的方法有__________(填序号)。
①DNA测序②染色体倍性分析
③体细胞结构分析④抗原—抗体杂交
【答案】(1)促性腺激素减数第二次分裂中期
(2)胰蛋白酶(胶原蛋白酶)维持培养液的pH
(3)分割 2
(4)①④
【解析】(1)据图分析可知,1号猪提供的是卵母细胞,对其注射促性腺激素可使其超数排卵,获得的卵母细胞需要培养到减数第二次分裂中期才能进行核移植。
(2)将2号猪的组织块分散成单个的成纤维细胞需要用胰蛋白酶或胶原蛋白酶处理,该细胞的培养应在37℃含5%的CO2的恒温培养箱中进行,其中CO2的主要作用是维持培养液的pH。
(3)利用胚胎分割技术对图示早期胚胎进行分割,可以获得更多的基因编辑猪;据图分析可知,核移植的细胞核来自于2号猪,因此产出的基因编辑猪的性染色体来自于2号猪。
(4)检测病毒外壳蛋白基因(目的基因)是否导入4号猪,可以采用DNA分子杂交法检测目的基因的序列;目的基因表达的最终产物是蛋白质(病毒外壳蛋白),可以利用抗原-抗体杂交法进行检测,故选①④。
64.(2019•江苏卷•T31)(8分)图1为T细胞通过表面受体(TCR)识别抗原递呈细胞呈递的肿瘤抗原后被激活,进而攻击肿瘤细胞的示意图。图2为肿瘤细胞的一种免疫逃逸机制示意图。肿瘤细胞大量表达PD-L1,与T细胞表面的PD-1结合,抑制T细胞活化,逃避T细胞的攻击。请回答下列问题:
(1)图1中抗原递呈细胞通过_________方式摄取肿瘤抗原。
(2)图1中T细胞识别肿瘤抗原后被激活,增殖并__________形成效应T细胞群和__________细胞群。
(3)图1中效应T细胞通过TCR只能识别带有同样抗原的肿瘤细胞,故发挥的免疫作用具有_________性,效应T细胞分泌毒素,使肿瘤细胞__________死亡。
(4)为阻断图2中肿瘤细胞的免疫逃逸通路,利用单克隆抗体制备技术,制备了抗PD-L1抗体。该抗体注入体内后通过__________传送与__________结合,可解除T细胞的活化抑制。
(5)为应用于肿瘤的临床免疫治疗,需对该抗体进行人源化改造,除抗原结合区域外,其他部分都替换为人抗体区段,目的是__________。
【答案】(1)胞吞
(2)分化记忆
(3)特异裂解
(4)体液肿瘤细胞表面的PD-L1
(5)降低免疫排斥
【解析】(1)抗原属于大分子物质,抗原呈递细胞通过胞吞摄取肿瘤抗原,处理后呈递给T细胞,引起T细胞的增殖分化。
(2)图1中,T细胞表面的TCR识别肿瘤抗原后,可以增殖分化出记忆T细胞和效应T细胞。其中的效应T细胞会攻击肿瘤细胞,引起其裂解死亡。
(3)效应T细胞通过TCR特异性识别携带同种肿瘤抗原的肿瘤细胞,该过程具有特异性。由图可知,效应T细胞可以分泌毒素,引起肿瘤细胞的裂解死亡。
(4)由图2可知,肿瘤细胞表面的PD-L1通过与T细胞表面的PD-1蛋白特异性结合,抑制T细胞增殖分化,从而逃避免疫系统的攻击,故可以通过注射抗PD-L1抗体阻断肿瘤细胞的逃逸通路。抗PD-L1抗体进入人体后,通过体液运输与肿瘤细胞表面的PD-1蛋白结合,从而接触T细胞的活化抑制。
(5)由于单克隆抗体是利用鼠的骨髓瘤细胞与浆细胞融合的杂交瘤细胞分泌产生,对人来说是异物,为了降低免疫排斥,需要对单克隆抗体进行改造,出抗原结合区域外,其他部分都替换成人抗体区段。
65.(2019•江苏卷•33)图1是某基因工程中构建重组质粒的过程示意图,载体质粒P0具有四环素抗性基因(tetr)和氨苄青霉素抗性基因(ampr)。请回答下列问题:
(1)EcoR V酶切位点为,EcoR V酶切出来的线性载体P1为___________未端。
(2)用Taq DNA聚合酶进行PCR扩增获得的目的基因片段,其两端各自带有一个腺嘌呤脱氧核苷酸。载体P1用酶处理,在两端各添加了一个碱基为___________的脱氧核苷酸,形成P2;P2和目的基因片段在__________酶作用下,形成重组质粒P3。
(3)为筛选出含有重组质粒P3的菌落,采用含有不同抗生素的平板进行筛选,得到A、B、C三类菌落,其生长情况如下表(“+”代表生长,“﹣”代表不生长)。根据表中结果判断,应选择的菌落是__________(填表中字母)类,另外两类菌落质粒导入情况分别是_____、________________。
菌落类型平板类型
A
B
C
无抗生素
﹢
﹢
﹢
氨苄青霉素
﹢
﹢
﹣
四环素
﹢
﹣
﹣
氨苄青霉素+四环素
﹢
﹣
﹣
(4)为鉴定筛选出的菌落中是否含有正确插入目的基因的重组质粒,拟设计引物进行PCR鉴定。图2所示为甲、乙、丙3条引物在正确重组质粒中的相应位置,PCR鉴定时应选择的一对引物是__________。某学生尝试用图中另外一对引物从某一菌落的质粒中扩增出了400 bp片段,原因是_______________。
【答案】(1)平
(2)胸腺嘧啶(T) DNA连接
(3)B A类菌落含有P0 C类菌落未转入质粒
(4)乙丙目的基因反向连接
【解析】(1)根据题意分析,EcoRV酶识别的序列是-GATATC-,并且两条链都在中间的T与A之间进行切割,因此其切出来的线性载体P1为平末端。
(2)据图分析,目的基因两侧为粘性末端,且漏出的碱基为A,则在载体P1的两端需要个加一个碱基T形成具有粘性末端的载体P2,再用DNA连接酶将P2与目的基因连接起来形成重组质粒P3。
(3)根据以上分析已知,限制酶切割后破坏了四环素抗性基因,但是没有破坏氨苄青霉素抗性基因,因此含有重组质粒P3的菌落在四环素中应该不能生长,而在氨苄青霉素的培养基中能生长,结合表格分析可知,应该选择B类菌落。根据表格分析,A类菌落在氨苄青霉素和四环素的培养基中都能够生长,说明其导入的是P0;C类菌落在任何抗生素的培养基中都不能生长,说明其没有导入任何质粒。
(4)据图分析,根据目的基因插入的位置和PCR技术的原理分析,PCR鉴定时应该选择的一对引物是乙和丙;根据题意和图形分析,某同学用图中的另外一对引物(甲、乙)从某一菌落的质粒中扩增出了400bp的片段,说明其目的基因发生了反向连接。
【点睛】解答本题的关键是识记并理解基因工程的四个基本步骤,尤其是对核心步骤—构建基因表达载体步骤的理解,明确基因表达载体的几个必须的成分及其作用,进而结合题干要求分析答题。
66.(2019•浙江4月选考•T32)回答下列(二)小题:
(二)回答与利用生物技术培育抗病品种有关的问题:
(1)通过抗病性强的植株获取抗病目的基因有多种方法。现已获得纯度高的抗病蛋白(可作为抗原),可通过______技术获得特异性探针,并将______中所有基因进行表达,然后利用该探针,找出能与探针特异性结合的表达产物,进而获得与之对应的目的基因。
(2)将上述抗病基因通过转基因的方法导入植物的分生组织可获得抗病性强的植株。若在试管苗期间用分子水平方法判断抗病基因是否表达,应检测______(A.质粒载体 B.转录产物 C.抗性基因 D.病原微生物)。
(3)植物细胞在培养过程中往往会发生______,可利用这一特性筛选抗致病真菌能力强的细胞。筛选时在培养基中加入______,并将存活的细胞进一步培养至再生植株。若利用______培养建立的细胞系用于筛选,则可快速获得稳定遗传的抗病植株。
(4)用抗病品种与高产品种进行杂交育种过程中,有时会遇到因胚发育中止而得不到可育种子的情况。若要使该胚继续发育获得植株,可采用的方法是______。
【答案】(二)(1)单克隆抗体基因文库
(2)B
(3)变异高浓度致病真菌花粉离体
(4)胚的离体培养
【解析】(二)(1)抗病蛋白可作抗原,则特异性探针应为抗体,则需要通过单克隆抗体技术获得特异性探针;基因文库包含了某个DNA分子的所有基因,故是将基因文库中的所有基因进行表达,再利用探针获得目的基因;
(2)质粒载体只能检测目的基因是否转入受体细胞,A选项错误;转录产物为RNA,可以通过DNA-RNA分子杂交检测抗病基因是否表达,B选项正确;检测抗性基因只能检测抗性基因是否导入受体细胞,无法检测该基因是否表达,C选项错误;检测病原微生物是个体水平检测目的基因是否表达的方式,D选项错误;故正确的选项选择B;
(3)抗致病真菌基因是原本植物细胞不含的基因,则需要利用植物细胞在培养过程中的变异来筛选抗致病真菌能力强的细胞;由于需要筛选抗致病真菌能力强的细胞,故需要在培养基中加入高浓度致病真菌;快速稳定遗传的抗病植株需要通过单倍体培养获得,故需要利用花粉离体培养建立细胞系用于筛选;
(4)要利用胚的发育获得植株,可利用胚细胞的全能性,采用胚的离体培养获得植株。
67.(2018•全国Ⅰ卷•T38)回答下列问题:
(1)博耶(H.Boyer)和科恩(S.Coben)将非洲爪蟾核糖体蛋白基因与质粒重组后导入大肠杆菌细胞中进行了表达,该研究除证明了质粒可以作为载体外,还证明了_________________(答出两点即可)。
(2)体外重组的质粒可通过Ca2+参与的__________方法导入大肠杆菌细胞:而体外重组的噬菌体DNA通常需与__________组装成完整噬菌体后,才能通过侵染的方法将重组的噬菌体DNA导入宿主细胞,在细菌、心肌细胞、叶肉细胞中,可作为重组噬菌体宿主细胞的是_____________。
(3)真核生物基因(目的基因)在大肠杆菌细胞内表达时,表达出的蛋白质可能会被降解。为防止蛋白质被降解,在实验中应选用_______________________的大肠杆菌作为受体细胞,在蛋白质纯化的过程中应添加____________的抑制剂。
【答案】(1)体外重组的质粒可以进入体细胞;真核生物基因可在原核细胞中表达
(2)转化 外壳蛋白(噬菌体蛋白) 细菌
(3)蛋白酶缺陷型 蛋白酶
【解析】(1)将非洲爪蟾核糖体蛋白基因与质粒重组后导入大肠杆细胞中进行了表达,该过程证明了体外重组的质粒可以进入体细胞,真核生物基因可在原核细胞中表达等。
(2)体外重组的质粒可通过Ca2+处理,目的是以增大细胞的通透性,使重组的质粒能够导入到受体细胞内,因此体外重组的质粒可通过Ca2+参与的转化方法导入大肠杆菌细胞。体外重组的噬菌体DNA通常需与蛋白质外壳组装成完整的噬菌体后,才能通过侵染的方法将重组噬菌体DNA导入受体细胞,噬菌体侵染的是细菌,而不能寄生在其它细胞中,因此可作为重组噬菌体宿主细胞的是细菌。
(3)真核生物基因(目的基因)在大肠杆菌细胞内表达时,表达出的蛋白质可能会被降解,为防止蛋白质被降解,可以选用不能产生该蛋白酶的缺陷细菌以及使用能够抑制蛋白酶活性的药物,因此为防止蛋白质被降解,在实验中应选用蛋白酶缺陷型的大肠杆菌作为受体细胞,在蛋白质纯化的过程中应添加蛋白酶的抑制剂。
68.(2018•全国Ⅱ卷•T38)某种荧光蛋白(GFP)在紫外光或蓝光激发下会发出绿色荧光,这一特性可用于检测细胞中目的基因的表达。某科研团队将某种病毒的外壳蛋白(L1)基因连接在GFP基因的5′末端,获得了L1-GFP融合基因(简称为甲),并将其插入质粒P0,构建了真核表达载体P1,其部分结构和酶切位点的示意图如下,图中E1~E4四种限制酶产生的黏性末端各不相同。
回答下列问题:
(1)据图推断,该团队在将甲插入质粒P0时,使用了两种限制酶,这两种酶是_________。使用这两种酶进行酶切是为了保证_______________,也是为了保证__________________。
(2)将P1转入体外培养的牛皮肤细胞后,若在该细胞中观察到了绿色荧光,则说明L1基因在牛的皮肤细胞中完成了________和_________过程。
(3)为了获得含有甲的牛,该团队需要做的工作包括:将能够产生绿色荧光细胞的_____________移入牛的____________中、体外培养、胚胎移植等。
(4)为了检测甲是否存在于克隆牛的不同组织细胞中,某同学用PCR方法进行鉴定。在鉴定时应分别以该牛不同组织细胞中的____________(填“mRNA”“总RNA”或“核DNA”)作为PCR模板。
【答案】(1)E1和E4 甲的完整 甲与载体正确连接
(2)转录 翻译
(3)细胞核 去核卵母细胞
(4)核DNA
【解析】(1)要保证目的基因在受体细胞中能够正确表达,目的基因的首端应有启动子,尾端应有终止子。甲是将某种病毒的外壳蛋白(L1)基因连接在GFP基因的5ˊ末端而获得的L1-GFP融合基因,据此结合题意并分析图示可知:该团队在将甲插入质粒P0时,如果用E2或E3,则目的基因不完整,而使用E1和E4这两种限制酶进行酶切保证了甲的完整,而且也保证了甲与载体正确连接,因此,使用的两种限制酶,是E1和E4。
(2)构建的真核表达载体P1中含有GFP基因,而GFP基因的表达产物“某种荧光蛋白(GFP)”在紫外光或蓝光激发下会发出绿色荧光。若在导入P1的牛皮肤细胞中观察到了绿色荧光,则说明L1基因在牛的皮肤细胞中完成了表达,基因的表达过程包括转录和翻译。
(3)若要获得含有甲的牛,可采用核移植技术,即将能够产生绿色荧光细胞的细胞核移入牛的去核卵母细胞中获得重组细胞,并将该重组细胞在体外培养成重组胚胎,再经过胚胎移植等获得含有甲的牛。
(4)PCR是多聚酶链式反应的缩写,是一种在生物体外复制特定DNA片断的核酸合成技术。若利用PCR方法检测甲是否存在于克隆牛的不同组织细胞中,则应分别以该牛不同组织细胞中的核DNA作为PCR模板。
69.(2018•全国Ⅲ卷•T38)2018年《细胞》期刊报道,中国科学家率先成功地应用体细胞对非人灵长类动物进行克隆,获得两只克隆猴——“中中”和“华华”。回答下列问题:
(1)“中中”和“华华”的获得涉及核移植过程,核移植是指_____________。通过核移植方法获得的克隆猴,与核供体相比,克隆猴体细胞的染色体数目_______(填“减半”“加倍”或“不变”)
(2)哺乳动物的核移植可以分为胚胎细胞核移植和体细胞核移植,胚胎细胞核移植获得克隆动物的难度_________(填“大于”或“小于”)体细胞核移植,其原因是________________________________。
(3)在哺乳动物核移植的过程中,若分别以雌性个体和雄性个体的体细胞作为核供体,通常,所得到的两个克隆动物体细胞的常染色体数目____________(填“相同”或“不相同”),性染色体组合____________(填“相同”或“不相同”)。
【答案】(1)将动物的一个细胞核,移入一个已去掉细胞核的卵母细胞 不变
(2)小于 胚胎细胞分化程度低,恢复全能性相对容易
(3)相同 不同
【解析】(1)核移植是指将动物的一个细胞的细胞核,移入一个已经去掉细胞核的卵母细胞中,使其重组并发育成一个新的胚胎,这个胚胎最后发育成为动物个体;通过核移植方法获得的克隆猴的细胞核来自供体,因此克隆猴体細胞的染色体数目和供体一致。
(2)胚胎细胞核移植的难度小于体细胞核移植,其原因是动物胚胎细胞分化程度低,恢复其全能性相对容易。
(3)哺乳动物雌性个体和雄性个体的体细胞染色体常染色体相同,性染色体前者是XX,后者是XY,因此分别以雌性个体和雄性个体的体细胞作为核供体,通常所得到的两个克隆动物体细胞的常染色体数目相同,性染色体组合不同。
70.(2018•江苏卷•T32)为生产具有特定性能的α-淀粉酶,研究人员从某种海洋细菌中克隆了α-淀粉酶基因(1656个碱基对),利用基因工程大量制备琢α-淀粉酶,实验流程见下图。请回答下列问题:
(1)利用PCR技术扩增α-淀粉酶基因前,需先获得细菌的______________________。
(2)为了便于扩增的DNA片段与表达载体连接,需在引物的______________________端加上限制性酶切位点,且常在两条引物上设计加入不同的限制性酶切位点,主要目的是____________________________________________。
(3)进行扩增时,反应的温度和时间需根据具体情况进行设定,下列选项中______________________的设定与引物有关,______________________的设定与扩增片段的长度有关。(填序号)
①变性温度 ②退火温度
③延伸温度 ④变性时间
⑤退火时间 ⑥延伸时间
(4)下图表示筛选获得的工程菌中编码α-淀粉酶的mRNA的部分碱基序列:
图中虚线框内mRNA片段包含______________________个密码子,如虚线框后的序列未知,预测虚线框后的第一个密码子最多有______________________种。
(5)获得工程菌表达的α-淀粉酶后,为探究影响酶活性的因素,以浓度为1%的可溶性淀粉为底物测定酶活性,结果如下:
缓冲液
50mmol/LNa2HPO4-KH2PO4
50mmol/LTris-HCl
50mmol/LGly-NaOH
pH
6.0
6.5
7.0
7.5
7.5
8.0
8.5
9.0
9.0
9.5
10.0
10.5
酶相对活性%
25.4
40.2
49.8
63.2
70.1
95.5
99.5
85.3
68.1
63.7
41.5
20.8
根据上述实验结果,初步判断该α-淀粉酶活性最高的条件为______________________。
【答案】(1)基因组DNA
(2)5’ 使DNA片段能定向插入表达载体,减少自连
(3)② ⑥
(4)8 13
(5)pH为8.5,缓冲液为50mmol/LTris-HCl
【解析】(1)α-淀粉酶基因来自于海洋细菌,因此为了利用PCR技术扩增α-淀粉酶基因,必须先获得细菌的基因组DNA。
(2)目的基因与运载体结合前需要用限制酶对两者进行切割,延伸是在引物的3’端延伸,为了保证目的基因的完整性,因此需在引物的5’端加上限制性酶切位点,且为了使DNA片段能定向插入表达载体,减少自连,常在两条引物上设计加入不同的限制性酶切位点。
(3)进行扩增时,退火温度的设定与引物有关,延伸时间的设定与扩增片段的长度有关。
(4)根据题意分析,虚线框内mRNA片段内含有24个碱基,每3个碱基构成一个密码子,因此包含24÷3=8个密码子;构成mRNA的碱基有4种,若虚线框后的序列未知,预测虚线框后的第一个密码子最多有4×4-3=13种。
(5)根据表格数据分析可知,在pH为8.5,缓冲液为50 mmol/LTris-HCl的条件下,α-淀粉酶相对活性为99.5%,活性最高。
71.(2018•海南•T31)甜蛋白是一种高甜度的特殊蛋白质。为了改善黄瓜的品质,科学家采用农杆菌转化法将一种甜蛋白基因成功导入黄瓜细胞,得到了转基因植株。回答下列问题:
(1)用农杆菌感染时,应优先选用黄瓜______________________(填“受伤的”或“完好的”)叶片与含重组质粒的农杆菌共培养,选用这种叶片的理由是______________________。
(2)若在转基因黄瓜中检测到这种甜蛋白,则表明该重组质粒中______________________已转移到植物细胞中且能够表达;用该转基因黄瓜的某一植株与一株非转基因植株杂交,发现子代中含甜蛋白个体数与不含甜蛋白个体数之比为1:1,则说明甜蛋白基因已经整合到______________________(填“核基因组”“线粒体基因组”或“叶绿体基因组”)中。
(3)假设某种转基因作物因为受到病毒感染而减产,若要以该转基因作物为材料获得脱毒苗,应选用______________________作为外植体进行组织培养。
(4)通常,基因工程操作主要有4个步骤,即目的基因获取、重组表达载体的构建、将目的基因导入受体细胞、目的基因的检测与鉴定。因此,基因工程的含义可概括为______________________。
【答案】(1)受伤的 叶片伤口处的细胞释放出大量酚类物质,可吸引农杆菌移向这些细胞
(2)甜蛋白基因 核基因组
(3)茎尖
(4)按照人们的愿望进行设计,并通过体外重组和转基因等技术,赋予生物新的遗传特性,创造出符合人们需要的新生物类型
【解析】(1)用农杆菌感染时,应优先选用黄瓜受伤的叶片与含重组质粒的农杆菌共培养,理由是叶片伤口处的细胞释放出大量酚类物质,可吸引农杆菌移向这些细胞。
(2)若在转基因黄瓜中检测到这种甜蛋白,则表明该重组质粒中甜蛋白基因已转移到植物细胞中且能够表达;用该转基因黄瓜的某一植株与一株非转基因植株杂交,发现子代中含甜蛋白个体数与不含甜蛋白个体数之比为1:1,则说明甜蛋白基因已经整合到核基因组中。
(3)假设某种转基因作物因为受到病毒感染而减产,若要以该转基因作物为材料获得脱毒苗,应选用茎尖作为外植体进行组织培养。
(4)通常,基因工程操作主要有4个步骤,即目的基因获取、重组表达载体的构建、将目的基因导入受体细胞、目的基因的检测与鉴定。因此,基因工程的含义可概括为按照人们的愿望进行设计,并通过体外重组和转基因等技术,赋予生物新的遗传特性,创造出符合人们需要的新生物类型。
72.(2017•新课标Ⅰ卷•T38)真核生物基因中通常有内含子,而原核生物基因中没有,原核生物没有真核生物所具有的切除内含子对应的RNA序列的机制。已知在人体中基因A(有内含子)可以表达出某种特定蛋白(简称蛋白A)。回答下列问题:
(1)某同学从人的基因组文库中获得了基因A,以大肠杆菌作为受体细胞却未得到蛋白A,其原因是_____________________。
(2)若用家蚕作为表达基因A的受体,在噬菌体和昆虫病毒两种载体中,不选用__________________作为载体,其原因是_____________________。
(3)若要高效地获得蛋白A,可选用大肠杆菌作为受体。因为与家蚕相比,大肠杆菌具有_________________(答出两点即可)等优点。
(4)若要检测基因A是否翻译出蛋白A,可用的检测物质是___________________(填“蛋白A的基因”或“蛋白A的抗体”)。
(5)艾弗里等人的肺炎双球菌转化实验为证明DNA是遗传物质做出了重要贡献,也可以说是基因工程的先导,如果说他们的工作为基因工程理论的建立提供了启示,那么,这一启示是_________________________。
【答案】(1)基因A有内含子,在大肠杆菌中,其初始转录产物中与内含子对应的RNA序列不能被切除,无法表达出蛋白A
(2)噬菌体噬菌体的宿主是细菌,而不是家蚕
(3)繁殖快、容易培养(4)蛋白A的抗体
(5)DNA可以从一种生物个体转移到另一种生物个体
【解析】(1)基因A的编码区中有内含子,在真核生物细胞内把内含子转录来的RNA切除,而原核生物细胞内基因转录后不切除,转录后直接表达,所以翻译形成的蛋白质不是蛋白A。
(2)由于噬菌体是专性寄生在细菌体内的病毒,无法侵染到真核生物家蚕细胞内,所以不能用噬菌体作为运载体。而家蚕属于昆虫,故可用昆虫病毒作为运载体。
(3)大肠杆菌作为受体菌具有繁殖周期短、易培养。
(4)检测目的基因是否表达通常用抗原-抗体杂交技术。
(5)艾弗里等人的肺炎双球菌转化实验为证明DNA是遗传物质做出了重要贡献,证明了生物的遗传物质是DNA,还为基因工程理论的建立提供了启示,这一启示是DNA可以从一种生物转移到另一种生物个体。
73.(2017•新课标Ⅱ卷•T38)几丁质是许多真菌细胞壁的重要成分,几丁质酶可催化几丁质水解。通过基因工程将几丁质酶基因转入植物体内,可增强其抗真菌病的能力。回答下列问题:
(1)在进行基因工程操作时,若要从植物体中提取几丁质酶的mRNA,常选用嫩叶而不选用老叶作为实验材料,原因是__________________________。提取RNA时,提取液中需添加RNA酶抑制剂,其目的是__________________________。
(2)以mRNA为材料可以获得cDNA,其原理是__________________________。
(3)若要使目的基因在受体细胞中表达,需要通过质粒载体而不能直接将目的基因导入受体细胞,原因是__________________________(答出两点即可)。
(4)当几丁质酶基因和质粒载体连接时,DNA连接酶催化形成的化学键是________________________。
(5)若获得的转基因植株(几丁质酶基因已经整合到植物的基因组中)抗真菌病的能力没有提高,根据中心法则分析,其可能的原因是__________________________。
【答案】(1)嫩叶组织细胞易破碎 防止RNA降解
(2)在逆转录酶的作用下,以mRNA为模板按照碱基互补配对的原则可以合成cDNA
(3)目的基因无复制原点;目的基因无表达所需启动子
(4)磷酸二酯键
(5)目的基因的转录或翻译异常
【解析】(1)在进行基因工程操作时,若要从植物体中提取几丁质酶的mRNA,常选用嫩叶而不选用老叶作为实验材料,原因是嫩叶组织细胞易破碎。提取RNA时,提取液中需添加RNA酶抑制剂,其目的是防止RNA降解。(2)以mRNA为材料可以获得cDNA,其原理是在逆转录酶的作用下,以mRNA为模板按照碱基互补配对的原则可以合成cDNA。(3)若要使目的基因在受体细胞中表达,需要通过质粒载体而不能直接将目的基因导入受体细胞,原因是目的基因无复制原点、目的基因无表达所需启动子。(4)当几丁质酶基因和质粒载体连接时,DNA连接酶催化形成的化学键是磷酸二酯键。(5)若获得的转基因植株(几丁质酶基因已经整合到植物的基因组中)抗真菌病的能力没有提高,根据中心法则分析,其可能的原因是目的基因的转录或翻译异常。
74.(2017•新课标Ⅲ卷•T38)编码蛋白甲的DNA序列(序列甲)由A、B、C、D、E五个片段组成,编码蛋白乙和丙的序列由序列甲的部分片段组成,如图1所示。
回答下列问题:
(1)现要通过基因工程的方法获得蛋白乙,若在启动子的下游直接接上编码蛋白乙的DNA序列(TTCGCTTCT……CAGGAAGGA),则所构建的表达载体转入宿主细胞后不能翻译出蛋白乙,原因是_____________________________________。
(2)某同学在用PCR技术获取DNA片段B或D的过程中,在PCR反应体系中加入了DNA聚合酶、引物等,还加入了序列甲作为_____________________,加入了________________作为合成DNA的原料。
(3)现通过基因工程方法获得了甲、乙、丙三种蛋白,要鉴定这三种蛋白是否具有刺激T淋巴细胞增殖的作用,某同学做了如下实验:将一定量的含T淋巴细胞的培养液平均分成四组,其中三组分别加入等量的蛋白甲、乙、丙,另一组作为对照,培养并定期检测T淋巴细胞浓度,结果如图2。
①由图2 可知,当细胞浓度达到a时,添加蛋白乙的培养液中T淋巴细胞浓度不再增加,此时若要使T淋巴细胞继续增殖,可采用的方法是__________________。细胞培养过程中,培养箱中通常要维持一定的CO2浓度,CO2的作用是__________________。
②仅根据图、图2可知,上述甲、乙、丙三种蛋白中,若缺少______________(填“A”“B”“C”“D”或“E”)片段所编码的肽段,则会降低其刺激T淋巴细胞增殖的效果。
【答案】(1)编码乙的DNA序列起始端无ATG,转录出的mRNA无起始密码子
(2)模板 dNTP
(3)①进行细胞传代培养维持培养液是的pH ② C
【解析】(1)题干信息基因序列(TTCG……),结合转录过程中的碱基配对原则,可知其转录出的mRNA上没有起始密码子AUG。
(2)PCR需要的条件包括引物、耐高温的DNA聚合酶、模板、四种脱氧核糖核苷酸。
(3)①动物细胞培养中,细胞具有贴壁生长以及接触抑制的特点,因此若要使T淋巴细胞继续增殖,在培养中需要用胰蛋白酶处理贴壁的细胞并进行分瓶培养,分瓶后的培养称为传代培养;动物细胞培养过程中加入CO2,作用是维持培养液的pH。②据图分析,丙与对照接近,甲和乙都有较大影响,在甲、乙中存在但在丙中不存在的片段是C,所以缺少C片段会降低效果。
75.(2017•海南卷•T31)甲、乙两名同学分别以某种植物的绿色叶片和白色花瓣为材料,利用植物组织培养技术繁殖该植物。回答下列问题:
(1)以该植物的绿色叶片和白色花瓣作为外植体,在一定条件下进行组织培养,均能获得试管苗,其原理是__________。
(2)甲、乙同学在诱导愈伤组织所用的培养基中,均加入一定量的蔗糖,蔗糖水解后可得到__________。若要用细胞作为材料进行培养获得幼苗,该细胞应具备的条件是____________(填“具有完整的细胞核”“具有叶绿体”或“已转入抗性基因”)。
(3)图中A、B、C所示的是不同的培养结果,该不同结果的出现主要是由于培养基中两种激素用量的不同造成的,这两种激素是________。A中的愈伤组织是叶肉细胞经_______形成的。
(4)若该种植物是一种杂合体的名贵花卉,要快速获得与原植株基因型和表现型都相同的该种花卉,可用组织培养方法繁殖,在培养时,___________(填“能”或“不能”)采用经减数分裂得到的花粉粒作为外植体,原因是____________。
【答案】(1)绿色叶片和白色花瓣的细胞具有全能性,在一定条件下能发育成完整的植株。
(2)葡萄糖、果糖具有完整的细胞核
(3)细胞分裂素、生长素脱分化
(4)不能对杂合体的植株来说,其体细胞的基因型相同,而花粉粒的基因型与体细胞的基因型不同。用花粉粒进行组织培养得到花卉基因型不同于原植株。
【解析】(1)植物组织培养的原理是植物细胞具有全能性。
(2)蔗糖水解后可得到葡萄糖、果糖。用细胞作为材料进行培养获得幼苗,细胞必须具有完整细胞核,才具有发育为个体的一整套完整遗传信息。
(3)影响植物组织培养的两种主要激素是细胞分裂素和生长素。愈伤组织是叶肉细胞经脱分化形成的。
(4)由于花粉粒的基因型与体细胞的基因型不同,组织培养得到花卉基因型不同于原植株,导致不能保留亲本性状。
76.(2017•天津卷•T9)玉米自交系(遗传稳定的育种材料)B具有高产、抗病等优良性质,但难以直接培育成转基因植株,为使其获得抗除草剂性状,需依次进行步骤I、II试验。
Ⅰ.获得抗除草剂转基因玉米自交系A,技术路线如下图。
(1)为防止酶切产物自身环化,构建表达载体需用2种限制酶,选择的原则是______(单选)。
①Ti质粒内,每种限制酶只有一个切割位点
②G基因编码蛋白质的序列中,每种限制酶只有一个切割位点
③酶切后,G基因形成的两个黏性末端序列不相同
④酶切后,Ti质粒形成的两个黏性末端序列相同
A.①③ B.①④ C.②③ D.②④
(2)下表是4种玉米自交系幼胚组织培养不同阶段的结果。据表可知,细胞脱分化时使用的激素是_______________,自交系_______________的幼胚最适合培养成愈伤组织作为转化受体。
(3)农杆菌转化愈伤组织时,T-DNA携带插入其内的片段转移到受体细胞。筛选转化的愈伤组织,需使用含_____________________的选择培养基。
(4)转化过程中,愈伤组织表面常残留农杆菌,导致未转化愈伤组织也可能在选择培养基上生长。含有内含子的报告基因只能在真核生物中正确表达,其产物能催化无色物质K呈现蓝色。用K分别处理以下愈伤组织,出现蓝色的是_______________(多选)。
A.无农杆菌附着的未转化愈伤组织
B.无农杆菌附着的转化愈伤组织
C.农杆菌附着的未转化愈伤组织
D.农杆菌附着的转化愈伤组织
(5)组织培养获得的转基因植株(核DNA中仅插入一个G基因)进行自交,在子代含G基因的植株中,纯合子占_____________。继续筛选,最终选育出抗除草剂纯合自交系A。
II.通过回交使自交系B获得抗除草剂性状
(6)抗除草剂自交系A(GG)与自交系B杂交产生F1,然后进行多轮回交(下图)。自交系B作为亲本多次回交的目的是使后代______________。
(7)假设子代生活力一致,请计算上图育种过程F1、H1、H2、H3各代中含G基因植株的比例,并在图1中画出对应的折线图。若回交后每代不进行鉴定筛选,直接回交,请在图2中画出相应的折线图。
(8)下表是鉴定含G基因植株的4种方法。请预测同一后代群体中,4种方法检出的含G基因植株的比例,从小到大依次是________。
方法
检测对象
检测目标
检出的含G基因植株的比例
PCR扩增
基因组DNA
G基因
x1
分子杂交
总mRNA
G基因转录产物
x2
抗原-抗体杂交
总蛋白质
G基因编码的蛋白质
x3
喷洒除草剂
幼苗
抗除草剂幼苗
x4
对Hn继续筛选,最终选育出高产、抗病、抗除草剂等优良性状的玉米自交系
【答案】(1)A
(2)2,4-D 乙
(3)除草剂
(4)BD
(5)1/3
(6)积累越来越多自交系B的遗传物质/优良性状
(7)
(8)X4,X3,X2,X1
【解析】(1)质粒作为将目的基因导入受体细胞的载体,每种限制酶的切割位点最好只有一个,否则切割后会导致基因缺失,影响基因的表达;限制酶的识别序列和切割位点位于DNA上,G基因编码的序列是蛋白质,没有限制酶的识别序列和切割位点;酶切后,G基因和Ti质粒形成的两个黏性末端序列均不相同。故选A。(2)细胞脱分化形成愈伤组织,由表中结果可知,使用2,4-D时愈伤组织形成率最高。比较4个自交系,甲自交系中芽的分化率比较低,丙自交系中根的诱导率比较低,丁自交系中愈伤组织的形成率比较低,乙自交系中愈伤组织形成率、芽的分化率和根的诱导率都相对较高,故最适合培养成愈伤组织作为转化受体。(3)试验的目的是获得抗除草剂转基因玉米自交系A,则筛选转化的愈伤组织,需使用含除草剂的选择培养基。(4)含有内含子的报告基因位于农杆菌Ti质粒的T-DNA中,无农杆菌附着的未转化愈伤组织不含内含子的报告基因,不会出现蓝色;不论是否有无农杆菌附着,转化愈伤组织中都含有Ti质粒,含内含子的报告基因,会出现蓝色;农杆菌附着的未转化愈伤组织,含内含子的报告基因位于农杆菌中,农杆菌属于原核生物,其中的报告基因不能正确表达,不会出现蓝色。故选BD。(5)由于转基因植株的核DNA中仅插入一个G基因,设其基因型为GO,则其自交后代含G基因的植株基因型为GG或GO,比例为1∶2,纯合子占1/3。(6)回交是指杂交后代与自交系B杂交,会使后代积累越来越多自交系B的遗传物质/优良性状。(7)自交系B不含抗除草剂基因,设基因型为OO,则自交系A(GG)与之杂交得F1,基因型为GO,都含有G基因,再与自交系B(OO)回交得H1,基因型为GO和OO,比例为1∶1,含有G基因的植株占1/2,筛选去除基因型为OO的植株后,剩余的都是基因型为GO的植株,再回交,则与H1结果相同,含有G基因的植株占1/2。若不筛选,则1/2GO、1/2OO植株回交得H2,基因型为1/4GO、3/4OO,含有G基因的植株占1/4;1/4GO、3/4OO植株回交得H3,基因型为1/8GO、7/8OO,含有G基因的植株占1/8。(8)G基因导入受体细胞后,不一定转录形成mRNA,转录形成的mRNA不一定翻译形成相应的蛋白质,翻译形成的相应的蛋白质,不一定表现出抗除草剂性状,所以检测出的含G基因植株的比例,由小到大依次是X4,X3,X2,X1。
77.(2016•全国卷I•T40)某一质粒载体如图所示,外源DNA插入到Ampr或Tetr中会导致相应的基因失活(Ampr表示氨苄青霉素抗性基因,Tetr表示四环素抗性基因)。有人将此质粒载体用BamHI酶切后,与用BamHI酶切获得的目的基因混合,加入DNA连接酶进行连接反应,用得到的混合物直接转化大肠杆菌,结果大肠杆菌有的未被转化,有的被转化。被转化的大肠杆菌有三种,分别是含有环状目的基因、含有质粒载体、含有插入了目的基因的重组质粒的大肠杆菌。回答下列问题:
(1)质粒载体作为基因工程的工具,应具备的基本条件有______________(答出两点即可)。
而作为基因表达载体,除满足上述基本条件外,还需具有启动子和终止子。
(2)如果用含有氨苄青霉素的培养基进行筛选,在上述四种大肠杆菌细胞中,未被转化的和仅含有环状目的基因的细胞是不能区分的,其原因是______________;并且______________和______________的细胞也是不能区分的,其原因是_____________。在上述筛选的基础上,若要筛选含有插入了目的基因的重组质粒的大肠杆菌的单菌落,还需使用含有原因是_____________的固体培养基。
(3)基因工程中,某些噬菌体经改造后可以作为载体,其DNA复制所需的原料来自于_____________
【答案】(1)能自我复制、具有标记基因
(2)二者均不含有氨苄青霉素抗性基因,在该培养基上均不生长
含有质粒载体 含有插入了目的基因的重组质粒(或答含有重组质粒)
二者均含有氨苄青霉素抗性基因,在该培养基上均能生长 四环素
(3)受体细胞
【解析】(1)质粒载体作为基因工程的工具,应具备的基本条件有具有标记基因、具有一个或多个限制酶切点、能在受体细胞中复制并稳定保存。
(2)由于未被转化的和仅含有环状目的基因的大肠杆菌中不含有氨苄青霉素抗性基因,因此如果用含有氨苄青霉素的培养基进行筛选,未被转化的和仅含有环状目的基因的大肠杆菌均不能存活,因此两者是不能区分的;含有质粒的大肠杆菌和含重组质粒的大肠杆菌的细胞,由于均含有氨苄青霉素抗性基因,在含有氨苄青霉素的培养基上都能生长,因此两者也是不能区分的。在上述筛选的基础上,若要筛选含有插入了目的基因的重组质粒的大肠杆菌的单菌落,还需使用含有四环素的固体培养基,即含有重组质粒的大肠杆菌在其中不能生长,而含有普通质粒的大肠杆菌能生长。
(3)噬菌体属于病毒,病毒没有细胞结构,其DNA复制所需的原料来自于受体细胞。
78.(2016•全国卷III•T40)图(a)中的三个DNA片段上以此表示出了EcoR I、BamH I和Sau3A I三种限制性内切酶的识别序列与切割位点,图(b)为某种表达载体示意图(载体上的EcoR I、Sau3A I的切点是唯一的)。
根据基因工程的有关知识,回答下列问题:
(1)经BamH I酶切割得到的目的基因可以与上述表达载体被____________酶切后的产物连接,理由是____________。
(2)若某人利用图(b)所示的表达载体获得了甲、乙、丙三种含有目的基因的重组子,如图(c)所示。这三种重组子中,不能在宿主细胞中表达目的基因产物的有____________,不能表达的原因是____________。
(3)DNA连接酶是将两个DNA片段连接起来的酶,常见的有____________和____________,其中既能连接黏性末端又能连接平末端的是____________。
【答案】(1)Sau3AⅠ 限制酶Sau3AⅠ与BamHⅠ切割后形成的黏性末端相同
(2)甲、丙 在基因表达载体中,启动子应位于目的基因的首端,终止子应位于目的基因的尾端,这样目的基因才能表达。图中甲、丙均不符合,所以不能表达目的基因的产物
(3)E·coliDNA连接酶 T4DNA连接酶 T4DNA连接酶
【解析】(1)分析图解可知,限制酶Sau3AI和BamHI酶切割后形成的黏性末端相同,因此经BamHI酶切割得到的目的基因可以与上述表达载体被Sau3AI酶切后的产物连接。
(2)在基因表达载体中,启动子位于目的基因的首端,终止子应位于目的基因的尾端,这样的基因才能表达。图中甲和丙均不符合,所以不能在宿主细胞中表达目的基因产物。
(3)DNA连接酶是将两个DNA片段连接起来的酶,常见的有E•coliDNA连接酶和T4DNA连接酶,其中既能连接黏性末端又能连接平末端的是T4DNA连接酶。
79.(2016•江苏卷•T33)下表是几种限制酶识别序列及其切割位点,图1、图2中标注了相关限制酶的酶切位点,其中切割位点相同的酶不重复标注。请回答下列问题:
(1)用图中质粒和目的基因构建重组质粒,应选用______两种限制酶切割,酶切后的载体和目的基因片段,通过__________酶作用后获得重组质粒。为了扩增重组质粒,需将其转入处于__________________态的大肠杆菌。
(2)为了筛选出转入了重组质粒的大肠杆菌,应在筛选平板培养基中添加__________,平板上长出的菌落,常用PCR鉴定,所用的引物组成为图2中_____________。
(3)若BamH I酶切的DNA末端与Bcl I酶切的DNA末端连接,连接部位的6个碱基对序列为,对于该部位,这两种酶(填“都能”、“都不能”或“只有一种能”)切开。
(4)若用Sau3A I切图1质粒最多可能获得种大小不同的DNA片段。
【答案】(1)BclI和HindⅢ 连接 感受 (2)四环素 引物甲和引物丙
(3) 都不能 (4)7
【解析】(1)选择的限制酶应在目的基因两端存在识别位点,但BamH I可能使质粒中启动丢失,因此可能选Bcl I和HindⅢ。酶切后的载体和目的基因片段,通过DNA连接酶作用后获得重组质粒。为了扩增重组质粒,需将其转入处于感受态的大肠杆菌。
(2)为了筛选出转入重组质粒的大肠杆菌,根据质粒上的抗性基因,应在筛选平板培养基中添加四环素。PCR技术要求两种引物分别和目的基因的两条单链结合,沿相反的方向合成子链。
(3)根据BamH I和Bcl I的酶切点,BamHI酶切的DNA末端与Bcl I酶切的DNA末端连接,连接部位的6个碱基对序列为 ,与两种酶的酶切位点均不同。
(4)根据BamH I、Bcl I和Sau3A I的酶切位点,Sau3A I在质粒上有三个酶切位点,完全酶切可得到记为A、B、C三种片段,若部分位点被切开,可得到AB、AC、BC、ABC四种片段,所以用Sau3A I切图1质粒最多可能获得7种大小不同的DNA片段。
80.(2016•全国卷II•T40)下图表示通过核移植等技术获得某种克隆哺乳动物(二倍体)的流程。
回答下列问题:
(1)图中A表示正常细胞核,染色体数为2n,则其性染色体的组成可为____________。过程①表示去除细胞核,该过程一般要在卵母细胞培养至适当时期再进行,去核时常采用_______的方法。②代表的过程是__________。
(2)经过多次传代后,供体细胞中______的稳定性会降低,因此,选材时必须关注传代次数。
(3)若获得的克隆动物与供体动物性状不完全相同,从遗传物质的角度分析其原因是______。
(4)与克隆羊“多莉(利)”培养成功一样,其他克隆动物的成功获得也证明了__________。
【答案】(15分)(1)XX或XY 显微操作(去核法) 胚胎移植
(2)遗传物质
(3)卵母细胞的细胞质中的遗传物质会对克隆动物的形状产生影响
(4)已经分化的动物体细胞核具有全能性。
【解析】(1)提供体细胞的供体可能为雌性,也可能为雄性,因此图中A(正常细胞核)的性染色体组成为XX或XY。常采用显微操作去核法来去除卵母细胞的细胞核。②过程表示将早期胚胎移入受体,其过程为胚胎移植。
(2)取供体动物的体细胞培养,一般选用传代10代以内的细胞,因为10代以内的细胞一般能保持正常的二倍体核型,保证了供体细胞正常的遗传基础。超过10代继续培养,则其遗传物质(或核型)的稳定性会降低。
(3)克隆动物的细胞核基因来自供体,因此大部分性状与供体相同,但细胞质基因来源于受体(或提供卵母细胞的个体),即卵母细胞的细胞质中的遗传物质会对克隆动物的形状产生影响,这就决定了克隆动物的性状与供体不完全相同。
(4)克隆动物的培育采用的是核移植技术,核移植技术的原理是:已经分化的动物体细胞核具有全能性。
81.(2015•新课标卷Ⅰ•T40)HIV属于逆转录病毒,是艾滋病的病原体。回答下列问题:
(1)用基因工程方法制备HIV的某蛋白(目的蛋白)时,可先提取HIV中的,以其作为模板,在的作用下合成。获取该目的蛋白的基因,构建重组表达载体,随后导入受体细胞。
(2)从受体细胞中分离纯化出目的蛋白,该蛋白作为抗原注入机体后,刺激机体产生的可与此蛋白结合的相应分泌蛋白是。该分泌蛋白可用于检测受试者血清中的HIV,检测的原理是。
(3)已知某种菌导致的肺炎在健康人群中罕见,但是在艾滋病患者中却多发。引起这种现象的根本原因是HIV主要感染和破坏了患者的部分细胞,降低了患者免疫系统的防卫功能。
(4)人的免疫系统有癌细胞的功能,艾滋病患者由于免疫功能缺陷,易发生恶性肿瘤。
【答案】(1)RNA 逆转录酶 cDNA(或DNA)
(2)抗体 抗原抗体特异性结合
(3)T(或T淋巴)
(4)监控和清除
【解析】(1)提取HIV中的RNA,以其作为模板,在逆转录酶的作用下合成cDNA,可以获取该目的蛋白的基因。
(2)抗原注入机体后,刺激机体产生特异性的抗体,抗体是免疫球蛋白。该抗体可用于检测受试者血清中的HIV,与抗原发生特异性结合。
(3)HIV侵入人体后主要感染和破坏了患者的部分T细胞,降低了患者免疫系统的防卫功能。
(4)人的免疫系统有防卫外来病原体,监控和清除自身衰老和病变的细胞功能。
82.(2015•新课标卷Ⅱ•T40)已知生物体内有一种蛋白质(P),该蛋白质是一种转运蛋白,由305个氨基酸组成。如果将P分子中158位的丝氨酸变成亮氨酸,240位的谷氨酰胺变成苯丙氨酸,改变后的蛋白质(P1)不但保留P的功能,而且具有了酶的催化活性。回答下列问题:
⑴从上述资料可知,若要改变蛋白质的功能,可以考虑对蛋白质的进行改造。
⑵以P基因序列为基础,获得P1基因的途径有修饰基因或合成基因。所获得的基因表达时是遵循中心法则的,中心法则的全部内容包括的复制;以及遗传信息在不同分子之间的流动,即:。
⑶蛋白质工程也被称为第二代基因工程,其基本途径是从预期蛋白质功能出发,通过
和,进而确定相对应的脱氧核苷酸序列,据此获得基因,再经表达、纯化获得蛋白质,之后还需要对蛋白质的生物进行鉴定。
【答案】(1)氨基酸序列(或结构)(1分,其他答案合理也给分) (2)P P1 (每空2分,共4分) DNA和RNA(或遗传物质)(2分) DNA→RNA、 RNA→DNA
RNA→蛋白质(或转录、逆转录、翻译)(3分)
(3)设计蛋白质的结构 推测氨基酸序列(每空2分,共4分) 功能(1分)
【解析】本题考查蛋白质工程相关知识,难度较小。
(1) 对蛋白质的 氨基酸序列(或结构)进行改造,可达到改变蛋白质的功能的目的。
(2)以P基因序列为基础,获得P1基因,可以对P基因进行修饰改造,也可以用人工方法合成P1基因;中心法则的全部内容包括 DNA的复制、 DNA→ RNA、RNA→DNA、RNA→蛋白质(或转录、逆转录、翻译)。
(3)蛋白质工程的基本途径是从预期蛋白质功能出发,通过设计蛋白质结构和推测氨基酸序列,推测相应的核苷酸序列,并获取基因。经表达的蛋白质,要对其进行生物功能鉴定。
83.(2015•新课标卷Ⅰ•T40)HIV属于逆转录病毒,是艾滋病的病原体。回答下列问题:
(1)用基因工程方法制备HIV的某蛋白(目的蛋白)时,可先提取HIV中的,以其作为模板,在的作用下合成。获取该目的蛋白的基因,构建重组表达载体,随后导入受体细胞。
(2)从受体细胞中分离纯化出目的蛋白,该蛋白作为抗原注入机体后,刺激机体产生的可与此蛋白结合的相应分泌蛋白是。该分泌蛋白可用于检测受试者血清中的HIV,检测的原理是。
(3)已知某种菌导致的肺炎在健康人群中罕见,但是在艾滋病患者中却多发。引起这种现象的根本原因是HIV主要感染和破坏了患者的部分细胞,降低了患者免疫系统的防卫功能。
(4)人的免疫系统有癌细胞的功能,艾滋病患者由于免疫功能缺陷,易发生恶性肿瘤。
【答案】(1)RNA 逆转录酶 cDNA(或DNA)
(2)抗体 抗原抗体特异性结合
(3)T(或T淋巴)
(4)监控和清除
【解析】(1)HIV属于逆转录病毒,它的遗传物质是RNA,在逆转录酶的作用下可以逆转录为cDNA,用于构建基因表达载体,从而制备HIV的某蛋白。
(2)HIV的某蛋白作为抗原进入机体后,能刺激人体产生针对该抗原的一种特殊的分泌蛋白——抗体;可用该抗体进行抗原—抗体进行杂交来检测血清中是否含有HIV。
(3)HIV病毒营寄生生活,寄生在T淋巴细胞内,T细胞参与体液免疫和细胞免疫,因此少了T细胞,特异性免疫几乎全部丧失,降低了机体的免疫功能。
(4)人体的免疫系统具有防卫、监控和清除的功能,可及时清除体内产生的癌细胞,艾滋病患者的整个免疫功能缺陷,机体会发生一系列顽固性机会感染和肿瘤的发生。
84.(2015•安徽卷•T31)科研人员采用转基因体细胞克隆技术获得转基因绵羊,以便通过乳腺生物反应器生产人凝血因子IX医用蛋白,其技术路线如图。
(1) 由过程①获得的A为_____________________。
(2) 在核移植之前,必须先去掉受体卵母细胞的核,目的是_______________________。受体应选用___________期卵母细胞。
(3) 进行胚胎移植时,代孕母羊对移入子宫的重组胚胎基本上不发生______________,这为重组胚胎在代孕母羊体内的存活提供了可能。
(4)采用胎儿成纤维细胞进行转基因体细胞克隆,理论上可获得无限个转基因绵羊,这是因为__________________________________________________。
【答案】(1)含目的基因的表达载体。
(2)保证核遗传物质来自含目的基因的成纤维细胞 MⅡ
(3)免疫排斥反应
(4)整合有目的基因的成纤维细胞可进行传代培养
【解析】(1)根据题意可知,要将人凝血因子IX基因导入绵羊胎儿成纤维细胞,必须构建基因表达载体,所以由过程①获得的A为基因表达载体。
(2)为保证核遗传物质来自含目的基因的成纤维细胞,在核移植之前,必须先去掉受体卵母细胞的核。受体应选用减数第二次分裂中(MⅡ中)期卵母细胞。
(3)进行胚胎移植时,代孕母羊对移入子宫的重组胚胎基本上不发生免疫排斥反应,这为重组胚胎在代孕母羊体内的存活提供了可能。
(4)采用胎儿成纤维细胞进行转基因体细胞克隆,理论上可获得无限个转基因绵羊,这是因为整合有目的基因的成纤维细胞可进行传代培养。
85.(2015•福建卷•T33) GDNF是一种神经营养因子。对损伤的神经细胞具有营养和保护作用。研究人员构建了含GDNF基因的表达载体(如图1所示),并导入到大鼠神经干细胞中,用于干细胞基因治疗的研究。请回答:
(1)在分离和培养大鼠神经干细胞的过程中,使用胰蛋白酶的目的是。
(2)构建含GDNF基因的表达载体时,需选择图1中的限制酶进行酶切。
(3)经酶切后的载体和GDNF基因进行连接,连接产物经筛选得到的载体主要有三种:单个载体自连、GDNF基因与载体正向连接、GDNF基因与载体反向连接(如图1所示)。为鉴定这3种连接方式,选择HpaI酶和BamHI酶对筛选的载体进行双酶切,并对酶切后的DNA片段进行电泳分析,结果如图2所示。图中第泳道显示所鉴定的载体是正向连接的。
(4)将正向连接的表达载体导入神经干细胞后,为了检测GDNF基因是否成功表达,可用相应的与提取的蛋白质杂交。当培养的神经干细胞达到一定的密度时,需进行
培养以得到更多数量的细胞,用于神经干细胞移植治疗实验。
【答案】(1)使细胞分散开 (2)XhoⅠ (3)② (4)抗体 传代
【解析】(1)动物细胞培养时,可用胰蛋白酶或胶原蛋白酶作用,使细胞分散开。
(2) 质粒上有XhoⅠ识别位点,而且在启动子之后,所以选用XhoⅠ限制酶进行酶切。
(3) 泳道①仅有一种条带,属于载体自连;泳道②有两种条带,且长度分别与质粒和GDNF基因长度相同,为正向连接;泳道③有两种条带,长度与BamHⅠ酶切后结果相同,为反向连接。
(4) 检测基因是否表达采用抗原抗体杂交法。培养动物细胞采用动物细胞培养法,当细胞密度达到一定程度,需要进行分瓶,进行传代培养。
86.(2015•重庆卷•T8)某课题组为解决本地奶牛产奶量低的问题,引进了具高产奶基因但对本地适应性差的纯种公牛。
(1)拟进行如下杂交:
♂A(具高产奶基因的纯种)×♀B(具适宜本地生长基因的纯种)→C
选择B作为母本,原因之一是胚胎能在母体内正常。若C中的母牛表现为适宜本地生长,但产奶量并不提高,说明高产奶是性状。为获得产奶量高且适宜本地生长的母牛,根据现有类型,最佳杂交组合是,后代中出现这种母牛的概率是(假设两对基因分别位于不同对常染色体上)。
(2)用以上最佳组合,按以下流程可加速获得优良个体。
精子要具有受精能力,需对其进行处理;卵子的成熟在过程中完成。在过程4的培养基中含有葡萄糖,其作用是。为筛选出具有优良性状的母牛,过程5前应鉴定胚胎的。子代母牛的优良性状与过程的基因重组有关。
(3)为了提高已有胚胎的利用率,可采取技术。
【答案】(1)生长发育或胚胎发育 隐性 ♂A×♀C 1/8
(2)获能或增强活力 ③ 供能 性别、高产奶和适宜生长的基因 ②
(3)胚胎分割
【解析】(1)由于胚胎能在母体内进行正常的胚胎发育,所以可选择适宜当地生长的纯种牛做母本。用纯种高产奶牛与适宜当地生长的纯种牛杂交,获得了C牛,表现为适宜当地生长,但产奶量并没提高,这说明不适宜当地生长是隐性性状,适宜当地生长是显性性状,高产奶是隐性性状,低产奶是显性性状。由于控制奶牛的产奶量的基因和对本地的适应性的基因分别位于不同的染色体上,说明他们在遗传时遵循基因的自由组合定律,若控制奶牛的产奶量的等位基因为A和a,对本地的适应性的的等位基因为B和b,可推知雄牛A的基因型为aabb,雌牛B为AABB,C为AaBb,可见要获得产奶量高且适宜当地生长的母牛(aaB),最佳的实验组合为♂A×♀C,此时后代出现所需牛(aaBb)的概率为1/4×1/2=1/8。
(2)精子需获能后才具备受精的能力;由于排卵时排出的卵子只发育到减数MⅡ,而减数第二次分裂形成卵细胞是在受精过程中完成的,即卵子的成熟是在体外受精过程中完成;在胚胎培养过程中,培养基中的葡萄糖能为胚胎发育过程提供能量;为了筛选出具有优良性状的母牛,在胚胎移植之前需对胚胎的性别、高产奶和适宜生长的基因进行鉴定;母牛在减数分裂过程中发生基因重组,产生具有优良性状基因的卵细胞,子代母牛的优良性状与此有关。
(3)通过胚胎分割技术可产生遗传性状相同的多个胚胎,从而提高胚胎的利用率。
87.(2014•课标Ⅱ卷•T40)植物甲具有极强的耐旱性,其耐旱性与某个基因有关。若从该植物中获得该耐旱基因,并将其转移到耐旱性低的植物乙中,有可能提高后者的耐旱性。
回答下列问题:
(1)理论上,基因组文库含有生物的基因;而cDNA文库中含有生物的基因。
(2)若要从植物甲中获得耐旱基因,可首先建立该植物的基因组文库,再从中出所需的耐旱基因。
(3)将耐旱基因导入农杆菌,并通过农杆菌转化法将其导入植物的体细胞中,经过一系列的过程得到再生植株。要确认该耐旱基因是否在再生植株中正确表达,应检测此再生植株中该基因的,如果检测结果呈阳性,再在田间试验中检测植株的是否得到提高。
(4)假如用得到的二倍体转基因耐旱植株自交,子代中耐旱与不耐旱植株的数量比为3∶1时,则可推测该耐旱基因整合到了(填“同源染色体的一条上”或“同源染色体的两条上”)。
【答案】(1)全部 部分
(2)筛选
(3)乙 表达产物 耐旱性
(4)同源染色体的一条上
【解析】(1)基因文库包括基因组文库和cDNA文库,基因组文库包含生物基因组的所全部基因,cDNA文库是以mRNA反转录后构建的,只含有已经表达的基因(并不是所有基因都会表达),即部分基因。
(2)从基因文库中获取目的基因需要进行筛选。
(3)要提高植物乙的耐旱性,需要要利用农杆菌转化法将耐旱基因导入植物乙的体细胞中。要检测目的基因(耐旱基因)是否表达应该用抗原抗体杂交检测目的基因(耐旱基因)的表达产物(即耐旱的相关蛋白质);个体水平检测可以通过田间实验,观察检测其耐旱性情况。
(4)如果耐旱基因整合到同源染色体的两条上,则子代将全部表现耐旱,不会出现性状分离。[或“如果耐旱基因整合到同源染色体的一条上,则转基因植株的基因型可以用A_表示(A表示耐旱基因,_表示另一条染色体上没有相应的基因),A_自交后代基因型为AA∶A_∶_ _=1∶2∶1,所以耐旱∶不耐旱=3∶1,与题意相符
88.(2014•天津卷•T8)嗜热土壤芽胞杆菌产生的β-葡萄糖苷酶(BglB)是一种耐热纤维素酶,为使其在工业生产中更好地应用,开展了以下试验:
Ⅰ.利用大肠杆菌表达BglB酶
(1) PCR扩增bglB基因时,选用基因组DNA作模板。
(2) 右图为质粒限制酶酶切图谱。bglB基因不含图中限制酶识别序列。为使PCR扩增的bglB基因重组进该质粒,扩增的bglB基因两端需分别引入和不同限制酶的识别序列。
(3) 大肠杆菌不能降解纤维素,但转入上述建构好的表达载体后则获得了降解纤维素的能力,这是因为。
Ⅱ.温度对BglB酶活性的影响
(4) 据图1、2可知,80℃保温30分钟后,BglB酶会;为高效利用BglB酶降解纤维素,反应温度最好控制在(单选)。
A.50℃ B.60℃ C.70℃ D.80℃
Ⅲ.利用分子育种技术提高BglB酶的热稳定性
在PCR扩增bglB基因的过程中,加入诱变剂可提高bglB基因的突变率。经过筛选,可获得能表达出热稳定性高的BglB酶的基因。
(5) 与用诱变剂直接处理嗜热土壤芽胞杆菌相比,上述育种技术获得热稳定性高的BglB酶基因的效率更高,其原因是在PCR过程中(多选)。
A. 仅针对bglB基因进行诱变 B.bglB基因产生了定向突变
C.bglB基因可快速累积突变 D.bglB基因突变不会导致酶的氨基酸数目改变
【答案】(1)嗜热土壤芽孢杆菌
(2)NdeⅠ BamHⅠ
(3)转基因的大肠杆菌分泌出有活性的BglB酶
(4)失活 B
(5)A、C
【解析】(1)bglB基因存在于嗜热土壤芽孢杆菌基因组中,故应以该菌的基因组DNA为模板进行基因扩增。
(2)目的基因与质粒进行重组时,需将目的基因插入到启动子和终止子之间,且应靠近启动子和终止子,结合示意图可知,应在扩增的bglB基因两端分别引入NdeⅠ和BamHⅠ两种限制酶的识别序列。
(3)该基因表达载体中含有bglB基因,其可表达产生β-葡萄糖苷酶,其可分解纤维素,这样大肠杆菌就获得了分解纤维素的能力。
(4)由图2可知,BglB酶在80℃保温30分钟后,该酶就会失活;由图1可知,当温度为60℃~70℃时,酶活性较高,而由图2可知70℃时保温30分钟,酶活性开始减弱,而60℃保温30分钟后酶活性基本不发生变化,由此可知为高效利用BglB酶降解纤维素,反应温度最好应控制在60℃,故选B。
(5)在bglB基因扩增过程中加入诱变剂进行诱变处理,相比于诱变剂直接处理嗜热土壤芽孢杆菌,针对性更强;基因突变是不定向的;由于PCR过程基因扩增即DNA复制快速进行,发生突变后可进行快速积累,进而便于筛选;基因突变可能导致氨基酸数目的改变,如突变后的密码子变为终止密码子,可导致蛋白质合成提前终止,进而导致氨基酸数目变少。
89.(2014•山东卷•T36)人组织纤溶酶原激活物(htPA)是一种重要的药用蛋白,可在转htPA基因母羊的羊乳中获得。流程如下:
(1)htPA基因与载体用_________切割后,通过DNA连接酶连接,以构建重组表达载体。检测目的基因是否已插入受体细胞DNA,可采用_________技术。
(2)为获取更多的卵(母)细胞,要对供体母羊注射促性腺激素,使其__________。采集的精子需要经过__________,才具备受精能力。
(3)将重组表达载体导入受精卵常用的方法是__________。为了获得母羊,移植前需对已成功转入目的基因的胚胎进行__________。利用胚胎分割和胚胎移植技术可获得多个转基因个体,这体现了早期胚胎细胞的__________。
(4)若在转ht-PA基因母羊的羊乳中检测到__________,说明目的基因成功表达。
【答案】(1)同种限制性核酸内切酶(或同种限制酶); DNA分子杂交(或核酸探针)
(2)超数排卵; 获能(处理)
(3)显微注射法; 性别鉴定; 全能性
(4)htPA(或人组织纤溶酶原激活物)
【解析】(1)用同种限制酶切割质粒和含有htPA基因的DNA片段可产生相同的黏性末端,便于构建基因表达载体;通常采用DNA分子杂交技术来检测目的基因是否已插入受体细胞DNA。
(2) 为获得更多的卵母细胞,通常对供体母羊注射促性腺激素使其超数排卵;采集的精子需要经过获能处理才具备受精能力。
(3) 通常用显微注射法将重组表达载体导入动物的受精卵;为了获得母羊,移植前需要对已成功转入目的基因的胚胎进行性别鉴定;早期胚胎细胞具有全能性,可利用胚胎分割和胚胎移植技术获得多个转基因个体。
(4) ht—PA基因的表达产物为人组织纤溶酶原激活物,若在转基因母羊的羊乳中检测到人组织纤溶酶原激活物,说明目的基因成功表达。
90.(2014•海南卷•T31)下面是将某细菌的基因A导入大肠杆菌内,制备“工程菌”的示意图。
请据图回答:
⑴获得A有两条途径:一是以A的mRNA为模板,在酶的催化下,合成互补的单链DNA,然后在作用下合成双链DNA,从而获得所需基因;二是根据目标蛋白质的氨基酸序列,推测出相应的mRNA序列,然后按照碱基互补配对原则,推测其DNA的序列,再通过化学方法合成所需基因。
⑵利用PCR技术扩增DNA时,需要在反应体系中添加的有机物质有、、4种脱氧核苷酸三磷酸和耐热性的DNA聚合酶,扩增过程可以在PCR扩增仪中完成。
⑶由A和载体B拼接形成的C通常称为。
⑷在基因工程中,常用Ca2+处理D,其目的是。
【答案】(1)逆转录酶 DNA聚合酶 氨基酸 脱氧核苷酸 (2)引物 (目的基因或A基因)模板 (3)基因表达载体 (4)使其成为感受态细胞,使大肠杆菌更容易吸收重组DNA分子
【解析】(1)利用逆转录法合成目的基因的过程是:以mRNA为模板,在逆转录酶的催化作用下合成单链DNA,然后在DNA聚合酶作用下,合成双链DNA分子;根据蛋白质工程合成目的基因的过程是:根据目标蛋白质的氨基酸序列,推测相应的mRNA序列,然后按照碱基互补配对原则,推测DNA中脱氧核苷酸的排列顺序,通过化学方法合成。(2)PCR过程中需要酶、底物、模板、引物和能量等条件。(3)目的基因和运载体结合,形成基因表达载体。(4)有利用大肠杆菌做受体细胞时,需要先用Ca2+处理,使之成为感受态细胞,有利于吸收重组DNA分子
91.(2014•上海卷•T9)回答下列有关遗传信息传递与表达的问题。
pIJ702是一种常用质粒(图20),其中tsr为硫链丝菌素(一种抗生素)抗性基因,mel
是黑色素合成基因,其表达能使白色的链霉菌菌落变成黑色菌落;而限制酶CLaⅠ、BglⅡ、
PstⅠ、SacⅠ、SphⅠ在pIJ702上分别只有一处识别序列。
(1)质粒DNA分子中的两条链靠_______键维系成双链结构。
(2)以SacⅠ和SphⅠ切取的目的基因置换pIJ702上0.4kb(1kb=1000对碱基)的SacⅠ/SphⅠ
片段,构成重组质粒pZHZ8。上述两种质粒的限制酶酶切片段长度列在表4中。由此
判断目的基因内部是否含有BglⅡ切割位点,并说明判断依据_____________________
__________________________________________________________________________
_________________________________________________________________________。
(3)已知pIJ702上含mel基因的ClaⅠ/PstⅠ区域长度为2.5kb,若用ClaⅠ和PstⅠ联合酶
切pZHZ8,则参照表4数据可断定酶切产物中最小片段的长度为_________kb。
(4)不含质粒的链霉菌在含硫链丝菌素固体培养基上的生长状况如表5所示。若要筛选接
纳了pIJ702或pZHZ8的链霉菌细胞,所需的硫链丝菌素最小浓度应为_____μg/mL
(填写表格中给定浓度);含有重组质粒pZHZ8的菌落呈______色。
(5)上述目的基因来源于原核生物,其蛋白质编码序列(即编码从起始密码子到终止密码
子之间的序列)经测定为1256对碱基,试判断对这段序列的测定是否存在错误:_____,并说明依据_________________________________________________________________________________________________________________________________________________________________。
【答案】(1)氢
(2)含有,据表4和题意,pIJ702上原的一个BglⅡ位点被目的基因置换后,pZHZ8仍被BglⅡ切为线状,故目的基因中必然含有一个BglⅡ位点
(3)0.3
(4)5 白
(5)错误 因为原核生物决定每个氨基酸的碱基序列为三联密码,所以基因的编码碱基序列为3的整数倍
【解析】(1)DNA的两个链间是通过碱基对间的氢键连在一起,形成双螺旋结构。
(2)含有,据表4和题意,pIJ702上原的一个BglⅡ位点被目的基因置换后,pZHZ8仍被BglⅡ切为线状,故目的基因中必然含有一个BglⅡ位点。
(3)据表中数据可知,重组质粒pZHZ8中含有两个ClaⅠ和PstⅠ的酶切位点,因为pIJ702上含mel基因的ClaⅠ/PstⅠ区域长度为2.5kb,而只用ClaⅠ切割后片段为2.2kb和4.5kb,而只用PstⅠ切割后片段为1.6kb和5.1kb,因此联合酶切pZHZ8后,其最小片段为(2.5—2.2)=0.3Kb。
(4)硫链丝菌素最小浓度应在5μg/mL时,不生长,而低于5μg/mL时能生长,所以最小浓度为5μg/mL。mel是黑色素合成基因,其表达能使白色的链霉菌菌落变成黑色菌落,而含有重组质粒pZHZ8的菌落的没有mel,所以不白色的菌落。
(5)原核生物的编码区是连续的,由于决定每个氨基酸的碱基序列为三联密码,所以基因的编码碱基序列为3的整数倍,而基因中1265对碱基转录成的mRNA含有从起始密码到终止密码有1265个碱基,不能被3整除,故测序错误。
92.(2014•课标Ⅰ卷•T40)某研究者用抗原(A)分别免疫3只同种小鼠(X、Y和Z),每只小鼠免疫5次,每次免疫一周后测定各小鼠血清抗体的效价(能检测出抗原抗体反应的血清最大稀释倍数),结果如下图所示。
若要制备杂交瘤细胞,需取免疫后小鼠的B淋巴细胞(染色体数目40条),并将该细胞与体外培养的小鼠骨髓瘤细胞(染色体数目60条)按一定比例加入试管中,再加入聚乙二醇诱导细胞融合,经筛选培养及抗体检测,得到不断分泌抗A抗体的杂交瘤细胞。
回答下列问题:
(1)制备融合所需的B淋巴细胞时,所用免疫小鼠的血清抗体效价需达到16000以上,则小鼠最少需要经过次免疫后才能有符合要求的。达到要求后的X、Y、Z这3只免疫小鼠中,最适合用于制备B淋巴细胞的是小鼠,理由是。
(2)细胞融合实验完成后,融合体系中除含有未融合的细胞和杂交瘤细胞外,可能还有,体系中出现多种类型细胞的原因是。
(3)杂交瘤细胞中有个细胞核,染色体数目最多是条。
(4)未融合的B淋巴细胞经多次传代培养后都不能存活,原因是。
【答案】(1)四 Y Y小鼠的抗体效价最高
(2)B淋巴细胞相互融合形成的细胞,骨髓瘤细胞相互融合形成的细胞 细胞融合是随机的,且融合率达不到100%
(3)1 100
(4)不能无限增殖
【解析】(1)据图分析,第四次注射后X、Y、Z小鼠的血清抗体效价均达到16000以上,小鼠Y的B淋巴细胞产生抗体效价最高,最适用于制备单克隆抗体。
(2)融合体系中除了未融合的细胞和杂交瘤细胞之外,还有骨髓瘤细胞和B淋巴细胞的自身融合产物,由于细胞膜具有流动性,且诱导之后的细胞融合不具有特异性,故体系中会出现多种类型的细胞。
(3)杂交瘤细胞形成后,小鼠的免疫B淋巴细胞核与其骨髓瘤细胞核会融合形成一个细胞核。小鼠的B淋巴细胞(染色体数目40条)和骨髓瘤细胞(染色体数目60条)融合后,染色体可达100条。
(4)未融合的B淋巴细胞经多次传代培养后,仍然不是能恶性增殖的细胞,同时正常细胞的分裂次数是有限的。
93.(2014•江苏卷•T29)为了获得植物次生代谢产物,先用植物外植体获得愈伤组织,然后在液体培养基中悬浮培养。请回答下列问题:
(1)外植体经诱导后形成愈伤组织的过程称为。
(2)在愈伤组织悬浮培养时,细胞干重、蔗糖浓度和pH的变化如右图所示。细胞干重在12d后下降的原因有;培养液中蔗糖的作用是、。
(3)多倍体愈伤组织细胞产生的次生代谢产物量常高于二倍体。二倍体愈伤组织细胞经处理,会产生染色体加倍的细胞。为检测愈伤组织细胞染色体数目,压片前常采用纤维素酶和酶解离愈伤组织。若愈伤组织细胞(2n)经诱导处理后,观察到染色体数为8n的细胞,合理的解释是、。
(4)为了更好地获得次生代谢产物,生产中采用植物细胞的固定化技术,其原理与酵母细胞固定化类似。下列说法正确的有(填序号)。
①选取旺盛生长的愈伤组织细胞包埋 ②必须在光照条件下培养
③培养过程中需通空气 ④固定化后植物细胞生长会变慢
【答案】(9分)
(1)脱分化
(2)蔗糖浓度下降,pH降低 提供能源 调节渗透压
(3)秋水仙素(低温) 果胶 经加倍到4n的细胞处于有丝分裂后期 经加倍到8n的细胞处于有丝分裂中期
(4)①③④
【解析】本题考查的是植物组织培养、染色体变异及细胞固定化。
(1)外植体在人工、无菌条件下,经脱分化可形成愈伤组织。
(2)由图蔗糖浓度下降,可知外植体离体培养过程中需要消耗蔗糖,12天后蔗糖浓度变化不大;pH下降会影响酶的活性,愈伤组织细胞对物质的合成小于分解,细胞干重下降。植物组织培养过程中,蔗糖既能维持一定的渗透压,又能提供植物细胞生命活动必须的营养物质(能量)。
(3)一定浓度的秋水仙素或低温都可抑制纺锤体的形成,使子染色体不能移向两极,从而使细胞中染色体数目加倍。植物细胞间的成分主要是纤维素和果胶,可通过纤维素酶、果胶酶破坏细胞间的物质,从而使愈伤组织细胞分离。在培养过程中,各个细胞所处时期不同,在用秋水仙素或低温处理后,一定时间内不同时期细胞分裂次数不同,从而会出现染色体为2n、4n、8n等的细胞,4n的细胞在有丝分裂后期着丝点分裂染色体数目加倍至8n;8n的细胞在有丝分裂中期能清晰看出8n条染色体。
(4)为了更好地获得次生代谢产物,应选用生长旺盛的愈伤组织。愈伤组织不能进行光合作用,因此要通入无菌空气确保其正常的生命活动。细胞的固定通常使用包埋法,由于包埋材料的影响,营养物质和氧气的扩散都受到一定的限制,所以固定化细胞生长速度慢。
94.(2014•广东卷•T29)铁皮石斛是我国名贵中药,生物碱是其有效成分之一,应用组织培养技术培养铁皮石斛拟原球茎(简称PLBs,类似愈伤组织)生产生物碱的实验流程如下:
在固体培养基上,PLBs的重量、生物碱含量随增殖培养时间的变化如图17所示,请回答下列问题:
(1)选用新生营养芽为外植体的原因是,诱导外植体形成PLBs的过程称。
(2)与黑暗条件下相比,PLBs在光照条件下生长的优势体现在,,。
(3)脱落酸(ABA)能提高生物碱含量,但会抑制PLBs的生长。若采用液体培养,推测添加适量的ABA可提高生物碱产量。同学们拟开展探究实验验证该推测,在设计实验方案是探讨了以下问题:
①ABA的浓度梯度设置和添加方式:设4个ABA处理组,1个空白对照组,3次重复。因ABA受热易分解,故一定浓度的无菌ABA母液应在各组液体培养基后按比例加入。②实验进程和取样:实验50天完成,每10天取样,将样品(PLBs)称重(g/瓶)后再测定生物碱含量。如初始(第0天)数据已知,实验过程中还需测定的样品数为。
③依所测定数据确定适宜的ABA浓度和培养时间:当某3个样品(重复样)的时,其对应的ABA浓度为适宜浓度,对应的培养时间是适宜培养时间。
【答案】(1)细胞分化程度低,容易诱导形成PLBs; 细胞的脱分化
(2)生长起始快 快速生长时间较长 PLBs产量较高
(3)①灭菌、冷却 ②75 ③PLBs重量和生物碱含量乘积的平均值最大
【解析】(1)新生营养芽分裂能力强,全能性容易表达;根据题干可知,PLBs类似愈伤组织,外植体形成愈伤组织的过程是脱分化。
(2)据图分析,光照下PLBs的重量高于黑暗条件下,原因可能是光照有利于细胞增殖、叶绿体的形成和进行光合作用制造有机物。
(3)①由于ABA受热易分解,所以各种液体培养基灭菌后,冷却,再加入不同浓度的ABA ②根据题干可知,实验50天完成,每10天取样,需要取样5次,4个ABA处理组,1个空白对照组,3次重复,因此每次取样需要记录15个样品中的数据,共需要测定样品数75;③适量的ABA可提高生物碱产量,当样品的平均值最大时,所对应的ABA浓度和时间为最适。
95.(2014•福建卷•T33)Rag2基因缺失小鼠不能产生成熟的淋巴细胞。科研人员利用胚胎干细胞(ES细胞)对Rag2基因缺失小鼠进行基因治疗。其技术流程如图:
(1)步骤①中,在核移植前应去除卵母细胞的。
(2)步骤②中,重组胚胎培养到 期时,可从其内细胞团分离出ES细胞。
(3)步骤③中,需要构建含有基因Rag2的表达载体。可以根据Rag2基因的设计引物,利用PCR技术扩增Rag2基因片段。用HindIII和PstI限制酶分别在片段两侧进行酶切获得Rag2基因片段。为将该片段直接连接到表达载体,所选择的表达载体上应具有酶的酶切位点。
(4)为检测Rag2基因的表达情况,可提取治疗后小鼠骨髓细胞的 ,用抗Rag2蛋白的抗体进行杂交实验。
【答案】(10分)
(1)细胞核(2)囊胚(3)核苷酸序列 HindⅢ和PstⅠ(4)蛋白质
【解析】(1)步骤①是核移植过程。体细胞核移植前要除去受体卵母细胞的细胞核,原因是若不去掉卵母细胞的细胞核,就会造成细胞里面就有两个细胞核,使得遗传物质是不稳定的。
(2)ES细胞是由早期胚胎(囊胚)的内细胞团分离出来的一类细胞。
(3)步骤③过程是导入目的基因——Rag2基因于ES细胞中的基因表达载体的构建过程。在生物体外可通过PCR技术扩增目的基因,其条件是模板DNA、Rag2基因的核苷酸序列设计引物、四种脱氧核苷酸、热稳定DNA聚合酶等,另外根据题干可知,获得Rag2目的基因需要用 HindⅢ和PstⅠ两种限制酶,所以在构建表达载体时,所选择的表达载体上应具有HindⅢ和PstⅠ酶的酶切位点。
(4)检测目的基因是否翻译相应蛋白质时,应采用抗原—抗体杂交(免疫)法,即提取蛋白质,用相应的抗体进行抗体—抗原杂交,看是否有杂交带
96.(2013•新课标卷Ⅰ•T40)阅读如下材料:
材料甲:科学家将牛生长激素基因导入小鼠受精卵在,得到了体型巨大的“超级小鼠”;科学家采用农杆菌转化法培育出转基因烟草。
材料乙:T4溶菌酶在温度较高时易失去活性,科学家对编码T4溶菌酶的基因进行改造,使其表达的T4溶菌酶的第3位的异亮氨酸变为半胱氨酸,在该半胱氨酸与第97为的半胱氨酸之间形成了一个二硫键,提高了T4溶菌酶的耐热性。
材料丙:兔甲和兔乙是同一物种的两个雌性个体,科学家将兔甲受精卵发育成的胚胎移植到兔乙的体内,成功产出兔甲的后代,证实了同一物种的胚胎可在不同个体的体内发育。
回答下列问题:
(1)材料甲属于基因工程的范畴。将基因表达载体导入小鼠的受精卵中常用法。构建基因表达载体常用的工具酶有和。在培育转基因植物是,常用农杆菌转化发,农杆菌的作用是。
(2)材料乙属于工程范畴。该工程是指以分子生物学相关理论为基础,通过基因修饰或基因合成,对进行改造,或制造制造一种的技术。在该实例中,引起T4溶菌酶空间结构改变的原因是组成该酶肽链的序列发生了改变。
(4)材料丙属于胚胎工程的范畴。胚胎移植是指将获得的早期胚胎移植到种的、生理状况相同的另一个雌性动物体内,使之继续发育成新个体的技术。在资料丙的实例中,兔甲称为体,兔乙称为体。
【答案】(1)显微注射法 限制性内切酶 DNA连接酶 农杆菌可感染植物,将目的基因转移到受体细胞中
(2)蛋白质 现有蛋白质 新蛋白质 氨基酸 (3)同 供体 受体
【解析】(1)将基因表达载体导入小鼠的受精卵中常用显微注射法,构建基因表达载体常用的工具酶是限制性内切酶和DNA连接酶。农杆菌的作用是将目的基因导入到植物(受体)细胞内。
(2)资料乙中的技术属于蛋白质工程的范畴,该工程是指以分子生物学相关理论为基础,通过对基因修饰或基因合成,对现有的蛋白质进行改造,或制造一种新的蛋白质的技术。在该实例中,引起T4溶菌酶空间结构改变的原因是组成该酶肽链的氨基酸序列发生了改变。
(3)胚胎移植是指将获得的早期胚胎移植到同种的、生理状态相同的另一个雌性动物体内,使之继续发育为新个体的技术。在资料丙实例中,兔甲称为供体,兔乙称为受体。
97.(2013•北京卷•T30)斑马鱼的酶D由17号染色体上的D基因编码。具有纯合突变基因(dd)的斑马鱼胚胎会发出红色荧光。利用转基因技术将绿色荧光蛋白(G)基因整合到斑马鱼17号染色体上,带有G基因的胚胎能够发出绿色荧光。未整合G基因的染色体的对应位点表示为g。用个体M和N进行如下杂交实验。
(1)在上述转基因实验中,将G基因与质粒重组,需要的两类酶是和。将重组质粒显微注射到斑马鱼中,整合到染色体上的G基因后,使胚胎发出绿色荧光。
(2)根据上述杂交实验推测:
①亲代M的基因型是(选填选项前的符号)。
a. DDgg b. Ddgg
②子代中只发出绿色荧光的胚胎基因型包括(选填选项前的符号)。
a. DDGG b. DDGg c. DdGG d. DdGg
(3)杂交后,出现红·绿荧光(既有红色又有绿色荧光)胚胎的原因是亲代(填“M”或“N”)的初级精(卵)母细胞在减数分裂过程中,同源染色体的发生了交换,导致染色体上的基因重组。通过记录子代中红·绿荧光胚胎数量与胚胎总数,可计算得到该亲本产生的重组配子占其全部配子的比例,算式为。
【答案】(1)限制性核酸内切酶 DNA连接酶 受精卵 表达
(2)①b ②b、d
(3)N 非姐妹染色单体 4×(红·绿荧光胚胎数量/胚胎总数)
【解析】(1)基因工程操作过程中需要两类工具酶:限制性核酸内切酶DNA连接酶。动物细胞工程的受体细胞一般是受精卵。
(2)由于出现了绿色荧光(D_G_)和红色荧光(ddgg)的子代胚胎,则亲代M中必定均含有d基因,同时可推出M和N的基因型是:Ddgg、DdGg,由此可知第一问选b,第二问选b、d。
(3)由题可知,D与G是连锁遗传的,再由第(2)题的分析可知,其基因分析如下图(左)所示,因此正常情况不会产生红·绿荧光胚胎,除非亲代N的在减数分裂过程中同源染色体发生了交叉互换,形成如下图(右)所示的情况。
交叉互换后
若亲代N产生的配子中重组的配子(dG和Dg)占的比例为x,则dG占的比例为x/2,又因亲代M产生两种比例相等的配子:Dg、dg,则可知子代胚胎中红·绿荧光胚胎的概率为x/4,即:x/4=(红·绿荧光胚胎数量/胚胎总数),可推出重组的配子比例为:4×红·绿荧光胚胎数量/胚胎总数。
98.(2013•广东卷•T28)地中海贫血症属于常染色体遗传病。一对夫妇生有一位重型β地中海贫血症患儿,分析发现,患儿血红蛋白β链第39位氨基酸的编码序列发生了突变(C→T)。用PCR扩增包含该位点的一段DNA片段l,突变序列的扩增片段可用一种限制酶酶切为大小不同的两个片段m和s;但正常序列的扩增片段不能被该酶酶切,如图11(a)。目前患儿母亲再次怀孕,并接受了产前基因诊断。家庭成员及胎儿的PCR扩增产物酶切电泳带型示意图见图11(b)。(终止密码子为UAA、UAG、UGA。)
(1)在获得单链模板的方式上,PCR扩增与体内DNA复制不同,前者通过__________解开双链,后者通过________解开双链。
(2)据图分析,胎儿的基因型是_______(基因用A、a表示)。患儿患病可能的原因是_________的原始生殖细胞通过_______________过程产生配子时,发生了基因突变;从基因表达水平分析,其患病是由于_____________。
(3)研究者在另一种贫血症的一位患者β链基因中检测到一个新的突变位点,该突变导致β链第102位的天冬酰胺替换为苏氨酸。如果____________,但____________,则为证明该突变位点就是这种贫血症的致病位点提供了一个有力证据。
【答案】(1)高温 解旋酶
(2) Aa 母亲 减数分裂 突变后终止密码子提前出现,翻译提前终止形成异常蛋白
(3) 该病可遗传给后代 患者的β链不能被限制性酶切割
【解析】(1)PCR是体外扩增DNA的方式,通过高温的使双链解开,体内DNA的复制则是通过解旋酶使DNA双链解开。
(2)由题意可知重度β地中海贫血是隐性遗传病,突变后的序列可以被剪切成m和s的两个片段,而正常序列无法被剪切,因此母亲、父亲、患儿和胎儿的基因型分别为:AA、Aa、aa和Aa,母亲和父亲的基因型为AA和Aa,生下患儿可能是因此母亲的原始生殖细胞通过减数分裂产生配子时发生了基因突变。由图可知,其突变为由模板链的CTC突变成ATC,mRNA上由GAG变成UAG,因此终止密码子提前出现,使翻译提前终止。
(3)如果这种贫血病可以遗传给后代,,而又能证实不是重型地中海贫血,即β链不能被限制性酶切割,则为证明该突变位点就是这种贫血病的致病点提供了有力证据。
99.(2013•上海卷•T6)回答下列有关遗传信息传递和表达的问题。
如图表示利用致病病毒M的表面蛋白基因和无害病毒N,通过基因工程制作重组M病毒疫苗的部分过程。其中①~⑤表示操作流程,a~h表示分子或结构。据图回答问题。
(1)基因工程除了微生物基因工程外,还有_____。在图所示过程中,获取目的基因的步骤是流程(用图中编号回答);在流程③中必需实施的步骤有_____。
(2)在图所示的整个过程中,用作运载体的DNA来自分子_____(用图中字母回答)。
(3)下列关于质粒运载体的说法正确的是_____(多选)。
A.使用质粒运载体是为了避免目的基因被分解
B.质粒运载体只能在与目的基因重组后进入细胞
C.质粒运载体可能是从细菌或者病毒的DNA改造的
D.质粒运载体的复制和表达也遵循中心法则
E.质粒运载体只有把目的基因整合到受体细胞的DNA中才能表达
F.没有限制酶就无法使用质粒运载体
(4)据图比较结构g和结构h的异同,并解释产生差异的原因_____。
【答案】(1)植物基因工程、动物基因工程 ①、② 切割质粒、将质粒与目的基因重组
(2)c、d
(3)A、D、F
(4)相同点:遗传物质相同;不同点:表面蛋白质不同。差异的原因:因为g导入受体细胞后,目的基因得以表达,合成了致病病毒M的表面蛋白
【解析】(1)根据受体细胞的不同,基因工程可分为动物基因工程、植物基因工程和微生物基因工程.图中①、②表示提取致病病毒M的DNA并切割下目的基因,图中③是目的基因与运载体拼接过程,需要用同种限制酶切割质粒和目的基因。
(2)图中c、d起到了运载体的作用。
(3)若直接将目的基因片段导入受体细胞,则很容易被分解失效,只有整合后随运载体一起友好的寄居在受体细胞,A正确.质粒运载体与目的基因没有成功重组也会被导入受体细胞,B错误.质粒运载体通常是来自细菌,病毒没有质粒,C错误.质粒的本质是小型环状DNA,其复制和表达遵循中心法则,可独立的在受体细胞表达,所以D正确,E错误.质粒作为运载体,必须先用同种限制酶切割,才能与目的基因整合重组,F正确。
(4)仔细比较结构g和结构h,主要区别在病毒表面的蛋白质不同,h能合成病毒M的表面蛋白,说明目的基因导入后成功表达。
100.(2013•新课标卷II•T40)甲、乙是染色体数目相同的两种二倍体药用植物,甲含有效成分A,乙含有效成分B。某研究小组拟培育同时含有A和B的新型药用植物。回答下列问题:
(1)为了培养该新型药用植物,可取甲和乙的叶片,先用______酶和____酶去除细胞壁,获得具有活力的________,再用化学诱导剂诱导二者融合。形成的融合细胞进一步培养形成_______组织,然后经过_______形成完整的杂种植株。这种培养技术称为________。
(2)上述杂种植株属于多倍体,多倍体是指_______。假设甲和乙有性杂交的后代是不育的,而上述杂种植株是可育的,造成这种差异的原因是__________。
(3)这种杂种植株可通过制作人工种子的方法来大量繁殖。经植物组织培养得到的__________等材料用人工薄膜包装后可得到人工种子。
【答案】(1)纤维素酶 果胶酶 原生质体 愈伤 再分化(或分化) 植物体细胞杂交
(2)体细胞中含有三个或三个以上染色体组的个体 在减数分裂过程中,前者染色体联会异常,而后者染色体联会正常
(3)胚状体、不定芽、顶芽、腋芽
【解析】(1)为了培养新型药用植物,可取甲和乙的叶片,先用纤维素酶和果胶酶处理,获得具有活力的原生质体A、B,再用化学诱导剂聚乙二醇诱导融合形成杂种细胞,进一步培养形成愈伤组织,经过再分化形成根、芽,长成完整植株,以上获得杂种植株的方法叫植物体细胞杂交,能克服远缘杂交不亲和的障碍。(2)植物A、B体细胞杂交形成的杂种植株是四倍体,且该杂种植株减数分裂能形成正常配子,理论上是可育的;但如果将甲和乙有性杂交形成的二倍体,减数分裂由于不存在同源染色体无法联会,无法形成正常配子,不可育。(3)在植物组织培养至胚状体阶段,可包裹上人工种皮制备人工种子。
101.(2013•天津卷•T9)花椰菜易受黑腐病菌的危害而患黑腐病,野生黑芥具有黑腐病的抗性基因。用一定剂量的紫外线处理黑芥原生质体可使其染色体片段化,并丧失再生能力。再利用此原生质体作为部分遗传物质的供体与完整的花椰菜原生质体融合,以获得抗黑腐病杂种植株。流程如下图。
据图回答下列问题:
(1)过程①所需的酶是。
(2)过程②后,在显微镜下观察融合的活细胞中有供体的存在,这一特征可作为初步筛选杂种细胞的标志。
(3)原生质体培养液中需要加入适宜浓度的甘露醇以保持一定的渗透压,其作用是。原生质体经过再生,进而分裂和脱分化形成愈伤组织。
(4)若分析再生植株的染色体变异类型,应剪取再生植株和植株的根尖,通过、、染色和制片等过程制成装片,然后在显微镜下观察比较染色体的形态和数目。
(5)采用特异性引物对花椰菜和黑芥基因组DNA 进行PCR 扩增,得到两亲本的差异性条带,可用于杂种植株的鉴定。下图是用该引物对双亲及再生植株1—4 进行PCR 扩增的结果。据图判断,再生植株1—4 中一定是杂种植株的有。
(6)对杂种植株进行接种实验,可筛选出具有高抗性的杂种植株。
【答案】(1)纤维素酶和果胶酶
(2)叶绿体
(3)保持原生质体完整性细胞壁
(4)双亲(或花椰菜和黑芥) 解离漂洗
(5)1、2、4 (6)黑腐病菌
【解析】(1)过程①表示原生质体的制备,要用纤维素酶和果胶酶去掉植物细胞的细胞壁
(2)用于融合的两个细胞,一个是黑芥苗的叶肉细胞,一个是花椰菜的根部细胞,其中供体细胞特有的结构是叶绿体,可通过观察叶绿体的有无作为初步筛选杂种细胞的标志。
(3)原生质体没有细胞壁的保护,需要加入适宜浓度的甘露醇以保证渗透压的稳定,以避免原生质体吸水或失水破坏原生质体的完整性;原生质体通过细胞壁杂声形成杂种细胞,进而形成愈伤组织。
(4)分析再生植株染色体变异类型,需要将再生植株细胞染色体和黑芥苗与花椰菜细胞中的染色体制片观察进行比较,制片的基本程序是解离、漂洗、染色、制片。
(5)根据图谱,花椰菜含有碱基对为300 和600 的DNA 片段,黑芥还有碱基对为1000、1300 和1500 的片段,再生植株3,只含有长度为300 和600 的片段,与花椰菜一致,1、2、4 既含有花椰菜DNA 片段,又含有黑芥DNA 片段,为杂种植株。
(6)对杂种植株接种黑腐病菌,能正常生长的即为具有高抗性的杂种植株。
102.(2013•山东卷•T35)科学家通过诱导黑鼠体细胞去分化获得诱导性多能干细胞(iPS),继而利用iPS细胞培育出与黑鼠遗传特性相同的克隆鼠,流程如下:
(1)从黑鼠体内获得体细胞后,对其进行的初次培养称为,培养的细胞在贴壁成长至充链满培养皿底时停止分裂,这种现象称为
(2)图中2—细胞胚胎可用人工方法从灰鼠输卵管内获得,该过程称为,也可从灰鼠体内取出卵子,通过后进行早期胚胎培养获得。
(3)图中重组囊胚通过技术移入白鼠子宫内继续发育,暂不移入的胚胎可使用方法保存。
(4)小鼠胚胎干细胞(ES)可由囊胚的分离培养获得,iPS与ES细胞同样具有发育全能性,有望在对人类iPS细胞进行定向后用于疾病的细胞治疗。
【答案】(1)原代培养 接触抑制
(2)冲卵 体外受精 (3)胚胎移植 冷冻(或低温)
(4)内细胞团细胞 诱导分化
【解析】(1)原代培养指将动物组织用酶处理成单个细胞后进行的初次培养。接触抑制指贴壁的细胞分裂生长到表面相互接触时,细胞就会停止裂增殖的现象。
(2)将早期胚胎从母牛子宫中冲洗出来的方法叫冲卵。
(3)暂不进行胚胎移植的胚胎可放入—196℃的液氮中冷冻保存。
(4)胚胎干细胞简称ES或EK细胞,是由早期胚胎或原始性腺分离出来的一类细胞。iPS与ES细胞一样,可通过诱导定向分化修补某些功能异常的细胞来治疗疾病。
103.(2013•海南卷•T31)单纯疱疹病毒Ⅰ型(HSV-Ⅰ)可引起水疱性口唇炎。利用杂交瘤技术制备出抗HSV-Ⅰ的单克隆抗体可快速检测HSV-Ⅰ。回答下列问题:
(1)在制备抗HSV-Ⅰ的单克隆抗体的过程中,先给小鼠注射一种纯化的HSV-Ⅰ蛋白,一段时间后,若小鼠血清中抗 的抗体检测呈阳性,说明小鼠体内产生了反应,再从小鼠的中获取B淋巴细胞。将该B淋巴细胞与小鼠的细胞融合,再经过筛选、检测,最终可获得所需的杂交瘤细胞,该细胞具有的特点是。
(2)若要大量制备抗该蛋白的单克隆抗体,可将该杂交瘤细胞注射到小鼠的中使其增殖,再从中提取、纯化获得。
(3)通过上述方法得到的单克隆抗体可准确地识别这种HSV-Ⅰ蛋白,其原因是该抗体具有和等特性。
【答案】(1)HSV-1蛋白 体液免疫 脾脏 骨髓瘤 无限增值且产生专一抗体
(2)腹腔 腹水
(3)纯度高 特异性强
【解析】(1)由题意可知,单纯疱疹病毒Ⅰ型可引起水泡性口炎,病毒蛋白HSV-Ⅰ可以作为一种抗原刺激机体通过免疫反应产生特异性抗体。在单克隆抗体的制备过程中,首先应注射纯化的HSV-Ⅰ蛋白作为抗原,一段时间后对小鼠血清进行检测,如果抗HSV-Ⅰ蛋白的抗体检测为阳性,说明小鼠体内通过体液免疫产生了特异性抗体。此时可以从小鼠的免疫器官中,如脾脏、骨髓、淋巴结等部位获取已免疫的B淋巴细胞,与小鼠的骨髓瘤细胞融合,经过筛选检测获得能稳定的产生特异性抗体的杂交瘤细胞。已免疫的B淋巴细胞具有产生特异性抗体的特点,而骨髓瘤细胞能无限增殖,因此获得的杂交瘤细胞具有既能无限增殖又能产生特异性抗体(抗HSV-Ⅰ蛋白的抗体)的特点。
(2)获得大量单克隆抗体途径有两种:体外培养和体内培养。体外培养即通过动物细胞培养技术获得大量的杂交瘤细胞,进而产生大量的单克隆抗体;体内培养即将杂交瘤细胞注射到小鼠的腹腔中增殖,最后从小鼠的腹水中提取、纯化单克隆抗体。
(3)单克隆抗体是通过细胞融合技术单一的B淋巴细胞核杂交瘤细胞融合而获得的,因此融合后的细胞只能产生一种特异性抗体,所制备的单克隆抗体具有特异性强,灵敏度高的特点。
104.(2013•福建卷•T33)克隆猪成功率较低,与早期胚胎细胞的异常凋亡有关。Bcl-2 基因是细胞凋亡抑制基因,用PCR 技术可以检测该基因转录水平,进而了解该基因与不同胚胎时期细胞凋亡的关系。克隆猪的培育及该基因转录水平检测流程如图。
请回答:
(1)图中重组细胞的细胞核来自细胞,早期胚胎移入受体子宫后继续发育,经桑椹胚、囊胚和胚最终发育为克隆猪。
(2)在PCR 过程中可检测出cDNA 中Bcl-2 cDNA 的分子数,进而计算总mRNA 中Bcl-2 mRNA 的分子数,从而反映出Bcl-2 基因的转录水平。
①图中X 表示过程。
②从基因组数据库中查询Bcl-2 mRNA 的核苷酸序列,以便根据这一序列设计合成用于PCR 扩增,PCR 扩增过程第一轮循环的模板是。
【答案】(1)体原肠
(2)①反转录②引物Bcl-2 cDNA
【解析】(1)图中重组细胞的细胞核来自良种猪的体细胞,胚胎发育过程中囊胚继续发育形成原肠胚。
(2)以mRNA 为模板形成DNA 的过程为反转录(或逆转录)。PCR 扩增的前提是需要有一段已知的核苷酸片段,以便根据这一序列合成引物。图示可知,PCR 扩增过程第一轮循环的模板是以mRNA 为模板反转录形成的cDNA,因引物是依据Bcl-2 mRNA 的核苷酸序列合成,故模板实际是其中的Bcl-2 cDNA。
105.(2013•广东卷•T26)污水处理厂的污泥富含有机质和无机成分,可用作肥料,但其多环芳烃(PAHs)等有机污染物含量通常较高,施入土壤会带来二次污染。生物质炭是由作物废弃秸秆等炭化而成。将污泥、含7%生物质炭的污泥均堆放一段时间后用于盆栽实验,研究它们对黑麦草生长及PAHs迁移的影响,结果见下表。
(1)生物质炭孔隙结构发达,能改善土壤的通气状况,使根系细胞加强,
合成增加,从而促进根系对土壤养分的吸收。
(2)有表可知,施用含生物质炭污泥,从而促进黑麦草生长;污泥的施用使土壤和黑麦草的PAHs含量,但生物质炭的输入,从而降低PAHs污染的风险。由此可见,生物质炭有望用作污泥改良剂,促进污泥的推广应用。污泥的应用符合生态工程的原理。
【答案】(1)呼吸作用 ATP (2)黑麦草叶绿素含量较多 升高
能降低土壤和黑麦草中PAHs的增加量 物质循环再生
【解析】(1)生物质碳孔隙结构发达,能改善土壤的通气状况,促进细胞的呼吸作用,使得细胞的呼吸作用加强,合成ATP,为根系主动吸收养分提高能量。
(2) 由图可知,施用含有生物质的污泥中叶绿素的含量较多,从而促进黑麦草的生长,污泥施用后土壤后黑麦草的PAHs含量增加,生物碳的输入则能降低土壤和黑麦草中PAHs的增加量。
(3) 污泥中含有大量的有机质和无机成分,施用污泥的目的是使其中的养分被充分吸收利用,因此利用了物质循环再生的生态工程原理。
106.(2012•全国卷新课标版•T40)根据基因工程的有关知识,回答下列问题:
(1)限制性内切酶切割DNA分子后产生的片段,其末端类型有 和 。
(2)质粒运载体用EcoRⅠ切割后产生的片段如下:
为使运载体与目的基因相连,含有目的基因的DNA除可用EcoRⅠ切割外,还可用另一种限制性内切酶切割,该酶必须具有的特点是 。
(3)按其来源不同,基因工程中所使用的DNA连接酶有两类,即 DNA连接酶和 DNA连接酶。
(4)反转录作用的模板是 ,产物是 。若要在体外获得大量反转录产物,常采用 技术。
(5)基因工程中除质粒外, 和 也可作为运载体。
(6)若用重组质粒转化大肠杆菌,一般情况下,不能直接用未处理的大肠杆菌作为受体细胞,原因是 。
【答案】(1)平末端和粘性末端 (2)切割产生的DNA片段末端与EcoRⅠ切割产生的相同 (3)T4 Ecoli (4)mRNA 单链DNA PCR(聚合酶链式反应) (5)动植物病毒 λ噬菌体的衍生物 (6)未处理的大肠杆菌吸收质粒(外源DNA)的能力极弱
【解析】本题着重考查基因工程方面的知识。限制性核酸内切酶可以将DNA分子切成两种类型的末端,平末端和黏性末端。两种不同酶切割之后便于相连,所产生的黏性末端必须相同。EcoliDNA连接酶可以连接黏性末端,T4DNA连接酶可以连接两种末端,反转录是以mRNA为模板逆转录先合成单链DNA,再合成双链DNA,利用PCR技术进行大量扩增。基因工程中可以选用质粒,噬菌体、动植物病毒做载体。当受体细胞是细菌时,为了增大导入的成功率,常用Ca2+处理,得到感受态细胞,此时细胞壁和细胞膜的通透性增大,容易吸收重组质粒。
107.(2012•福建卷•T32)现代生物科技专题肺细胞中的let-7基因表达减弱,癌基因RAS表达增强,会引发肺癌。研究人员利用基因工程技术将let-7基因导入肺癌细胞实验表达,发现肺癌细胞的增殖受到抑制。该基因工程技术基本流程如图1。
请回答:
(1)进行过程①时,需用 酶切开载体以插入let-7基因。载体应用RNA聚合酶识别和结合的部位,以驱动let-7基因转录,该部位称为 。
(2)进行过程②时,需用 酶处理贴附在培养皿壁上的细胞,以利于传代培养。
(3)研究发现,let-7基因能影响RAS的表达,其影响机理如图2。据图分析,可从细胞提取 进行分子杂交,以直接检测let-7基因是否转录。肺癌细胞增殖受到抑制,可能是由于细胞中 (RASmRNA/RAS蛋白)含量减少引起的。
【答案】(1)限制性核酸内切酶(或限制) 启动子
(2)胰蛋白
(3)RNA RAS蛋白
【解析】(1)过程①表示基因表达载体的构建,在该过程中需要用限制酶对载体进行切割以便于目的基因的插入(限制性核酸内切酶,简称限制酶,写其他的不得分);启动子是一段特殊的DNA序列,是RNA聚合酶结合和识别的位点,RNA聚合酶结合到该位点,可驱动转录过程。
(2)过程②表示动物细胞培养,培养过程中出现接触抑制后可以用胰蛋白酶处理,使之分散成单个的细胞,之后分装到其他培养瓶里面进行传代培养。
(3)判断目的基因是否在受体细胞中转录,可用分子杂交技术来进行,从细胞中提取mRNA和用放射性同位素或者荧光标记的目的基因单链DNA片段进行杂交。根据题中信息“肺组织细胞中的let-7基因表达减弱,癌基因RAS表达就增强,引发肺癌”导入let7基因后,肺癌细胞受到抑制,说明RAS基因表达减弱,导致细胞中的RAS蛋白质含量减少进而导致癌细胞受抑制。
108.(2012•山东卷•T35)毛角蛋白Ⅱ型中间丝(KIFⅡ)基因与绒山羊的羊绒质量密切相关。获得转KIFⅡ基因的高绒质绒山羊的简单流程如图。
(1)过程①中最常用的运载工具是______,所需要的酶是限制酶和_________。
(2)在过程②中,用_______处理将皮肤组织块分散成单个成纤维细胞。在培养过程中,将成纤维细胞置于5%CO2的气体环境中,CO2的作用是______________。
(3)在过成③中,用_________处理以获取更多的卵(母)细胞。成熟卵(母)细胞在核移植前需要进行_________处理。
(4)从重组细胞到早期胚胎过程中所用的胚胎工程技术是_________。在胚胎移植前,通过_______技术可获得较多胚胎。
【答案】(1)质粒 DNA 连接酶
(2)胰蛋白酶(或胶原蛋白酶 ) 维持培养基(液)的pH
(3)促性腺激素(或促滤泡素,孕马血清) 去核
(4)(早期)胚胎培养 胚胎分割
【解析】本题综合考查基因工程的基本工具、动物细胞工程和胚胎工程的基础知识,考查识图、获取信息与处理信息的能力。
基因工程所用的基本工具有限制性内切酶、DNA连接酶和运载体,其中,常用的运载体是质粒,也可用噬菌体衍生物和动植物病毒。
在动物细胞工程中,若将动物组织分散成单个细胞,常用胰蛋白酶和胶原蛋白酶来处理;若进行核移植,需先对卵母细胞培养到MⅡ中期并做去核处理;动物细胞的培养需要无菌无毒条件,一定的营养条件,血浆血清和O2、CO2气体条件,其中的气体CO2主要用于维持培养液的pH。
在动物胚胎工程中,常用促性腺激素处理雌性个体而使其超数排卵;常采用核移植和早期胚胎培养技术获得重组胚胎,并进一步培育出克隆动物,常采用胚胎分割并移植技术获得更多的优良个体。
109.(2012·天津卷•T7)生物分子间的特异性结合的性质广泛用于生命科学研究。以下实例为体外处理“蛋白质-DNA复合体”获得DNA片段信息的过程图。
据图回答:
(1)过程①酶作用的部位是键,此过程只发生在非结合区DNA,过程②酶作用的部位是键。
(2)①、②两过程利用了酶的特性。
(3)若将得到的DNA片段用于构建重组质粒,需要过程③的测序结果与酶的识别序列进行对比,已确定选用何种酶。
(4)如果复合体中的蛋白质为RNA酶聚合,则其识别、结合DNA序列位基因的。
(5)以下研究利用了生物分子间的特异性结合的有(多选)
A.分离得到核糖体,用蛋白酶酶解后提rRNA
B.用无水乙醇处理菠菜叶片,提取叶绿体基粒膜上的光合色素
C.通过分子杂交手段,用荧光物质标记的目的基因进行染色体定位
D.将抑制成熟基因导入番茄,其mRNA与催化成熟酶基因的mRNA互补结合,终止后者翻译,延迟果实成熟。
【答案】(1)磷酸二酯键,肽键
(2)专一
(3)限制性DNA内切酶
(4)启动子
(5)ACD
【解析】(1)DNA酶作用的部位是DNA的磷酸二酯键,蛋白酶作用的部位是肽键。
(2)①②过程利用了各种酶催化一种或一类化学反应的特性,即专一性。
(3)DNA要构建重组质粒,需要用限制性DNA内切酶切割,再与质粒重组。
(4)RNA聚合酶识别和结合在基因的启动子上,才能驱动基因转录。
(5)蛋白酶能特异性的酶解蛋白质,分子杂交手段也是利用各物质分子结合的特异性,抑制成熟基因转录出的mRNA与催化成熟酶基因的mRNA碱基互补结合,也具有特异性,光和色素易溶于有机溶剂,与酒精并不是特异性的溶解,所以选ABC。
110.(2012•江苏卷•T32)图1表示含有目的基因D的DNA片段长度(bp即碱基对)和部分碱基序列,图2表示一种质粒的结构和部分碱基序列。现有Msp Ⅰ、BamH Ⅰ、Mbo Ⅰ、Sma Ⅰ4种限制性核酸内切酶切割的碱基序列和酶切位点分别为C↓CGG、G↓GATCC、↓GATC、CCC↓GGG。请回答下列问题:
(1)图1的一条脱氧核苷酸链中相邻两个碱基之间依次由_____________________连接。
(2)若用限制酶Sma Ⅰ完全切割图1中DNA片段,产生的末端是___________末端,其产物长度为_______________。
(3)若图1中虚线方框内的碱基对被T-A碱基对替换,那么基因D就突变为基因d。从杂合子分离出图1及其对应的DNA片段,用限制酶Sma Ⅰ完全切割,产物中共有______________种不同DNA片段。
(4)若将图2中质粒和目的基因D通过同种限制酶处理后进行,形成重组质粒,那么应选用的限制酶是______________。在导入重组质粒后,为了筛选出含重组质粒的大肠杆菌,一般需要用添加___________的培养基进行培养。经检测,部分含有重组质粒的大肠杆菌菌株中目的基因D不能正确表达,其最可能的原因是______________________。
【答案】(1)脱氧核糖、磷酸、脱氧核糖 (2)平 537bp、790bp、661bp
(3)4 (4)BamH I 抗生素B 同种限制酶切割形成的末端相同,部分目的基因D与质粒反向连接
【解析】(1)DNA单链中相邻两个碱基之间通过“脱氧核糖—磷酸—脱氧核糖”连接。
(2)Sma I识别的序列为GGGCCC,切割后会产生平末端;图1所示的DNA分子中含有两个Sma I的识别位点,第一个识别位点在左端534bp序列向右三个碱基对的位置;第二个识别位点在右端658bp序列向左三个碱基对的位置,从这两个位点切割后产生的DNA片段长度分别为534+3,796-3-3,658+3,即得到的DNA片段长度分别为537bp、790bp和661bp。
(3)在杂合子体内含有基因D和基因d,基因D的序列中含有两个识别位点,经过SmaI完全切割会产生537bp、790bp和661bp三种不同长度的片段,基因d的序列中含有一个识别位点,经过切割后会产生1327bp和661bp两种长度的片段,综上,杂合子中分离到该基因的DNA片段经过切割后会产生4种不同长度的片段。
(4)能够获取目的基因并切开质粒的限制酶有识别序列为GGATCC的BamH I和识别序列为GATC的Mbo I,若使用Mbo I会同时破坏质粒中的抗生素A抗性基因和抗生素B抗性基因,所以要用BamH I来切割目的基因和质粒,切割后保留了完整的抗生素B抗性基因,便于筛选出含有重组质粒的大肠杆菌。因为目的基因和运载体是用同种限制酶切割的,目的基因两端的末端和质粒切割后的两个末端都能进行互补,可能出现目的基因反向连接在运载体上的情况,导致基因D不能正确表达。
111.(2012•浙江卷•T31)请根据以下提供的实验材料,完善生物制剂W对动物不同细胞的分裂具有促进作用的实验思路,并预测实验结果。
实验材料:培养液、正常体细胞、癌细胞、W、胰蛋白酶。
(要求与说明:答题时不考虑加入W后的体积变化等误差。提供的细胞均具有分裂能力,只进行原代培养且培养条件适宜)
(1)实验思路:
①取培养瓶若干个,分组如下:_____________________________。
每组设置若干个重复样品。
②各组样品在培养箱中培养一段合适的时间后,各取其中的几个样品,加入____________,摇匀,在显微镜下用血细胞计数板分别计数并记录细胞数。
③重复②若干次。
④______________________________。
(2)预测实验结果(用坐标系和细胞数变化曲线示意图表示):
【答案】(1)①A组:培养液中加入体细胞。 B组:培养液中加入体细胞,加入W。
C组:培养液中加入癌细胞。D组:培养液中加入癌细胞,加入W。
②胰蛋白酶
④统计并分析所得数据。
(2)
【解析】(1)本实验的目的是:完善生物制剂W对动物不同细胞的分裂具有促进作用的实验思路,有两个自变量:是否加入生物制剂W、动物细胞的种类。
(2)设计时应遵循单一变量及对照实验原则,进行重复实验可减少误差并使实验结果更为准确可靠,故分组时应分4组分别进行实验。
(3)胰蛋白酶用来分解组织细胞间的蛋白质,使组织细胞相互分散开来,有利于细胞的分裂。
(4)绘制曲线时,应注意横纵坐标及各组合的最终高度。
112.(2012•江苏卷•T31)(1)2,4-D常用于籼稻愈伤组织的诱导, 对形态的发生有一定的抑制作用。为促进愈伤组织再分化,在配制分化培养基时需__________(填“升高”、“保持”或“降低”)2,4-D的浓度。
(2)当籼稻愈伤组织在只含有细胞分裂素的培养基上培养时,出现具有分生能力的绿色芽点,但继续出芽,通常在培养基中添加_________________,以促进幼苗形成。
(3)研究中用显微镜可以观察到的现象是_________________(填下列序号)。
①绿色芽点细胞排列松散
②刚融合的籼稻和稗草杂交细胞发生质壁分离
③胚状体细胞中有叶绿体
④分化的愈伤组织的各细胞的形态大小一致
(4)经组织培养筛选获得的籼稻叶绿素突变体,其叶绿素a与叶绿素b的比值显著大于对照,叶绿素总量不变。某同学用______________(填序号:①绿色②红色③蓝紫色④黄色)光照射突变体和对照叶片,检测到两者光合放氧差异不大。若取等量色素提取液进行层析,会发现突变体第________________条色素带(自上而下)窄于对照组。
(5)胚乳(3n)由一个精子与两个极核受精发育而成。若用籼稻种子的胚乳诱导愈伤组织,培育三倍体,需适时晚年除胚,以免胚的存在影响愈伤组织细胞的_____________,还可避免再生苗中混有_________________________。
【答案】(1)降低 (2)适量的生长素 (3)③ (4)①④ 4 (5)增殖与分化 二倍体幼苗
【解析】(1)2,4-D常用于植物愈伤组织的诱导和生长,但它趋向于抑制植物形态的发生,当愈伤组织再分化形成新的植株个体时,要减小2,4-D抑制植物形太发生的作用。所以在配制分化培养基时需降低2,4-D的浓度。
(2)根据题意,此时已经出现具有分生能力的绿色芽点,但不能继续出芽。由于生长素有促进再分化过程中芽的生长,所以在培养基中添加适量的生长素,以促进幼苗形成。
(3)绿色芽点细胞为分生区细胞,排列紧密;刚融合的杂种细胞没有细胞壁,不可能发生质壁分离;愈伤组织细胞排列疏松无规则;再分化产生胚状体,需要光照刺激,会促进叶绿体的形成,可在光学显微镜下观察到叶绿体。
(4)色素具有不同的吸收光谱,叶绿素a、b主要吸收的是红光和蓝紫光。而对绿光和黄光吸收很少。在本题中,通过光合放氧速率反映出二者光合作用强度的大小,自变量是叶绿素a、b比例上的差异。从结果来看,二者放氧速率差异不大,而突变体中叶绿素a与叶绿素b的比值显著大于对照。说明该同学用的光不是红色和蓝紫色。所以是绿色和黄色。通过纸层析法分离色素时,叶绿素a、b分布于第3、4条(自上而下)。因为突变体中叶绿素a与叶绿素b的比值显著大于对照,所以会发现突变体第4条色素带窄于对照组。
(5)利用胚乳诱导愈伤组织,由于胚中含有植物激素,会影响愈伤组织的增殖和分化,所以需适时剔除胚。因为胚是由受精卵发育而来的,是二倍体。剔除胚也可以避免再生苗中混有二倍体幼苗。
113.(2011•江苏卷•T33)请回答基因工程方面的有关问题:
(1)利用PCR技术扩增目的基因,其原理与细胞内DNA复制类似(如下图所示)。 图中引物为单链DNA片段,它是子链合成延伸的基础。
①从理论上推测,第四轮循环产物中含有引物A的DNA片段所占的比例为。
②在第轮循环产物中开始出现两条脱氧核苷酸链等长的DNA片段。
(2)设计引物是PCR技术关键步骤之一。某同学设计的两组引物(只标注了部分碱基序列)都不合理(如下图),请分别说明理由。
①第1组:; ②第2组:。
(3) PCR反应体系中含有热稳定DNA聚合酶,下面的表达式不能正确反映DNA聚合酶的 功能,这是因为。
(4)用限制酶EcoRV、Mbol单独或联合切割同一种质粒,得到的DNA片段长度如下图(1 kb
即1000个碱基对),请在答题卡的指定位置画出质粒上EcoRV、Mbol的切割位点。
【答案】 (1)①15/16 ②三
(2)①引物I和引物Ⅱ局部发生碱基互补配对而失效
②引物I’自身折叠后会出现局部碱基互补配对而失效
(3) DNA聚合酶只能将单个脱氧核苷酸连续结 合到双链DNA片段的引物链上
(4)见右图
【解析】(1)①由图可知,由原来的每条母链为模板合成的两个新DNA分子中,只含有引物A或引物B,而以新合成的子链为模板合成新DNA分子时,两种引物都含有,故第四轮循环共产生16个DNA分子,其中含有引物A的分子是15个,占15/16。
②由图示可知,第一、二轮循环合成的子链长度均不同,根据半保留复制特点可知,前两轮循环产生的四个DNA分子的两条链均不等长,第三轮循环产生的DNA分子存在等长的两条核苷酸链,如上图.
(2)在第1组引物中,引物Ⅰ的部分碱基序列是CAGGCT,引物Ⅱ的部分碱基序列是AGCCTG,若利用这两个引物进行DNA扩增,会因其中的部分碱基发生碱基互补配对而使引物失效.在第2组引物中,引物Ⅰ′的部分碱基序列是AACTG和CAGTT,该引物一旦发生自身折叠,也将会出现部分碱基发生碱基互补配对而使引物失效.
(3)图中直接将两个脱氧核苷酸合成DNA单链,这不能反映DNA聚合酶的功能,因为DNA聚合酶只能在DNA模板存在的条件下,将单个脱氧核苷酸连续结合到双链DNA片段的引物链上.
(4)根据图示,该质粒为环形质粒.用限制酶EcoRⅤ单独切割该质粒时,只形成一个片段,说明该质粒上只有1个限制酶EcoRⅤ的识别位点.用限制酶MboⅠ单独切割该质粒时,形成两个片段,说明该质粒上有两个限制酶MboⅠ的识别位点.用限制酶EcoRⅤ和MboⅠ联合切割该质粒时,形成三个片段,其中有一个片段的长度与用MboⅠ单独切割该质粒时产生的片段长度相同(2.5kb),另外的两个片段是5.5kb和6kb,这说明限制酶EcoRⅤ的切割位点存在于用MboⅠ单独切割该质粒时产生的另一片段(11.5kb)上.质粒上EcoRV、MboI的切割位点如图所示:
114.(2011•北京卷•T31)T-DNA可能随机插入植物基因组内,导致被插入基因发生突变。用此方法诱导拟南芥产生突变体的过程如下:种植野生型拟南芥,待植物形成花蕾时,将地上部分浸入农杆菌(其中的T-DNA上带有抗除草剂基因)悬浮液中以实现转化。在适宜条件下培养,收获种子(称为T1代)。
(1)为促进植株侧枝发育以形成更多的花蕾,需要去除,因为后者产生的会抑制侧芽的生长。
(2) 为筛选出已转化的个体,需将T代播种在含的培养基上生长,成熟后自交,收获种子(称为T代)。
(3) 为筛选出具有抗盐性状的突变体,需将T代播种在含的培养基上,获得所需个体。
(4)经过多代种植获得能稳定遗传的抗盐突变体。为确定抗盐性状是否由单基因突变引起,需将该突变体与植株进行杂交,再自交代后统计性状分离比。
(5)若上述T-DNA的插入造成了基因功能丧失,从该突变体的表现型可以推测野生型基因的存在导致植物的抗盐性。
(6)根据T-DNA的已知序列,利用PCR技术可以扩增出被插入的基因片段。其过程是:提取植株的DNA,用限制酶处理后,再用将获得的DNA片段连接成环(如右图)以此为模板,从图中A、B、C、D四种单链DNA片断中选取作为引物进行扩增,得到的片断将用于获取该基因的全序列信息。
【答案】(1)顶芽 生长素
(2)(一定浓度的)除草剂
(3)(一定浓度的)盐
(4)野生型 1
(5)降低
(6)突变体 DNA连接酶 B、C
【解析】(1)顶芽的存在可导致顶端优势,进而影响侧枝上花蕾的形成。
(2)野生型拟南芥是否被农杆菌转化,可在个体水平进行检测,看它是否具有抗除草剂性状。因此可将其种植在含除草剂的培养基中。
(3)为筛选出具有抗盐性状的突变体,需将T1代播种在含盐的培养基上,获得所需个体。经过多代种植获得能稳定遗传的抗盐突变体。
(4)单基因突变引起的变异,其遗传符合基因分离定律,就可用变异株与野生型植株杂交,而后自交,统计自交后代性状分离比进行判断。如果出现3:1的分离比,则为单基因突变。
(5)由(3)中“抗盐性状的突变体”信息知:野生型基因的存在导致植物的抗盐性降低。
(6)T-DNA存在于诱导形成的拟南芥突变体植株的DNA中。DNA连接酶可将不同的DNA片段进行连接。因为DNA两条链反向平行,由图示环状DNA外侧链DNA合成方向可判断,DNA扩增过程所选的引物应为B、C,这样可确保被插入的基因片段得到复制。要注意DNA两条单链反向平行,B、C作为引物可保证插入的基因片段优先复制。
115.(2011•安徽卷•T31)家蚕细胞具有高效表达外源基因能力。将人干扰素基因导入家蚕细胞并大规模培养,可以提取干扰素用于制药。
(1)进行转基因操作前,需用___________酶短时处理幼蚕组织,以便获得单个细胞。
(2)为使干扰素基因在家蚕细胞中高效表达,需要把来自cDNA文库的干扰素基因片段正确插入表达载体的_________和___________之间。
(3)采用PCR技术可验证干扰素基因是否已经导入家蚕细胞。改PCR反应体系的主要成分应该包含:扩增缓冲液(含Mg2+)、水,4种脱氧核糖苷酸、模板DNA、_____________和_________________。
(4)利用生物反应器培养家蚕细胞时,的细胞会产生接触抑制。通常将多孔的中空薄壁小玻璃珠放入反应器中,这样可以_________________增加培养的细胞数量,也有利于空气交换。
【答案】(1)胰蛋白酶(或胶原蛋白酶) (2)启动子 终止子 (3)TaqDNA聚合酶 对干扰素基因特异性的DNA引物对 (4)增大细胞贴壁生长的附着面积
【解析】 (1)为了使组织分散开为单个细胞通常用胰蛋白酶或胶原蛋白酶。
(2)启动子位于目的基因的首端,终止子位于目的基因的尾端。
(3)PCR反应体系的主要成分应扩增缓冲液(含Mg2+)、水,4种脱氧核糖苷酸、模板DNA 、TaqDNA聚合酶、两种引物。
(4)细胞离体培养时通常表现出:贴壁生长和接触抑制,多孔的中空薄壁小玻璃珠能增大贴壁生长的附着面积,增加培养的细胞数量。
116.(2011•海南生物卷•T31)回答有关基因工程的问题:
(1) 构建基因工程表达载体时,用不同类型的限制酶切割DNA后,可能产生粘性末端,也可能产生____________末端。若要在限制酶切割目的基因和质粒后使其直接进行连接,则应选择能使二者产生_____(相同,不同)粘性末端的限制酶。
(2) 利用大肠杆菌生产人胰岛素时,构建的表达载体含有人胰岛素基因及其启动子等,其中启动子的作用是__________________________________。在用表达载体转化大肠杆菌时,常用_________处理大肠杆菌,以利于表达载体进入:为了检测胰岛素基因是否转录出了mRNA,可用标记的胰岛素基因片段作探针与mRNA杂交,该杂交技术称为____________________。为了检测胰岛素基因转录的mRNA是否翻译成___________________,常用抗原-抗体杂交技术。
如果要将某目的基因通过农杆菌转化法导入植物细胞,先要将目的基因插入农杆菌Ti质粒的______________中,然后用该农杆菌感染植物细胞,通过DNA重组将目的基因插入植物细胞的________上。
【答案】(1)平 相同
(2)提供RNA聚合酶特异性识别结合位点,驱动基因转录 Ca2+DNA-RNA分子杂交 胰岛素原(蛋白质)
(3)T-DNA
染色体
【解析】(1)用限制酶切割DNA后,可能产生黏性末端,也可能产生平口末端。若要在限制酶基因工程中,往往采用同种限制酶切割目的基因和质粒以产生相同的黏性末端,再用DNA连接酶使其直接进行连接。
(2)RNA聚合酶识别和结合的部位是启动子。将目的基因导入微生物细胞时,常用Ca2+处理微生物细胞,使其成为易于吸收周围环境中DNA分子的感受态细胞,以利于表达载体进入。为了检测目的基因是否转录出了mRNA,可采用分子杂交技术,即用放射性同位素标记的胰岛素基因作探针与mRNA杂交;了检测目的基因转录的mRNA是否翻译成蛋白质,可采抗原--抗体杂交技术。
(3)采用农杆菌转化法将目的基因导入植物细胞时,先要将目的基因插入农杆菌Ti质粒的T-DNA中,然后用该农杆菌感染植物细胞,通过DNA重组将目的基因插入植物细胞的染色体DNA上。
117.(2011•上海生命科学卷•T9)回答下列有关基因工程的问题。
(1)基因工程中使用的限制酶,其特点是__________________________________。
下图四种质粒含有E1和E2两种限制酶的识别,Apr表示抗青霉素的抗性基因,Tcr表示抗四环素的抗性基因。
(2)将两端用E1切开的Tcr基因与用E1切开的质粒X-1混合连接,连接后获得的质粒类型有_____________________。(可多选)
A.X-1
B.X-2
C.X-3
D.X-4
(3)若将上图所示X-1、X-2、X-3、X-4四种质粒导入大肠杆菌,然后分别涂布在含有青霉素或四环素的两种培养基上。在这两种培养上均不能生长的大肠杆菌细胞类型有___________________________。
(4)如果X-1用E1酶切,产生850对碱基和3550对碱基两种片段:那么质粒X-2(Tcr基因的长度为1200对碱基)用E2酶切后的片段长度为__________________对碱基。
(5)若将外源的Tcr基因两端用E2切开,再与用E2切开的X-1混合连接,并导入大肠杆菌细胞,结果显示,含X-4的细胞数与含X-1的细胞数之比为13,增大DNA连接酶用量能否提高上述比值?__________________________________________。原因是_______________________________________。
【答案】(1)特异性地识别和切割DNA
(2)ABC
(3)无质粒的细胞 含X-3的细胞
(4)4750
(5)不能 DNA连接酶对DNA片段没有选择性/两段DNA末端相同
【解析】(1)基因工程中使用的限制酶,其特点是特异性地识别和切割DNA。
(2)用限制酶E1切开质粒X-1后,质粒X-1暴露出两个粘性末端,Apr被切下。两端用E1切开的Tcr基因含有与上述切割后的质粒X-1,Apr含有相同的粘性末端,混合后可形成X-1、X-2和X-3。
(3)含质粒X-1的细胞可在含青霉素培养基上生长,含质粒X-2的细胞可在含四环素培养基上生长;含质粒X-3的细胞不含抗性基因,不能在两种培养基上生长;不含有质粒的细胞也不能在两种培养基上生长。
(4)X-2的长度为1200+3550=4750,用E2酶切后质粒由环状变为链状。
(5)两段DNA粘性末端相同,DNA连接酶对DNA片段没有选择性,故增大DNA连接酶用量不能提高上述比例。
118.(2011•重庆卷•T31)拟南芥是遗传学研究的模式植物,某突变体可用于验证相关的基因的功能。野生型拟南芥的种皮为深褐色(TT),某突变体的种皮为黄色(tt),下图是利用该突变体验证油菜种皮颜色基因(Tn)功能的流程示意图。
(1)与拟南芥t基因的mRNA相比,若油菜Tn基因的mRNA中UGA变为AGA,其末端序列成为“-AGCGCGACCAGAACUCUAA”,则Tn比t多编码 个氨基酸(起始密码子位置相同,UGA、UAA为终止密码子)。
(2)图中①应为 。若②不能在含抗生素Kan的培养基上生长,则原因是.若③的种皮颜色为,则说明油菜Tn基因与拟南芥T基因的功能相同。
(3)假设该油菜Tn基因连接到拟南芥染色体并替换其中一个t基因,则③中进行减数分裂的细胞在联会时的基因为;同时,③的叶片卷曲(叶片正常对叶片卷曲为显性,且与种皮性状独立遗传),用它与种皮深褐色、叶片正常的双杂合体拟南芥杂交,其后代中所占比列最小的个体表现为;取③的茎尖培养成16颗植珠,其性状通常 (填不变或改变)。
(4)所得的转基因拟南芥与野生型拟南芥 (填是或者不是)同一个物种。
【答案】(1)2
(2)重组质粒(重组DNA分子) 重组质粒未导入 深褐色
(3)TnTntt; 黄色正常、黄色卷曲; 不变
(4)是
【解析】(1)油菜Tn基因的mRNA中UGA变为AGA,则末端序列变为“--AGCGCGACCAGAAUCUAA--”。在拟南芥中,UGA是终止密码子不编码氨基酸,而在油菜中,UGA变为AGA可编码一个氨基酸,同时AUC还可编码一个氨基酸,直到UAA终止密码子不编码氨基酸,所以Tn比t多编码2个氨基酸。
(2)图中①质粒和目的基因连接形成的重组质粒。由图可知重组质粒含有抗生素Kan抗性基因,所以导入重组质粒的受体细胞能在含有抗生素Kan的培养基上生长,若②不能在含抗生素Kan的培养基上生长,则说明重组质粒未导入。若③的种皮颜色为
深褐色,则说明油菜Tn基因与拟南芥T基因的功能相同。
(3)假设油菜Tn基因连接到拟南芥染色体并替换其是一个t基因,注意拟南芥是指实验有的突变体tt,所以③转基因拟南芥基因型为Tnt,减数分裂联会时形成四分体是由于染色体进行了复制,基因也进行了复制,因而基因型为TnTntt.设③转基因拟南芥的叶片卷曲与正常叶是由B、b基因控制,正常叶为显性,而该对性状与种皮性状为独立遗传,则这两对性状遵循基因的分离与自由组合定律。则:③转基因拟南芥(Tntbb)×双杂合拟南芥(TtBb),采用逐对法进行分析:Tnt×Tt→14TnT、14Tnt、14Tt、14tt,由于Tn和T的功能相同,所以表示型及比例为34T_(深褐色)、14tt(黄色);bb×Bb→12Bb(正常叶)、12bb(卷曲叶)。所以后代中有四种表现型,即38种皮深褐色正常叶、38种皮深褐色卷曲叶、18种皮黄色正常叶18种皮黄色卷曲叶。植物组织培养属于无性生殖,能保持亲本的性状,所以取③转基因拟南芥的茎尖培养得到的后代性状一般不变。
(4)由上可知所得③转基因拟南芥Tnt和野生型拟南芥TT两个品种相当于发生基因突变,没有隔离,能杂交产生可育后代,因此是同一个种。
119.(2011•广东卷•T27)登革热病毒感染蚊子后,可在蚊子唾液腺中大量繁殖,蚊子在叮咬人时将病毒传染给人,可引起病人发热、出血甚至休克。科学家用以下方法控制病毒的传播。
(1)将S基因转入蚊子体内,使蚊子的唾液腺细胞大量表达S蛋白,该蛋白可以抑制登革热病毒的复制。为了获得转基因蚊子,需要将携带S基因的载体导入蚊子的
细胞。如果转基因成功,在转基因蚊子体内可检测出 、和。
(2)科学家获得一种显性突变蚊子(AABB)。A、B基因位于非同源染色体上,只有A或B基因的胚胎致死。若纯合的雄蚊(AABB)与野生型雌蚊(aabb)交配,F1群体中A基因频率是,F2群体中A基因频率是。
(3)将S基因分别插入到A、B基因的紧邻位
置(如图11),将该纯合的转基因雄蚊释放
到野生群体中,群体中蚊子体内病毒的
平均数目会逐代,原因是。
【答案】(1)受精卵 S基因、由S基因转录的mRNA S蛋白
(2)50% 60%
(3)减少 S基因表达的S蛋白会抑制登革热病毒复制
【解析】(1)动物基因工程中常用的受体细胞是受精卵,其发育成的个体的每个体细胞中均含有目的基因;目的基因在受体中正常地转录和翻译,才能控制相应的性状出现。
(2)“只有A基因或B基因的胚胎致死”说明A_bb和aaB_的胚胎致死,故AABB雄蚊和aabb雌蚊相交,后代基因型全为AaBb,无致死现象,A的基因频率为50%;F2中A_B_:A_bb:aaB_:aabb应为9:3:3:1,由于A_bb和aaB_的胚胎致死,要淘汰掉3/16的A_bb、3/16的aaB_,因此对于A、a来说,会淘汰掉1/16的AA、1/8的Aa、3/16的aa,所以F2中AA:Aa:aa=3:6:1,故A的基因频率为60%。
(3)群体中S基因频率逐代升高,而S基因表达的蛋白可以抑制蚊子体内病毒的增殖,使蚊子体内病毒平均数逐代减少。
120.(2011•山东卷•T35)人类疾病的转基因动物模型常用于致病机理的探讨及治疗药物的筛选。利用正常大鼠制备遗传性高血压转基因模型大鼠的流程如图所示。
(1)卵母细胞除从活体输卵管中采集外,还可以从处死的雌鼠________中获取。
(2)图中的高血压相关基因作为__________,质粒作为_________,二者需用________切割后连接成重组载体,该过程与质粒上含有________有关。
(3)子代大鼠如果________和__________,即可分别在水平上说明高血压相关基因已成功表达,然后可用其建立高血压转基因动物模型。
(4)在上述转基因大鼠的培育过程中,所用到的主要胚胎工程技术是___________、早期胚胎培养和胚胎移植。
【答案】(1)卵巢
(2)目的基因 载体 同种限制性核酸内切酶(或同种限制酶)
限制酶切割位点
(3)检测到体内有相关蛋白 出现高血压
(4)体外受精
【解析】(1)对于实验动物大鼠,如果是从活体输卵管中采集的卵母细胞,可以直接与获能的精子在体外受精。如果是从已处死的雌鼠卵巢中采集的卵母细胞,需要在体外经人工培养成熟后,才能与获能的精子受精。
(2)题图中的高血压相关基因作为目的基因,质粒作为载体,二者需用同种限制性核酸内切酶切割,并形成相同的粘性末端后才能连接成重组载体,该过程与质粒上有限制酶切割位点有关。
(3)若在子代大鼠的体内检测出与高血压相关的蛋白质,则从分子水平上说明高血压相关基因已成功表达;若子代大鼠的血压升高,则从个体水平上说明高血压相关基因已成功表达。
(4)在转基因动物的培育过程中,需要用到的胚胎工程技术主要有体外受精技术、早期胚胎培养和胚胎移植等。
121.(2011•浙江卷•T31)(1)实验分组:
甲组:培养液+Y细胞+3H-TdR(3H标记的胸腺嘧啶脱氧核苷)+生理盐水
乙组:培养液+Y细胞+3H-TdR+X(生理盐水配制)
每组设置若干个重复样品。
(2)分别测定两组的CRD(细胞内的放射性强度),求每组的平均值。
(3)将各样品在适宜条件下培养合适时间后,测定其CRD,求每组平均值并进行统计分析。(与说明,答题时用X、CRD、3H-TdR表示相关名词;Y细胞是能增殖的高等动物体细胞)
请回答:
①实验目的:
②预测实验结果集结论:__________。
③实验中采用3H-TdR的原因:_____________。
【答案】①探究X对Y细胞增殖的影响
②如果乙组CRD明显高于甲组,说明X对Y细胞增殖有促进作用
如果乙组CRD与甲组基本相同,说明X对Y细胞增殖无影响
如果乙组CRD明显低于甲组,说明X对Y细胞增殖有抑制作用
若如果乙组CRD明显高于甲组,说明X对Y细胞增殖有促进作用
③3H-TDR是DNA合成的原料之一,可根据CRD变化判断细胞增殖情况。
【解析】(1)分析实验分组可知,甲组培养液+Y细胞+3H-TdR(3H标记的胸腺嘧啶脱氧核苷)+生理盐水,乙组培养液+Y细胞3H-TdR+X(用生理盐水配制),其中自变量是否加入X物质,由此可以判断本实验的目的是探究探究X对Y细胞增殖的影响。
(2)由于本题是探究性实验,X物质可能对Y细胞增殖无影响,可能能抑制Y细胞增殖,也可能促进Y细胞增殖。
若如果乙组CRD与甲组基本相同,说明X对Y细胞增殖无影响;
若如果乙组CRD明显低于甲组,说明X对Y细胞增殖有抑制作用;
若如果乙组CRD明显高于甲组,说明X对Y细胞增殖有促进作用。
(3)3H-TDR是DNA合成的原料,培养液中加入3H-TDR,DNA合成时3H-TDR被利用,被利用的越多,细胞内的放射性越高,可根据CRD变化判断细胞增殖情况,所以实验中采用3H-TDR。
122.(2011•天津理综卷•T8)絮凝性细菌分泌的具有絮凝活性的高分子化合物,能与石油污水中的悬浮颗粒和有机物等形成絮状沉淀,起到净化污水的作用。为进一步提高对石油污水的净化效果,将絮凝性细菌和石油降解菌融合,构建目的菌株。其流程图如下。
据图回答:
(1)溶菌酶的作用是_________________________。
(2)PEG的作用是_________________________。
(3)经处理后,在再生培养基上,未融合的A、B难以生长。图中AB融合菌能生长和繁殖的原因是____________________________________________________________________。
(4)目的菌株的筛选:筛选既能分泌具有絮凝活性的化合物,又能在含有_________________的培养基上生长的AB融合菌,选择效果最好的最为目的菌株。
(5)为探究目的菌株不同发酵时间发酵液的絮凝效果,将目的菌株进行发酵培养,定时取发酵液,加入石油污水中:同时设置_____________________________为对照组。经搅拌、静置各3分钟后,分别测定上层水样的石油浓度COD值(COD值越高表示有机物污染程度越高),计算石油去除率和COD去除率,结果如下图。
(6)目的菌的种群增长曲线是__________________型。在40~44小时,发酵液对石油污水的净化效果最好,其原因是________________________________________________________。
【答案】(1)分解细胞壁
(2)诱导原生质体融合
(3)两亲本失活部位不同,融合后活性部位互补
(4)石油
(5)不加发酵液的石油污水
(6)S 此期间,目的菌及产生的絮凝活性高分子化合物的含量高
【解析】(1)细菌有细胞壁,这将妨碍细菌的融合,所以用溶菌酶将其细胞壁进行分解,以实现两者的融合。(2)PEG是促进细胞融合的促融剂,作用是促进细胞融合。
(3)由图示显示A菌细胞质失去活性,B菌DNA失去活性,所以融合后,在选择培养基上单纯的A、B菌都不能存活,而融合的AB菌能进行生长并繁殖。
(4)目的菌的选择是要选择能分泌具有絮凝活性的活性高分子化合物,又具有降解石油的能力的融合菌。
(5)为探究目的菌株在不同时间的絮凝效果,设置的对照组实验应是不加发酵液(没有目的菌株)的石油污水。
(6)图示结果显示:目的菌的种群生长曲线呈现S型。在40~44 h,发酵液中目的菌数量达到最大,产生的有活性的高分子化合物的含量较高,所以净化污水的效果最好。
123.(2011•福建卷•T32)一对表现型正常的夫妇,生了一个镰刀型细胞贫血症(常染色体隐性遗传病)患儿。在他们欲生育第二胎时,发现妻子的双侧输卵管完全堵塞,不能完成体内受精。医生为该夫妇实施了体外受精和产前基因诊断,过程如右图。
请回答:
(1)过程①是指在体外进行的处理,从而使精子与卵子结合形成受精卵;过程②称为。
(2)在对胎儿进行镰刀形细胞贫血症的产前基因诊断时,要先从羊水中的胎儿细胞提取物质③ 进行PCR扩增。然后用Ⅱ对扩增产物进行切割,产生多个片段的酶切产物。据此判断,Ⅱ是一种酶。
(3)不同长度的酶切产物在电泳时移动的速率不同,形成不同的电泳条带。该家庭成员的镰刀型细胞贫血症基因分析的电泳带谱如④,据此判断胎儿为 (正常/患者/携带者)。
【答案】(1)精子获能 胚胎移植
(2)DNA 限制性核酸内切
(3)正常
【解析】(1)过程①为体外受精作用前,需要对精子进行获能处理。过程②是将早期胚胎放入子宫中,专业术语为胚胎移植。
(2)产前基因诊断时,要先从羊水中的胎儿细胞提取DNA进行PCR扩增,然后用限制性核酸内切酶II对扩增产物进行切割,产生多个片段的酶切产物。
(3)不同长度的酶切产物在电泳时移动的速率不同,形成不同的电泳条带。该家庭成员的镰刀形细胞贫血症基因分析的电泳带谱如④,可以看出父母为正常携带者,而胎儿的条带与患儿的条带完全不同,据此判断该胎儿为正常。
124.(2011•新课标卷•T40)现有一生活污水净化处理系统,处理流程为“厌氧沉淀池曝光池兼氧池植物池”,其中植物池中生活着水生植物、昆虫、鱼类、蛙类等生物。污水经净化处理后,可用于浇灌绿地。回答问题:
⑴污水流经厌氧沉淀池。曝气池和兼氧池后得到初步净化。在这个过程中,微生物通过呼吸将有机物分解。
⑵植物池中,水生植物、昆虫、鱼类、蛙类和底泥中的微生物共同组成了
(生态系统、菌落、种群)。在植物池的食物网中,植物位于第营养级。植物池中所有蛙类获得的能量最终来源于 所固定的能。
生态工程所遵循的基本原理有整体性、协调与平衡、和等原理
一般来说,生态工程的主要任务是对 进行修复,对造成环境污染和破坏的生产方式进行改善,并提高生态系统的生产力。
【答案】(1)有氧和无氧(或细胞)。
⑵群落 一 生产者 太阳
物质循环再生 物种多样性
已被破坏的生态环境 (或受损的生态系统)
【解析】(1)微生物通过细胞呼吸将有机物分解。
(2)群落是指生活在一定的自然区域内,相互之间具有直接或间接的各种生物种群的总和,所以植物池中,水生植物、昆虫、鱼类、蛙类和底泥中的微生物共同组成了群落。在食物网中,植物位于第一营养级,属于生产者。生态系统的最终能量来源是生产者固定的太阳能。
(3)生态农业所遵循的基本原理有物质循环再生原则、物种多样性原则、协调平衡原理、整体性原理、系统学和工程学原理。
(4)生态工程的主要任务是对已被破坏的生态环境(或受损的生态系统)进行修复,对造成环境污染和破坏的生产方式进行改善,并提高生态系统的生产力。
125.(2010•江苏卷•T27)下表中列出了几种限制酶识别序列及其切割位点,圈l、圈2中箭头表示相关限制酶的酶切位点。请回答下列问题:
(1)一个图1所示的质粒分子经Sma Ⅰ切割前后,分别含有个游离的磷酸基团。
(2)若对图中质粒进行改造,插入的SmaⅠ酶切位点越多,质粒的热稳定性越。
(3)用图中的质粒和外源DNA构建重组质粒,不能使用Srna Ⅰ切割,原因是。
(4)与只使用EcoR I相比较,使用BamH Ⅰ和Hind Ⅲ两种限制酶同时处理质粒、外源DNA的优点在于可以防止。
(5)为了获取重组质粒,将切割后的质粒与目的基因片段混合,并加入酶。
(6)重组质粒中抗生素抗性基因的作用是为了。
(7)为了从cDNA文库中分离获取蔗糖转运蛋白基因,将重组质粒导入丧失吸收蔗糖能力的大肠杆菌突变体,然后在的培养基中培养,以完成目的基因表达的初步检测。
【答案】(1)0、2 (2)高 (3)SmaⅠ会破坏质粒的抗性基因、外源DNA中的目的基因
(4)质粒和含目的基因的外源DNA片段自身环化 (5)DNA连接
(6)鉴别和筛选含有目的基因的细胞 (7)蔗糖为唯一含碳营养物质
【解析】(1)质粒切割前是双链环状DNA分子,所有磷酸基团参与形成磷酸二酯键,故不含游离的磷酸基团。从图1可以看出,质粒上只含有一个SmaⅠ的切点,因此被改酶切割后,质粒变为线性双链DNA分子,因每条链上含有一个游离的磷酸基团,因此切割后含有两个游离的磷酸基团。
(2)由题目可知,SmaⅠ识别的DNA序列只有G和C,而G和C之间可以形成三个氢键,A和T之间可以形成二个氢键,所以SmaⅠ酶切位点越多,热稳定性就越高
(3)质粒抗生素抗性基因为标记基因,由图2可知,标记基因和外源DNA目的基因中均含有SmaⅠ酶切位点,都可以被SmaⅠ破坏,故不能使用该酶剪切含有目的基因的DNA
(4)只使用EcoR I,则质粒和目的基因两端的粘性末端相同,用连接酶连接时,会产生
质粒和目的基因自身连接物,而利用BamH Ⅰ和Hind Ⅲ剪切时,质粒和目的基因两端的粘性末端不同,用DNA连接酶连接时,不会产生自身连接产物。
(5)质粒和目的基因连接后获得重组质粒,该过程需要连接酶作用,故混合后加入DNA连接酶。
(6)质粒上的抗性基因为标记基因,用于鉴别和筛选含有重组质粒的受体细胞。
(7)将重组质粒导入丧失吸收蔗糖能力的大肠杆菌突变体后,含有重组质粒的个体才能吸收蔗糖,因此可利用蔗糖作为唯一碳源的培养基进行培养受体细胞,含有重组质粒的细胞才能存活,不含有重组质粒的因不能获得碳源而死亡,从而达到筛选目的。
126.(2010•宁夏卷•T38)(1)植物微型繁殖技术属于植物组织培养的范畴。该技术可以保持品种的,繁殖种苗的速度。离体的叶肉细胞在适宜的条件下培养,最终能够形成完整的植株,说明该叶肉细胞具有该植物的全部。
(2)把试管苗转接到新的培养基上时,需要在超净工作台上进行,其原因是避免的污染。
(3)微型繁殖过程中,适宜浓度的生长素单独使用可诱导试管苗,而与配比适宜时可促进芽的增殖。若要抑制试管苗的生长,促使愈伤组织产生和生长,需要使用的生长调节剂是 (脱落酸、2,4-D)。
(4)将某植物试管苗培养在含不同浓度蔗糖的培养基上一段时间后,单株鲜重和光合作用强度的变化如图。据图分析,随着培养基中蔗糖浓度的增加,光合作用强度的变化趋势是,单株鲜重的变化趋势是。据图判断,培养基中不含蔗糖时,试管苗光合作用产生的有机物的量(能、不能)满足自身最佳生长的需要。
(5)据图推测,若要在诱导试管苗生根的过程中提高其光合作用能力,应 (降低,增加)培养基中蔗糖浓度,以便提高试管苗的自养能力。
【答案】(1)遗传特性 快 遗传信息 (2)微生物 (3)生根 细胞分裂素 2,4-D (4)逐渐减小 先增加后下降 不能 (5)降低
【解析】植物组织培养技术是利用植物细胞全能性的原理进行的,是植物细胞工程的基础,在操作过程中应注意无菌操作,避免杂菌污染,因为培养过程中使用的培养基营养物质丰富,适宜浓度的生长素可以诱导试管苗生根,而如果要促进愈伤组织形成芽,则需要与细胞分裂素配比。促进愈伤组织产生和生长应该使用生长素类似物——2,4-D。
127.(2010•福建卷•T32)红细胞生成素(EPO)是体内促进红细胞生成的一种糖蛋白,可用于治逆子疗肾衰性贪血等疾病。由于天然EPO来源极为有限,目前临订、床上使用的红细胞生成素主要来自于基因工程技术生产的重组人红细胸生成素(rhEPO),其简要生产流程如右图。
请回答:
(1)图中①所指的是技术。
(2)图中②所指的物质是,③所指的物质是。
(3)培养重组CHO细胞时,为便于清除代谢产物,防止细胞产物积累对细胞自身造成危害,应定其更换。
(4)检测rhEPO的体个活性需要抗rhEPO的单克隆抗体。分泌该单克隆抗体的细胞,可由rhEPO免疫过的小鼠B淋巴细胞与小鼠骨髓癌细胞融合而成。
【答案】(1)PCR (2)mRNA rhEPO (3)培养液 (4)杂交瘤
【解析】获取目的基因的方法有三种(从基因文库中获取、用PCR 扩增技术、人工合成)。图中①以核DNA为模板获得目的基因的方法为PCR技术。进行反转录的模板是mRNA。由题意可知重组CHO细胞适用于生产重组人红细胞生成素(rhEPO),所以重组CHO细胞能过表达出重组人红细胞生成素(rhEPO)或者红细胞生成素。培养动物细胞是用液体培养基——即培养液,细胞从培养液中吸收营养,并同时向培养液中排放代谢废物,当代谢废物积累时会危害细胞,因此要不断更新培养液。制备单克隆抗体是让淋巴B细胞与骨髓瘤细胞融合成杂交瘤细胞,然后由杂交瘤细胞来分泌抗体。
128.(2010•天津卷•T7)Ⅰ.下图是培育表达人乳铁蛋白的乳腺生物反应器的技术路线。图中tetR表示四环素抗性基因,ampR表示氨苄青霉素抗性金银,BamHI、HindIII、SmaI直线所示为三种限制酶的酶切位点。
据图回答:
(1)图中将人乳铁蛋白基因插入载体,需用限制酶同时酶切载体和人乳铁蛋白基因。筛选含有重组载体的大肠杆菌首先需要在含的培养基上进行。
(2)能使人乳铁蛋白基因在乳腺细胞中特异性表达的调控序列是(填字母代号)。
A.启动子 B. tetR C.复制原点 D. ampR
(3)过程①可采用的操作方法是(填字母代号)。
A.农杆菌转化 B.大肠杆菌转化 C.显微注射 D. 细胞融合
(4)过程②可采用的生物技术是。
(5)对早期胚胎进行切割,经过程②可获得多个新个体。这利用了细胞的性。
(6)为检测人乳铁蛋白是否成功表达,可采用(填字母代号)技术。
A.核酸分子杂交 B.基因序列分析 C.抗原—抗体杂交 D. PCR
【答案】Ⅰ.(1)HindⅢ和BamHⅠ;氨苄青霉素 (2)A (3)C
(4)胚胎移植技术 (5)全能 (6)C
【解析】I(1)据图,仅将人乳铁蛋白基因切割出来,需要在人乳铁蛋白基因的左侧用BanHI切割,右侧用HindIII切割。当人乳铁蛋白基因和质粒连接成重组质粒后,TETR基因被人乳铁蛋白基因隔开,不是完整的,而anpR基因是完整的,所以筛选含有重组载体的大肠肝菌首先需要字含氨苄青霉素的培养基上进行。
(2)基因表达的调控序列在启动子上。
(3)将重组质粒导入动物细胞,常采用显微镜的方法。
(4)过程②的左侧是早期胚胎,右侧是代孕牛,过程②采用的生物技术是胚胎移植。
(5)将细胞培养为个体,利用了细胞的全能性。
(6)检测目的基因在手提细胞中是否表达,常采用抗原-抗体杂交技术。
129.(2010•海南卷•T26)请回答胚胎工程和基因工程方面的问题:
(1)应用胚胎工程技术可以培育出“试管牛”。试管牛的培育需经过体外受精、__________、_____________以及在母体中发育和产出等过程。
(2)在“试管牛”的培育过程中,要使精子和卵母细胞在体外成功结合,需要对精子进行处理,使其__________。另外,培养的卵母细胞需要发育至减数第二次分裂的中期,该时期在显微镜下可观察到次级卵母细胞和__________。
(3)通常奶牛每次排出一枚卵母细胞,采用激素处理可使其一次排出多枚卵母细胞,常使用的激素是__________。
(4)利用基因工程可以获得转基因牛,从而改良奶牛的某些性状。基因工程的四个基本操作步骤是__________、基因表达载体的构建、__________和__________。若要获得的转基因牛分泌的乳汁中含有人干扰素,则所构建的基因表达载体必须包括:某种牛乳腺分泌蛋白基因及其启动子、__________、__________、__________和复制原点等。将该基因表达载体导入受体细胞所采用的方法是__________(显微注射法、农杆菌转化法),为获得能大量产生人干扰素的转基因牛,该基因表达载体应导入的受体细胞是__________(受精卵、乳腺细胞)。
【答案】(1)早期胚胎培养(1分) 胚胎移植(2分)
(2)获能 第一极体(每空1分,共2分)
(3)促性腺激素(其他合理答案也给分)(2分)
(4)获取目的基因(2分) 将目的基因导入受体细胞(2分)
目的基因的检测与鉴定(2分) 人干扰素基因(或目的基因)(1分)
终止子(1分) 标记基因(1分) 显微注射法(1分) 受精卵(1分)
【解析】 试管牛的培育过程是:将精子与卵子取出体外受精,将受精卵在体外培养获得早期胚胎,将早期胚胎移植到母体内进一步发育,成熟后从母体内产生。精子与卵子受精时,精子要经过获能处理,卵子要发育到减数第二次分裂的中期才具备受精能力。要想使使奶牛产生更多的卵子,通常用促性腺激素处理。基因工程操作的四个基本步骤是:获取目的基因,基因表达载体的构建、将目的基因导入受体细胞和目的基因的检测与鉴定。培育转基因动物时,,一般用受精卵和胚胎干细胞作为受体细胞,因为这些细胞的全能性最大,易培养在一个新个体。当动物细胞作受体细胞时,一般采用显微注射法将目的基因导入。
130.(2010•山东理综•T35)胚胎工程是一项综合性的动物繁育技术,可在畜牧业和制药业等领域发挥重要作用。下图是通过胚胎工程培育试管牛的过程。
(1)从良种母牛采集的卵母细胞,都需要进行体外培养,其目的是_____;从良种公牛采集的精子需_____后才能进行受精作用。
(2)在体外培养受精卵时,除了给予一定量的O2以维持细胞呼吸外,还需要提供____气体以维持____。
(3)图中过程A称为_____,它在胚胎工程中的意义在于_____。
研制能够产生人类白细胞介素的牛乳腺生物反应器,需将目的的基因导入牛受精卵,最常用的导入方法是____;获得转基因母牛后,如果_____即说明目的基因已经表达。
【答案】(1)使卵母细胞成熟(或:使卵母细胞获得受精能力) 获能
(2)CO2培养液(基)的pH(3)胚胎移植 提高优良母畜的繁殖率。
(4)显微注射法 牛奶中含有人类白细胞介素(或:牛乳腺细胞已合成人类白细胞介素)
【解析】(1)从良种母牛采集的卵母细胞,都需要培养减数第二次分裂中期;从良种公牛采集的精子需获能处理,获能方法有培养法和化学诱导法。
(2)在体外培养受精卵时,除了给予一定量的O2以维持细胞呼吸外,还需要提供CO2气体,维持培养的pH的稳定。
(3)图中过程A称为胚胎移植,它在胚胎工程中的意义在于提高优良母畜的繁殖率,大大推动畜牧业的发展。
选择供、受体母牛,并注射促性腺激素进行同期发情处理,为供体的胚胎植入受体提供了相同的生理环境;常用促性腺激素对供体进行超数排卵处理,获得更多的早期胚胎。
(4)动物受精卵导入目的基因大多采用显微注射法,转基因成功与否,标志就是看是否有目的基因控制的产物合成。
十年高考真题分类汇编(2010-2019) 生物 人教版新课标专题17 实验与探究 Word版含解斩: 这是一份十年高考真题分类汇编(2010-2019) 生物 人教版新课标专题17 实验与探究 Word版含解斩,共54页。
十年高考真题分类汇编(2010-2019) 生物人教版新课标 专题16 选修3 现代生物科技专题 Word版无答案原卷版: 这是一份十年高考真题分类汇编(2010-2019) 生物人教版新课标 专题16 选修3 现代生物科技专题 Word版无答案原卷版,共55页。试卷主要包含了重组,再借助农杆菌导入菊花中等内容,欢迎下载使用。
十年高考真题分类汇编(2010-2019) 生物人教版新课标 专题11 动物和人体生命活动调节 Word版含解斩: 这是一份十年高考真题分类汇编(2010-2019) 生物人教版新课标 专题11 动物和人体生命活动调节 Word版含解斩,共110页。试卷主要包含了下列不利于人体散热的是等内容,欢迎下载使用。

