所属成套资源:2022高三统考生物人教版一轮参考跟踪练(共39份)
2022高三统考生物人教版一轮参考跟踪练:第9单元 第31讲 生态系统的结构与能量流动
展开
这是一份2022高三统考生物人教版一轮参考跟踪练:第9单元 第31讲 生态系统的结构与能量流动,共11页。试卷主要包含了选择题,第四等内容,欢迎下载使用。
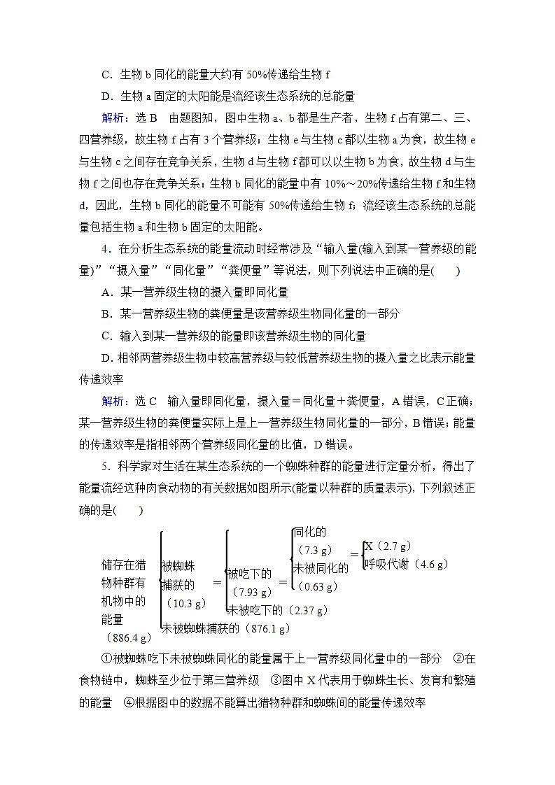
www.ks5u.com第九单元 生物与环境第31讲 生态系统的结构与能量流动‖A级·基础练‖一、选择题1.呼伦贝尔草原上生长着多种杂草和以杂草为食的食草动物以及小型食肉动物,各种生物数量在一定范围内保持相对稳定,关于该生态系统的叙述不正确的是( )A.该生态系统的结构包括生产者、消费者、分解者B.生态系统的种间关系一定离不开信息的传递C.生态系统中生物种类越多,营养结构越复杂,自我调节能力相对就越强D.分解者不一定是微生物,微生物也不一定是分解者解析:选A 该生态系统的结构包括生态系统的组成成分、食物链和食物网,而组成成分包括生产者、消费者、分解者和非生物的物质和能量,A错误;生态系统的信息传递能调节生物的种间关系,维持生态系统的稳定,所以生态系统的种间关系一定离不开信息的传递,B正确;生态系统中生物种类越多,营养结构越复杂,则其自我调节能力相对就越强,抵抗力稳定性就越大,C正确;微生物可能是生产者、消费者、分解者,分解者也可能是微生物和动物,D正确。2.关于生态系统能量流动的原理在实践中应用的叙述,错误的是( )A.除虫除草可以让农田生态系统中的能量流向对人类更有意义的部分B.多途径利用农作物可提高该系统的能量利用效率C.根据草场能量流动的特点,可以合理确定草场的载畜量D.沼渣、沼液作为肥料还田,能使能量循环利用解析:选D 生态系统的能量流动是单向流动、逐级递减,不循环的。3.如图为某池塘生态系统的食物网。下列分析正确的是( )A.生物f在该食物网中占有4个营养级B.生物c与生物e、生物d与生物f之间存在竞争关系C.生物b同化的能量大约有50%传递给生物fD.生物a固定的太阳能是流经该生态系统的总能量解析:选B 由题图知,图中生物a、b都是生产者,生物f占有第二、三、四营养级,故生物f占有3个营养级;生物e与生物c都以生物a为食,故生物e与生物c之间存在竞争关系,生物d与生物f都可以以生物b为食,故生物d与生物f之间也存在竞争关系;生物b同化的能量中有10%~20%传递给生物f和生物d,因此,生物b同化的能量不可能有50%传递给生物f;流经该生态系统的总能量包括生物a和生物b固定的太阳能。4.在分析生态系统的能量流动时经常涉及“输入量(输入到某一营养级的能量)”“摄入量”“同化量”“粪便量”等说法,则下列说法中正确的是( )A.某一营养级生物的摄入量即同化量B.某一营养级生物的粪便量是该营养级生物同化量的一部分C.输入到某一营养级的能量即该营养级生物的同化量D.相邻两营养级生物中较高营养级与较低营养级生物的摄入量之比表示能量传递效率解析:选C 输入量即同化量,摄入量=同化量+粪便量,A错误,C正确;某一营养级生物的粪便量实际上是上一营养级生物同化量的一部分,B错误;能量的传递效率是指相邻两个营养级同化量的比值,D错误。5.科学家对生活在某生态系统的一个蜘蛛种群的能量进行定量分析,得出了能量流经这种肉食动物的有关数据如图所示(能量以种群的质量表示),下列叙述正确的是( )①被蜘蛛吃下未被蜘蛛同化的能量属于上一营养级同化量中的一部分 ②在食物链中,蜘蛛至少位于第三营养级 ③图中X代表用于蜘蛛生长、发育和繁殖的能量 ④根据图中的数据不能算出猎物种群和蜘蛛间的能量传递效率A.①②③④ B.①②④C.②③ D.③④解析:选A 被蜘蛛吃下而未被同化的能量不属于蜘蛛同化的能量,仍属于上一营养级同化量的一部分,①正确;在食物链中,生产者是第一营养级,植食动物是第二营养级,蜘蛛至少是第三营养级,②正确;同化的能量一部分通过呼吸代谢以热能形式散失,一部分用于蜘蛛生长、发育和繁殖,③正确;能量传递效率指生物所同化的能量占上一营养级生物所同化能量的比值,由于猎物同化的能量不能获得,所以不能计算出猎物种群和蜘蛛间的能量传递效率,④正确。6.如图为能量流经某生态系统第二营养级的示意图[单位为J/(cm2·a)],据图分析,有关说法正确的是( )A.该生态系统第一营养级同化的能量至少为400B.第二营养级用于生长、发育和繁殖的能量是100C.能量由第二营养级到第三营养级的传递效率是20%D.该生态系统第三营养级同化的能量是15解析:选A 题图为能量流经某生态系统第二营养级的示意图,其中a表示该营养级摄入的能量,b表示该营养级同化的能量,c表示该营养级用于生长、发育和繁殖的能量,d表示呼吸作用中以热能的形式散失的能量,e表示分解者利用的能量;第二营养级同化的能量为100(摄入量)-20(粪便中的能量)=80,根据能量传递效率倒推出第一营养级同化的能量至少为400;题图仅表示能量流经第二营养级的过程,并不能得出第三营养级的同化量,因此无法计算由第二营养级到第三营养级的能量传递效率;次级消费者摄入的能量并不等同于第三营养级同化的能量。二、非选择题7.当前农村经济发生了巨大变化,已不再是每家每户以种地为生。绝大多数农村人选择外出打工,少数留守的青壮年劳动力有的开垦荒山变果林,有的改造洼地成鱼塘,以及在山中放养土鸡和野猪等。请回答下列问题:(1)农村留守人口的减少与城市人口的增多,这种影响人口数量变动的因素称之为________。中国老年人口的增多,以及全国性二胎政策的放开,说明我国人口年龄组成从________型向________型转化的趋势。(2)荒山、洼地经过改造成为果林、鱼塘,说明人类的活动能够使群落的演替不同于自然演替的________进行。(3)生态学家不会以某一个或几个种群为单位研究森林生态系统的特征,试从生态系统功能的角度进行解释,其原因是____________________________________________________________。(4)鱼塘中的一条食物链:浮游植物→浮游动物→鳙鱼→乌鳢。输入鳙鱼的能量,一部分流入乌鳢,一部分储存在鳙鱼体内(未利用),其余能量的去向是__________和被分解者利用,鳙鱼给分解者的能量包括__________两部分。解析:(1)农村留守人口的减少与城市人口的增多,这种影响人口数量变动的因素称之为迁入率和迁出率。中国老年人口的增多,以及全国性二胎政策的放开,说明我国人口年龄组成从稳定型向衰退型转化的趋势。(2)荒山、洼地经过改造成为果林、鱼塘,说明人类的活动可改变群落演替的速度和方向。(3)生态系统的能量传递沿食物链和食物网进行,具有复杂性;物质循环具有全球性;信息传递发生在生物与生物、生物与无机环境之间,因此不能以某一个或几个种群为单位研究森林生态系统的特征。(4)据题中的食物链结合能量流动的特点分析,输入鳙鱼的能量,一部分流入乌鳢,一部分储存在鳙鱼体内(未利用),其余能量的去向是鳙鱼呼吸作用中以热能形式散失和被分解者利用,鳙鱼给分解者的能量包括鳙鱼遗体残骸中的能量和乌鳢粪便中的能量两部分。答案:(1)迁入率和迁出率 稳定 衰退 (2)速度和方向 (3)能量传递沿食物链(网)进行,具有复杂性;物质循环具有全球性;信息传递发生在生物与生物、生物与无机环境之间 (4)鳙鱼呼吸作用中以热能形式散失 鳙鱼遗体残骸中的能量和乌鳢粪便中的能量8.如图表示某生态系统食物网,表中是食物链A→B→C中,各种群一年内能量(单位:百万千焦每平方米年)的同化、利用和传递等的统计数据。请分析回答下列问题:种群输入的总能量用于生长、发育和繁殖的能量呼吸消耗传递给分解者传递给下一营养级未被利用的能量A 65.53.015.041.5B15.05 0.5 2.5C20.61.4微量(不计)无 (1)研究小组要估算该生态系统中某种双子叶植物的种群密度,常采取________法;取样的关键是________。(2)图中食物网有___________条食物链;在整个食物网中,猫头鹰占第___________营养级。此图缺少生态系统组成成分中的____________和____________两种成分。(3)由表可知,输入到种群A的总能量为________百万千焦每平方米年,种群B呼吸消耗的能量为________百万千焦每平方米年,能量从种群B到种群C的传递效率约为__________(保留一位小数)。解析:(1)估算植物的种群密度常采用样方法,取样的关键是要做到随机取样,否则会产生较大误差。(2)由图分析可知,图中共有5条食物链;在整个食物网中,猫头鹰占第三、第四、第五3个营养级;图示食物网中含有生产者、消费者,还缺少分解者、非生物的物质和能量两种成分。(3)由表可知,输入到种群A的总能量为65.5+3.0+15.0+41.5=125百万千焦每平方米年;种群B呼吸消耗的能量=B的同化量-B用于生长、发育、繁殖的能量=15-5=10百万千焦每平方米年;种群B的同化量为15百万千焦每平方米年,种群C的同化量为2百万千焦每平方米年,因此能量从种群B到种群C的传递效率约为2/15×100%=13.3%。答案:(1)样方 随机取样 (2)5 三、四、五 分解者 非生物的物质和能量 (3)125 10 13.3%‖B级·提升练‖一、选择题1.(2019届周口期末)盲蝽是危害棉花的一种重要害虫,主要吸食棉花的嫩叶和棉铃。研究发现,盲蝽除了取食花、叶片、幼芽等植物组织外,也能捕食棉蚜虫。下列说法错误的是( )A.盲蝽在生态系统中可处于第二、第三营养级B.盲蝽同化的能量约占全部棉蚜虫同化能量的10%~20%C.盲蝽和棉蚜虫种群数量的波动可能是不同步的D.调查棉蚜虫种群密度的方法通常为样方法解析:选B 根据题意可知,题中存在:棉花→蚜虫→盲蝽,棉花→盲蝽共两条食物链,盲蝽在生态系统中可处于第二、第三营养级,A正确;能量的传递效率是指在两个营养级之间的传递,而不是指两个种群之间的传递,故盲蝽同化的能量占全部棉蚜虫同化能量的比值并不一定是10%~20%,B错误;由于盲蝽和棉蚜虫不只是捕食关系,还存在竞争关系,故盲蝽和棉蚜虫种群数量的波动可能是不同步的,C正确;棉蚜虫的活动范围小,活动能力差,故调查棉蚜虫种群密度的方法通常为样方法,D正确。2.下图是某生态系统中组成食物链的三个种群(Ⅰ、Ⅱ、Ⅲ)一年内能量流动统计的部分数据(图中数值单位是100万kJ)。有关叙述正确的有( )a.三个种群组成的食物链是Ⅰ→Ⅱ→Ⅲb.种群Ⅱ全部生物的呼吸消耗能量约为6 950万kJc.不同营养级之间能量以有机物形式流动d.第二营养级到第三营养级的能量传递效率约为20%A.b和c B.c和dC.b、c、d D.a、b、c、d解析:选B 三个种群的同化的能量由大到小依次是Ⅱ、Ⅰ、Ⅲ,结合能量流动的特点可知,三个种群组成的食物链是Ⅱ→Ⅰ→Ⅲ,a错误;种群Ⅱ同化的能量=呼吸消耗的能量+被种群Ⅰ同化的能量+流向分解的能量+未被利用的能量,根据图中数据可知,种群Ⅱ全部生物的呼吸消耗的能量+流向分解者的能量=5 450万kJ,而由于题中没有给出流向分解者的能量,因此种群Ⅱ全部生物的呼吸消耗能量也无法求出,b错误;不同营养级之间能量以有机物形式流动,c正确;第二营养级到第三营养级的能量传递=3.0÷15.0×100%=20%,d正确。3.多营养层次综合水产养殖法(IMTA)是一种全新的养殖方式。例如在加拿大的芬迪湾,人们用网笼养殖鲑鱼,鲑鱼的排泄物顺水而下,为贝类和海带提供养料。下列与之相关的说法中正确的是( )A.贝类和海带属于生态系统组成成分中的分解者B.IMTA有利于物质的循环再生C.IMTA的实施提高了能量的传递效率,使人类获得了更多的产品D.笼养鲑鱼的种群密度远大于野生种群,是由于笼养区域的生产者数量更多解析:选B 贝类属于生态系统组成成分中的分解者,海带属于生产者,A错误;由题干给出的实例可知,IMTA有利于物质的循环再生,B正确;IMTA的实施提高了能量的利用率,但能量的传递效率没有得到提高,C错误;笼养鲑鱼的种群密度远大于野生种群,是由于笼养区域的其他种群数量更少,鲑鱼能够获得较多的生存空间,D错误。4.如图表示在某生态系统中,a、b、c三个种群数量变化的相互关系,下列描述正确的是( )A.a肯定是生产者,b肯定是初级消费者B.a与b,b与c为捕食关系C.a与c为竞争关系D.a→b→c构成一条食物链解析:选B 由b增加→a增加,b减少→a减少,a减少→b增加,可推出a捕食b,同理可推出b捕食c。该三个种群的捕食关系为c→b→a,但c不一定是生产者,b也不一定是初级消费者。5.(2019届安徽安庆二模)如表是某生态系统中能量流动情况的调查结果,表中甲、乙、丙、丁、戊分别代表构成该生态系统食物网的主要种群[表中数据单位:102 kJ/(m2·年)]。下列说法错误的是( )种群同化固定的能量体内贮存的能量呼吸消耗的能量甲16.744.5412.2乙7015.854.2丙930229701丁69.52049.5戊1.6740.41.274A.表中的丙为生产者B.表中的种群构成2条食物链C.当某种原因导致乙大量减少时,戊的数量仍能保持相对稳定D.第一营养级和第二营养级之间的能量传递效率约为18%解析:选D 根据各种群同化量可判断甲、乙、丙、丁、戊能形成食物网,其中丙为生产者,A、B正确;当乙大量减少时,戊可以通过丙→丁→甲→戊食物链获得能量进而保持数量相对稳定,C正确;乙和丁处于第二营养级,同化的能量是139.5×102 kJ/(m2·年),丙处于第一营养级,同化的能量是930×102 kJ/(m2·年),则能量由第一营养级到第二营养级的传递效率是(139.5×102)/(930×102)×100%=15%,D错误。6.如图为一个草原生态系统的食物链,E1、E2、E3、E4分别表示流入牧草、昆虫、鸟、鹰的能量,下列说法不正确的是( )A.这些生物形成的数量金字塔与能量金字塔基本一致B.(10%)3≤E4/E1≤(20%)3C.牧草的大部分能量传给了昆虫D.捕食关系对维持群落的稳定有重要作用解析:选C 一般而言,营养级越高,该营养级的能量越少,生物数量也越少;能量在各营养级之间的传递效率在10%~20%之间,因此鹰从牧草处获得的最多能量为(20%)3E1,最少能量为(10%)3E1;牧草传递给昆虫的能量最多为20%E1;各种生物之间的捕食和被捕食关系(相互制约),使其数量不会有明显变化,因此捕食关系对维持群落的稳定有重要作用。二、非选择题7.图甲是一个草原生态系统的物质循环和能量流动示意图;图乙是该生态系统中鼠摄食后能量的流向示意图。(图中a~e代表过程,A~C代表能量)。(1)图甲中草原群落中的碳元素进入无机环境的途径是______________(填图中字母),能量进入群落的途径是__________________(填生理过程)。(2)为控制草原鼠害,对鼠的种群密度调查宜采用___________________法;若多次调查所获得的数据基本不变,说明该鼠种群的年龄组成为______________型。某时期调查发现,该草原鼠种群的年龄组成如图丙,该鼠种群数量增加,这将直接导致__________大量减少,使草原生态系统遭到严重破坏。(3)图乙中的A表示____________,B的能量除图中所示去路外,还有一部分是_____________________________。(4)现有三种生物甲、乙、丙,构成食物关系如图所示。如果丙所需的能量有1/2直接来自甲,则要使丙能量增加24 kJ,至少需要消耗甲的能量为__________kJ。解析:(1)草原群落中的碳元素进入无机环境的途径是d呼吸作用;能量进入群落的途径是a绿色植物的光合作用和化能合成作用。(2)种群密度的调查方法有样方法和标志重捕法,其中标志重捕法适用于调查活动能力强、活动范围广的动物(如鼠)的种群密度。若多次调查所获得的数据基本不变,说明该鼠种群的数量保持相对稳定,因此其年龄组成为稳定型。图丙属于增长型,说明该鼠种群数量会逐渐升高,这将直接导致牧草被大量捕食,使草原生态系统遭到严重破坏。(3)根据以上分析可知,图乙中B表示鼠用于生长、发育和繁殖的能量;某一营养级(最高营养级除外)的去向:自身呼吸消耗、流向下一个营养级、分解者分解利用、未被利用,因此B的能量除图中所示去路外,还有一部分未被利用的能量。(4)图丙中有两条食物链,即甲→丙、甲→乙→丙。丙所需的能量有1/2直接来自甲,则要使丙能量增加24 kJ,至少需要消耗甲的能量为24×1/2÷20%+24×1/2÷20%÷20%=360 kJ。答案:(1)d 光合作用 (2)标志重捕 稳定 牧草 (3)鼠同化的总能量 未被利用的能量 (4)3608.(2018年江苏卷)某城市河流由于生活污水和工业废水的排入,水质逐渐恶化。经过治理后,河水又恢复了清澈。图1表示该河流的能量金字塔(甲、乙、丙为3种鱼,丁为1种水鸟,甲不摄食藻类,箭头指示能量流动方向),图2表示部分能量流动关系(图中数字表示同化的能量)。请回答下列问题:(1)图1所示食物网中,遗漏了一条能量流动途径,该条途径是_______________________。(2)图1所示食物网中,次级消费者是__________,丁与丙之间的种间关系是________。(3)根据图1分析,除了图2中已经标出的能量去向之外,乙的能量去向还有____________________________________________________________。(4)结合图2分析,图1所示食物网中第一营养级到第二营养级能量的传递效率__________(在“大于”“小于”或“等于”中选择)7.6%。(5)经检测,水体中含有某种可被生物富集的农药,推测此农药含量最高的物种是________。(6)从生态学角度解释,污染物排放导致水质恶化的主要原因是____________________________________________________________。解析:(1)根据题干信息分析,甲、乙、丙为3种鱼,丁为1种水鸟,甲不摄食藻类,水鸟可以捕食3种鱼,则图1中缺少的食物链为水草→甲→丁。(2)根据题意分析可知,图1中属于次级消费者的是丙、丁;丁与丙都以乙为食,且丁以丙为食,因此丁与丙之间存在捕食和竞争关系。(3)图2中乙固定的能量除了流向丁和分解者外,还应该包括流向给丙和自身呼吸作用以热能形式散失的能量。(4)结合图1和图2分析,属于第一营养级的生物是水草、藻类,固定的能量是25 000 kJ/(m2·a);属于第二营养级的生物是甲、乙,固定的能量应该多于1 900 kJ/(m2·a),因此第一营养级到第二营养级能量的传递效率应该大于1 900÷25 000,即大于7.6%。(5)根据题意分析,水体中含有某种可被生物富集的农药,因此营养级越高的生物该农药的含量越高,即丁的农药含量最高。(6)由于河流生态系统自我调节(自我修复)能力是有限的,因此污染物排放容易导致水质恶化。答案:(1)水草→甲→丁 (2)丙和丁 捕食和竞争(3)传递给丙、自身呼吸作用以热能形式散失 (4)大于(5)丁 (6)河流生态系统自我调节(自我修复)能力有限
相关试卷
这是一份高考生物一轮复习讲练 第9单元 第30讲 生态系统的结构与能量流动 (含解析),共21页。
这是一份2022高三统考生物人教版一轮参考跟踪练:第9单元 第30讲 群落的结构和演替,共10页。试卷主要包含了选择题,非选择题等内容,欢迎下载使用。
这是一份2022高三统考生物人教版一轮参考跟踪练:第7单元 第23讲 生物的进化,共11页。试卷主要包含了选择题,非选择题等内容,欢迎下载使用。

