所属成套资源:高考政治一轮复习课件+学案 部编版
高考政治一轮复习第八单元探索世界与把握规律课件+学案 部编版
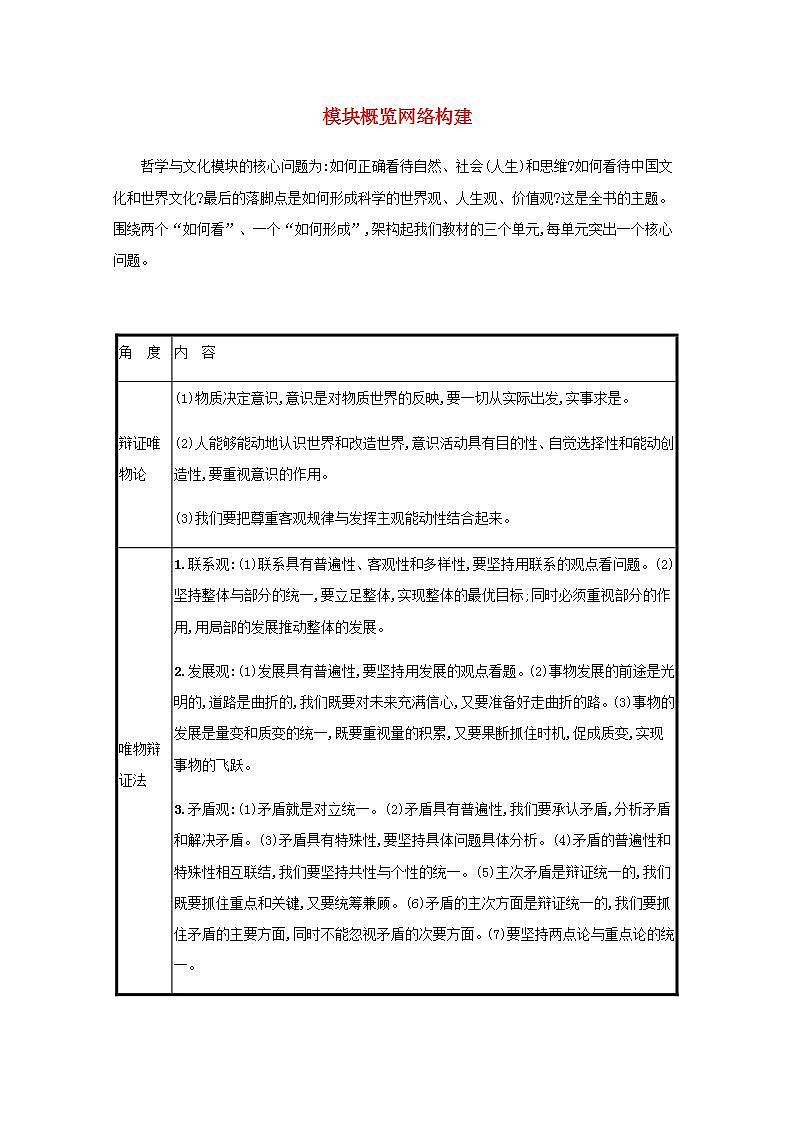
展开
这是一份高考政治一轮复习第八单元探索世界与把握规律课件+学案 部编版,文件包含2022届新教材高考政治一轮复习第八单元探索世界与把握规律单元整合课件部编版ppt、2022届新教材高考政治一轮复习第八单元探索世界与把握规律第二十课把握世界的规律课件部编版ppt、2022届新教材高考政治一轮复习第八单元探索世界与把握规律第十九课探究世界的本质课件部编版ppt、2022届新教材高考政治一轮复习第八单元探索世界与把握规律第十八课时代精神的精华课件部编版ppt、2022届新教材高考政治一轮复习第八单元探索世界与把握规律单元质检卷八含解析部编版docx、2022届新教材高考政治一轮复习第八单元探索世界与把握规律第二十课把握世界的规律学案部编版docx、2022届新教材高考政治一轮复习第八单元探索世界与把握规律第十九课探究世界的本质学案部编版docx、2022届新教材高考政治一轮复习第八单元探索世界与把握规律第十八课时代精神的精华学案部编版docx等8份课件配套教学资源,其中PPT共183页, 欢迎下载使用。
相关课件
这是一份新高考政治一轮总复习课件探索世界与把握规律第2课探究世界的本质(含解析),共60页。PPT课件主要包含了目标导航·定考向,体系构建·统全局,考点辨析·提素能,课时达标·即时测,人类社会,物质性,物质世界,普遍性,考点一世界的物质性,不依赖等内容,欢迎下载使用。
这是一份2023版新教材高考政治一轮总复习第一单元探索世界与把握规律第2课探究世界的本质课件部编版必修4,共59页。PPT课件主要包含了考点一世界的物质性,基础梳理,物质世界,不依赖,客观实在,客观实在性,决定性,地理环境,人口因素,生产方式等内容,欢迎下载使用。
这是一份2023版新教材高考政治一轮总复习第一单元探索世界与把握规律单元整合课件部编版必修4,共14页。

